Skip to main page content
U.S. flag

An official website of the United States government

Dot gov

The .gov means it’s official.
Federal government websites often end in .gov or .mil. Before sharing sensitive information, make sure you’re on a federal government site.

Https

The site is secure.
The https:// ensures that you are connecting to the official website and that any information you provide is encrypted and transmitted securely.

Access keys NCBI Homepage MyNCBI Homepage Main Content Main Navigation
. 2004 Nov 3;24(44):9760-9.
doi: 10.1523/JNEUROSCI.1427-04.2004.

Brain-derived neurotrophic factor induces mammalian target of rapamycin-dependent local activation of translation machinery and protein synthesis in neuronal dendrites

Affiliations

Brain-derived neurotrophic factor induces mammalian target of rapamycin-dependent local activation of translation machinery and protein synthesis in neuronal dendrites

Nobuyuki Takei et al. J Neurosci. .

Abstract

In neurons, perisynaptic or dendritic translation is implicated in synapse-wide alterations of function and morphology triggered by neural activity. The molecular mechanisms controlling local translation activation, however, have yet to be elucidated. Here, we show that local protein synthesis and translational activation in neuronal dendrites are upregulated by brain-derived neurotrophic factor (BDNF) in a rapamycin and small interfering RNA specific for mammalian target of rapamycin (mTOR)-sensitive manner. In parallel, BDNF induced the phosphorylation of tuberin and the activation of mTOR in dendrites and the synaptoneurosome fraction. mTOR activation stimulated translation initiation processes involving both eIF4E/4E-binding protein (4EBP) and p70S6 kinase/ribosomal S6 protein. BDNF induced phosphorylation of 4EBP in isolated dendrites. Moreover, local puff application of BDNF to dendrites triggered S6 phosphorylation in a restricted area. Taken together, these data indicate that mTOR-dependent translation activation is essential for the upregulation of local protein synthesis in neuronal dendrites.

PubMed Disclaimer

Figures

Figure 1.
Figure 1.
Rapamycin-sensitive novel protein synthesis induced by BDNF in neurites. Photomicrographs of cells after tritium incorporation are shown for control (A), BDNF (100 ng/ml; B), and BDNF plus rapamycin (20 ng/ml; C). Scale bars, 20 μm. D, Quantitation of grains on cell bodies and dendrites. Bars (white, control; black, BDNF; gray, BDNF plus rapamycin) represent means ± SD (n = 68 of randomly chosen cells from 3-4 different culture dishes). E, F, Autoradiography and densitometric analysis of immunoprecipitated Arc (E) and CaMKII (F) after labeling synaptoneurosomes with [35S]methionine for 30 min. Bars (white, control; black, BDNF; gray, BDNF plus rapamycin) represent means ± SD (n = 3).
Figure 2.
Figure 2.
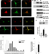
Distribution of mTOR and raptor and activation of mTOR by BDNF in dendrites. Double immunocytochemistry of raptor (A) and MAP2 (B) are shown. The merged image is shown in C. Double immunocytochemistry of mTOR (D), raptor (E), and their merged image (F) are shown. Scale bars, 10 μm. G, Western blotting of mTOR-associated raptor and mTOR itself were detected in total lysate (T) and in synaptoneurosomes (S), after immunoprecipitation with anti-mTOR antibody. IgG indicates normal mouse IgG that was used as a control for immunoprecipitation. Western blotting of raptor in total lysate or synaptoneurosome lysate is also presented. Detergent sensitivity of the association is shown in the bottom panel. Phosphorylation of mTOR in control (H-J) and BDNF (100 ng/ml)-treated (K-M) neurons was detected by immunocytochemistry with anti-phospho-mTOR (I, L). Double immunostaining was performed with anti-MAP2 antibody (H, K). Merged images are shown in J and M. Scale bars, 10 μm. Enhancement of mTOR kinase activity against recombinant GST-4EBP1 in synaptoneurosomes is shown. C, Control; B, BDNF (100 ng/ml); B+R, BDNF plus rapamycin (20 ng/ml). Phosphorylated GST-4EBP1 was detected by autoradiography after SDS-PAGE and analyzed by densitometry (n = 4). *p < 0.005 (ANOVA). Summary histogram indicating the fluorescence intensity distributions for control and BDNF-treated dendrites (n = 100 of randomly chosen cells from 3-4 different culture dishes in each group). Dendritic area was calculated by measuring MAP2-positive dendrites (green fluorescence), and the intensity of red fluorescence, which reflected phospho-mTOR signal, in each dendrite was measured (O). A summary diagram indicating the mean intensity in dendrites of both conditions is shown in P. Bars represent mean + SD. *p < 0.001 (t test).
Figure 3.
Figure 3.
Distribution of tuberin and activation of tuberin by BDNF in dendrites. Double immunocytochemistry of tuberin (A), RheB (D), and MAP2 (B, E). The merged image is shown in C and F, respectively. Scale bars, 10 μm. Phosphorylation of tuberin in control (G, J), BDNF (100 ng/ml)-treated (H, K), and BDNF plus Ly294002 (10 μm)-treated (I, L) neurons was detected by immunocytochemistry with anti-phospho-tuberin (G-I). Double immunostaining was performed with anti-MAP2 antibody (J-L). Scale bars, 10 μm. M, Enhancement of tuberin phosphorylation was induced by BDNF in synaptoneurosomes. Synaptoneurosomes were incubated with or without BDNF and [32P]γ-ATP. Samples were immunoprecipitated with anti-tuberin, and phosphorylated tuberin was detected by autoradiography after SDS-PAGE (top). Synaptoneurosome samples were also applied for Western blotting (middle and bottom). The right panel shows the result of densitometric analysis. Bars [white, control (C); black, BDNF (B); gray, BDNF plus Ly294002 (B+Ly)] represent means ± SD (n = 4). *p < 0.005 (ANOVA).
Figure 4.
Figure 4.
Activation of translation machinery by BDNF in synaptoneurosomes. A, Scheme of mTOR signaling. B, Phosphorylation or protein interactions in synaptoneurosomes. C, Control; B, BDNF (100 ng/ml); B+R, BDNF plus rapamycin (20 ng/ml). The right panels show the results of densitometric analysis. Bars [white, control (Cont); black, BDNF; gray, BDNF plus rapamycin] represent means ± SD (n = 4). *p < 0.005 (ANOVA).
Figure 5.
Figure 5.
Phosphorylation of 4EBP, p70S6K, and S6 in dendrites induced by BDNF. Phosphorylation of 4EBP (A-C), p70S6K (G-I), and S6 (P-R) in control (A, G, M), BDNF (100 ng/ml)-treated (B, H, N), and BDNF plus rapamycin-treated (C, I, O) neurons was detected by immunocytochemistry with anti-phospho-specific antibodies (red fluorescence). Double immunostaining was performed with anti-MAP2 antibody (green fluorescence). Scale bars, 20 μm.
Figure 6.
Figure 6.
Quantitation of dendritic phosphorylation of 4EBP and p70S6K. A summary histogram indicating the fluorescence intensity distributions for control (C; white bars), BDNF-treated (B; black bars), and BDNF plus rapamycin-treated (B+R; gray bars) dendrites (n = 100 of randomly chosen cells from 3-4 different culture dishes) is shown. The dendritic area was calculated by measuring MAP2-positive dendrites (green fluorescence), and the intensity of red fluorescence, which reflected phospho-4EBP (A) or phospho-p70S6K (C) signal, in each dendrite was measured (n = 100). Summary diagrams indicating the mean intensity in dendrites of each condition are shown in B (P-4EBP) and D (P-p70S6K). Bars represent mean + SD. *p < 0.005 (ANOVA).
Figure 7.
Figure 7.
Effects of mTOR siRNA on mTOR protein levels and the phosphorylation state of p70S6K. Western blotting of mTOR and p70S6K, together with glyceraldehyde-3-phosphate dehydrogenase (GAPDH), under the presence or absence of mTOR siRNA with or without BDNF is shown. Phosphorylation of mTOR and p70S6K was also examined. Neurons incubated with control or mTOR siRNA for 48 hr were treated with or without BDNF for 5 min (A). BDNF-induced protein synthesis is inhibited by mTOR siRNA (B). Results of densitometric analysis are shown in C. Cont, Control; Si, siRNA. Bars represent mean + SD. *p < 0.005 (t test) (mTOR, n = 8; P-mTOR and P-p70S6K, n = 4). GAPDH and p70S6K levels are not changed by mTOR siRNA.
Figure 8.
Figure 8.
Uptake of mTOR siRNA into neurons and the effects of mTOR siRNA on mTOR protein level and downstream P-p70S6K. Neurons were incubated with mTOR siRNA labeled with FITC for 8 hr and immunostained with mouse monoclonal anti-MAP2 antibody. MAP2 signal was visualized with pacific blue-labeled anti-mouse IgG (A, C). siRNA taken up into neurons was detected as green (FITC) fluorescence (B, D). C and D are higher-magnification photomicrographs. Triple immunocytochemistry with anti-MAP2 (chick), anti-mTOR (rabbit), and anti-phospho-p70S6K (mouse) and visualized with FITC-conjugated anti-chick IgG (green), pacific blue-conjugated anti-rabbit IgG (blue), and Alexa546-conjugated anti-mouse IgG (red), respectively, is shown. Neurons incubated with control (E-G) or mTOR (H-J) siRNA for 48 hr were treated with BDNF. Scale bars, 10 μm. A summary histogram indicating the fluorescence intensity distributions for control or mTOR siRNA-treated dendrites (n = 100) is shown. The dendritic area is calculated by measuring MAP2-positive dendrites (green fluorescence), and the intensity of red fluorescence, which reflects phospho-S6K signal, in each dendrite is measured (K). A summary diagram indicating the mean intensity in dendrites of both conditions is shown in L. Cont, Control; si, siRNA. Bars represent mean + SD. *p < 0.005 (t test).
Figure 9.
Figure 9.
Phosphorylation of 4EBP in isolated dendrites induced by BDNF. Double immunocytochemistry of phospho-4EBP (A-C) and MAP2 (D-F) in isolated dendrites is shown for control (A, D), BDNF (100 ng/ml) (B, E), and BDNF plus rapamycin (20 ng/ml) (C, F). Scale bars, 10 μm.
Figure 10.
Figure 10.
Local phosphorylation of S6 by puff application of BDNF. Double immunocytochemistry of phospho-S6 (B) and MAP2 (C) is shown. A phase-contrast photomicrograph of the same neuron is shown in A. The arrow indicates the direction of flow. Scale bar, 10 mm.

References

    1. Aakalu G, Smith WB, Nguyen N, Jiang C, Schuman EM (2001) Dynamic visualization of local protein synthesis in hippocampal neurons. Neuron 30: 489-502. - PubMed
    1. Bailey CH, Barad M, Kandel ER (1996) Toward a molecular definition of long-term memory storage. Proc Natl Acad Sci USA 93: 13445-13452. - PMC - PubMed
    1. Benson DI, Gall CM, Isackson PJ (1992) Dendritic localization of type II calcium calmodulin-dependent protein kinase mRNA in normal and reinnervated rat hippocampus. Neuroscience 46: 851-857. - PubMed
    1. Casadio A, Martin KC, Giustetto M, Zhu H, Chen M, Bartsch D, Bailey CH, Kandel ER (1999) A transient, neuron-wide form of CREB-mediated long-term facilitation can be stabilized at specific synapses by local protein synthesis. Cell 99: 221-237. - PubMed
    1. Fumagalli S, Thomas G (2000) S6 phosphorylation and signal transduction. In: Translational control in gene expression (Sonenberg N, Hershey JWB, Mathews MB, eds), pp 695-717. Cold Spring Harbor, NY: Cold Spring Harbor Laboratory.

Publication types

MeSH terms

LinkOut - more resources