Prevotella copri transplantation promotes neurorehabilitation in a mouse model of traumatic brain injury
- PMID: 38835057
- PMCID: PMC11151605
- DOI: 10.1186/s12974-024-03116-5
Prevotella copri transplantation promotes neurorehabilitation in a mouse model of traumatic brain injury
Abstract
Background: The gut microbiota plays a critical role in regulating brain function through the microbiome-gut-brain axis (MGBA). Dysbiosis of the gut microbiota is associated with neurological impairment in Traumatic brain injury (TBI) patients. Our previous study found that TBI results in a decrease in the abundance of Prevotella copri (P. copri). P. copri has been shown to have antioxidant effects in various diseases. Meanwhile, guanosine (GUO) is a metabolite of intestinal microbiota that can alleviate oxidative stress after TBI by activating the PI3K/Akt pathway. In this study, we investigated the effect of P. copri transplantation on TBI and its relationship with GUO-PI3K/Akt pathway.
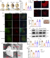
Methods: In this study, a controlled cortical impact (CCI) model was used to induce TBI in adult male C57BL/6J mice. Subsequently, P. copri was transplanted by intragastric gavage for 7 consecutive days. To investigate the effect of the GUO-PI3K/Akt pathway in P. copri transplantation therapy, guanosine (GUO) was administered 2 h after TBI for 7 consecutive days, and PI3K inhibitor (LY294002) was administered 30 min before TBI. Various techniques were used to assess the effects of these interventions, including quantitative PCR, neurological behavior tests, metabolite analysis, ELISA, Western blot analysis, immunofluorescence, Evans blue assays, transmission electron microscopy, FITC-dextran permeability assay, gastrointestinal transit assessment, and 16 S rDNA sequencing.
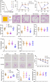
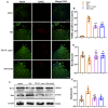
Results: P. copri abundance was significantly reduced after TBI. P. copri transplantation alleviated motor and cognitive deficits tested by the NSS, Morris's water maze and open field test. P. copri transplantation attenuated oxidative stress and blood-brain barrier damage and reduced neuronal apoptosis after TBI. In addition, P. copri transplantation resulted in the reshaping of the intestinal flora, improved gastrointestinal motility and intestinal permeability. Metabolomics and ELISA analysis revealed a significant increase in GUO levels in feces, serum and injured brain after P. copri transplantation. Furthermore, the expression of p-PI3K and p-Akt was found to be increased after P. copri transplantation and GUO treatment. Notably, PI3K inhibitor LY294002 treatment attenuated the observed improvements.
Conclusions: We demonstrate for the first time that P. copri transplantation can improve GI functions and alter gut microbiota dysbiosis after TBI. Additionally, P. copri transplantation can ameliorate neurological deficits, possibly via the GUO-PI3K/Akt signaling pathway after TBI.
Keywords: Prevotella copri; GUO-PI3K/Akt pathway; Guanosine; Gut microbiota; Neurorehabilitation; Traumatic brain injury.
© 2024. The Author(s).
Conflict of interest statement
The authors declare that they have no competing interests.
Figures
References
-
- Zhang D, Ren Y, He Y, Chang R, Guo S, Ma S, et al. In situ forming and biocompatible hyaluronic acid hydrogel with reactive oxygen species-scavenging activity to improve traumatic brain injury repair by suppressing oxidative stress and neuroinflammation. Mater Today Bio. 2022;15:100278. doi: 10.1016/j.mtbio.2022.100278. - DOI - PMC - PubMed
MeSH terms
Substances
Grants and funding
LinkOut - more resources
Full Text Sources
Medical
