Non-viral delivery of CRISPR-Cas9 complexes for targeted gene editing via a polymer delivery system
- PMID: 34363036
- PMCID: PMC9013665
- DOI: 10.1038/s41434-021-00282-6
Non-viral delivery of CRISPR-Cas9 complexes for targeted gene editing via a polymer delivery system
Abstract
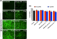
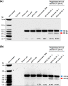
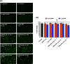
Recent advances in molecular biology have led to the CRISPR revolution, but the lack of an efficient and safe delivery system into cells and tissues continues to hinder clinical translation of CRISPR approaches. Polymeric vectors offer an attractive alternative to viruses as delivery vectors due to their large packaging capacity and safety profile. In this paper, we have demonstrated the potential use of a highly branched poly(β-amino ester) polymer, HPAE-EB, to enable genomic editing via CRISPRCas9-targeted genomic excision of exon 80 in the COL7A1 gene, through a dual-guide RNA sequence system. The biophysical properties of HPAE-EB were screened in a human embryonic 293 cell line (HEK293), to elucidate optimal conditions for efficient and cytocompatible delivery of a DNA construct encoding Cas9 along with two RNA guides, obtaining 15-20% target genomic excision. When translated to human recessive dystrophic epidermolysis bullosa (RDEB) keratinocytes, transfection efficiency and targeted genomic excision dropped. However, upon delivery of CRISPR-Cas9 as a ribonucleoprotein complex, targeted genomic deletion of exon 80 was increased to over 40%. Our study provides renewed perspective for the further development of polymer delivery systems for application in the gene editing field in general, and specifically for the treatment of RDEB.
© 2021. The Author(s).
Conflict of interest statement
The authors declare no competing interests.
Figures
References
-
- Zeng M, Zhou D, Alshehri F, Lara-Sáez I, Lyu Y, Creagh-Flynn J, et al. Manipulation of transgene expression in fibroblast cells by a multifunctional linear-branched hybrid poly(β-amino ester) synthesized through an oligomer combination approach. Nano Lett. 2018;19:381–91. - PubMed
Publication types
MeSH terms
Substances
LinkOut - more resources
Full Text Sources
