Chondrocyte ferroptosis contribute to the progression of osteoarthritis
- PMID: 33376672
- PMCID: PMC7750492
- DOI: 10.1016/j.jot.2020.09.006
Chondrocyte ferroptosis contribute to the progression of osteoarthritis
Abstract
Background: Osteoarthritis (OA) is a complex process comprised of mechanical load, inflammation, and metabolic factors. It is still unknown that if chondrocytes undergo ferroptosis during OA and if ferroptosis contribute to the progression of OA.
Materials and methods: In our study, we use Interleukin-1 Beta (IL-1β) to simulate inflammation and ferric ammonium citrate (FAC) to simulate the iron overload in vitro. Also, we used the surgery-induced destabilized medial meniscus (DMM) mouse model to induce OA in vivo. We verify ferroptosis by its definition that defined by the Nomenclature Committee on Cell Death with both in vitro and in vivo model.
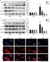
Results: We observed that both IL-1β and FAC induced reactive oxygen species (ROS), and lipid ROS accumulation and ferroptosis related protein expression changes in chondrocytes. Ferrostatin-1, a ferroptosis specific inhibitor, attenuated the cytotoxicity, ROS and lipid-ROS accumulation and ferroptosis related protein expression changes induced by IL-1β and FAC and facilitated the activation of Nrf2 antioxidant system. Moreover, erastin, the most classic inducer of ferroptosis, promoted matrix metalloproteinase 13 (MMP13) expression while inhibited type II collagen (collagen II) expression in chondrocytes. At last, we proved that intraarticular injection of ferrostatin-1 rescued the collagen II expression and attenuated the cartilage degradation and OA progression in mice OA model.
Conclusions: In summary, our study firstly proved that chondrocytes underwent ferroptosis under inflammation and iron overload condition. Induction of ferroptosis caused increased MMP13 expression and decreased collagen II expression in chondrocytes. Furthermore, inhibition of ferroptosis, by intraarticular injection of ferrostatin-1, in our case, seems to be a novel and promising option for the prevention of OA.
The translational potential of this article: The translation potential of this article is that we first indicated that chondrocyte ferroptosis contribute to the progression of osteoarthritis which provides a novel strategy in the prevention of OA.
Keywords: Ferroptosis; Ferrostatin-1; Inflammation; Iron overload; Osteoarthritis.
© 2020 The Author(s).
Conflict of interest statement
The authors declare that they have no conflicts of interest.
Figures
References
-
- James S.L., Abate D., Abate K.H., Abay S.M., Abbafati C., Abbasi N. Global, regional, and national incidence, prevalence, and years lived with disability for 354 diseases and injuries for 195 countries and territories, 1990-2017: a systematic analysis for the Global Burden of Disease Study 2017. LANCET (N AM ED) 2018;392(10159):1789–1858. 2018-11-10. - PMC - PubMed
-
- Mobasheri A., Batt M. An update on the pathophysiology of osteoarthritis. Ann Phys Rehabil Med. 2016;59(5–6):333–339. 2016-12-01. - PubMed
-
- Abramoff B., Caldera F.E. Osteoarthritis: pathology, diagnosis, and treatment options. Med Clin. 2020;104(2):293–311. 2020-03-01. - PubMed
LinkOut - more resources
Full Text Sources
Other Literature Sources
Research Materials
