Hepatic Sel1L-Hrd1 ER-associated degradation (ERAD) manages FGF21 levels and systemic metabolism via CREBH
- PMID: 30389665
- PMCID: PMC6236331
- DOI: 10.15252/embj.201899277
Hepatic Sel1L-Hrd1 ER-associated degradation (ERAD) manages FGF21 levels and systemic metabolism via CREBH
Abstract
Fibroblast growth factor 21 (Fgf21) is a liver-derived, fasting-induced hormone with broad effects on growth, nutrient metabolism, and insulin sensitivity. Here, we report the discovery of a novel mechanism regulating Fgf21 expression under growth and fasting-feeding. The Sel1L-Hrd1 complex is the most conserved branch of mammalian endoplasmic reticulum (ER)-associated degradation (ERAD) machinery. Mice with liver-specific deletion of Sel1L exhibit growth retardation with markedly elevated circulating Fgf21, reaching levels close to those in Fgf21 transgenic mice or pharmacological models. Mechanistically, we show that the Sel1L-Hrd1 ERAD complex controls Fgf21 transcription by regulating the ubiquitination and turnover (and thus nuclear abundance) of ER-resident transcription factor Crebh, while having no effect on the other well-known Fgf21 transcription factor Pparα. Our data reveal a physiologically regulated, inverse correlation between Sel1L-Hrd1 ERAD and Crebh-Fgf21 levels under fasting-feeding and growth. This study not only establishes the importance of Sel1L-Hrd1 ERAD in the liver in the regulation of systemic energy metabolism, but also reveals a novel hepatic "ERAD-Crebh-Fgf21" axis directly linking ER protein turnover to gene transcription and systemic metabolic regulation.
Keywords: ER quality control; FGF21; Sel1L‐Hrd1 ERAD; gene transcription; metabolism.
© 2018 The Authors.
Figures
- A
Western blot analysis and quantitation of Sel1L‐Hrd1 ERAD proteins in the livers of WT mice at 3, 9 and 24 weeks of age (n = 3–6 per group, 2 independent repeats).
- B
Western blot analysis and quantitation of Sel1L‐Hrd1 ERAD proteins in the livers of 10‐week‐old WT mice under fasted (overnight) or ad libitum fed conditions (n = 3–6 per group, 2 independent repeats).
- C
Western blot analysis and quantitation of ERAD proteins in Sel1L f/f and Sel1L Alb livers (n = 4 per group, 3 independent repeats).
- D
Growth curves of male (n = 10 each) and female (n = 7 each) mice.
- E, F
Representative images (E) and nose‐to‐anus length (F) of male mice at 6 weeks of age (n = 6–10 per group).
- G
Organ‐to‐body‐weight ratios of liver and kidney in 6‐week‐old male mice (n = 6 per group, 3 independent repeats).
- H
Daily food intake (g/day) normalized to gram of body weight (gbw) (n = 3 per group, measured over 3 days).
- I
Representative estrus cycle mapping in 2‐ to 4‐month‐old females (n = 6 per group).
- J
H&E images of paraffin‐embedded liver sections from 9‐week‐old mice (n = 4 per group, 3 independent repeats).
- K
Western blot analysis of cell death (cleaved and pro‐caspase‐3) in livers of 9‐week‐old mice, with WT ileum as positive control (n = 3 per group, 3 independent repeats).
- L
Representative transmission electron microscope (TEM) images obtained from 9‐week‐old female mice livers (n = 10–12 cells from one mouse each). N, nucleus; mito, mitochondria; ER, endoplasmic reticulum.
TUNEL staining of paraffin‐embedded livers of 9‐week‐old mice with quantitation shown on the right (n = 4 per group, 2 independent repeats).
qPCR analysis of inflammation associated hepatic gene expression in Sel1L f/f and Sel1L Alb mice (n = 4 per group, 3 independent repeats).
Western blot analysis of Sel1L and UPR proteins (Ire1α and BiP) in the livers of 9‐week‐old mice (n = 3 per group, 3 independent repeats). +/− Gly refers to proteins with or without glycosylation; and p/0 refers to phosphorylated or non‐phosphorylated Ire1α. WT mice injected i.p. with tunicamycin (Tm, 1.5 μg/g body weight) for 72 h were included as a control.
RT–PCR analysis of Xbp1 splicing in the livers of 9‐week‐old mice (n = 3 per group, 3 independent repeats); u/s/t refers to unspliced/spliced/total Xbp1. WT mice injected i.p. with tunicamycin (Tm, 1.5 μg/g body weight) for 72 h were included as a control.
RT–PCR analysis of Xbp1 splicing in primary mouse hepatocytes (n = 2 per group, 2 independent repeats). WT primary hepatocytes treated with 200 nM thapsigargin (Tg) for 6 h were included as a control. Quantitation of the percent of Xbp1s in total Xbp1 mRNA is shown below.
- A
Volcano plot depicting transcriptomics data from the livers of 9‐week‐old Sel1L f/f and Sel1L Alb mice (n = 3 per group); dotted line marks P = 0.05; black dots represent fold change > 2.
- B, C
qPCR (B) and Western blot (C) analyses of Fgf21 expression in 9‐week‐old livers (n = 3–6 per group, 3 independent repeats).
- D
ELISA analysis of Fgf21 in serum from 8‐ to 9‐week‐old mice (n = 6–7 per group).
- E
Protein levels of Sel1L (left panel) and mRNA levels of Fgf21 (right panel) in primary mouse hepatocytes isolated from the tamoxifen‐inducible Sel1L‐knockout Sel1L ERCre mice (2 independent repeats).
- F, G
Acute loss‐of‐function model where 8‐week‐old Sel1L f/f mice were injected i.v. with either AAV8‐Cre or control AAV8‐GFP: (F) Western blot analysis of hepatic and control adipose Sel1L protein (n = 3 per group); and (G) qPCR analysis of hepatic Fgf21 expression and ELISA analysis of serum Fgf21 (n = 3 per group, 2 independent repeats).
- H
Heatmaps of top 15 significantly upregulated and downregulated genes in Fgf21 Tg livers and their expression levels in Sel1L Alb livers (n = 3 per group).
- I
Scatter plot depicting the logarithmic fold change (FC) for 16,402 genes in Sel1L Alb and Fgf21 transgenic (Tg) livers (n = 3 per group); genes that are highly upregulated or downregulated in both datasets are marked in red and blue, respectively; genes that are upregulated unique to each data set (e.g., Derl3 for Sel1L‐Hrd1 ERAD‐deficient liver) are marked in green.
- J–L
Data from rescue experiments where 5‐week‐old Sel1L f/f and Sel1L Alb mice were injected i.v. with AAV8‐shFgf21 or control AAV8‐shLuc: (J‐K) qPCR analysis of Fgf21 mRNA (J) and ELISA analysis of Fgf21 in serum (K) 3 weeks after injection (n = 4 per group). (L) Weight gain curve after injection (n = 7 per group).
- A
Western blot analysis of p‐Stat5 in livers of 9‐week‐old mice (n = 3 per group, 3 independent repeats), with quantitation of the ratio of p‐Stat5 to total Stat5 shown below the blot.
- B
qPCR analysis of p‐Stat5‐associated growth genes in the livers of 9‐week‐old mice (n = 6 per group, 2 independent repeats).
- C
Z ambulatory activity of 9‐week‐old male mice as measured over 24 h (n = 4 males per group).
- D–G
Blood glucose (D), serum insulin (E), serum triglyceride (TG) (F), serum cholesterol (CHOL) (G) levels in 9‐week‐old mice after 6 h fasting (n = 6–10 per group).
- H
H&E images of inguinal white adipose tissue (iWAT) from 8‐week‐old mice (n = 3 per group, 2 independent repeats).
- I
qPCR analysis of browning‐related genes in iWAT (n = 3–6 per group).
- J
Western blot analysis of Ucp1 in iWAT of 8‐week‐old mice (n = 3–4 per group, 3 independent repeats).
- K
Weight gain curve of male mice after 60% high‐fat diet (HFD) starting at 5 weeks of age (n = 4 per group, 2 independent repeats).
- L
Adipose tissue weight normalized to body weight in male mice following 9 weeks of HFD feeding (n = 4 per group).
- A
qPCR analysis of lipid synthesis and transport genes in 9‐week‐old mice (n = 6 per group, 2 independent repeats).
- B
Serum glucagon levels after 6 h of fast in the morning (n = 5–6 per group).
- C, D
Insulin tolerance test (ITT) (C) and glucose tolerance test (GTT) (D) of 10‐week‐old male mice (n = 6 per group).
- E
Insulin tolerance test (ITT) 3 weeks after i.v. injection (n = 5–6 per group) with AAV8‐shFgf21 or control AAV8‐shLuc.
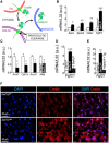
- A
Schematic diagram showing the intracellular trafficking of ER‐resident Crebh protein to the Golgi for proteolysis, leading to the generation of Crebh‐N. Crebh‐N subsequently translocates into the nucleus to activate gene transcription.
- B, C
qPCR analysis of Crebh (B) and Pparα (C) target genes in WT and Sel1L Alb livers of 9‐week‐old mice (n = 4 per group, 2 independent repeats).
- D
qPCR analysis of hepatic Fgf21 expression in the livers of 9‐week‐old Sel1L f/f and Sel1L Alb mice (n = 3 per group, 2 independent repeats). WT mice injected i.p. with tunicamycin (Tm, 1.5 μg/g body weight) for 72 h were included as a control.
- E
qPCR analysis of Fgf21 expression in primary hepatocytes (n = 2 per group, 2 independent repeats). WT primary hepatocytes treated with 200 nM thapsigargin (Tg) for 6 h are included as a control.
- F
Representative immunostaining images (zoomed out from Fig 4H) from 8‐week‐old liver cryosections.
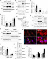
- A–C
Western blot analysis of Crebh, Crebh‐N, Pparα, and Xbp1s in whole cell lysates (A) and nuclear extracts (B) in WT and Sel1L Alb livers (n = 3 per group, 3 independent repeats) with quantitation shown in (C).
- D
qPCR analysis of Crebh, Ppara, and Xbp1s in WT and Sel1L Alb livers (n = 4–6 per group, 2 independent repeats).
- E
Western blot analysis of Crebh in acute Sel1L loss‐of‐function model as described in Fig 2F and G (n = 3 per group).
- F
Western blot analysis of Crebh protein in 9‐week‐old mice (n = 3 per group, 2 independent repeats). WT mice injected i.p. with tunicamycin (Tm, 1.5 μg/g body weight) for 72 h were included as a control.
- G
Western blot analysis of Crebh in the livers of 9‐week‐old mice after NP‐40‐detergent fractionation into NP‐40 soluble (NP‐40S) and pellet (NP‐40P) (n = 3 per group, 2 independent repeats).
- H
Representative confocal images of Crebh in the liver cryosections of 8‐week‐old mice (zoomed out versions in Fig EV3F). Note that a fraction of hepatocytes is binucleated. nellow arrows represent Crebh staining inside in the hepatocyte nucleus.
- I
ChIP analysis of Crebh binding onto the Fgf21 promoter in the livers of 9‐week‐old mice, normalized first to 5% input group and then to no‐antibody ChIP samples (n = 3 pooled per group, 2 independent repeats).
- J, K
Western blot analysis of SEL1L, HRD1, and CREBH proteins (J) and qPCR analysis of SEL1L, HRD1, and FGF21 (K) in human Hep3B hepatocytes upon CRISPR deletion of SEL1L with two different guides.
- A
Western blot analysis of Crebh protein half‐life in transfected WT and HRD1−/− HEK293T cells treated with cycloheximide (CHX) for indicated times. The decay of protein from one experiment is shown below.
- B, C
Western blot analysis and quantitation of Crebh in Crebh‐transfected WT (B) and HRD1 −/− (C) HEK293T cells pre‐treated with the proteasomal inhibitor bortezomib (BTZ) or lysosomal inhibitor chloroquine (CHQ) for 2 h and then with CHX for additional 1 h (n = 2 per group, 2 independent repeats).
- D
Western blot analysis of Crebh ubiquitination following immunoprecipitation (IP) of Crebh‐Flag and Crebh‐N‐Flag in HEK293T cells transfected with indicated plasmids. Samples were boiled with SDS before IP for denaturing IP and not so for native IP. These cells were treated with proteasomal inhibitor BTZ for the last 6 h prior to immunoprecipitation.
- E
Western blot analysis of endoglycosidase H (endoH) sensitivity of Crebh in the livers of 9‐week‐old mice; “r” refers to endoH‐cleavage‐resistant species and “s” refers to endoH‐cleavage‐sensitive species (n = 3 per group, 2 independent repeats).
- A, B
Western blot analysis of Crebh (A) and cleavage‐defective‐Crebh (B, Crebh*) half‐life in transfected WT, Sel1L −/− , and Hrd1 −/− N2a cells treated with cycloheximide (CHX) for indicated times. The decay of Crebh proteins is shown below.
- C
Representative immunostaining images of transfected Crebh‐N‐Flag protein 24‐h posttransfection into WT and HRD1 −/− HEK293T cells.
- D
Western blot analysis and quantitation of Crebh‐N protein decay in Crebh‐N‐Flag‐transfected WT and HRD1 −/− HEK293T cells with cycloheximide (CHX) treatment for the indicated times, with quantitation shown below.
- E, F
Co‐immunoprecipitation analysis of Crebh with Hrd1 (E) and Sel1L (F) when co‐expressed in HEK293T cells.
- A
Representative images of livers from Sel1L f/f and Sel1L Alb mice (n = 6 per group) post‐AAV‐shRNA‐GFP injection showing green (GFP positive) livers.
- B–D
Western blot analysis (B), qPCR analysis (C), and RT–PCR analysis of Xbp1 mRNA splicing (D) of hepatic UPR markers in Sel1L f/f and Sel1L Alb mice 5 weeks post‐one i.v. AAV8‐shCrebh or control AAV8‐shLuc injection (n = 3 per group, 2 independent repeats). Quantitation of protein levels (B) and the percent of Xbp1s in total Xbp1 mRNA (D) is shown below. WT mice injected i.p. with tunicamycin (Tm, 1.5 μg/g body weight) for 72 h were included as a control.
- E
Weekly weight gain post‐i.v. injection (n = 10 per group) with AAV8‐shFgf21 or control AAV8‐shLuc.
- A
Western blot analysis of hepatic Sel1L and Crebh 5 weeks postinjection (n = 3 mice each, 2 independent repeats).
- B, C
qPCR analysis of Crebh and Fgf21 mRNA (B) and ELISA analysis of circulating Fgf21 (C) 5 weeks postinjection (n = 3 per group, 2 independent repeats).
- D
qPCR analysis of hepatic growth‐associated genes 5 weeks after injection (n = 6 per group).
- E
Weight gain 6 weeks postinjection (n = 10 per group).
- F
Insulin tolerance test (ITT) 5 weeks after injection (n = 10 per group).
- G, H
qPCR (G) and Western blot analysis (H) of Ucp1 levels in inguinal white adipose tissue (iWAT) 5 weeks postinjection (n = 3 per group, 2 independent repeats).
- A
Western blot analysis of hepatic Sel1L‐Hrd1 ERAD and Crebh of nuclear (Nuc) and cytosolic (Cyto) fractions from 10‐week‐old Sel1L f/f and Sel1L Alb mice under overnight fasted or fed states.
- B
Quantitation of levels of Sel1L/Hrd1/Crebh proteins and Fgf21 mRNA in the livers of 10‐week‐old Sel1L f/f mice.
- C
Quantitation of total Crebh (Crebh+Crebh‐N) protein levels in the livers of 10‐week‐old Sel1L f/f and Sel1L Alb mice.
- D
Serum Fgf21 levels in 10‐week‐old Sel1L f/f and Sel1L Alb mice.
- E–H
Similar to (A–D) with the exception that these experiments were done with the livers from Sel1L f/f and Sel1L Alb mice at 3, 9, and 24 weeks of age.
References
-
- Badman MK, Pissios P, Kennedy AR, Koukos G, Flier JS, Maratos‐Flier E (2007) Hepatic fibroblast growth factor 21 is regulated by PPARalpha and is a key mediator of hepatic lipid metabolism in ketotic states. Cell Metab 5: 426–437 - PubMed
-
- Bailey D, Barreca C, O'Hare P (2007) Trafficking of the bZIP transmembrane transcription factor CREB‐H into alternate pathways of ERAD and stress‐regulated intramembrane proteolysis. Traffic 8: 1796–1814 - PubMed
-
- Chan CP, Mak TY, Chin KT, Ng IO, Jin DY (2010) N‐linked glycosylation is required for optimal proteolytic activation of membrane‐bound transcription factor CREB‐H. J Cell Sci 123: 1438–1448 - PubMed
Publication types
MeSH terms
Substances
Grants and funding
- R01 DK111174/DK/NIDDK NIH HHS/United States
- HHMI/Howard Hughes Medical Institute/United States
- R01 DK120047/DK/NIDDK NIH HHS/United States
- R01 GM113188/GM/NIGMS NIH HHS/United States
- P30 DK036836/DK/NIDDK NIH HHS/United States
- P30 DK034933/DK/NIDDK NIH HHS/United States
- P30 DK020572/DK/NIDDK NIH HHS/United States
- R01 DK120330/DK/NIDDK NIH HHS/United States
- R01 DK105393/DK/NIDDK NIH HHS/United States
- R01 DK090313/DK/NIDDK NIH HHS/United States
- R01 DK099593/DK/NIDDK NIH HHS/United States
- P30 AR069620/AR/NIAMS NIH HHS/United States
LinkOut - more resources
Full Text Sources
Other Literature Sources
Molecular Biology Databases
