Defective STIM-mediated store operated Ca2+ entry in hepatocytes leads to metabolic dysfunction in obesity
- PMID: 29243589
- PMCID: PMC5777820
- DOI: 10.7554/eLife.29968
Defective STIM-mediated store operated Ca2+ entry in hepatocytes leads to metabolic dysfunction in obesity
Abstract
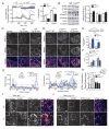
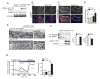
Defective Ca2+ handling is a key mechanism underlying hepatic endoplasmic reticulum (ER) dysfunction in obesity. ER Ca2+ level is in part monitored by the store-operated Ca2+ entry (SOCE) system, an adaptive mechanism that senses ER luminal Ca2+ concentrations through the STIM proteins and facilitates import of the ion from the extracellular space. Here, we show that hepatocytes from obese mice displayed significantly diminished SOCE as a result of impaired STIM1 translocation, which was associated with aberrant STIM1 O-GlycNAcylation. Primary hepatocytes deficient in STIM1 exhibited elevated cellular stress as well as impaired insulin action, increased glucose production and lipid droplet accumulation. Additionally, mice with acute liver deletion of STIM1 displayed systemic glucose intolerance. Conversely, over-expression of STIM1 in obese mice led to increased SOCE, which was sufficient to improve systemic glucose tolerance. These findings demonstrate that SOCE is an important mechanism for healthy hepatic Ca2+ balance and systemic metabolic control.
Keywords: SOCE; calcium; cell biology; endoplasmic reticulum; human biology; insulin resistance; medicine; mouse; obesity.
© 2017, Arruda et al.
Conflict of interest statement
AA, BP, GP, EG, TG, EC, GL, RG, GH No competing interests declared
Figures
References
Publication types
MeSH terms
Substances
Grants and funding
LinkOut - more resources
Full Text Sources
Other Literature Sources
Medical
Molecular Biology Databases
Research Materials
Miscellaneous
