ADAM17 is a Tumor Promoter and Therapeutic Target in Western Diet-associated Colon Cancer
- PMID: 27489286
- PMCID: PMC5241244
- DOI: 10.1158/1078-0432.CCR-15-3140
ADAM17 is a Tumor Promoter and Therapeutic Target in Western Diet-associated Colon Cancer
Abstract
Purpose: Epidermal growth factor receptors (EGFR) are required for tumor promotion by Western diet. The metalloprotease, ADAM17 activates EGFR by releasing pro-EGFR ligands. ADAM17 is regulated by G-protein-coupled receptors, including CXCR4. Here we investigated CXCR4-ADAM17 crosstalk and examined the role of ADAM17 in tumorigenesis.
Experimental design: We used CXCR4 inhibitor, AMD3100 and ADAM17 inhibitor, BMS566394 to assess CXCR4-ADAM17 crosstalk in colon cancer cells. We compared the expression of CXCR4 ligand, CXCL2, and ADAM17 in mice fed Western diet versus standard diet. Separately, mice were treated with marimastat, a broad-spectrum ADAM17 inhibitor, or AMD3100 to assess EGFR activation by ADAM17 and CXCR4. Using Apc-mutant Min mice, we investigated the effects of ADAM17/10 inhibitor INCB3619 on tumorigenesis. To assess the effects of colonocyte ADAM17, mice with ADAM17 conditional deletion were treated with azoxymethane (AOM). ADAM17 expression was also compared in colonocytes from primary human colon cancers and adjacent mucosa.
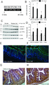
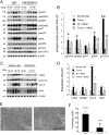
Results: CXCL12 treatment activated colon cancer cell EGFR signals, and CXCR4 or ADAM17 blockade reduced this activation. In vivo, Western diet increased CXCL12 in stromal cells and TGFα in colonocytes. Marimastat or AMD3100 caused >50% reduction in EGFR signals (P < 0.05). In Min mice, INCB3619 reduced EGFR signals in adenomas and inhibited intestinal tumor multiplicity (P < 0.05). In the AOM model, colonocyte ADAM17 deletion reduced EGFR signals and colonic tumor development (P < 0.05). Finally, ADAM17 was upregulated >2.5-fold in human malignant colonocytes.
Conclusions: ADAM17 is a Western diet-inducible enzyme activated by CXCL12-CXCR4 signaling, suggesting the pathway: Western diet→CXCL12→CXCR4→ADAM17→TGFα→EGFR. ADAM17 might serve as a druggable target in chemoprevention strategies. Clin Cancer Res; 23(2); 549-61. ©2016 AACR.
©2016 American Association for Cancer Research.
Figures
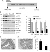
B. Effects of INCB3619 on small intestine and colon tumor incidence. C. INCB3619 suppresses small intestinal tumor multiplicity (n=20 mice on WD and 20 mice on WD+INCB3619; *p<0.01, Mann-Whitney-U test). D. INCB3619 suppresses small intestinal tumor growth (mean±SD, p<0.05).
References
-
- Jemal A, Bray F, Center MM, Ferlay J, Ward E, Forman D. Global cancer statistics. CA Cancer J Clin. 2011;61:69–90. - PubMed
-
- Weisburger JH. Dietary fat and risk of chronic disease: mechanistic insights from experimental studies. J Am Diet Assoc. 1997;97:S16–23. - PubMed
-
- La Vecchia C, Negri E, Decarli A, Franceschi S. Diabetes mellitus and colorectal cancer risk. Cancer Epidemiol Biomarkers Prev. 1997;6:1007–10. - PubMed
-
- Sung JJ, Lau JY, Goh KL, Leung WK. Asia Pacific Working Group on Colorectal C. Increasing incidence of colorectal cancer in Asia: implications for screening. Lancet Oncol. 2005;6:871–6. - PubMed
MeSH terms
Substances
Grants and funding
LinkOut - more resources
Full Text Sources
Other Literature Sources
Molecular Biology Databases
Research Materials
Miscellaneous
