Sustained TNF production by central nervous system infiltrating macrophages promotes progressive autoimmune encephalomyelitis
- PMID: 26906225
- PMCID: PMC4763407
- DOI: 10.1186/s12974-016-0513-y
Sustained TNF production by central nervous system infiltrating macrophages promotes progressive autoimmune encephalomyelitis
Abstract
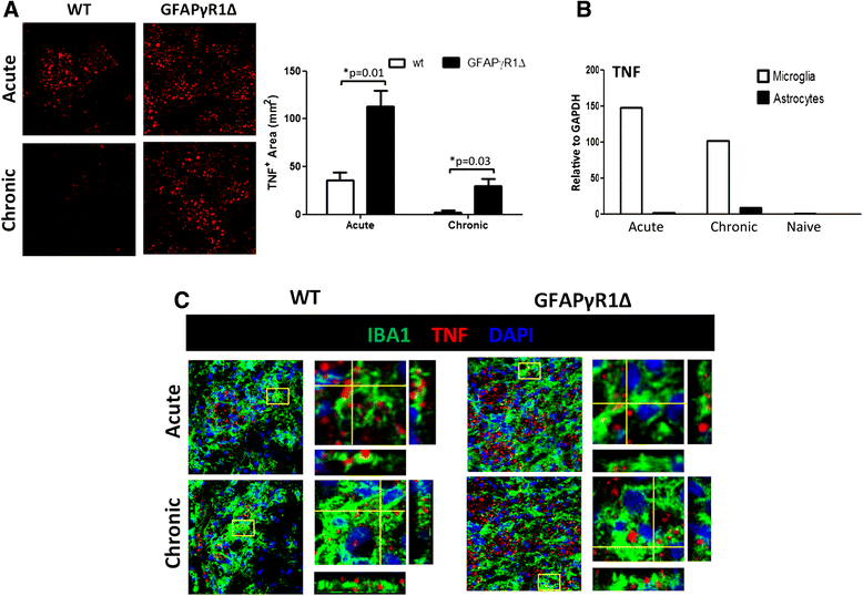
Background: Tumor necrosis factor (TNF) has pleiotropic functions during both the demyelinating autoimmune disease multiple sclerosis (MS) and its murine model experimental autoimmune encephalomyelitis (EAE). How TNF regulates disability during progressive disease remains unresolved. Using a progressive EAE model characterized by sustained TNF and increasing morbidity, this study evaluates the role of unregulated TNF in exacerbating central nervous system (CNS) pathology and inflammation.
Methods: Progressive MS was mimicked by myelin oligodendrocyte glycoprotein (MOG) peptide immunization of mice expressing a dominant negative IFN-γ receptor alpha chain under the human glial fibrillary acidic protein promoter (GFAPγR1∆). Diseased GFAPγR1∆ mice were treated with anti-TNF or control monoclonal antibody during acute disease to monitor therapeutic effects on sustained disability, demyelination, CNS inflammation, and blood brain barrier (BBB) permeability.
Results: TNF was specifically sustained in infiltrating macrophages. Anti-TNF treatment decreased established clinical disability and mortality rate within 7 days. Control of disease progression was associated with a decline in myelin loss and leukocyte infiltration, as well as macrophage activation. In addition to mitigating CNS inflammation, TNF neutralization restored BBB integrity and enhanced CNS anti-inflammatory responses.
Conclusions: Sustained TNF production by infiltrating macrophages associated with progressive EAE exacerbates disease severity by promoting inflammation and disruption of BBB integrity, thereby counteracting establishment of an anti-inflammatory environment required for disease remission.
Figures
 
              
              
              
              
                
                
                 
              
              
              
              
                
                
                 
              
              
              
              
                
                
                 
              
              
              
              
                
                
                 
              
              
              
              
                
                
                 
              
              
              
              
                
                
                References
- 
    - Spuler S, Yousry T, Scheller A, Voltz R, Holler E, Hartmann M, Wick M, Hohlfeld R. Multiple sclerosis: prospective analysis of TNF-alpha and 55 kDa TNF receptor in CSF and serum in correlation with clinical and MRI activity. J Neuroimmunol. 1996;66:57–64. doi: 10.1016/0165-5728(96)00020-3. - DOI - PubMed
 
- 
    - Begum F, Zhu W, Cortes C, MacNeil B, Namaka M. Elevation of tumor necrosis factor alpha in dorsal root ganglia and spinal cord is associated with neuroimmune modulation of pain in an animal model of multiple sclerosis. J Neuroimmune Pharmacol. 2013;8:677–90. doi: 10.1007/s11481-013-9449-5. - DOI - PubMed
 
- 
    - Probert L, Akassoglou K, Pasparakis M, Kontogeorgos G, Kollias G. Spontaneous inflammatory demyelinating disease in transgenic mice showing central nervous system-specific expression of tumor necrosis factor alpha. Proc Natl Acad Sci U S A. 1995;92:11294–8. doi: 10.1073/pnas.92.24.11294. - DOI - PMC - PubMed
 
MeSH terms
Substances
Grants and funding
LinkOut - more resources
- Full Text Sources
- Other Literature Sources
 
        