Limited impact on glucose homeostasis of leptin receptor deletion from insulin- or proglucagon-expressing cells
- PMID: 26413468
- PMCID: PMC4563029
- DOI: 10.1016/j.molmet.2015.06.007
Limited impact on glucose homeostasis of leptin receptor deletion from insulin- or proglucagon-expressing cells
Abstract
Aims/hypothesis: The adipose tissue-derived hormone leptin plays an important role in the maintenance of body weight and glucose homeostasis. Leptin mediates its effects by interaction with leptin receptors (LepRb), which are highly expressed in the hypothalamus and other brain centres, and at lower levels in the periphery. Previous studies have used relatively promiscuous or inefficient Cre deleter strains, respectively, to explore the roles of LepR in pancreatic β and α cells. Here, we use two newly-developed Cre lines to explore the role of leptin signalling in insulin and proglucagon-expressing cells.
Methods: Leptin receptor expression was measured in isolated mouse islets and highly-purified islet cells by RNASeq and quantitative RT-PCR. Mice lacking leptin signalling in pancreatic β, or in α and other proglucagon-expressing cells, were generated using Ins1Cre- or iGluCre-mediated recombination respectively of flox'd leptin receptor alleles. In vivo glucose homeostasis, changes in body weight, pancreatic histology and hormone secretion from isolated islets were assessed using standard techniques.
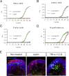
Results: Leptin receptor mRNA levels were at or below the level of detection in wild-type adult mouse isolated islets and purified cells, and leptin signalling to Stat3 phosphorylation was undetectable. Whereas male mice further deleted for leptin receptors in β cells exhibited no abnormalities in glucose tolerance up to 16 weeks of age, females transiently displayed improved glucose tolerance at 8 weeks (11.2 ± 3.2% decrease in area under curve; p < 0.05), and improved (39.0 ± 13.0%, P < 0.05) glucose-stimulated insulin secretion in vitro. No differences were seen between genotypes in body weight, fasting glucose or β/α cell ratio. Deletion of LepR from α-cells, a minority of β cells, and a subset of proglucagon-expressing cells in the brain, exerted no effects on body weight, glucose or insulin tolerance, nor on pancreatic hormone secretion assessed in vivo and in vitro.
Conclusions/interpretation: The use here of a highly selective Cre recombinase indicates that leptin signalling plays a relatively minor, age- and sex-dependent role in the control of β cell function in the mouse. No in vivo role for leptin receptors on α cells, nor in other proglucagon-expressing cells, was detected in this study.
Keywords: AUC, area under the curve; Diabetes; GLP-1; GTT, ITT, glucose and insulin tolerance test, respectively; Glucagon; IP, intraperitoneal; Insulin; KATP, ATP-sensitive K+ channel; L-cell; Leptin; NTS, nucleus tractus solitarius; [Ca2+]i, intracellular free Ca2+ concentration; α cell; β cell.
Figures
References
-
- Guariguata L., Whiting D.R., Hambleton I., Beagley J., Linnenkamp U., Shaw J.E. Global estimates of diabetes prevalence for 2013 and projections for 2035. Diabetes Research and Clinical Practice. 2014;103:137–149. Epub 2013 Dec 1011. - PubMed
-
- Rutter G.A., Parton L.E. The beta-cell in type 2 diabetes and in obesity. Frontiers of Hormone Research. 2008;36:118–134. - PubMed
-
- Ahima R.S., Flier J.S. Leptin. Annual Review of Physiology. 2000;62:413–437. - PubMed
Grants and funding
LinkOut - more resources
Full Text Sources
Other Literature Sources
Molecular Biology Databases
Miscellaneous
