Skip to main page content
U.S. flag

An official website of the United States government

Dot gov

The .gov means it’s official.
Federal government websites often end in .gov or .mil. Before sharing sensitive information, make sure you’re on a federal government site.

Https

The site is secure.
The https:// ensures that you are connecting to the official website and that any information you provide is encrypted and transmitted securely.

Access keys NCBI Homepage MyNCBI Homepage Main Content Main Navigation
. 2015 Jan 14;35(2):474-84.
doi: 10.1523/JNEUROSCI.1828-14.2015.

Leptin receptor signaling in the hypothalamus regulates hepatic autonomic nerve activity via phosphatidylinositol 3-kinase and AMP-activated protein kinase

Affiliations

Leptin receptor signaling in the hypothalamus regulates hepatic autonomic nerve activity via phosphatidylinositol 3-kinase and AMP-activated protein kinase

Mamoru Tanida et al. J Neurosci. .

Abstract

Leptin action in the brain has emerged as an important regulator of liver function independently from its effects on food intake and body weight. The autonomic nervous system plays a key role in the regulation of physiological processes by leptin. Here, we used direct recording of nerve activity from sympathetic or vagal nerves subserving the liver to investigate how brain action of leptin controls hepatic autonomic nerve activity. Intracerebroventricular (ICV) administration of leptin activated hepatic sympathetic traffic in rats and mice in dose- and receptor-dependent manners. The hepatic sympatho-excitatory effects of leptin were also observed when leptin was microinjected directly into the arcuate nucleus (ARC), but not into the ventromedial hypothalamus (VMH). Moreover, using pharmacological and genetic approaches, we show that leptin-induced increase in hepatic sympathetic outflow depends on PI3K but not AMP-activated protein kinase (AMPK), STAT3, or ERK1/2. Interestingly, ICV leptin also increased hepatic vagal nerve activity in rats. We show that this response is reproduced by intra-ARC, but not intra-VMH, leptin administration and requires PI3K and AMPK. We conclude that central leptin signaling conveys the information to the liver through the sympathetic and parasympathetic branches of the autonomic nervous system. Our data also provide important insight into the molecular events underlying leptin's control of hepatic autonomic nerve activity by implicating PI3K and AMPK pathways.

Keywords: AMPK; PI3K; autonomic function; leptin; liver.

PubMed Disclaimer

Figures

Figure 1.
Figure 1.
ICV leptin increases hepatic sympathetic and vagal nerve activity in rats. A, B, Representative neurograms (A) and time course data (B) depicting the effect of ICV administration of vehicle and leptin (10 μg) on Liv-SNA in rats. C, Effect of intravenous bolus injection of hexamethonium bromide on Liv-SNA response evoked by ICV leptin. D, Dose–response effect of ICV leptin on Liv-SNA (average of last hour of recording is displayed for each group). E, F, Representative neurograms (E) and average of last hour of recording (F) depicting the effect of ICV vehicle and leptin (10 μg) on Liv-VNA in rats. G, Changes in blood glucose evoked by direct electrical stimulation of the hepatic sympathetic nerve versus parasympathetic nerve relative to sham stimulation (control) in rats. Data are presented as mean ± SEM; n = 6–7 per group. *p < 0.05 versus vehicle or control.
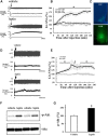
Figure 2.
Figure 2.
Leptin microinjection into the hypothalamic ARC increases hepatic sympathetic outflow in rats. A, B, Representative neurograms (A) and time course data (B) depicting the Liv-SNA response to intra-ARC or -VMH injection of vehicle and leptin (0.5 μg). C, Microphotographs of coronal rat brain sections showing restricted presence of the dye after comicroinjection with leptin into the ARC (counterstained with DAPI; top) or VMH (bottom). D, E, Representative neurograms (D) and time course data (E) of Liv-VNA response to intra-ARC injection of vehicle and leptin (0.5 μg). F, G, Western blot analysis of phosphorylated and total levels of Akt in the ARC 30 min after ICV injection of vehicle or leptin. Data are presented as mean ± SEM; n = 5–7 per group. *p < 0.05 versus vehicle group.
Figure 3.
Figure 3.
Receptor-mediated hepatic sympathetic activation to ICV leptin in mice. A, B, Representative neurograms (A) and time course data (B) of Liv-SNA response to ICV administration of vehicle and leptin (2 μg) in mice. C, Representative neurogram showing the suppression of Liv-SNA response to leptin with hexamethonium bromide administered intravenously. D, Effect of ICV leptin (2 μg) on Liv-SNA in wild-type mice is dose dependent and absent in db/db mice, which lack the leptin receptor (average of last hour of recording is displayed for each group). E, Changes in blood glucose evoked by direct electrical stimulation of the hepatic sympathetic versus parasympathetic nerves relative to sham stimulation (control) in mice. Data are presented as mean ± SEM; n = 5–7 mice per group. *p < 0.05 versus vehicle or control.
Figure 4.
Figure 4.
Role of hypothalamic ERK1/2, Akt, and p38 MAPK in mediating hepatic sympathetic nerve response to leptin. A–F, Levels of p-ERK1/2 (A, D), p-Akt (B, E), and p-p38 MAPK (C, F) in the hypothalamus 30 min after ICV injection of vehicle and leptin in rats (10 μg; A–C) or mice (2 μg; D–F). G, H, Effects of ICV pretreatment with inhibitors of ERK1/2 (U0126), PI3K (LY294002), or p38 MAPK (SB203580) on hepatic sympathetic response to ICV leptin in rats (G) and mice (H). Data are presented as mean ± SEM; n = 5–7 per group. *p < 0.05 versus vehicle group; #p < 0.05 versus vehicle plus vehicle and LY294002 plus leptin.
Figure 5.
Figure 5.
Genetic disruption of the signaling pathways associated with the leptin receptor affect differentially leptin-induced hepatic sympathetic activation. A comparison of Liv-SNA response to ICV leptin (2 μg) between wild-type (wt) mice and mice carrying genetic mutations that interfere with leptin activation of PI3K (p110αD933A/WT mice), ERK1/2 (l/l mice), or STAT3 (s/s mice) is shown. Data are presented as mean ± SEM; n = 5–7 animals per group. *p < 0.05 versus wt group.
Figure 6.
Figure 6.
Hypothalamic AMPK–PI3K axis mediate the hepatic vagal nerve response to leptin. A, B, Effect of ICV leptin (10 μg) on phosphorylated levels of AMPKα in the hypothalamus by Western blot in rats (with total AMPKα and β-actin used as loading controls). C, Effect of third cerebral ventricle administration of an siRNA against AMPKα2 on the protein expression levels of AMPKα in the mediobasal hypothalamus in rats. D, Time course of Liv-SNA response to ICV leptin (10 μg) in control–siRNA- and AMPKα2–siRNA-treated rats. E, Time course of Liv-VNA response to ICV leptin in control–siRNA- and AMPKα2–siRNA-treated rats. F, Effects of PI3K inhibition (LY294002) on hepatic vagal nerve response to ICV leptin (10 μg) in rats. Data were presented as mean ± SEM; n = 5–7 per group. *p < 0.05 versus vehicle group; #p < 0.05 versus control–siRNA group.

References

    1. Bates SH, Stearns WH, Dundon TA, Schubert M, Tso AW, Wang Y, Banks AS, Lavery HJ, Haq AK, Maratos-Flier E, Neel BG, Schwartz MW, Myers MG., Jr STAT3 signalling is required for leptin regulation of energy balance but not reproduction. Nature. 2003;421:856–859. doi: 10.1038/nature01388. - DOI - PubMed
    1. Björnholm M, Münzberg H, Leshan RL, Villanueva EC, Bates SH, Louis GW, Jones JC, Ishida-Takahashi R, Bjørbaek C, Myers MG., Jr Mice lacking inhibitory leptin receptor signals are lean with normal endocrine function. J Clin Invest. 2007;117:1354–1360. doi: 10.1172/JCI30688. - DOI - PMC - PubMed
    1. Buijs RM, la Fleur SE, Wortel J, Van Heyningen C, Zuiddam L, Mettenleiter TC, Kalsbeek A, Nagai K, Niijima A. The suprachiasmatic nucleus balances sympathetic and parasympathetic output to peripheral organs through separate preautonomic neurons. J Comp Neurol. 2003;464:36–48. doi: 10.1002/cne.10765. - DOI - PubMed
    1. Chen H, Charlat O, Tartaglia LA, Woolf EA, Weng X, Ellis SJ, Lakey ND, Culpepper J, Moore KJ, Breitbart RE, Duyk GM, Tepper RI, Morgenstern JP. Evidence that the diabetes gene encodes the leptin receptor: identification of a mutation in the leptin receptor gene in db/db mice. Cell. 1996;84:491–495. doi: 10.1016/S0092-8674(00)81294-5. - DOI - PubMed
    1. Coppari R, Bjørbæk C. Leptin revisited: its mechanism of action and potential for treating diabetes. Nat Rev Drug Discov. 2012;11:692–708. doi: 10.1038/nrd3757. - DOI - PMC - PubMed

Publication types

Substances

LinkOut - more resources