Skip to main page content
U.S. flag

An official website of the United States government

Dot gov

The .gov means it’s official.
Federal government websites often end in .gov or .mil. Before sharing sensitive information, make sure you’re on a federal government site.

Https

The site is secure.
The https:// ensures that you are connecting to the official website and that any information you provide is encrypted and transmitted securely.

Access keys NCBI Homepage MyNCBI Homepage Main Content Main Navigation
. 2014 Apr 1;28(7):735-48.
doi: 10.1101/gad.234070.113. Epub 2014 Mar 17.

The yeast and human FACT chromatin-reorganizing complexes solve R-loop-mediated transcription-replication conflicts

Affiliations

The yeast and human FACT chromatin-reorganizing complexes solve R-loop-mediated transcription-replication conflicts

Emilia Herrera-Moyano et al. Genes Dev. .

Abstract

FACT (facilitates chromatin transcription) is a chromatin-reorganizing complex that swaps nucleosomes around the RNA polymerase during transcription elongation and has a role in replication that is not fully understood yet. Here we show that recombination factors are required for the survival of yeast FACT mutants, consistent with an accumulation of DNA breaks that we detected by Rad52 foci and transcription-dependent hyperrecombination. Breaks also accumulate in FACT-depleted human cells, as shown by γH2AX foci and single-cell electrophoresis. Furthermore, FACT-deficient yeast and human cells show replication impairment, which in yeast we demonstrate by ChIP-chip (chromatin immunoprecipitation [ChIP] coupled with microarray analysis) of Rrm3 to occur genome-wide but preferentially at highly transcribed regions. Strikingly, in yeast FACT mutants, high levels of Rad52 foci are suppressed by RNH1 overexpression; R loops accumulate at high levels, and replication becomes normal when global RNA synthesis is inhibited in FACT-depleted human cells. The results demonstrate a key function of FACT in the resolution of R-loop-mediated transcription-replication conflicts, likely associated with a specific chromatin organization.

Keywords: FACT; R loops; chromatin reorganization; genome instability; transcription–replication collisions.

PubMed Disclaimer

Figures

Figure 1.
Figure 1.
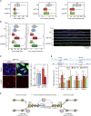
Genetic interaction with recombination and replication functions of yFACT-deficient cells. (A) Analysis of genetic interactions of spt16-11 (XEI-13) and pob3-7 (EIII-34) mutants with mre11Δ, rad51Δ, and pol32Δ. Single, double, and triple mutants were obtained by genetic crosses, and dissected tetrads were tested for germination on YEPD-rich medium at semipermissive temperature (26°C for pob3-7 and 30°C for spt16-11 crosses). For the spt16-11 and mre11Δ cross, several tetrads were tested for growth at 30°C. (B) Viability of single and double mutants with rad52Δ (R52-9B), rad51Δ (R51-18A), and pol32Δ (P32-1C) in synthetic complete (SC) medium and sensitivity to HU, UV-C, 4-NQO, and MMS by 10-fold serial dilutions are depicted. (C) Recombination frequency using the pLYΔNS system in wild-type (WT; W303-1AR5), spt16-11 (XEI-13), spt16-G132D (XEI-14), pob3-Q308K (XEI-16), and pob3-7 (EIII-34) cells. (D) Recombination frequency in the Lk-AU direct repeat system in wild-type (A3Y3A), spt16-11 (AYS11-1B), spt16-G132D (AYSGD-4A), pob3-Q308K (AYPQK-15B), and pob3-7 (AYP7-7A) cells. (E) Analysis of Rad52 foci formation in wild-type (W303-1A), spt16-11 (DY8107), spt16-G132D (DY5391), pob3-Q308K (DY10308), wild-type (4053-5-2), and pob3-7 (7809-7A) cells. (F) The same as in E in wild-type (R1158), tet-SPT16 (TH-5591), and tet-POB3 (TH-3699) cells in which depletion is induced with 5 μg/mL DOX and in wild-type (YKL83) and spt16-td (YKSD) cells 3 h after degron induction. Mean and standard deviation (SD) of three independent experiments are depicted. (*) P < 0.05 (Student's t-test).
Figure 2.
Figure 2.
Transcription-associated hyperrecombination in yFACT mutants. (A) Recombination frequency in wild-type (WT; W303-1AR5), spt16-11 (XEI-13), and pob3-7 (EIII-34) cells using the plasmid-borne direct repeat L-lacZ system expressed under the control of the GAL promoter in glucose or galactose (low and high transcription levels, respectively), the LEU2 promoter (medium), or the tet promoter with or without 5 μg/mL DOX (low and high, respectively). (*) P < 0.05 (Student's t-test). (B) Recombination frequency of the direct repeat HHF-OUT and HHF-IN systems in wild-type (W303-1ARb), spt16-11 (WXEI-48), and pob3-7 (WEIII-36) cells. Replication from the ARSH4 replication origin and transcription driven by the HHF2 promoter are in codirectional (OUT) or convergent (IN) orientations. Other details are as in A. (C) Recombination frequency of the RFB-empty, RFB-tRNAi, and RFB-tRNAo systems in wild-type (W303-1ARb) and spt16-11 (WXEI-48) cells grown in glucose. Transcription of the SUP53 tRNA gene and replication initiated at ARSH4 are either codirectional (tRNAi) or convergent (tRNAo). The RF coming from downstream from the tRNA gene is paused due to the RF barrier (RFB). (*) P < 0.05 (Mann-Whitney U-test). Mean and SD of three independent experiments are depicted for each genotype.
Figure 3.
Figure 3.
Analysis of replication in yFACT mutants. (A) Replication intermediates detected by 2D gel electrophoresis in the origin ARS305 and in the 18-kb downstream region C in wild-type (WT; W303-1ARb), spt16-11 (WXEI-48), and pob3-7 (WEIII-36) cells synchronized in G1 with α-factor and released at 30°C. FACS analysis is shown at the bottom. (B) ChIP analysis of BrdU incorporation into the DNA at the 5′ region of LEU2 of the pARSHLB-Leu2 plasmid in wild-type (WRBbL) and spt16-11 (WSRBbL) cells synchronized in G1 and released. Mean and standard error of the mean (SEM) of two independent experiments are shown. (C) Percentage of pARSHLB-Leu2 plasmid loss in wild-type (W303-1ARb), spt16-11 (WXEI-48), and pob3-7 (WEIII-36) cells growing in YEPD-rich medium. Mean and SD of three independent experiments are shown. (*) P < 0.05 (Student's t-test). (D) ChIP analysis of BrdU incorporation into the DNA at genomic regions located 2312 and 417 base pairs (bp) upstream of and 125 and 2502 bp downstream from the ARS1211 replication origin. Other details are as in B.
Figure 4.
Figure 4.
Effect of R-loop formation in yFACTs mutants. (A) Percentage of wild-type (WT; W303-1ARb), spt16-11 (WXEI-48), and pob3-7 (WEIII-36) S and G2 cells forming Rad52 recombination foci 3 h after a temperature shift from 26°C to 30°C or 37°C with or without RNase H1 (RNH1) overexpression from the pCM189-RNH1 plasmid. (B) Recombination frequency in wild-type (W303-1ARb), spt16-11 (WXEI-48), and pob3-7 (WEIII-36) cells in the plasmid-borne direct repeat system TL-lacZ, which is highly expressed in the absence of DOX. Other details are as in Figure 2A. (C) Recombination frequency using the direct repeats HHF-OUT in wild-type (W303-1ARb), spt16-11 (WXEI-48), and pob3-7 (WEIII-36) cells with or without the hpr1Δ mutation (26°C). (D) Recombination analysis in the Lk-AU direct repeat system in spt16-11 (AYS11-1B), wild-type (A3Y3A), hpr1Δ (AYH-2D), and mft1Δ (AYM-1D) strains plus the double mutants. (E) Percentage of pARSHLB-Leu2 plasmid loss in wild-type (W303-1ARb), spt16-11 (WXEI-48), and pob3-7 (WEIII-36) cells with or without the hpr1Δ mutation growing in YEPD-rich medium. Mean and SD of three independent experiments are shown. (*) P < 0.05 (Student's t-test).
Figure 5.
Figure 5.
Genome-wide analyses of Rrm3 recruitment in yFACT mutants. (A) Genome-wide occupancy of Rrm3 in wild-type (WT; WRBb-9B), spt16-11 (WSRBb-2D), and pob3-7 (WPRBb-10D) cells 4 h after a 26°C–30°C temperature shift and in wild-type (WDRB-18A) and spt16-td (degron) (WSDR-8C) cells after 75 min of degron induction. Histogram bars in the Y-axis show the signal of loci enriched in the immunoprecipitated fraction along the indicated regions in log2 scale. Positive enrichment clusters (P-value < 0.01) are depicted in red. ORFs and other SGD genome features are indicated. (B) Composite profile of Rrm3 occupancy across the average ORF plotted as percentage of hits per segment in wild-type, spt16-11, and pob3-7 cells and in wild-type and spt16-td cells. ORFS were divided into 10 segments and studied together with the two immediately contiguous. (C) Composite profile of Rrm3-IP signal log2 ratio across the average tRNA gene and regions 600 bp around in wild-type, spt16-11, and pob3-7 cells and in wild-type and spt16-td cells. (D) Composite profile of Rrm3-IP signal log2 ratio across the average 2-kb region around centromeres in wild-type, spt16-11, and pob3-7 cells and in wild-type and spt16-td cells. (E) DRIP using the S9.6 antibody in wild-type (W303-1ARb), spt16-11 (WXEI-48), and pob3-7 (WEIII-36) asynchronously growing cells at GCN4, PSK1, PET9, and TPD3 genes. Signal values of R-loop detection are shown. (F) Spt16-Flag ChIP analysis in wild-type (WS16) and hpr1Δ (WHS16) asynchronously growing cells with or without RNase H1 (RNH1) overexpression from the pRS416-GALRNH1 plasmid in the GCN4, PSK1, PET9, and TPD3 genes. Signal ChIP values normalized in respect to the wild-type levels are shown. Mean and SD of at least three independent experiments are shown. (*) P < 0.05 (Student's t-test).
Figure 6.
Figure 6.
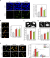
Genome instability in FACT-depleted human cells. (A) Immunofluorescence of γH2AX in siC (control), siSPT16, and siSSRP1 transfected HeLa cells. Nuclei were stained with DAPI. Graphics show the quantification of the percentage of cells containing γH2AX foci. Bars, 25 μm. More than 300 cells were analyzed in each case. (*) P < 0.05 (Student's t-test). (B) DNA breaks measured by single-cell gel electrophoresis (comet assay) of siC, siSPT16, and siSSRP1 transfected MRC-5 cells. Graphics show the median comet tail moment. More than 300 cells were analyzed in each case. (*) P < 0.05 (Mann-Whitney U-test). (C) Anaphase bridges in siC, siSPT16, and siSSRP1 transfected HeLa cells. Pictures show DAPI staining of control and SSRP1-depleted cells in anaphase. More than 100 anaphases were analyzed in each case. Other details are as in A. (D) Percentage of HeLa cells with microuclei after siC, siSPT16, or siSSRP1 transfection. Pictures show DAPI staining of SPT16- and SSRP1-depleted cells containing micronuclei. Other details are as in B. (E) Comet assay of siC-, SPT16-, or SSRP1-depleted HeLa cells after treatment or untreated for 4 h with 50 μM cordycepin. Other details are as in B. Mean and SD of three different experiments are shown.
Figure 7.
Figure 7.
Transcription-dependent replication deficiencies in hFACT-depleted cells. (A) Single-molecule analysis of DNA replication (DNA combing) in siC, siSPT16, and siSSRP1 transfected MRC-5 cells. Cells were pulse-labeled for 10 min with IdU followed by 20 min with CldU. Distributions of CldU track lengths, RF velocity, and interorigin distance are shown. Median values are indicated. Boxes and whiskers indicate 25–75 and 10–90 percentiles, respectively. (*) P < 0.05 (median test). (B) DNA combing in siC, siSPT16, and siSSRP1 transfected HeLa cells with or without 100 min of treatment with 50 μM cordycepin. Cells were pulse-labeled for 10 min with IdU (red) followed by 30 min with CldU (green). DNA is shown in blue. Other details are as in A. (C) Immunofluorescence of γH2AX in siC (control) and siSPT16 transfected HeLa cells with or without RNase H1 (RNH1) overexpression. Cells were transfected with pcDNA3 (control) or pcDNA3-RNaseH1 (RNH1) during 24 h. Nuclei were stained with DAPI. Bars, 25 μm. Graphics show the quantification of the percentage of cells containing γH2AX foci relative to the siC (control) in each case. Mean and SEM for two independent experiments are shown. (*) P < 0.05 (Student's t-test). (D) DRIP using the S9.6 antibody, which specifically recognizes DNA:RNA hybrids in siC, siSPT16, and siSSRP1 cells at APOE, RPL13A, EGR1, and BTBD19 genes. Signal values of R-loop detection normalized in respect to the siC control are shown. Signal values from samples treated with RNase H were subtracted. Red lines indicate the regions where DRIP analyses were performed. Mean and SD for four independent experiments are shown. (*) P < 0.05 (Mann-Whitney U-test). (E) Model to explain the molecular defects occurring in FACT-deficient cells. RF progression through R-loop-altered chromatin is facilitated by the FACT complex, which would assist nucleosome swapping to facilitate nucleosome reassembly at transcription–replication collisions sites. For clarity, only the MCM helicase is depicted at the RF.

References

    1. Abe T, Sugimura K, Hosono Y, Takami Y, Akita M, Yoshimura A, Tada S, Nakayama T, Murofushi H, Okumura K, et al. 2011. The histone chaperone facilitates chromatin transcription (FACT) protein maintains normal replication fork rates. J Biol Chem 286: 30504–30512 - PMC - PubMed
    1. Aguilera A 2002. The connection between transcription and genomic instability. EMBO J 21: 195–201 - PMC - PubMed
    1. Aguilera A, Garcia-Muse T 2012. R loops: from transcription byproducts to threats to genome stability. Mol Cell 46: 115–124 - PubMed
    1. Aguilera A, Gomez-Gonzalez B 2008. Genome instability: a mechanistic view of its causes and consequences. Nat Rev Genet 9: 204–217 - PubMed
    1. Aida M, Hamad N, Stanlie A, Begum NA, Honjo T 2013. Accumulation of the FACT complex, as well as histone H3.3, serves as a target marker for somatic hypermutation. Proc Natl Acad Sci 110: 7784–7789 - PMC - PubMed

Publication types

MeSH terms

Associated data