Skip to main page content
U.S. flag

An official website of the United States government

Dot gov

The .gov means it’s official.
Federal government websites often end in .gov or .mil. Before sharing sensitive information, make sure you’re on a federal government site.

Https

The site is secure.
The https:// ensures that you are connecting to the official website and that any information you provide is encrypted and transmitted securely.

Access keys NCBI Homepage MyNCBI Homepage Main Content Main Navigation
. 2014 Mar 5;34(10):3743-55.
doi: 10.1523/JNEUROSCI.2872-13.2014.

Docosahexaenoic acid reduces ER stress and abnormal protein accumulation and improves neuronal function following traumatic brain injury

Affiliations

Docosahexaenoic acid reduces ER stress and abnormal protein accumulation and improves neuronal function following traumatic brain injury

Gulnaz Begum et al. J Neurosci. .

Abstract

In this study, we investigated the development of endoplasmic reticulum (ER) stress after traumatic brain injury (TBI) and the efficacy of post-TBI administration of docosahexaenoic acid (DHA) in reducing ER stress. TBI was induced by cortical contusion injury in Sprague-Dawley rats. Either DHA (16 mg/kg in DMSO) or vehicle DMSO (1 ml/kg) was administered intraperitoneally at 5 min after TBI, followed by a daily dose for 3-21 d. TBI triggered sustained expression of the ER stress marker proteins including phosphorylated eukaryotic initiation factor-2α, activating transcription factor 4, inositol requiring kinase 1, and C/EBP homologous protein in the ipsilateral cortex at 3-21 d after TBI. The prolonged ER stress was accompanied with an accumulation of abnormal ubiquitin aggregates and increased expression of amyloid precursor protein (APP) and phosphorylated tau (p-Tau) in the frontal cortex after TBI. The ER stress marker proteins were colocalized with APP accumulation in the soma. Interestingly, administration of DHA attenuated all ER stress marker proteins and reduced the accumulation of both ubiquitinated proteins and APP/p-Tau proteins. In addition, the DHA-treated animals exhibited early recovery of their sensorimotor function after TBI. In summary, our study demonstrated that TBI induces a prolonged ER stress, which is positively correlated with abnormal APP accumulation. The sustained ER stress may play a role in chronic neuronal damage after TBI. Our findings illustrate that post-TBI administration of DHA has therapeutic potentials in reducing ER stress, abnormal protein accumulation, and neurological deficits.

Keywords: amyloid precursor protein; controlled cortical impact injury; docosahexaenoic acid; phosphorylated tau; unfolded protein response.

PubMed Disclaimer

Figures

Figure 1.
Figure 1.
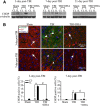
Post-TBI administration of DHA reduces expression of ER stress marker protein p-eIF2α and IRE1α in the frontal cortex following TBI. A, Schematic presentation of experimental protocol. Either DMSO vehicle or DHA (16 mg/kg, i.p.) was administered at 5 min after induction of CCI, followed with the same daily dose during 3–21 d post-TBI. The time points of sample collection for Western blotting (WB) and immunohistological analysis (HI) or neuronal functional analysis were indicated. B, Representative brain images of three groups illustrates the CL and IL frontal cortex tissue (above the dotted line) harvested for immunoblotting analysis. C, Representative TBI brain section (cresyl violet stained, bregma level −1.40) illustrates sample collection in the perilesion areas (black box) of the CL and IL frontal cortex. D, Representative immunoblots of p-eIF2α and eIF2α protein expression in the CL and IL frontal cortex tissues of sham control, TBI vehicle control, and TBI+DHA animals at 3–21 d post-TBI. The same blot was probed with anti-α-tubulin antibody as a loading control. Bottom, Summary data. Data are mean ± SE; n = 4; *p < 0.05 versus sham; # p < 0.05 versus TBI. E, Representative immunoblot of IRE1α-protein expression in the CL and IL frontal cortex tissues of sham control, TBI vehicle control, and TBI+DHA animals at 3–21 d post-TBI. Data are mean ± SE; n = 4–5; *p < 0.05 versus sham; #p < 0.05 versus TBI.
Figure 2.
Figure 2.
DHA reduces sustained expression of ER stress protein ATF4 in the frontal cortex tissues following TBI. A, Representative immunoblot of ATF4 protein in the CL and IL frontal cortex tissues of three groups at 3–7 d post-TBI. The same blot was probed with anti-α-tubulin antibody as a loading control. B, Representative immunoblot of ATF4 protein in the CL and IL frontal cortex tissues at 21 d post-TBI. Data are mean ± SE; n = 3–4; *p < 0.05 versus sham; #p < 0.05 versus TBI. C, Confocal images showing expression of ATF4 in the perilesion frontal cortex tissues at 3 and 7 d post-TBI. C, Arrow, Expression of NF in neurons (red). C, Arrowhead, ATF4-positive neurons (green). D, Summary data of ATF4-immunopositive cells. Values are mean ± SE (n = 3) and expressed as ATF4+ cells/100 total cells. *p < 0.05 versus CL; # p < 0.05 versus TBI vehicle control.
Figure 3.
Figure 3.
DHA reduces expression of ER-resident proapoptotic protein CHOP in the frontal cortex following TBI. A, Representative immunoblot of CHOP protein expression in the CL and IL frontal cortex of three groups (see Fig. 2 legend). The same blot was probed with anti-α-tubulin antibody as a loading control. B, Confocal microscopic images showing CHOP expression in the perilesion frontal cortex tissues at 3 or 7 d post-TBI. B, Arrow, Expression of NF in neurons (red). B, Arrowhead, CHOP-positive neurons (green). Bottom, Summary data of CHOP-immunopositive cells. Values are mean ± SE (n = 4) and expressed as CHOP+ cells/100 total cells. *p < 0.05 versus CL; #p < 0.05 versus TBI.
Figure 4.
Figure 4.
DHA inhibits ubiquitinated (Ub)-protein aggregate formation in the post-TBI brains. A, Confocal microscopic images of the CL and IL frontal cortex tissues showing Ub-protein aggregate formation at 3–7 d post-TBI (green, Ub aggregates; red, NF; blue, nuclear marker To-pro-3). B, Summary data of ubiquitin-immunopositive cell counting. Values are mean ± SE (n = 3) and expressed as ubiquitin+ cells/100 total cells. *p < 0.05 versus CL; #p < 0.05 versus TBI.
Figure 5.
Figure 5.
DHA prevents ER Ca2+ depletion and ER stress in neurons and astrocytes. A, Representative tracings of Ca2+ER release in response to IP3 in cultured cortical neurons. IP3 (10 μm) was applied to saponin-permeablized neurons to trigger the Ca2+ER release. DHA (10 μm) was added 2–3 min before permeabilization and present in the subsequent solutions. B, Representative immunoblot of p-eIF2α and eIF2α in primary cortical astrocytes. Cells were exposed to Tg (1 μm), DHA (10 μm), or TUDCA (10 μm) for 24 h. Expression of p-eIF2α protein, eIF2α protein, and the ratio of p-eIF2α versus eIF2α were analyzed. The same blot was probed with anti α-tubulin antibody as a loading control. Data are mean ± SE (n = 3). *p < 0.05 versus ER stressor. C, DHA attenuated expression of p-eIF2α protein in cortical neurons induced by OGD (2 h) and REOX (15–60 min). DHA (10 μm) was only present during 15–60 min REOX. Expression of p-eIF2α protein, eIF2α protein, and the ratio of p-eIF2α versus eIF2α protein were analyzed. The same blot was probed with anti α-tubulin antibody as a loading control. Data are mean ± SE (n = 4). *p < 0.05 versus control; #p < 0.05 versus REOX. D, Representative immunoblots of p-eIF2α and eIF2α in cortical astrocytes. Astrocytes were exposed to Tu (10 μg/ml), DHA (10 μm), or TUDCA (10 μm) for 24 h. Expression of p-eIF2α protein, eIF2α protein, and the ratio of p-eIF2α versus eIF2α protein were analyzed. The same blot was probed with anti α-tubulin antibody as a loading control. Data are mean ± SE (n = 3). *p < 0.05 versus ER stressor.
Figure 6.
Figure 6.
Effects of DHA on expression of APP and ER stress marker proteins CHOP and ATF4 in the cortex after TBI. A, Confocal microscopic images of CHOP and APP accumulation in the IL perilesion frontal cortex at 3 d after TBI. A, Arrow, Elevated APP/CHOP expression in soma. A, Inset, Arrowhead, Reduced expression of APP in the IL cortex of DHA-treated brains. Bottom: summary data of CHOP-immunopositive cells (left), APP-immunopositive cells (center), and correlation of CHOP and APP expression in the sham control, TBI vehicle control, and TBI+DHA groups (right); r = 0.68. B, Confocal microscopic images of ATF4 and APP expression the IL perilesion frontal cortex. B, Arrow, Elevated expression of APP/ATF4 in soma. B, Inset, Arrowhead, Lack of APP/ATF4 expression in the DHA-treated IL frontal cortex. Bottom, Summary data of ATF4-immunopositive cells (left), APP-immunopositive cells (center), and correlation of ER stress protein ATF4 and axonal injury marker APP expression in sham control, TBI vehicle control, and TBI+DHA groups (right); r = 0.769. Data are mean ± SE (n = 3). *p < 0.05 versus sham (IL); #p < 0.05 versus TBI (IL).
Figure 7.
Figure 7.
Effect of DHA on the expression of p-Tau in the IL cortex after TBI. A, Confocal images showing expression of p-Tau in the perilesion frontal cortex tissues at 3, 7, and 21 d post-TBI. A, Arrow, Increased expression of p-Tau (green) in cell bodies. A, Arrowhead, Reduced expression of p-Tau in DHA treated brains. B, Summary data of p-Tau-immunopositive cells. Values are mean ± SE (n = 3) and expressed as percentage of p-Tau positive cells. *p < 0.05 versus TBI vehicle control.
Figure 8.
Figure 8.
Effect of DHA on axonal APP accumulation in the IL white matter after TBI. A, Confocal images were obtained from the IL external capsule white matter tissues (EC, left, arrowhead). Expression of APP in the axons within the external capsule at 3 d post-TBI was shown. A, Arrow, Increased expression of APP (green) in the swollen axons. A, Arrowhead, Reduced expression of APP in the DHA treated brains. B, Confocal images showing expression of APP in the axons within the external capsule at 3–21 d post-TBI. C, Summary data of APP-immunopositive axons. Values are mean pixel intensity/μm2; n = 3. *p < 0.05 versus TBI vehicle control.
Figure 9.
Figure 9.
DHA improves sensorimotor function in rats after TBI. The beam-balance test (A), beam-walk test (B), and beam-walk score (C) were determined in the sham control, TBI vehicle control, and TBI+DHA rats at days 0–5 after surgery. Data are mean ± SD (n = 10). *p < 0.05 versus day 1 post-TBI. Schematic summary of DHA-mediated reduction of ER stress, abnormal protein accumulation, and neurological deficit after TBI is shown in D. TBI triggers sustained ER stress and the UPR activation following TBI. The prolonged ER stress, abnormal protein accumulation, and ubiquitinated-protein aggregate formation may collectively contribute to development of chronic axonal damage and neurological deficits after TBI. Post-TBI administration of DHA may prevent ER Ca2+ depletion, reduce chronic ER stress, and abnormal protein accumulation, and improve neurological function recovery after TBI.

References

    1. Arfanakis K, Haughton VM, Carew JD, Rogers BP, Dempsey RJ, Meyerand ME. Diffusion tensor MR imaging in diffuse axonal injury. AJNR Am J Neuroradiol. 2002;23:794–802. - PMC - PubMed
    1. Bailes JE, Mills JD. Docosahexaenoic acid reduces traumatic axonal injury in a rodent head injury model. J Neurotrauma. 2010;27:1617–1624. doi: 10.1089/neu.2009.1239. - DOI - PubMed
    1. Bazan NG. Neuroprotectin D1-mediated anti-inflammatory and survival signaling in stroke, retinal degenerations, and Alzheimer's disease. J Lipid Res. 2009;50:S400–S405. doi: 10.1194/jlr.R800068-JLR200. - DOI - PMC - PubMed
    1. Begum G, Kintner D, Liu Y, Cramer SW, Sun D. DHA inhibits ER Ca2+ release and ER stress in astrocytes following in vitro ischemia. J Neurochem. 2012;120:622–630. doi: 10.1111/j.1471-4159.2011.07606.x. - DOI - PMC - PubMed
    1. Belayev L, Khoutorova L, Atkins KD, Eady TN, Hong S, Lu Y, Obenaus A, Bazan NG. Docosahexaenoic acid therapy of experimental ischemic stroke. Transl Stroke Res. 2011;2:33–41. doi: 10.1007/s12975-010-0046-0. - DOI - PMC - PubMed

Publication types

MeSH terms