Skip to main page content
U.S. flag

An official website of the United States government

Dot gov

The .gov means it’s official.
Federal government websites often end in .gov or .mil. Before sharing sensitive information, make sure you’re on a federal government site.

Https

The site is secure.
The https:// ensures that you are connecting to the official website and that any information you provide is encrypted and transmitted securely.

Access keys NCBI Homepage MyNCBI Homepage Main Content Main Navigation
. 2014 Feb 12;34(7):2618-31.
doi: 10.1523/JNEUROSCI.4200-13.2014.

Obesity elicits interleukin 1-mediated deficits in hippocampal synaptic plasticity

Affiliations

Obesity elicits interleukin 1-mediated deficits in hippocampal synaptic plasticity

Joanna R Erion et al. J Neurosci. .

Abstract

Adipose tissue is a known source of proinflammatory cytokines in obese humans and animal models, including the db/db mouse, in which obesity arises as a result of leptin receptor insensitivity. Inflammatory cytokines induce cognitive deficits across numerous conditions, but no studies have determined whether obesity-induced inflammation mediates synaptic dysfunction. To address this question, we used a treadmill training paradigm in which mice were exposed to daily training sessions or an immobile belt, with motivation achieved by delivery of compressed air on noncompliance. Treadmill training prevented hippocampal microgliosis, abolished expression of microglial activation markers, and also blocked the functional sensitization observed in isolated cells after ex vivo exposure to lipopolysaccharide. Reduced microglial reactivity with exercise was associated with reinstatement of hippocampus-dependent memory, reversal of deficits in long-term potentiation, and normalization of hippocampal dendritic spine density. Because treadmill training evokes broad responses not limited to the immune system, we next assessed whether directly manipulating adiposity through lipectomy and fat transplantation influences inflammation, cognition, and synaptic plasticity. Lipectomy prevents and fat transplantation promotes systemic and central inflammation, with associated alterations in cognitive and synaptic function. Levels of interleukin 1β (IL1β) emerged as a correlate of adiposity and cognitive impairment across both the treadmill and lipectomy studies, so we manipulated hippocampal IL1 signaling using intrahippocampal delivery of IL1 receptor antagonist (IL1ra). Intrahippocampal IL1ra prevented synaptic dysfunction, proinflammatory priming, and cognitive impairment. This pattern supports a central role for IL1-mediated neuroinflammation as a mechanism for cognitive deficits in obesity and diabetes.

Keywords: diabetes; hippocampus; inflammation; microglia; obesity; synapse.

PubMed Disclaimer

Figures

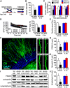
Figure 1.
Figure 1.
Treadmill training reverses behavioral and synaptic deficits in db/db mice. A, Experimental design. B, Three months of treadmill training normalizes spatial recognition memory as assessed using the Y-maze in db/db mice. C, Increasing physical activity reinstates object-recognition memory. D, Impairment of dentate gyrus LTP in db/db mice is abolished by treadmill training. Right graph shows the percentage increase in the slope of the fEPSP during the last 10 min of the recording. E, Presynaptic paired-pulse depression is unaffected by treadmill training or genotype. F, Low-magnification micrograph depicts a dentate gyrus granule cell labeled with the lipophilic membrane tracer DiI (green) against blue counterstained nuclei (DAPI). High-magnification panels depict dendritic segments from the indicated conditions. Graph at the right shows dendritic spine densities for each group, with normalization of spine density deficits among db/db mice exposed to treadmill training. Arrows indicate dendritic spines. Scale bar, 5 μm. G, Synaptophysin immunofluorescence in the middle molecular layer of the dentate gyrus. The graph at the right depicts quantification of staining (intensity × area), with sparser labeling in SED db/db mice, and reversal by treadmill training. H, Spinophilin immunofluorescence in the middle molecular layer, revealing parallel changes in labeling for a postsynaptic marker. The graph at the right shows quantification of labeling. I, Western blotting of synaptic proteins in hippocampal homogenates. The graph at the right shows band intensities normalized to loading control for the indicated groups. For all graphs, *p < 0.05 relative to WT SED mice after 2 × 2 ANOVA or 2 × 2 repeated-measures ANOVA when appropriate, with Bonferroni's-corrected post hoc t tests. Error bars represent the SEM.
Figure 2.
Figure 2.
Increasing physical activity reduces hippocampal inflammation in obese mice. A, Microglia and macrophages express MHCII on exposure to inflammatory stimulation. Western blotting of hippocampal homogenates revealed that SED db/db mice have more MHCII protein, with no change in the constitutively expressed MHCI. Graph depicts band intensities. *p < 0.05 by 2 × 2 ANOVA. B, Stereological estimates of IBA1-positive cell numbers in the dentate gyrus. C, MHCII immunoreactivity is widespread in hippocampal sections from SED db/db mice but absent in sections from db/db mice exposed to 3 months of treadmill training. D, Representative micrographs of hippocampal sections used for quantification of IBA1-positive cell numbers. SED db/db mice have more IBA1-positive cells than TT db/db mice. E, We used ELISA to measure levels of the proinflammatory cytokine IL1β in whole-hippocampal homogenates and observed that exercise attenuates increases in IL1β in db/db mice. F, Mononuclear cells were isolated from db/db and WT mice after 3 months of treadmill training or exposure to an immobile belt. Ex vivo stimulation with progressively increasing doses of LPS revealed that cells from SED db/db mice are more reactive based on their lower threshold for release of IL1β (left graph). Increased reactivity was abolished by treadmill training and could not be explained by differential survival of the cells (right graph). For F, *p < 0.05 relative to WT SED mice after 2 × 2 repeated-measures ANOVA with significance determined by Bonferroni's-corrected post hoc t tests. Error bars represent the SEM.
Figure 3.
Figure 3.
Treadmill training attenuates inflammation in adipose tissue from obese mice. A, Increasing physical activity reduces body weight gain in db/db mice. B, The weight of the epididymal fat pad was significantly reduced by treadmill training in db/db mice. C, H&E staining of epididymal fat from the indicated groups. D, The area of individual adipocytes was smaller in TT db/db mice relative to SED db/db mice. E, Levels of IL1β in the epididymal fat pad were elevated in SED db/db mice but not in TT db/db mice. F, Serum IL1β was also reduced by exercise in db/db mice. G, Western blotting of epididymal fat pad protein extracts revealed that exercise attenuates the accumulation of proinflammatory proteins in adipose tissue. Graph at right depicts band intensities for the indicated groups. For all graphs, *p < 0.05 relative to WT SED mice after 2 × 2 ANOVA with Bonferroni's-corrected post hoc t tests. Error bars represent the SEM.
Figure 4.
Figure 4.
Lipectomy reverses and fat transplantation produces neurocognitive impairment. A, Experimental design. Trans, transplant recipient. B, Analysis of spatial recognition memory in the Y-maze reveals that surgical removal of epididymal fat reverses impairment in db/db mice, whereas transplantation of fat into WT mice evokes deficits. C, Similar trends were observed in the object-recognition memory paradigm, with reinstatement of recognition memory after lipectomy in db/db mice and induction of memory impairment after fat transplantation in WT mice. D, Dentate gyrus LTP is impaired by fat transplantation in WT mice and restored by lipectomy in db/db mice. The right graph shows the percentage increase in the slope of the fEPSP during the last 10 min of the recording. E, Quantification of dendritic spine density on dentate granule neurons revealed parallel alterations in spines. F, Low-power micrograph depicts DiI-labeled dentate gyrus granule cells, whereas higher-power images at the right show representative segments from each condition. Arrows indicate dendritic spines. Scale bar, 5 μm. G, Analysis of PSD95 expression in whole-hippocampal homogenates revealed opposite effects of lipectomy and fat transplantation. H, Similar trends were observed for spinophilin expression, with impairment elicited by fat transplantation in WT mice, and restoration of this synaptic marker after lipectomy in db/db mice. I, Representative Western blot images for the indicated markers. J, Graph depicts synaptophysin expression for the indicated groups, demonstrating opposite effects of lipectomy and fat transplantation on presynaptic marker expression. For all graphs, *p < 0.05 relative to sham-operated mice from the respective genotype after 2 × 2 ANOVA or 2 × 2 repeated-measures ANOVA when appropriate, with Bonferroni's-corrected post hoc t tests. Error bars represent the SEM.
Figure 5.
Figure 5.
Opposite effects of lipectomy and fat transplantation on hippocampal inflammation in db/db and WT mice. A, Representative Western blot images for the inflammatory marker MHCII and the constitutively expressed protein MHCI in the indicated conditions. Quantification of band intensities revealed that fat transplantation elicits and lipectomy reverses the expression of MHCII in whole-hippocampal homogenates (left graph). No alterations in MHCI were detected (right graph). B, Micrographs depict labeling for CD163 and MHCII in each condition. C, The number of cells expressing CD163, a marker of perivascular macrophages, was significantly reduced by lipectomy in db/db mice. D, The proportion of CD163+ cells expressing MHCII was also far greater in WT mice that received fat transplants and significantly smaller in db/db mice after lipectomy. E, The number of cells expressing IBA1, a marker of microglia and macrophages, decreases after lipectomy in obese mice. F, Micrographs depict immunofluorescent labeling for IBA1 and MHCII. G, This larger population of mixed-lineage immune cells also expresses the inflammatory marker MHCII at higher rates after fat transplantation; obesity-induced MHCII expression in this population of cells is attenuated by surgical reduction of body fat. H, Parallel changes in expression of the proinflammatory cytokine IL1β were observed, with increases after fat transplantation in WT mice and reductions after lipectomy in db/db mice. I, Fat transplantation primes forebrain mononuclear cells in WT mice, whereas lipectomy attenuates increased reactivity in db/db mice after ex vivo stimulation with LPS (left graph). This pattern was not attributable to differences in cell viability (right graph). For all graphs, *p < 0.05 relative to sham-operated mice from the respective genotype after one-way or repeated-measures ANOVA when appropriate, with Bonferroni's-corrected post hoc t tests. Error bars depict the SEM.
Figure 6.
Figure 6.
Transplanted fat is viable and transplant recipients exhibit elevated serum leptin without alterations in hippocampal leptin sensitivity. A, H&E staining of epididymal fat from the indicated groups. res, Resident fat; trans, transplanted fat. B, Staining for TUNEL in epididymal fat sections from the indicated groups. Arrows indicate TUNEL-positive cells. C, Analysis of fat pad weights at 2 weeks after surgery revealed no evidence for compensation in other fat pads. D, Serum leptin levels when elevated by fat transplantation in WT mice and reduced by lipectomy in db/db mice. E, Hippocampal leptin sensitivity is intact after fat transplantation in WT mice based on phosphorylation of STAT3, an intracellular signaling targets of the leptin receptor, after direct application of leptin to hippocampal acute slices. Consistent with their loss-of-function mutation in the long form of the leptin receptor, leptin application did not evoke phosphorylation of STAT3 in db/db mice, even after lipectomy. For C and D, *p < 0.05 after one-way ANOVA with Bonferroni's-corrected post hoc t tests. For E, * indicates significant effect of leptin treatment in slices generated from mice in each condition. Error bars represent the SEM.
Figure 7.
Figure 7.
Intrahippocampal infusions of IL1ra reinstate memory and synaptic plasticity in db/db mice. A, Experimental design. B, Analysis of spatial recognition memory in the Y-maze revealed that 2 weeks of intrahippocampal IL1ra infusion abolished memory deficits in db/db mice. C, Assessment of object-recognition memory revealed similar trends at all time points examined. D, Parallel alterations in dentate gyrus LTP were observed, with impairment in vehicle-infused db/db mice, but not in db/db mice, infused with IL1ra. The right graph depicts the percentage increase in the slope of the fEPSP during the last 10 min of the recording. E, Quantification of dendritic spine density among dentate gyrus granule neurons revealed that IL1ra infusions reverse deficits in db/db mice. F, Low-power micrograph shows dentate gyrus granule cells labeled with DiI; higher-power images at the right depict dendritic segments from each treatment group. Arrows indicate dendritic spines. Scale bar, 5 μm. G, Analysis of PSD95 expression in whole-hippocampal homogenates indicates that intrahippocampal treatment with IL1ra reverses deficits in expression of this synaptic marker. H, Parallel alterations in spinophilin expression were observed in Western blot experiments. I, Protein expression of the presynaptic marker synaptophysin revealed similar trends. J, Representative Western blot images from the indicated groups. For all graphs, *p < 0.05 relative to vehicle-infused WT mice after 2 × 2 ANOVA or 2 × 2 repeated-measures ANOVA when appropriate, with Bonferroni's-corrected post hoc t tests. Error bars represent the SEM.

Comment in

References

    1. Allen PB, Ouimet CC, Greengard P. Spinophilin, a novel protein phosphatase 1 binding protein localized to dendritic spines. Proc Natl Acad Sci U S A. 1997;94:9956–9961. doi: 10.1073/pnas.94.18.9956. - DOI - PMC - PubMed
    1. Alme CB, Buzzetti RA, Marrone DF, Leutgeb JK, Chawla MK, Schaner MJ, Bohanick JD, Khoboko T, Leutgeb S, Moser EI, Moser MB, McNaughton BL, Barnes CA. Hippocampal granule cells opt for early retirement. Hippocampus. 2010;20:1109–1123. doi: 10.1002/hipo.20810. - DOI - PubMed
    1. Audoy-Rémus J, Richard JF, Soulet D, Zhou H, Kubes P, Vallières L. Rod-Shaped monocytes patrol the brain vasculature and give rise to perivascular macrophages under the influence of proinflammatory cytokines and angiopoietin-2. J Neurosci. 2008;28:10187–10199. doi: 10.1523/JNEUROSCI.3510-08.2008. - DOI - PMC - PubMed
    1. Barrientos RM, Sprunger DB, Campeau S, Higgins EA, Watkins LR, Rudy JW, Maier SF. Brain-derived neurotrophic factor mRNA downregulation produced by social isolation is blocked by intrahippocampal interleukin-1 receptor antagonist. Neuroscience. 2003;121:847–853. doi: 10.1016/S0306-4522(03)00564-5. - DOI - PubMed
    1. Clark PJ, Brzezinska WJ, Puchalski EK, Krone DA, Rhodes JS. Functional analysis of neurovascular adaptations to exercise in the dentate gyrus of young adult mice associated with cognitive gain. Hippocampus. 2009;19:937–950. doi: 10.1002/hipo.20543. - DOI - PMC - PubMed

Publication types

Substances