Skip to main page content
U.S. flag

An official website of the United States government

Dot gov

The .gov means it’s official.
Federal government websites often end in .gov or .mil. Before sharing sensitive information, make sure you’re on a federal government site.

Https

The site is secure.
The https:// ensures that you are connecting to the official website and that any information you provide is encrypted and transmitted securely.

Access keys NCBI Homepage MyNCBI Homepage Main Content Main Navigation
. 2013 Dec 15;27(24):2642-7.
doi: 10.1101/gad.225169.113.

Roles of PINK1, mTORC2, and mitochondria in preserving brain tumor-forming stem cells in a noncanonical Notch signaling pathway

Affiliations

Roles of PINK1, mTORC2, and mitochondria in preserving brain tumor-forming stem cells in a noncanonical Notch signaling pathway

Kyu-Sun Lee et al. Genes Dev. .

Abstract

The self-renewal versus differentiation choice of Drosophila and mammalian neural stem cells (NSCs) requires Notch (N) signaling. How N regulates NSC behavior is not well understood. Here we show that canonical N signaling cooperates with a noncanonical N signaling pathway to mediate N-directed NSC regulation. In the noncanonical pathway, N interacts with PTEN-induced kinase 1 (PINK1) to influence mitochondrial function, activating mechanistic target of rapamycin complex 2 (mTORC2)/AKT signaling. Importantly, attenuating noncanonical N signaling preferentially impaired the maintenance of Drosophila and human cancer stem cell-like tumor-forming cells. Our results emphasize the importance of mitochondria to N and NSC biology, with important implications for diseases associated with aberrant N signaling.

Keywords: Notch; PINK1; cancer stem cells; mTORC2/AKT signaling; mitochondria; neural stem cells.

PubMed Disclaimer

Figures

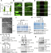
Figure 1.
Figure 1.
Notch regulates the mTORC2/AKT pathway in NBs. (A) Diagram of Drosophila larval CNS showing type I and type II NBs in the central brain area (left) and the lineage hierarchy of type II NBs (right). (B) The effects of NB-specific overexpression of canonical Notch pathway components Su(H), Mam, and dMyc. Larval brains at 120 h after larval hatching (ALH) were stained for Dpn (NBs), Pros (differentiated cells), and F-actin (cell cortex). Type II NB lineages are marked with fine white lines. In this and all subsequent figures, the central brain area is outlined with a bold white dashed line, and the Dpn+ NBs within this area are quantified. (C) Quantification of data from B. (D) pS505-dAKT staining of GFP-marked NB flip-out clones overexpressing full-length N (N-v5). NBs within clones (circled in yellow) show an increased pS505-AKT signal compared with those outside of clones (circled in red). (E) Assay of mTORC2 activity by pS505-dAKT Western blot analysis of larva brain extracts after RNAi (RI) or dominant-negative (DN) transgene expression. Total dAKT was used as a loading control. (F) N-induced NB expansion is blocked by inhibition of key components of the mTORC2/AKT pathway but not Trc-DN, and the effect of Rictor inhibition is restored by AKT-S505D. (G) Quantification of data from E. (*) P < 0.0003 (vs. 1407>N-V5/+); (**) P < 0.002 (vs. 1407>N-V5; rictor-RI) in Student's t-test; n = 10. Bars: A,E, 100 μm; C, 20 μm.
Figure 2.
Figure 2.
Involvement of PINK1 and other mitochondria-related genes in N-induced NB overproliferation. (A) N-induced NB expansion is blocked by inhibiting genes involved in mitochondrial regulation. Larval brains at 120 h ALH were immunostained. (B) Quantification of data from A. (*) P<0.0001 versus 1407>N-V5/+; n = 10. Complex-III RNAi served as a specificity control. (C) Clonal analysis of NBs in the Drp1 mutant (Drp12), Drp12; Nact, and Nact backgrounds. MARCM clones are marked with GFP and outlined with white dashed lines. (D) Quantification of data from C. (NS) Not significant; (*) P<0.001; n = 5. (E) N-induced NB expansion is attenuated by Mdivi-1 treatment. (F) Quantification of data from E. (*) P<0.001 versus PntP1-Gal4/+; (**) P < 0.005 versus PntP1>N-V5; n = 5. (G,H) Primary (G) and secondary (H) neurosphere-forming activity of human GBM CSCs and normal fetal NSCs after chemical inhibition of Drp1 (Mdivi-1) or mTORC2 (Ku-0063794). (*) P < 0.0001 versus DMSO control; (**) P < 0.001 human NSC versus human GBM. (I) Effects of lentiviral delivery of PINK1 shRNA (either singularly or with two shRNAs combined) on the proliferation of human NSCs and GBM cells. (*) P < 0.001 versus scrambled shRNA control in Student's t-test. Bars: A,E, 100 μm; C, 20 μm.
Figure 3.
Figure 3.
Genetic and biochemical interactions between N and PINK1. (A,B) Effects of N overexpression or N RNAi on PINK1 LOF-induced abnormal wing posture (A) and aggregation of muscle mitochondria (B). (*) P < 0.0001 versus w control in Student's t-test. (C) Effects of N LOF on muscle mitochondrial morphology monitored with mito-GFP. The uneven and enhanced mito-GFP signals suggest mitochondrial aggregation. (D) Effects of N mutations on mitochondrial membrane potential (indicated by JC-1 signal at 575–625 nm). The PINK1 mutant was used as a control. (E) Transmission electron microscopy analysis of mitochondrial cristae morphology in N mutants. Bar, 100 nm. N[55e11] refers to N[55e11]/+ heterozygous females in CE. (F) Blue native gel (BNG) and Western blot analyses of RCC assembly in PINK1 and N LOF and GOF backgrounds. Actin and the complex IV subunit 1 served as loading controls. (G) Effects of N GOF on RCC assembly and pS505-dAKT level changes caused by PINK1 LOF. (H,I) Fractionation assay showing enrichment of full-length N at mitochondria (H) and increased mitochondrial N in the PINK1 overexpression condition (I). (J) Coimmunoprecipitation assays using NiGFP fly head tissue to demonstrate N interaction with PINK1 and complex I 30 kD. The complex III subunit served as a negative control. (K) The interaction between hNotch1 and PINK1 in the mitochondria of human NSCs and GBM cells. The complex III subunit served as a negative control. GBM cells show elevated expression of PINK1 and both the full-length and the intracellular domain of Notch1.
Figure 4.
Figure 4.
The interaction between canonical and noncanonical N signaling on NB homeostasis. (A) The effects of combined RNAi of Su(H) and PINK1 on N GOF-induced NB expansion. (B) Quantification of data from A. (*) P < 0.0002 versus 1407>N-V5/+; (**) P < 0.0005 versus 1407>N-V5; Su(H)-RI or 1407>N-V5; dPINK1-RI; n = 5. (C) The effects of combined RNAi of Myc and PINK1 on normal NB number. (D) Quantification of data from C. (*) P < 0.001 versus 1407>dMyc-RI or 1407>dPINK1-RI; n = 5. (E) The effects of coexpression of PINK1 and Rictor on N GOF-induced NB expansion. (F) Quantification of data from E. (*) P < 0.0001 versus PntP1-Gal4/+ control; (**) P < 0.05 versus PntP1>N-V5/+; n = 5. (G) Synergy between dMyc overexpression and Marf-RI in rescuing N LOF-induced type II NB loss. (H) Quantification of data from G. (*) P < 0.005 versus 1407>N-RI/+; (**) P < 0.05 versus 1407>N-RI;dMyc or 1407>N-RI;Marf-RI; n = 5. Parkin or GFP coexpression served as a specificity control. (I) The effects of coexpression of Su(H) and dAKT-S505D in mature IPs (driven by Erm-gal4). The ectopic NBs dedifferentiated from mature IPs are identified by marker expression (Dpn+ and Ase) and marked by white dashed circles. (J) Quantification of data from I. (*) P < 0.0002 versus Erm-Gal4/+ control in Student's t-test; n = 5. Bars, 100 μm.

References

    1. Ades IZ, Butow RA 1980. The products of mitochondria-bound cytoplasmic polysomes in yeast. J Biol Chem 255: 9918–9924 - PubMed
    1. Andersson ER, Sandberg R, Lendahl U 2011. Notch signaling: Simplicity in design, versatility in function. Development 138: 3593–3612 - PubMed
    1. Artavanis-Tsakonas S, Muskavitch MA 2010. Notch: The past, the present, and the future. Curr Top Dev Biol 92: 1–29 - PubMed
    1. Bowman SK, Rolland V, Betschinger J, Kinsey KA, Emery G, Knoblich JA 2008. The tumor suppressors Brat and Numb regulate transit-amplifying neuroblast lineages in Drosophila. Dev Cell 14: 535–546 - PMC - PubMed
    1. Cassidy-Stone A, Chipuk JE, Ingerman E, Song C, Yoo C, Kuwana T, Kurth MJ, Shaw JT, Hinshaw JE, Green DR, et al. 2008. Chemical inhibition of the mitochondrial division dynamin reveals its role in Bax/Bak-dependent mitochondrial outer membrane permeabilization. Dev Cell 14: 193–204 - PMC - PubMed

Publication types

MeSH terms

Substances