Skip to main page content
U.S. flag

An official website of the United States government

Dot gov

The .gov means it’s official.
Federal government websites often end in .gov or .mil. Before sharing sensitive information, make sure you’re on a federal government site.

Https

The site is secure.
The https:// ensures that you are connecting to the official website and that any information you provide is encrypted and transmitted securely.

Access keys NCBI Homepage MyNCBI Homepage Main Content Main Navigation
. 2013 Oct 30;33(44):17398-403.
doi: 10.1523/JNEUROSCI.2756-13.2013.

Foxo3a transcriptionally upregulates AQP4 and induces cerebral edema following traumatic brain injury

Affiliations

Foxo3a transcriptionally upregulates AQP4 and induces cerebral edema following traumatic brain injury

Suraj Kapoor et al. J Neurosci. .

Abstract

Increased cranial pressure due to development of edema contributes significantly to the pathology of traumatic brain injury (TBI). Induction of an astrocytic water channel protein, Aquaporin 4 (AQP4), is known to predominantly contribute to cytotoxic edema following TBI. However, the mechanism for the increase in AQP4 following 24 h of TBI is poorly understood. Here we show that transcriptional activation of a ubiquitously expressed mammalian forkhead transcription factor, Foxo3a, induces cerebral edema by increasing the AQP4 level in the controlled cortical impact model of TBI in mice. TBI stimulates nuclear translocation of Foxo3a in astrocytes and subsequently augments its binding to AQP4 promoter in pericontusional cortex. Nuclear accumulation of Foxo3a is augmented by a decrease in phosphorylation at its Ser256 residue due to inactivation of Akt after TBI. Depletion of Foxo3a in mice rescues cytotoxic edema by preventing induction of AQP4 as well as attenuates memory impairment after TBI in mice.

PubMed Disclaimer

Figures

Figure 1.
Figure 1.
Nuclear translocation of Foxo3a was increased after TBI. A, Cytosolic and nuclear levels of Foxo3a were measured in ipsilateral cortex after 12 and 24 h following TBI. B, Nuclear fraction of Foxo3a was measured in primary astrocytes after treatment with IL-1β by Western blot hybridization. C, Confocal microscopic analysis nuclear translocation of Foxo3a after treatment with or without IL-1β. D, Overexpression of Foxo3a M causes an increase in nuclear accumulation of Foxo3a compared with overexpression of wild-type Foxo3a. E, Phosphorylation levels of both Akt and Foxo3a were measured in primary astrocytes after treatment with IL-1β using Western blot hybridization. F, Phosphorylation of Foxo3a (S256) was measured after 12 and 24 h following sham or TBI.
Figure 2.
Figure 2.
Foxo3a transcriptionally regulates AQP4 following TBI. A, Sequence of promoter of AQP4. Foxo3a-binding residues are indicated in red. Green arrowhead indicates the position of primers for ChIP assay. Schematic representation of Foxo3a-binding site on AQP4 promoter. B, EMSA assay to determine transcriptional activity of Foxo3a on AQP4 promoter. C, DNA binding of Foxo3a on AQP4 promoter was confirmed by supershift assay using anti-Foxo3a antibody in EMSA assay. D, DNA binding of Foxo3a on AQP4 promoter was monitored by EMSA assay after treatment with IL-1β in a concentration-dependent manner. E, ChIP analysis to identify the binding of Foxo3a on AQP4 promoter. F, G, Protein level (F) and mRNA level (G) of AQP4 were measured in primary astrocytes after treatment with IL-1β. HJ, Depletion of Foxo3a does not have any influence on either protein level of actin (H), toxicity to cells as determined by ratio of PI-stained nuclei to DAPI-stained nuclei (I), or morphology of cells, monitored by confocal microscopy (J). K, L, Depletion of Foxo3a by RNAi in primary astrocytes reduces both mRNA level (K) and protein level (L) of AQP4, which was measured by RT-PCR analysis. M, Confocal microscopic analysis of AQP4 after depletion of Foxo3a in primary astrocytes. N, Overexpression of either Foxo3aTM or wild-type Foxo3a regulates mRNA level of AQP4, which was measured by RT-PCR analysis.
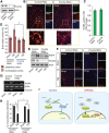
Figure 3.
Figure 3.
Depletion of Foxo3a reduces induction of AQP4 and cerebral edema in mouse model of TBI. A–C, Depletion of Foxo3a does not have any influence on either protein level of actin (A), morphology of cells, monitored by confocal microscopy (B), or toxicity to cells as determined by TUNEL assays (C). D, Depletion of Foxo3a causes reduction of TBI-induced increase in brain water content in ipsilateral cortex. *p < 0.01, n = 4–5, one-way ANOVA, mean ± SEM. E, Protein level of AQP4 was measured by Western blot hybridization following 24 h of TBI after depletion of Foxo3a in mice. F, Confocal microscopic analysis of AQP4 level in ipsilateral cortex after 24 h of TBI. G, Knockdown of Foxo3a in mice causes a reduction of mRNA level of AQP4 after 24 h following TBI as measured by RT-PCR analysis. H, Depletion of Foxo3a improves percentage of spontaneous alteration after TBI in mice. *p < 0.05, n = 7–9, two-way ANOVA, mean ± SEM. I, Schematic representation of how Foxo3a induces edema following TBI. In the control, Foxo3a remains in the cytosol due to an increase in its phosphorylation by Akt. However, in TBI, the phosphorylation level of Foxo3a was decreased, leading to an increase in nuclear accumulation of Foxo3a. In the nucleus, Foxo3a transcriptionally upregulates AQP4 and subsequently increases the brain water content after TBI.

References

    1. Aldrich EF, Eisenberg HM, Saydjari C, Luerssen TG, Foulkes MA, Jane JA, Marshall LF, Marmarou A, Young HF. Diffuse brain swelling in severely head-injured children. A report from the NIH Traumatic Coma Data Bank. J Neurosurg. 1992;76:450–454. doi: 10.3171/jns.1992.76.3.0450. - DOI - PubMed
    1. Arden KC. FoxO: linking new signaling pathways. Mol Cell. 2004;14:416–418. doi: 10.1016/S1097-2765(04)00213-8. - DOI - PubMed
    1. Bloch O, Manley GT. The role of aquaporin-4 in cerebral water transport and edema. Neurosurg Focus. 2007;22:E3. - PubMed
    1. Brunet A, Bonni A, Zigmond MJ, Lin MZ, Juo P, Hu LS, Anderson MJ, Arden KC, Blenis J, Greenberg ME. Akt promotes cell survival by phosphorylating and inhibiting a Forkhead transcription factor. Cell. 1999;96:857–868. doi: 10.1016/S0092-8674(00)80595-4. - DOI - PubMed
    1. Das S, Kelschenbach J, Charboneau R, Barke RA, Roy S. Morphine withdrawal stress modulates lipopolysaccharide-induced interleukin 12 p40 (IL-12p40) expression by activating extracellular signal-regulated kinase 1/2, which is further potentiated by glucocorticoids. J Biol Chem. 2011;286:29806–29817. doi: 10.1074/jbc.M111.271460. - DOI - PMC - PubMed

Publication types

MeSH terms

LinkOut - more resources