Skip to main page content
U.S. flag

An official website of the United States government

Dot gov

The .gov means it’s official.
Federal government websites often end in .gov or .mil. Before sharing sensitive information, make sure you’re on a federal government site.

Https

The site is secure.
The https:// ensures that you are connecting to the official website and that any information you provide is encrypted and transmitted securely.

Access keys NCBI Homepage MyNCBI Homepage Main Content Main Navigation
. 2013 Jul 17;33(29):12122-35.
doi: 10.1523/JNEUROSCI.0131-13.2013.

Phosphorylation of threonine-19 of PSD-95 by GSK-3β is required for PSD-95 mobilization and long-term depression

Affiliations

Phosphorylation of threonine-19 of PSD-95 by GSK-3β is required for PSD-95 mobilization and long-term depression

Christopher D Nelson et al. J Neurosci. .

Abstract

Activity of glycogen synthase kinase-3β (GSK-3β) is required for long-term depression (LTD) via molecular mechanisms that are incompletely understood. Here, we report that PSD-95, a major scaffold protein of the postsynaptic density (PSD) that promotes synaptic strength, is phosphorylated on threonine-19 (T19) by GSK-3β. In cultured rat hippocampal neurons, phosphorylation of T19 increases rapidly with chemical LTD and is attenuated by pharmacologic or genetic suppression of GSK-3β. In organotypic rat hippocampal slices, we find that a nonphosphorylatable PSD-95 mutant (T19A) tagged with photoactivatable green fluorescent protein (PAGFP) shows enhanced stability in dendritic spines versus wild-type PSD-95, whereas the phosphomimetic mutant (PSD-95-T19D) is more readily dispersed. Further, overexpression of PSD-95-T19A, but not WT-PSD-95, impairs AMPA receptor internalization and the induction of LTD. These data indicate that phosphorylation on T19 by GSK-3β destabilizes PSD-95 within the PSD and is a critical step for AMPA receptor mobilization and LTD.

PubMed Disclaimer

Figures

Figure 1.
Figure 1.
Identification of GSK-3 as a PSD-95 T19 kinase. A, Cultured hippocampal neurons at DIV 25–28 were treated with DMSO, SB216763 (10 μm), LiCl (10 μm), or roscovitine (5 or 10 μm) for ∼16 h, and then immunoblotted with pT19 antibody. After stripping, the blot was reprobed with mouse total PSD-95 antibody and pS396 Tau antibody. Graph shows pT19 immunoblot intensity (corrected for total PSD-95 intensity) normalized to vehicle control. Statistical analysis was performed by one-way ANOVA, followed by Dunnett's test using DMSO treatment as control (n = 3, **p < 0.01). B, Phosphorylation of PSD-95 on T19 by GSK-3β in COS-7 cells. Wild-type PSD-95 was cotransfected with vector control (pGW1), HA-WT-GSK-3β, KD HA-KD-GSK-3β, or HA-R96A-GSK-3β. Thirty hours later, transfected COS-7 cell lysates were immunoblotted with pT19 antibody or HA antibody. After stripping, the blot was reprobed with mouse total PSD-95 antibody. C, In vitro phosphorylation of PSD-95 on T19 by recombinant purified GSK-3β. Purified GST-fused N-terminal peptide of PSD-95 (aa 13–29 of rat PSD-95) was mixed with recombinant GSK-3β. After the in vitro kinase reaction, protein samples were immunoblotted as indicated. Schematic diagram of GST-fused N-terminal peptide of PSD-95 is shown at bottom.
Figure 2.
Figure 2.
Bidirectional regulation of phospho-T19 levels by chemical LTP and LTD treatments. A, Cultured hippocampal neurons at DIV 24–27 were stimulated with NMDA (75 μm, chem-LTD) for indicated times, and immunoblotted as indicated. After stripping, the phospho-T19 blot was reprobed with mouse total PSD-95 antibody. Graphs show the time course of pT19 band intensity relative to untreated control (normalized to total PSD-95) after NMDA stimulation. Statistical analysis was performed by one-way ANOVA, followed by Dunnett's test (n = at least 3 replicates per time point, ***p < 0.001, compared with untreated control). B, Cultured hippocampal neurons at DIV 24–28 were treated with 200 μm glycine in ACSF lacking MgCl2 (chem-LTP). After 5 min, neurons were replaced in regular ACSF and then lysed at indicated times, and immunoblotted as indicated. Statistical analysis was performed by one-way ANOVA, followed by Dunnett's test (n = 3 replicates per time point, *p < 0.05, compared with untreated control).
Figure 3.
Figure 3.
T19 and S295 mutants of PSD-95 accumulate in spines and do not affect spine size or density. A–I, Sample images of dendrites of CA1 pyramidal neurons in rat cultured hippocampal slices transfected with DsRed and EGFP-tagged constructs of PSD-95, either wild-type or phosphomutant, as indicated. Confocal image stacks were quantified for (J) spine density, (K) spine length, and (L) spine volume. Amino acids at residue 19 and 295 are indicated in black (wild-type) or in color (amino acid substitutions). M, The ratio of EGFP intensity in spines versus adjacent dendritic shaft was quantified as a measure of PSD-95 enrichment at synapses. Statistical analysis was performed by one-way ANOVA, followed by Dunnett's test (n = 14, 9, 9, 5, 9, 6, 6, 5, and 8 neurons from left to right).
Figure 4.
Figure 4.
Phospho-null and phosphomimic mutations of T19 alter PSD-95 stability in dendritic spines. A–C, Sample images of dendritic spines from CA1 pyramidal neurons expressing DsRed and (A) WT-PSD-95, (B) T19A-PSD-95, or (C) T19D-PSD-95 fused to photoactivatable GFP. Vertical dashed lines indicate initial activation laser and postexperimental reactivation with the 405 nm laser. D, Graph shows time course of PAGFP fluorescence (mean ± SEM) from individual spines of neurons expressing PSD-95-PAGFP constructs as indicated. Statistical significance for the T19A and T19D mutants was determined by two-way ANOVA with a Bonferroni post hoc test with comparisons to wild-type PSD-95-PAGFP at each time point (*p < 0.05, **p < 0.01, ***p < 0.001). Wild-type PSD-95-PAGFP, n = 18 spines; T19A-PSD-95-PAGFP, n = 13 spines; T19D-PSD-95-PAGFP, n = 14 spines. E, Time courses of PAGFP fluorescence for the PSD-95-T19/S295-PAGFP double phosphomutants. Data for wild-type PSD-95-PAGFP is replotted from D for reference. F, PAGFP intensities at the 55 min time point for the T19, S295, and T19/S295 mutants of PSD-95, compared with wild-type PSD-95 (gray bar). Statistical analysis was performed by one-way ANOVA, followed by a Bonferroni analysis comparing all treatments with wt-PSD-95-PAGFP (n = 18, 13, 14, 11, 12, 14, 11, 15, and 13 spines from left to right; *p < 0.05, **p < 0.01, ***p < 0.001).
Figure 5.
Figure 5.
Overexpression of constitutively active S9A-GSK-3β reduces dendritic PSD-95 and surface GluA1. A, Cultured hippocampal neurons at DIV 16 were transfected with HA-WT-GSK-3β, constitutively active HA-S9A-GSK-3β, or KD HA-KD-GSK-3β. Two days later, transfected neurons were double-stained for HA and PSD-95. B, Bar graph showing dendritic immunostaining intensity of PSD-95, normalized to untransfected cells (t test, ***p < 0.001, compared with untransfected neurons; n = 15 neurons for each). C, Cultured hippocampal neurons at DIV 16 were transfected with HA-WT-GSK-3β, constitutively active HA-S9A-GSK-3β or KD HA-KD-GSK-3β. Two days later, transfected neurons were double-stained for HA and surface GluA1. D, Bar graph showing dendritic immunostaining intensity of surface GluA1, normalized to untransfected cells (t test, ***p < 0.001, compared with untransfected neurons; n = 17, 16, 17, and 16 neurons, left to right).
Figure 6.
Figure 6.
Overexpression of T19A-PSD-95 prevents S9A-GSK-3β-induced loss of PSD-95 and surface GluA1. Rat cultured hippocampal neurons (DIV 16 + 3) were transfected as indicated, with empty vector or S9A-GSK-3β, and additionally cotransfected with either (A) WT-PSD-95-EGFP or (B) T19A-PSD-95-EGFP. Representative images of intrinsic EGFP fluorescence, surface GluA1 immunostaining, and GSK-3β immunostaining are shown. Signal intensity in the dendrites of transfected neurons was quantified for (C) PSD-95-EGFP (WT or T19A) and (D) surface GluA1. Statistical significance was determined by t test, comparing each treatment with and without S9A-GSK-3β (n = 18, 21, 15, and 22 neurons from left to right; *p < 0.05, **p < 0.01).
Figure 7.
Figure 7.
RNAi knockdown of GSK-3β reduces NMDA-induced loss of synaptic PSD-95. A, COS-7 cells were cotransfected with indicated expression vectors, and immunoblotted 60 h later for HA-GSK-3β. B, Cultured hippocampal neurons at DIV 15 were cotransfected with luciferase- or GSK-3β-shRNA constructs plus β-gal marker (4:1 shRNA: marker). Three days later, neurons were fixed and double-stained with mouse β-gal and rabbit GSK-3β antibody. Arrows point to soma of transfected neurons. C, Bar graph showing soma staining intensity of GSK-3β, normalized to untransfected cells (n = 12, 12, and 13 from left to right; t test, ***p < 0.001 compared with untransfected neurons or neurons transfected with luciferase shRNA). D, Cultured hippocampal neurons at DIV 15–16 were cotransfected with luciferase-shRNA, or GSK-3β-shRNA, plus marker β-gal. Three days later, transfected neurons were either untreated or treated with 75 μm NMDA for 10 min, and then double-labeled for β-gal and PSD-95. E, Bar graph showing dendritic immunostaining intensity of PSD-95, normalized to untransfected cells. Statistical analysis was performed by one-way ANOVA with a Bonferroni post hoc test for the indicated comparisons (n = 11 neurons for each condition; **p < 0.01, ***p < 0.001).
Figure 8.
Figure 8.
NMDA-induced declustering of PSD-95 is blocked by overexpression of T19A-PSD-95. A, CA1 pyramidal neurons in rat cultured hippocampal slices were transfected with either WT-PSD-95-EGFP (left) or T19A-PSD-95-EGFP (right). One day later, transfected slices were treated with NMDA (75 μm, 3 min; stimulation stopped by addition of the NMDAR antagonist APV; 100 μm). Images were acquired before and at the indicated time points after NMDA application. B, Time course of WT-PSD-95-EGFP intensity (black) and T19A-PSD-95-EGFP intensity (blue) in spines following NMDA stimulation. Statistical significance was determined by two-way ANOVA with a Bonferroni post hoc test for each time point (n = 5 neurons each; *p < 0.05, **p < 0.01, ***p < 0.001).
Figure 9.
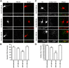
Figure 9.
Overexpression of PSD-95-T19A inhibits NMDA-induced GluA2 internalization. A, Cultured hippocampal neurons were transfected with EGFP, WT-PSD-95-EGFP, or T19A-PSD-95-EGFP at DIV 16. Three days later (DIV 19), surface GluA2 was live-labeled with GluA2-N antibody, washed, and then left untreated or treated with 75 μm NMDA for 10 min at 37°C. Internalized GluA2 receptors and remaining surface GluA2 receptors were visualized with Alexa-568 (red), and Alexa-647 (blue) secondary antibody, respectively (see Materials and Methods). Transfected neurons were identified with GFP-channel (green). Arrows point to the cell bodies of transfected neurons. B, Bar graph shows mean ± SEM. of integrated intensity of internalized GluA2 receptor. Statistical analysis was performed by one-way ANOVA with a Bonferroni post hoc test for the indicated comparisons (n = 14, 43, 9, 20, 8, and 20 from left to right; *p < 0.05, **p < 0.01, ***p < 0.001).
Figure 10.
Figure 10.
T19D phosphomimetic mutation reduces PSD-95 membrane association. A, Subcellular fractionation of HEK293 cells transfected as indicated. Whole-cell lysate, P2 membrane fraction, and S2 soluble fraction were collected as described previously (Kim et al., 2007), normalized for total protein and immunoblotted for PSD-95, tubulin, and transferrin receptor, as shown. B, Ratio of PSD-95 intensity (measured by densitometry) in P2/S2 fractions. Statistical analysis was performed by one-way ANOVA with a Bonferroni post hoc test for comparisons shown (n = 7 independent replicates; *p < 0.05, **p < 0.01, ***p < 0.001). C, COS-7 cells were transfected with EGFP-tagged PSD-95 constructs as indicated and metabolically labeled with 3H palmitate. Representative 3H fluorograph (top) and PSD-95 immunoblot (bottom) are shown with arrows indicating the position of PSD-95-EGFP. D, Average 3H fluorograph band densitometry for wild-type and mutant PSD-95-EGFP. Statistical significance was determined by one-way ANOVA with a Dunnett's post hoc test, comparing all mutants versus wild-type PSD-95-EGFP (n = 3 independent replicates; ***p < 0.001). E, HEK293 cells cotransfected with full-length PSD-95-EGFP and Myc-tagged PSD-95 truncation (N-Myc-PDZ1/2), with wild-type or T19 mutant residues as indicated. Representative immunoblots of HEK cell lysates (top), EGFP immunoprecipitates (middle), and coimmunoprecipitated Myc-tagged proteins (bottom) are shown. Filled arrows indicate the position of full-length PSD-95-EGFP constructs, whereas open arrows mark the N-Myc-PDZ1/2 fragments. F, Average densitometry measurements of coimmunoprecipitated N-Myc-PDZ1/2 protein, normalized to the amount of PSD-95-EGFP pulled down for each reaction. Statistical analysis was done by one-way ANOVA, with Dunnett's test comparing T19 mutants with wild-type (n = 5 independent experiments).
Figure 11.
Figure 11.
Overexpression of PSD-95-T19A in CA1 pyramidal neurons blocks induction of LTD. A, Sample traces of evoked AMPA and NMDA receptor EPSCs recorded from transfected CA1 pyramidal neurons (identified by cotransfected GFP) versus untransfected controls. B, AMPA receptor (left) and NMDA receptor (right) EPSCs from transfected neurons versus neighboring untransfected controls. Average EPSC ±SEM for each treatment is indicated in red. PSD-95-T19A, n = 24 (AMPA), 22 (NMDA) pairs; wt-PSD-95, n = 33, 33 pairs; PSD-95-T19D, n = 23, 22 pairs. C, Summary of PSD-95-T19 mutant overexpression on AMPA-R-EPSCs (top) and NMDA-R-EPSCs (bottom), as indicated by the ratio of EPSC amplitudes between transfected and neighboring untransfected cells. Statistical significance was determined by paired t test (*p < 0.05). D, CA1 neurons were transfected with wild-type or mutant PSD-95 as indicated and recorded together with untransfected neighboring cells in double whole-cell patch-clamp mode. LTD was induced by a pairing protocol (see Materials and Methods). Statistical significance was determined by two-tailed t test on mean normalized EPSC (averaged over the last 10 min of postinduction recordings) for LTD experiments (n = 10, 8, and 9 pairs from left to right; **p < 0.01).
Figure 12.
Figure 12.
Model for PSD-95 Phosphorylation Events During LTD. A, Under basal conditions in neurons, JNK1 promotes PSD-95 S295 phosphorylation stabilizing the molecule at the synapse, while GSK-3β activity is suppressed by Akt phosphorylation of S9. B, Weak or intermittent stimulation induces LTD, activating PP1 and PP2a phosphatases, which dephosphorylate PSD-95 S295 and GSK-3β. C, The newly activated GSK-3β phosphorylates PSD-95 on T19. D, PSD-95 molecules that have been dephosphorylated on the S295 residue and phosphorylated on T19 become destabilized and leave the PSD. E, After the LTD stimulus wanes, JNK1 can rephosphorylate the remaining PSD-95 molecules, stabilizing the spine at a new steady-state, depressed from the starting level of transmission.

References

    1. Bats C, Groc L, Choquet D. The interaction between stargazin and PSD-95 regulates AMPA receptor surface trafficking. Neuron. 2007;53:719–734. doi: 10.1016/j.neuron.2007.01.030. - DOI - PubMed
    1. Beaulieu JM, Gainetdinov RR, Caron MG. Akt/GSK3 signaling in the action of psychotropic drugs. Annu Rev Pharmacol Toxicol. 2009;49:327–347. doi: 10.1146/annurev.pharmtox.011008.145634. - DOI - PubMed
    1. Bingol B, Schuman EM. A proteasome-sensitive connection between PSD-95 and GluR1 endocytosis. Neuropharmacology. 2004;47:755–763. doi: 10.1016/j.neuropharm.2004.07.028. - DOI - PubMed
    1. Blanpied TA, Scott DB, Ehlers MD. Dynamics and regulation of clathrin coats at specialized endocytic zones of dendrites and spines. Neuron. 2002;36:435–449. doi: 10.1016/S0896-6273(02)00979-0. - DOI - PubMed
    1. Brown TC, Tran IC, Backos DS, Esteban JA. NMDA receptor-dependent activation of the small GTPase Rab5 drives the removal of synaptic AMPA receptors during hippocampal LTD. Neuron. 2005;45:81–94. doi: 10.1016/j.neuron.2004.12.023. - DOI - PubMed

MeSH terms

LinkOut - more resources