Pseudomonas HopU1 modulates plant immune receptor levels by blocking the interaction of their mRNAs with GRP7
- PMID: 23395902
- PMCID: PMC3590987
- DOI: 10.1038/emboj.2013.15
Pseudomonas HopU1 modulates plant immune receptor levels by blocking the interaction of their mRNAs with GRP7
Abstract
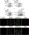
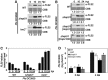
Pathogens target important components of host immunity to cause disease. The Pseudomonas syringae type III-secreted effector HopU1 is a mono-ADP-ribosyltransferase required for full virulence on Arabidopsis thaliana. HopU1 targets several RNA-binding proteins including GRP7, whose role in immunity is still unclear. Here, we show that GRP7 associates with translational components, as well as with the pattern recognition receptors FLS2 and EFR. Moreover, GRP7 binds specifically FLS2 and EFR transcripts in vivo through its RNA recognition motif. HopU1 does not affect the protein-protein associations between GRP7, FLS2 and translational components. Instead, HopU1 blocks the interaction between GRP7 and FLS2 and EFR transcripts in vivo. This inhibition correlates with reduced FLS2 protein levels upon Pseudomonas infection in a HopU1-dependent manner. Our results reveal a novel virulence strategy used by a microbial effector to interfere with host immunity.
Conflict of interest statement
The authors declare that they have no conflict of interest.
Figures
Comment in
-
Bacterial virulence: HopU1 puts a stop to immune signalling.Nat Rev Microbiol. 2013 Apr;11(4):222-3. doi: 10.1038/nrmicro2993. Epub 2013 Mar 4. Nat Rev Microbiol. 2013. PMID: 23456047 No abstract available.
References
-
- Alexandersson E, Saalbach G, Larsson C, Kjellbom P (2004) Arabidopsis plasma membrane proteomics identifies components of transport, signal transduction and membrane trafficking. Plant Cell Physiol 45: 1543–1556 - PubMed
-
- Beretta L, Singer NG, Hinderer R, Gingras AC, Richardson B, Hanash SM, Sonenberg N (1998) Differential regulation of translation and eIF4E phosphorylation during human thymocyte maturation. J Immunol 160: 3269–3273 - PubMed
-
- Boch J, Joardar V, Gao L, Robertson TL, Lim M, Kunkel BN (2002) Identification of Pseudomonas syringae pv. tomato genes induced during infection of Arabidopsis thaliana. Mol Microbiol 44: 73–88 - PubMed
MeSH terms
Substances
Grants and funding
LinkOut - more resources
Full Text Sources
Other Literature Sources
Molecular Biology Databases
