Neuromyelitis optica IgG does not alter aquaporin-4 water permeability, plasma membrane M1/M23 isoform content, or supramolecular assembly
- PMID: 22987455
- PMCID: PMC3586219
- DOI: 10.1002/glia.22417
Neuromyelitis optica IgG does not alter aquaporin-4 water permeability, plasma membrane M1/M23 isoform content, or supramolecular assembly
Abstract
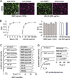
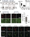
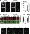
Neuromyelitis optica (NMO) is thought to be caused by immunoglobulin G autoantibodies (NMO-IgG) against astrocyte water channel aquaporin-4 (AQP4). A recent study (Hinson et al. (2012) Proc Natl Acad Sci USA 109:1245-1250) reported that NMO-IgG inhibits AQP4 water permeability directly and causes rapid cellular internalization of the M1 but not M23 isoform of AQP4, resulting in AQP4 clustering, enhanced complement-dependent cytotoxicity, and tissue swelling. Here, we report evidence challenging this proposed mechanism of NMO-IgG-mediated pathology. We measured osmotic water permeability by stopped-flow light scattering on plasma membrane vesicles isolated from AQP4-expressing CHO cells, an approach that can detect changes in water permeability as small as 5% and is not confounded by internalization effects. We found similar single-molecule water permeability for M1-AQP4 tetramers and M23-AQP4 clusters (orthogonal arrays of particles, OAPs). Exposure of AQP4 to high concentrations of NMO-IgG from six seropositive NMO patients, and to high-affinity recombinant monoclonal NMO antibodies, did not reduce AQP4 water permeability. Also, NMO-IgG did not reduce water permeability in AQP4-reconstituted proteoliposomes. In transfected cells expressing M1- or M23-AQP4 individually, NMO-IgG caused more rapid internalization of M23- than M1-AQP4. In cells coexpressing both isoforms, M1- and M23-AQP4 comingled in OAPs that were internalized together in response to NMO-IgG. Super-resolution imaging and native gel electrophoresis showed that the size of AQP4 OAPs was not altered by NMO sera or recombinant NMO antibodies. We conclude that NMO-IgG does not: (i) inhibit AQP4 water permeability, (ii) cause preferential internalization of M1-AQP4, or (iii) cause intramembrane AQP4 clustering.
Copyright © 2012 Wiley Periodicals, Inc.
Figures
References
-
- Anders JJ, Brightman MW. Particle assemblies in astrocytic plasma membranes are rearranged by various agents in vitro and cold injury in vivo. J Neurocytol. 1982;11:1009–1029. - PubMed
-
- Anderson PJ, Leuzzi V. White matter pathology in phenylketonuria. Mol Genet Metab. 2010;1:3–9. - PubMed
-
- Auguste KI, Jin S, Uchida K, Yan D, Manley GT, Papadopoulos MC, Verkman AS. Greatly impaired migration of implanted aquaporin-4-deficient astroglial cells in mouse brain toward a site of injury. FASEB J. 2007;21:108–116. - PubMed
-
- Balbi P, Salvini S, Fundaro C, Frazzitta G, Maestri R, Mosah D, Uggetti C, Sechi G. The clinical spectrum of late-onset Alexander disease: A systematic literature review. J Neurol. 2010;257:1955–1962. - PubMed
Publication types
MeSH terms
Substances
Grants and funding
- HL73856/HL/NHLBI NIH HHS/United States
- R01 EY013574/EY/NEI NIH HHS/United States
- DK86125/DK/NIDDK NIH HHS/United States
- R01 EB000415/EB/NIBIB NIH HHS/United States
- R01 DK035124/DK/NIDDK NIH HHS/United States
- DK72517/DK/NIDDK NIH HHS/United States
- EY13574/EY/NEI NIH HHS/United States
- DK35124/DK/NIDDK NIH HHS/United States
- R01 HL073856/HL/NHLBI NIH HHS/United States
- P30 DK072517/DK/NIDDK NIH HHS/United States
- RC1 DK086125/DK/NIDDK NIH HHS/United States
- EB00415/EB/NIBIB NIH HHS/United States
- R37 DK035124/DK/NIDDK NIH HHS/United States
- R37 EB000415/EB/NIBIB NIH HHS/United States
LinkOut - more resources
Full Text Sources
Other Literature Sources
