Separable fragments and membrane tethering of Arabidopsis RIN4 regulate its suppression of PAMP-triggered immunity
- PMID: 21984695
- PMCID: PMC3229150
- DOI: 10.1105/tpc.111.088708
Separable fragments and membrane tethering of Arabidopsis RIN4 regulate its suppression of PAMP-triggered immunity
Abstract
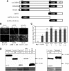
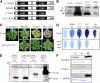
RPM1-interacting protein 4 (RIN4) is a multifunctional Arabidopsis thaliana protein that regulates plant immune responses to pathogen-associated molecular patterns (PAMPs) and bacterial type III effector proteins (T3Es). RIN4, which is targeted by multiple defense-suppressing T3Es, provides a mechanistic link between PAMP-triggered immunity (PTI) and effector-triggered immunity and effector suppression of plant defense. Here we report on a structure-function analysis of RIN4-mediated suppression of PTI. Separable fragments of RIN4, including those produced when the T3E AvrRpt2 cleaves RIN4 and each containing a plant-specific nitrate-induced (NOI) domain, suppress PTI. The N-terminal and C-terminal NOIs each contribute to PTI suppression and are evolutionarily conserved. Native RIN4 is anchored to the plasma membrane by C-terminal acylation. Nonmembrane-tethered derivatives of RIN4 activate a cell death response in wild-type Arabidopsis and are hyperactive PTI suppressors in a mutant background that lacks the cell death response. Our results indicate that RIN4 is a multifunctional suppressor of PTI and that a virulence function of AvrRpt2 may include cleaving RIN4 into active defense-suppressing fragments.
Figures
References
-
- Aiyar A., Xiang Y., Leis J. (1996). Site-directed mutagenesis using overlap extension PCR. Methods Mol. Biol. 57: 177–191 - PubMed
-
- Alfano J.R., Collmer A. (2004). Type III secretion system effector proteins: Double agents in bacterial disease and plant defense. Annu. Rev. Phytopathol. 42: 385–414 - PubMed
-
- Aoyama T., Chua N.-H. (1997). A glucocorticoid-mediated transcriptional induction system in transgenic plants. Plant J. 11: 605–612 - PubMed
-
- Axtell M.J., Staskawicz B.J. (2003). Initiation of RPS2-specified disease resistance in Arabidopsis is coupled to the AvrRpt2-directed elimination of RIN4. Cell 112: 369–377 - PubMed
-
- Axtell M.J., Chisholm S.T., Dahlbeck D., Staskawicz B.J. (2003). Genetic and molecular evidence that the Pseudomonas syringae type III effector protein AvrRpt2 is a cysteine protease. Mol. Microbiol. 49: 1537–1546 - PubMed
Publication types
MeSH terms
Substances
Associated data
- Actions
- Actions
- Actions
- Actions
- Actions
LinkOut - more resources
Full Text Sources
Molecular Biology Databases
