Skip to main page content
U.S. flag

An official website of the United States government

Dot gov

The .gov means it’s official.
Federal government websites often end in .gov or .mil. Before sharing sensitive information, make sure you’re on a federal government site.

Https

The site is secure.
The https:// ensures that you are connecting to the official website and that any information you provide is encrypted and transmitted securely.

Access keys NCBI Homepage MyNCBI Homepage Main Content Main Navigation
. 2011 Oct 1;25(19):2041-56.
doi: 10.1101/gad.17010011.

R-loop-mediated genomic instability is caused by impairment of replication fork progression

Affiliations

R-loop-mediated genomic instability is caused by impairment of replication fork progression

Wenjian Gan et al. Genes Dev. .

Abstract

Transcriptional R loops are anomalous RNA:DNA hybrids that have been detected in organisms from bacteria to humans. These structures have been shown in eukaryotes to result in DNA damage and rearrangements; however, the mechanisms underlying these effects have remained largely unknown. To investigate this, we first show that R-loop formation induces chromosomal DNA rearrangements and recombination in Escherichia coli, just as it does in eukaryotes. More importantly, we then show that R-loop formation causes DNA replication fork stalling, and that this in fact underlies the effects of R loops on genomic stability. Strikingly, we found that attenuation of replication strongly suppresses R-loop-mediated DNA rearrangements in both E. coli and HeLa cells. Our findings thus provide a direct demonstration that R-loop formation impairs DNA replication and that this is responsible for the deleterious effects of R loops on genome stability from bacteria to humans.

PubMed Disclaimer

Figures

Figure 1.
Figure 1.
Transcription through a plasmid-borne Sγ3 region in its physiological orientation induces cell growth defect, plasmid loss, and SOS damage response in E. coli. (A) Schematic diagram of pPtac, pPtac-Sγ3-F, and pPtac-Sγ3-R plasmids. Positions of the Ptac promoter, transcription terminus, Sγ3 region, and amp resistance gene are indicated. (B) Determination of the viability of transformants in the presence or absence of 0.1 mM IPTG. E. coli K-12 BW25113 cells were transformed by pPtac, pPtac-Sγ3-F, or pPtac-Sγ3-R plasmids, respectively. A single colony from each transformant was inoculated into LB with 100 μg/mL Amp. Tenfold dilutions of overnight cultures were grown on LB plates containing 0.1 mM IPTG and/or 100 μg/mL Amp. (C) Sγ3 transcription in its physiological orientation activates the SOS-inducible sulA promoter. pPtac-Sγ3-F or pPtac-Sγ3-R was transformed into an E. coli SMR8379 strain in which a chromosomally located gfp gene is under the control of a SOS-inducible sulA promoter. Transformants were cultured in the presence or absence of 1 mM IPTG for 30 min and allowed to recover for 2 h. Expression of GFP was monitored by fluorescent microscope. Representative images are presented. Quantification is graphically shown in the right panel. The number of cells counted for each sample is indicated. (DIC) Differential interference contrast image; (GFP) GFP fluorescence image. (D,E) E. coli K-12 BW25113 cells were transformed with pPtac-Sγ3-F or pPtac-Sγ3-R plasmids, respectively. Transformants were grown in the presence of 1 mM IPTG for the indicated times and allowed to recover for 30 min. (D, top panel) Cell lysates were assayed for LexA by Western blot. (Bottom panel) The amount of proteins loaded onto each lane of the SDS-PAGE gel was monitored by Coomassie blue staining. (E) The mRNA levels of the sulA (top panel), umuC (middle panel), and rrnA (bottom panel) genes were determined by RT–PCR.
Figure 2.
Figure 2.
Transcription through the Sγ3 region in its physiological orientation induces DNA rearrangement in the chromosome of E. coli. (A) Schematic of chromosomes of E. coli strains lacZ::PT7-Sγ3-F (left panel) and lacZ::PT7-Sγ3-R (right panel). Relative positions of the probe-binding sites, NotI cleavage sites, T7 promoter (T7), and Sγ3 region (Sγ3-F or Sγ3-R) are indicated. (B) Southern blot analysis of the chromosomal regions surrounding the Sγ3 transcription unit. BW25113, lacZ::PT7-Sγ3-F, and lacZ::PT7-Sγ3-R strains were grown in the presence of 1 mM IPTG for the indicated times. Genomic DNAs from these strains were purified in agarose plugs and digested with NotI. Digested DNAs were subjected to PFGE and Southern blot analysis with probe 1 (top panel) and probe 2 (bottom panel), respectively. Sizes of targeted DNA fragments are indicated. The starlet band, a slowly migrating band detected by probe 1, is indicated by an asterisk. (C) RNA- and ssDNA-specific nuclease treatments have no effect on the migration of the starlet band. The lacZ::PT7-Sγ3-F strain was grown in the presence of 1 mM IPTG for 30 min. NotI-digested DNAs were subsequently treated with RNase A (RN-A), RNase H (RN-H), mung bean nuclease (MBn), T7 exonuclease (T7 exo), or exonuclease T (Exo T), respectively, for the indicated times prior to PFGE. Southern blot analysis was performed as described above. (D) The RecBCD recombination pathway is required for the appearance of the starlet band. NotI-digested DNAs from lacZ::PT7-Sγ3-F, lacZ::PT7-Sγ3-FΔrecBC, and lacZ::PT7-Sγ3-FΔrecBCD strains were subjected to PFGE and Southern blot analysis as described above. (E) A DNA rearrangement event appears in the Sγ3 region upon induction of Sγ3 transcription in its physiological orientation. The lacZ::PT7-Sγ3-F strain was grown in the presence of 1 mM IPTG for the indicated times. DNAs were digested with NdeI, NdeI plus HindIII, or NdeI plus EcoRV, respectively, and hybridized with probe 3 specific to the lacY gene located immediately upstream of the Sγ3 transcription unit in the chromosome of the lacZ::PT7-Sγ3-F strain.
Figure 3.
Figure 3.
Sγ3 transcription in its physiological orientation increases homologous recombination rates in its surrounding regions. (A) Schematic of chromosomes of E. coli strains lacZ::PT7-Sγ3-K-F, lacZ::PT7-Sγ3-K-R, and lacZ::PT7-luc-K. Relative positions and orientations of the replication origin (origin), two nonfunctional kan resistence gene expression cassettes (Kan-5′ and Kan-3′), directly repeated regions (boxes filled with rhombuses), the Sγ3 region (Sγ3), and luciferase (luc) transcription units are indicated. (B) Rates of recombination were measured using the reconstitution of Kan resistance as an indicator. Relative rates of recombination were calculated and are shown in the graph. Error bars represent the average deviation from three independent experiments.
Figure 4.
Figure 4.
RNase H overexpression suppresses DNA rearrangement and recombination resulting from Sγ3 transcription. (A) Southern blot analysis of chromosomal regions surrounding the Sγ3 transcription unit. The lacZ::PT7-Sγ3-F strain was transformed with vector or an RNase H expression construct, respectively. Transformants were grown in the presence of 1 mM IPTG for the indicated times and subjected to Southern blot analysis as described above. (B) The lacZ::PT7-Sγ3-K-F strain was transformed with vector, an RNase H expression construct, vector plus a T7 RNAP expression construct, or RNase H plus T7 RNAP expression constructs, respectively. Transformants were grown in the presence of 1 mM IPTG for 30 min, allowed to recover for 1 h, and then plated on Kan-containing LB plates to select for cells carrying the functional kan resistance gene. Relative rates of recombination were calculated and are shown in the graph. Error bars represent the average deviation from three independent experiments.
Figure 5.
Figure 5.
R-loop-mediated chromosomal DNA rearrangement is dependent on the presence of active replication in E. coli. (A) Schematic representation of 2D gel electrophoresis for plasmids containing the Sγ3 transcription unit. (Top left panel) Locations of the replication origin (ori), the Sγ3 region (Sγ3), the Ptac promoter (Ptac), the lacI gene (lacI), and the CaiI and PstI endonuclease cleavage sites are indicated. Plasmids were linearized by CaiI and PstI double digestion prior to 2D gel electrophoresis. Structures of linear replication intermediates are graphically presented in the left panel. The size of a bubble reflects the extent of replication. The right panel diagrams the separation of linear replication intermediates by 2D gel electrophoresis. (B) Transcription through a plasmid-borne Sγ3 region in its physiological orientation induces replication fork stalling. Cells were transformed with pPtac-Sγ3-F plasmids. Transformants were grown in the presence or absence of IPTG for the indicated times before harvest. Replicating plasmids were purified and analyzed as described in the Materials and Methods. The definition of the fork stalling index is schematically depicted in the left panel. Representative photographs of the corresponding autoradiographs are shown in the right panel. The arrow indicates replication fork stalling sites. The fork stalling index for each panel is indicated below the graphs. (C) RNase H overexpression alleviates Sγ3 transcription-induced replication fork blockage. An arabinose-inducible RNase H expression construct was introduced into cells containing the pPtac-Sγ3-F plasmid. Replication intermediates of the pPtac-Sγ3-F plasmid were analyzed as described above. Representative photographs of the corresponding autoradiographs are shown in the left panel. The arrow indicates replication fork stalling sites. The fork stalling index for each sample is shown in the right panel. (D) Wild-type lacZ::PT7-Sγ3-F strain (WT) and lacZ::PT7-Sγ3-F dnaA46(TS) tnaA::Tn10 strain [dnaA(TS)] were grown for 2.5 h at 30°C or 42°C prior to IPTG treatment for the indicated times. Genomic DNAs from these strains were then purified in agarose plugs and digested with NotI. Digested DNAs were subjected to PFGE and Southern blot analysis with probe 1 (top panel) and probe 2 (bottom panel) as described in Figure 2A. Sizes of targeted bands are indicated. The starlet band is indicated by an asterisk.
Figure 6.
Figure 6.
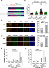
Depletion of SRSF1 induces replication-dependent DSBs in HeLa cells. (A) Representative images of DNA fibers carrying ongoing replication forks. A schematic representation of the DNA fibers (blue) and replication tracks (CldU in red and IdU in green) is shown below each fiber. Arrowheads indicate the direction of fork progression. (B) Distributions of fork asymmetry are shown graphically. Only nontruncated forks, as determined by DNA counterstaining (blue), were recorded. Forks in dox-treated cells are represented by black circles and those in dox-released cells are represented by green circles. Horizontal red lines represent the mean values of fork AFs with the standard error of the mean (SEM). Means, P-values, and the number of fibers for each sample are indicated. (C) γ-H2AX foci induced by SRSF1 depletion form predominantly in S phase. HeLa cells were transfected with control siRNA (siNC) or SRSF1 siRNA (siSRSF1), respectively. At 48 h after siRNA transfections, cells were pulse-labeled with 10 μM EdU for 30 min and analyzed by indirect immunofluorescence analysis with antibodies against SRSF1 (orange), EdU (red), and γ-H2AX (green). Representative images are shown in the left panel. Bar, 10 μm. The percentage of γ-H2AX foci-positive cells (whole bar) and the percentage of γ-H2AX foci-positive cells in the EdU-labeled population (hatched section) are shown in the right panel. The number of cells for each sample is indicated. (D) SRSF1 depletion did not exacerbate γ-H2AX foci formation in the cells in G1 phase. mAG-hGEM cells were transfected with siNC or siSRSF1. At 48 h after siRNA transfection, cells were fixed and subjected to indirect immunofluorescence analysis with antibodies against SRSF1 (orange) and γ-H2AX (red). Cells containing mAG-hGEM protein showed fluorescent green. Representative images are presented in the left panel. Bar, 10 μm. The percentage of γ-H2AX foci-positive cells (whole bar) and the percentage of γ-H2AX foci-positive cells in the mAG-hGEM-positive population (hatched section) are shown in the right panel. The number of cells for each sample is indicated. (E) HeLa cells were transfected with siNC or siSRSF1, respectively. At 48 h after transfection, cells were treated with DMSO or 5 μM PHA767491 for 6 h before harvest. Cells were then pulse-labeled with 10 μM EdU for 30 min and analyzed by indirect immunofluorescence analysis with antibodies against SRSF1, EdU, and γ-H2AX. The percentage of γ-H2AX foci-positive cells is shown graphically. The number of cells for each sample is indicated. (F) DT40-ASF cells were grown in the presence or absence of 1 μg/mL tet for 40 h and subjected to a 4-h treatment with DMSO or 5 μM PHA767491. Cells were analyzed as described in E. The percentage of γ-H2AX foci-positive cells is shown graphically. The number of cells for each sample is indicated.
Figure 7.
Figure 7.
Mechanisms employed by cells to resolve transcription-induced R loops, and pathways by which R loops can lead to genomic instability. (Top) Cells have developed multiple protection systems to avoid the accumulation of transcription-induced R loops. For example, Top I suppresses R-loop formation by relieving negative supercoils behind RNAP, which can facilitate reannealing between the nascent transcript and template DNA strand. The tight coupling between transcription and various cotranscriptional processes keeps nascent RNA away from DNA as soon as it emerges from the polymerase. The activities of RNase H and perhaps RNA helicases, such as Sen1 in yeast, can disrupt R loops that form despite the above defense mechanisms. If R loops nonetheless persist, they can lead to DNA DSBs and rearrangements by two known mechanisms. One is an AID-dependent pathway that functions in active B cells. The other, as we showed here, is the creation of an impediment to replication fork progression, which constitutes a general and evolutionarily conserved mechanism underlying R-loop-induced genomic instability.

References

    1. Aguilera A, Gomez-Gonzalez B 2008. Genome instability: a mechanistic view of its causes and consequences. Nat Rev Genet 9: 204–217 - PubMed
    1. Azvolinsky A, Giresi PG, Lieb JD, Zakian VA 2009. Highly transcribed RNA polymerase II genes are impediments to replication fork progression in Saccharomyces cerevisiae. Mol Cell 34: 722–734 - PMC - PubMed
    1. Bell SP, Dutta A 2002. DNA replication in eukaryotic cells. Annu Rev Biochem 71: 333–374 - PubMed
    1. Bottaro A, Lansford R, Xu L, Zhang J, Rothman P, Alt FW 1994. S region transcription per se promotes basal IgE class switch recombination but additional factors regulate the efficiency of the process. EMBO J 13: 665–674 - PMC - PubMed
    1. Boubakri H, de Septenville AL, Viguera E, Michel B 2010. The helicases DinG, Rep and UvrD cooperate to promote replication across transcription units in vivo. EMBO J 29: 145–157 - PMC - PubMed

Publication types

MeSH terms