Sonic Hedgehog dependent phosphorylation by CK1α and GRK2 is required for ciliary accumulation and activation of smoothened
- PMID: 21695114
- PMCID: PMC3114773
- DOI: 10.1371/journal.pbio.1001083
Sonic Hedgehog dependent phosphorylation by CK1α and GRK2 is required for ciliary accumulation and activation of smoothened
Erratum in
-
An essential role for Grk2 in Hedgehog signalling downstream of Smoothened.EMBO Rep. 2021 May 5;22(5):e52895. doi: 10.15252/embr.202152895. Epub 2021 Apr 19. EMBO Rep. 2021. PMID: 33949092 Free PMC article.
Abstract
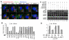
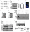
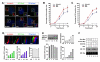
Hedgehog (Hh) signaling regulates embryonic development and adult tissue homeostasis through the GPCR-like protein Smoothened (Smo), but how vertebrate Smo is activated remains poorly understood. In Drosophila, Hh dependent phosphorylation activates Smo. Whether this is also the case in vertebrates is unclear, owing to the marked sequence divergence between vertebrate and Drosophila Smo (dSmo) and the involvement of primary cilia in vertebrate Hh signaling. Here we demonstrate that mammalian Smo (mSmo) is activated through multi-site phosphorylation of its carboxyl-terminal tail by CK1α and GRK2. Phosphorylation of mSmo induces its active conformation and simultaneously promotes its ciliary accumulation. We demonstrate that graded Hh signals induce increasing levels of mSmo phosphorylation that fine-tune its ciliary localization, conformation, and activity. We show that mSmo phosphorylation is induced by its agonists and oncogenic mutations but is blocked by its antagonist cyclopamine, and efficient mSmo phosphorylation depends on the kinesin-II ciliary motor. Furthermore, we provide evidence that Hh signaling recruits CK1α to initiate mSmo phosphorylation, and phosphorylation further increases the binding of CK1α and GRK2 to mSmo, forming a positive feedback loop that amplifies and/or sustains mSmo phosphorylation. Hence, despite divergence in their primary sequences and their subcellular trafficking, mSmo and dSmo employ analogous mechanisms for their activation.
Conflict of interest statement
The authors have declared that no competing interests exist.
Figures
References
-
- Ingham P. W, McMahon A. P. Hedgehog signaling in animal development: paradigms and principles. Genes Dev. 2001;15:3059–3087. - PubMed
-
- Varjosalo M, Taipale J. Hedgehog: functions and mechanisms. Genes Dev. 2008;22:2454–2472. - PubMed
-
- Taipale J, Beachy P. A. The Hedgehog and Wnt signalling pathways in cancer. Nature. 2001;411:349–354. - PubMed
Publication types
MeSH terms
Substances
Grants and funding
LinkOut - more resources
Full Text Sources
Other Literature Sources
Molecular Biology Databases
Miscellaneous
