Integrin alpha 6 regulates glioblastoma stem cells
- PMID: 20452317
- PMCID: PMC2884275
- DOI: 10.1016/j.stem.2010.02.018
Integrin alpha 6 regulates glioblastoma stem cells
Abstract
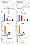
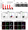
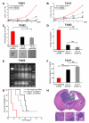
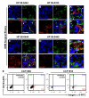
Cancer stem cells (CSCs) are a subpopulation of tumor cells suggested to be critical for tumor maintenance, metastasis, and therapeutic resistance. Prospective identification and targeting of CSCs are therefore priorities for the development of novel therapeutic paradigms. Although CSC enrichment has been achieved with cell surface proteins including CD133 (Prominin-1), the roles of current CSC markers in tumor maintenance remain unclear. We examined the glioblastoma stem cell (GSC) perivascular microenvironment in patient specimens to identify enrichment markers with a functional significance and identified integrin alpha6 as a candidate. Integrin alpha6 is coexpressed with conventional GSC markers and enriches for GSCs. Targeting integrin alpha6 in GSCs inhibits self-renewal, proliferation, and tumor formation capacity. Our results provide evidence that GSCs express high levels of integrin alpha6, which can serve not only as an enrichment marker but also as a promising antiglioblastoma therapy.
Figures
Comment in
-
Integrin alpha 6: anchors away for glioma stem cells.Cell Stem Cell. 2010 May 7;6(5):403-4. doi: 10.1016/j.stem.2010.04.003. Cell Stem Cell. 2010. PMID: 20452311
References
-
- Aloisi F, Borsellino G, Samoggia P, Testa U, Chelucci C, Russo G, Peschle C, Levi G. Astrocyte cultures from human embryonic brain: characterization and modulation of surface molecules by inflammatory cytokines. Journal of neuroscience research. 1992;32:494–506. - PubMed
-
- Bao S, Wu Q, McLendon RE, Hao Y, Shi Q, Hjelmeland AB, Dewhirst MW, Bigner DD, Rich JN. Glioma stem cells promote radioresistance by preferential activation of the DNA damage response. Nature. 2006a;444 - PubMed
-
- Bao S, Wu Q, Sathornsumetee S, Hao Y, Li Z, Hjelmeland AB, Shi Q, McLendon RE, Bigner DD, Rich JN. Stem cell-like glioma cells promote tumor angiogenesis through vascular endothelial growth factor. Cancer Res. 2006b;66:7843–7848. - PubMed
Publication types
MeSH terms
Substances
Grants and funding
LinkOut - more resources
Full Text Sources
Other Literature Sources
Research Materials
