Characterization of human breast cancer epithelial cells (HBCEC) derived from long term cultured biopsies
- PMID: 19751512
- PMCID: PMC2758845
- DOI: 10.1186/1756-9966-28-127
Characterization of human breast cancer epithelial cells (HBCEC) derived from long term cultured biopsies
Abstract
Introduction: For a more individualized therapeutic approach we explored a protease-free method to culture primary cells from breast cancer biopsies.
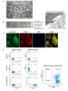
Methods and results: Tumor tissue from breast cancer patients after surgery was cultured ex vivo without enzymatic digestion for more than one year and revealed the continuous outgrowth of adherent and proliferating primary cell populations. Immunofluorescence staining of these human breast cancer-derived epithelial cells (HBCEC) and quantification by flow cytometry revealed nearly exclusively cytokeratin-expressing cells. Analysis of surface markers during long term tumor culture of primary HBCEC (more than 476d) demonstrated a prominent expression of CD24, CD44 and MUC1 (CD227). According to aging markers, expression of senescence-associated beta-galactosidase revealed little if any positive staining in a primary tumor-derived HBCEC population after 722d in culture, whereas the majority of normal human mammary epithelial cells (HMEC) demonstrated senescent cells already after a culture period of 32d. In this context, HBCEC populations derived from a tumor culture after 152d and 308d, respectively, exhibited a significant telomerase activity, suggesting continuous proliferative capacity. Treatment with several chemotherapeutic compounds and their combinations revealed distinct cytotoxic effects among HBCEC from different breast cancer patients, indicating an individualized response of these tumor-derived primary cells.
Conclusion: The protease-free outgrowth of primary HBCEC offers a patient-specific approach to optimize an individually-designed cancer therapy. Moreover, HBCEC from long term breast tumor tissue cultures resemble tumor cell-like properties by an intact ECM formation and a stable cell surface protein expression providing a reproducible screening platform to identify new biomarkers and to test new therapeutics in individual tumor samples.
Figures
References
-
- Stampfer MR. Isolation and growth of human mammary epithelial cells. J Tissue Culture Methods. 1985;9:107–115. doi: 10.1007/BF01797781. - DOI
-
- Bergstraesser LM, Weitzman SA. Culture of normal and malignant primary human mammary epithelial cells in a physiological manner simulates in vivo growth patterns and allows discrimination of cell type. Cancer Res. 1993;53:2644–2654. - PubMed
Publication types
MeSH terms
Substances
LinkOut - more resources
Full Text Sources
Other Literature Sources
Medical
Research Materials
Miscellaneous
