Safety and immunologic effects of IL-15 administration in nonhuman primates
- PMID: 19605850
- PMCID: PMC2746471
- DOI: 10.1182/blood-2008-12-189266
Safety and immunologic effects of IL-15 administration in nonhuman primates
Abstract
The administration of cytokines that modulate endogenous or transferred T-cell immunity could improve current approaches to clinical immunotherapy. Interleukin-2 (IL-2) is used most commonly for this purpose, but causes systemic toxicity and preferentially drives the expansion of CD4(+)CD25(+)Foxp3(+) regulatory T cells, which can inhibit antitumor immunity. IL-15 belongs to the gamma(c) cytokine family and possesses similar properties to IL-2, including the ability to induce T-cell proliferation. Whereas IL-2 promotes apoptosis and limits the survival of CD8(+) memory T cells, IL-15 is required for the establishment and maintenance of CD8(+) T-cell memory. However, limited data are available to guide the clinical use of IL-15. Here, we demonstrate in nonhuman primates that IL-15 administration expands memory CD8(+) and CD4(+) T cells, and natural killer (NK) cells in the peripheral blood, with minimal increases in CD4(+)CD25(+)Foxp3(+) regulatory T cells. Daily administration of IL-15 resulted in persistently elevated plasma IL-15 levels and transient toxicity. Intermittent administration of IL-15 allowed clearance of IL-15 between doses and was safe for more than 3 weeks. These findings demonstrate that IL-15 has profound immunomodulatory properties distinct from those described for IL-2, and suggest that intermittent administration of IL-15 should be considered in clinical studies.
Figures
 
              
              
              
              
                
                
                 represents a single daily dose of IL-15 (15 μg/kg), and the
 represents a single daily dose of IL-15 (15 μg/kg), and the  indicates a single daily dose of IL-15 (5 μg/kg). (B-C) Absolute numbers of WBCs, lymphocytes, and neutrophils (ANCs) in the peripheral blood before, during, and after IL-15 therapy. Absolute cell numbers of (B) WBCs (▵) and lymphocytes (●) per microliter of peripheral blood or (C) ANCs (◇) per microliter of peripheral blood and level of hemoglobin (■ Hb; gd/L) were determined on the indicated days. The arrows indicate the duration of the IL-15 administration. (D) Photomicrographs of hematoxylin and eosin–stained BM biopsy sections obtained after 7 days of treatment display hypoplasia and moderate focal hemorrhage (top, 5× objective). At higher magnification (middle, 40× objective), there is also fat necrosis and stromal edema. The scattered cells are erythroid precursors, lymphocytes, and macrophages. Normal clusters of maturing myeloid cells are absent (bottom, 100× objective). Photomicrographs were obtained with a Leica DFC320 camera on a Leica DM3000 microscope and processed with the Leica Application Suite version 3.1.0 (Leica Microsystems GmbH). Images were processed using Photoshop 7.0 software (Adobe Systems). Bars represent 100 micrometers. (E) Schedule of IL-15 administration for macaque 05078 (15 μg/kg per day). Each
indicates a single daily dose of IL-15 (5 μg/kg). (B-C) Absolute numbers of WBCs, lymphocytes, and neutrophils (ANCs) in the peripheral blood before, during, and after IL-15 therapy. Absolute cell numbers of (B) WBCs (▵) and lymphocytes (●) per microliter of peripheral blood or (C) ANCs (◇) per microliter of peripheral blood and level of hemoglobin (■ Hb; gd/L) were determined on the indicated days. The arrows indicate the duration of the IL-15 administration. (D) Photomicrographs of hematoxylin and eosin–stained BM biopsy sections obtained after 7 days of treatment display hypoplasia and moderate focal hemorrhage (top, 5× objective). At higher magnification (middle, 40× objective), there is also fat necrosis and stromal edema. The scattered cells are erythroid precursors, lymphocytes, and macrophages. Normal clusters of maturing myeloid cells are absent (bottom, 100× objective). Photomicrographs were obtained with a Leica DFC320 camera on a Leica DM3000 microscope and processed with the Leica Application Suite version 3.1.0 (Leica Microsystems GmbH). Images were processed using Photoshop 7.0 software (Adobe Systems). Bars represent 100 micrometers. (E) Schedule of IL-15 administration for macaque 05078 (15 μg/kg per day). Each  represents a single daily dose of IL-15. (F) Absolute cell numbers of WBCs (▵) and lymphocytes (●) per microliter of peripheral blood before, during, and after IL-15 therapy. (G) ANCs (◇) per microliter of peripheral blood and level of hemoglobin (■ Hb; gd/L) before, during, and after IL-15 therapy.
 represents a single daily dose of IL-15. (F) Absolute cell numbers of WBCs (▵) and lymphocytes (●) per microliter of peripheral blood before, during, and after IL-15 therapy. (G) ANCs (◇) per microliter of peripheral blood and level of hemoglobin (■ Hb; gd/L) before, during, and after IL-15 therapy.  indicates the duration of the IL-15 administration. (H) Photomicrographs of hematoxylin and eosin–stained marrow biopsy sections obtained after the IL-15 treatment as described in panel D. Bars represent 100 micrometers.
 indicates the duration of the IL-15 administration. (H) Photomicrographs of hematoxylin and eosin–stained marrow biopsy sections obtained after the IL-15 treatment as described in panel D. Bars represent 100 micrometers. 
              
              
              
              
                
                
                 indicates the duration of the IL-15 administration.
 indicates the duration of the IL-15 administration. 
              
              
              
              
                
                
                 
              
              
              
              
                
                
                 represents a single dose of IL-15 given every 3 days. (B) Absolute cell numbers of WBCs, lymphocytes, neutrophils (ANCs), as well as T-cell subsets, and NK cells per microliter of peripheral blood of macaques 97067, K00043, 02279, M05118, and T02392. Aliquots of the PBMCs were obtained from each of the macaques before, during, and after the IL-15 treatment, and stained with mAbs to CD3, CD4, CD8, and CD16. The data for CD3+CD8+, CD3+CD4+, and CD16+ cells are shown as the absolute cell number of each subset per microliter of peripheral blood at the indicated days. (C) Ki-67 expression. The percentage (%) of Ki-67+ cells within the CD3+CD8+, CD3+CD4+ T-cell, and CD16+ NK cell subsets is shown at the indicated days before, during, and after the IL-15 treatment of macaques 97067, K00043, 02279, M05118, and T02392. The vertical bar represents the mean.
 represents a single dose of IL-15 given every 3 days. (B) Absolute cell numbers of WBCs, lymphocytes, neutrophils (ANCs), as well as T-cell subsets, and NK cells per microliter of peripheral blood of macaques 97067, K00043, 02279, M05118, and T02392. Aliquots of the PBMCs were obtained from each of the macaques before, during, and after the IL-15 treatment, and stained with mAbs to CD3, CD4, CD8, and CD16. The data for CD3+CD8+, CD3+CD4+, and CD16+ cells are shown as the absolute cell number of each subset per microliter of peripheral blood at the indicated days. (C) Ki-67 expression. The percentage (%) of Ki-67+ cells within the CD3+CD8+, CD3+CD4+ T-cell, and CD16+ NK cell subsets is shown at the indicated days before, during, and after the IL-15 treatment of macaques 97067, K00043, 02279, M05118, and T02392. The vertical bar represents the mean. 
              
              
              
              
                
                
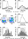
                 indicates the duration of the IL-15 treatment. The last posttreatment PBMC sample from K00043 was obtained on day 283. (B-C) Expression of Ki-67 by CD8+ T-cell subsets. (B) Representative data of macaque 02279. Gating of CD8+ TN, TCM, and TEM subsets stained for Ki-67 expression. PBMCs were stained with mAb specific for CD3, CD8, CD95, and CCR7, permeabilized, and stained with an antibody that binds to Ki-67, and analyzed by flow cytometry. Cells are gated on CD3+CD8+ T cells. The inset value in the upper right quadrant indicates the proportion of Ki-67+ T cells (in percentage). (C) The percentage (%) of Ki-67+ T cells within the CD8+ TN, TCM, and TEM subsets is shown at the indicated time of IL-15 treatment of macaques 97067, K00043, 02279, M05118, and T02392. The vertical bar represents the mean.
 indicates the duration of the IL-15 treatment. The last posttreatment PBMC sample from K00043 was obtained on day 283. (B-C) Expression of Ki-67 by CD8+ T-cell subsets. (B) Representative data of macaque 02279. Gating of CD8+ TN, TCM, and TEM subsets stained for Ki-67 expression. PBMCs were stained with mAb specific for CD3, CD8, CD95, and CCR7, permeabilized, and stained with an antibody that binds to Ki-67, and analyzed by flow cytometry. Cells are gated on CD3+CD8+ T cells. The inset value in the upper right quadrant indicates the proportion of Ki-67+ T cells (in percentage). (C) The percentage (%) of Ki-67+ T cells within the CD8+ TN, TCM, and TEM subsets is shown at the indicated time of IL-15 treatment of macaques 97067, K00043, 02279, M05118, and T02392. The vertical bar represents the mean.  indicates the duration of the IL-15 treatment.
 indicates the duration of the IL-15 treatment. 
              
              
              
              
                
                
                 indicates the duration of the IL-15 administration. *K00043 and T02392: no sample was available from week 8. (B-C) Representative data are shown for macaque K00043. PBMCs obtained before and on day 6 of the IL-15 treatment were stimulated with media alone or with CMV peptide, and examined by CFC for expression of IFN-γ and for Ki-67-expression, respectively. (B) The samples are gated on lymphocytes or (C) on peptide-stimulated CMV+ CD8+ IFN-γ+ T cells.
 indicates the duration of the IL-15 administration. *K00043 and T02392: no sample was available from week 8. (B-C) Representative data are shown for macaque K00043. PBMCs obtained before and on day 6 of the IL-15 treatment were stimulated with media alone or with CMV peptide, and examined by CFC for expression of IFN-γ and for Ki-67-expression, respectively. (B) The samples are gated on lymphocytes or (C) on peptide-stimulated CMV+ CD8+ IFN-γ+ T cells. 
              
              
              
              
                
                
                 indicates the duration of the IL-15 administration.
 indicates the duration of the IL-15 administration.References
- 
    - Rosenberg SA, Lotze MT, Muul LM, et al. Observations on the systemic administration of autologous lymphokine-activated killer cells and recombinant interleukin-2 to patients with metastatic cancer. N Engl J Med. 1985;313(23):1485–1492. - PubMed
 
Publication types
MeSH terms
Substances
Grants and funding
LinkOut - more resources
- Full Text Sources
- Other Literature Sources
- Research Materials
 
        