Hsp27 inhibits IKKbeta-induced NF-kappaB activity and skeletal muscle atrophy
- PMID: 19528257
- PMCID: PMC2747674
- DOI: 10.1096/fj.08-124602
Hsp27 inhibits IKKbeta-induced NF-kappaB activity and skeletal muscle atrophy
Abstract
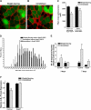
Heat shock protein 25/27 (Hsp25/27) is a cytoprotective protein that is ubiquitously expressed in most cells, and is up-regulated in response to cellular stress. Previous work, in nonmuscle cells, has shown that Hsp27 inhibits TNF-alpha-induced NF-kappaB activation. During skeletal muscle disuse, Hsp25/27 levels are decreased and NF-kappaB activity increased, and this increase in NF-kappaB activity is required for disuse muscle atrophy. Therefore, the purpose of the current study was to determine whether electrotransfer of Hsp27 into the soleus muscle of rats, prior to skeletal muscle disuse, is sufficient to inhibit skeletal muscle disuse atrophy and NF-kappaB activation. The 35% disuse muscle-fiber atrophy observed in nontransfected fibers was attenuated by 50% in fibers transfected with Hsp27. Hsp27 also inhibited the disuse-induced increase in MuRF1 and atrogin-1 transcription by 82 and 40%, respectively. Furthermore, disuse- and IKKbeta-induced NF-kappaB transactivation were abolished by Hsp27. In contrast, Hsp27 had no effect on Foxo transactivation. In conclusion, Hsp27 is a negative regulator of NF-kappaB in skeletal muscle, in vivo, and is sufficient to inhibit MuRF1 and atrogin-1 and attenuate skeletal muscle disuse atrophy.
Figures
 
              
              
              
              
                
                
                 
              
              
              
              
                
                
                 
              
              
              
              
                
                
                 
              
              
              
              
                
                
                 
              
              
              
              
                
                
                References
- 
    - Lindquist S, Craig E A. The heat-shock proteins. Annu Rev Genet. 1988;22:631–677. - PubMed
 
- 
    - Welch W J. Mammalian stress response: cell physiology, structure/function of stress proteins, and implications for medicine and disease. Physiol Rev. 1992;72:1063–1081. - PubMed
 
- 
    - Jakob U, Gaestel M, Engel K, Buchner J. Small heat shock proteins are molecular chaperones. J Biol Chem. 1993;268:1517–1520. - PubMed
 
- 
    - Parsell D A, Lindquist S. The function of heat-shock proteins in stress tolerance: degradation and reactivation of damaged proteins. Annu Rev Genet. 1993;27:437–496. - PubMed
 
- 
    - Liu Y, Gampert L, Nething K, Steinacker J M. Response and function of skeletal muscle heat shock protein 70. Front Biosci. 2006;11:2802–2827. - PubMed
 
Publication types
MeSH terms
Substances
Grants and funding
LinkOut - more resources
- Full Text Sources
- Research Materials
- Miscellaneous
 
        