Colorectal cancer stem cells are enriched in xenogeneic tumors following chemotherapy
- PMID: 18560594
- PMCID: PMC2413402
- DOI: 10.1371/journal.pone.0002428
Colorectal cancer stem cells are enriched in xenogeneic tumors following chemotherapy
Erratum in
- PLoS ONE. 2008;3(8). doi: 10.1371/annotation/2aa6a20a-e63c-49b6-aeea-aae62435617f
Abstract
Background: Patients generally die of cancer after the failure of current therapies to eliminate residual disease. A subpopulation of tumor cells, termed cancer stem cells (CSC), appears uniquely able to fuel the growth of phenotypically and histologically diverse tumors. It has been proposed, therefore, that failure to effectively treat cancer may in part be due to preferential resistance of these CSC to chemotherapeutic agents. The subpopulation of human colorectal tumor cells with an ESA(+)CD44(+) phenotype are uniquely responsible for tumorigenesis and have the capacity to generate heterogeneous tumors in a xenograft setting (i.e. CoCSC). We hypothesized that if non-tumorigenic cells are more susceptible to chemotherapeutic agents, then residual tumors might be expected to contain a higher frequency of CoCSC.
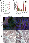
Methods and findings: Xenogeneic tumors initiated with CoCSC were allowed to reach approximately 400 mm(3), at which point mice were randomized and chemotherapeutic regimens involving cyclophosphamide or Irinotecan were initiated. Data from individual tumor phenotypic analysis and serial transplants performed in limiting dilution show that residual tumors are enriched for cells with the CoCSC phenotype and have increased tumorigenic cell frequency. Moreover, the inherent ability of residual CoCSC to generate tumors appears preserved. Aldehyde dehydrogenase 1 gene expression and enzymatic activity are elevated in CoCSC and using an in vitro culture system that maintains CoCSC as demonstrated by serial transplants and lentiviral marking of single cell-derived clones, we further show that ALDH1 enzymatic activity is a major mediator of resistance to cyclophosphamide: a classical chemotherapeutic agent.
Conclusions: CoCSC are enriched in colon tumors following chemotherapy and remain capable of rapidly regenerating tumors from which they originated. By focusing on the biology of CoCSC, major resistance mechanisms to specific chemotherapeutic agents can be attributed to specific genes, thereby suggesting avenues for improving cancer therapy.
Conflict of interest statement
Figures
 
              
              
              
              
                
                
                 
              
              
              
              
                
                
                 
              
              
              
              
                
                
                 
              
              
              
              
                
                
                 
              
              
              
              
                
                
                 
              
              
              
              
                
                
                 
              
              
              
              
                
                
                 
              
              
              
              
                
                
                References
- 
    - Reya T, Morrison SJ, Clarke MF, Weissman IL. Stem cells, cancer, and cancer stem cells. Nature. 2001;414:105–111. - PubMed
 
- 
    - Clarke MF, Fuller M. Stem cells and cancer: two faces of eve. Cell. 2006;124:1111–1115. - PubMed
 
- 
    - Jamieson CH, Ailles LE, Dylla SJ, Muijtjens M, Jones C, et al. Granulocyte-macrophage progenitors as candidate leukemic stem cells in blast-crisis CML. N Engl J Med. 2004;351:657–667. - PubMed
 
- 
    - Clarke MF, Dick JE, Dirks PB, Eaves CJ, Jamieson CH, et al. Cancer Stem Cells–Perspectives on Current Status and Future Directions: AACR Workshop on Cancer Stem Cells. Cancer Res. 2006;66:9339–9344. - PubMed
 
- 
    - Kelly PN, Dakic A, Adams JM, Nutt SL, Strasser A. Tumor growth need not be driven by rare cancer stem cells. Science. 2007;317:337. - PubMed
 
Publication types
MeSH terms
Substances
LinkOut - more resources
- Full Text Sources
- Other Literature Sources
- Medical
- Miscellaneous
 
        