Characterization of the role of microtubule-associated protein 1B in metabotropic glutamate receptor-mediated endocytosis of AMPA receptors in hippocampus
- PMID: 18045921
- PMCID: PMC6673406
- DOI: 10.1523/JNEUROSCI.3334-07.2007
Characterization of the role of microtubule-associated protein 1B in metabotropic glutamate receptor-mediated endocytosis of AMPA receptors in hippocampus
Abstract
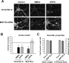
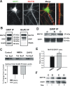
The mGluR-dependent endocytosis of AMPA receptors (AMPARs) in the CA1 region is protein synthesis dependent. However, why this form of trafficking, and not that mediated by NMDA receptor activation, is dependent on protein translation is unclear. Here we have studied the contribution of the cytoskeletal microtubule-associated protein 1B (MAP1B) to the pathway-specific internalization of AMPARs. Treatments of cultured neurons with 3,4-dihydroxyphenylglycol (DHPG) or NMDA, both of which drive AMPAR endocytosis, caused a translation-dependent increase in the dendritic levels of MAP1B protein. Although interfering with protein synthesis using short interfering RNA (siRNA) to eEF2 kinase (eukaryotic elongation factor 2 kinase) blocked the dendritic MAP1B increase by both pathways, it selectively blocked the DHPG- and not the NMDA-induced AMPAR endocytosis. In support of MAP1B synthesis contributing to metabotropic glutamate receptor (mGluR)-mediated AMPAR endocytosis, siRNA against MAP1B in CA1 cultured neurons specifically blocked the DHPG-induced AMPAR internalization. Previous studies suggest a direct interaction between MAP1B and the AMPAR-binding protein GRIP1. Biochemical studies establish that MAP1B associates with GRIP1 and forms a complex with GluR2 in vivo in rat hippocampus. Furthermore, the interaction between MAP1B and GRIP1 increased significantly in acute slices after treatment with DHPG and not NMDA. Together, these findings suggest that MAP1B plays a selective role in the DHPG-induced endocytosis of AMPARs, perhaps through its interaction with GRIP1.
Figures
 
              
              
              
              
                
                
                 
              
              
              
              
                
                
                 
              
              
              
              
                
                
                 
              
              
              
              
                
                
                References
- 
    - Antar LN, Dictenberg JB, Plociniak M, Afroz R, Bassell GJ. Localization of FMRP-associated mRNA granules and requirement of microtubules for activity-dependent trafficking in hippocampal neurons. Genes Brain Behav. 2005;4:350–359. - PubMed
 
- 
    - Carroll RC, Lissin DV, von Zastrow M, Nicoll RA, Malenka RC. Rapid redistribution of glutamate receptors contributes to long-term depression in hippocampal cultures. Nat Neurosci. 1999;2:454–460. - PubMed
 
Publication types
MeSH terms
Substances
Grants and funding
LinkOut - more resources
- Full Text Sources
- Molecular Biology Databases
- Miscellaneous
 
        