Skip to main page content
U.S. flag

An official website of the United States government

Dot gov

The .gov means it’s official.
Federal government websites often end in .gov or .mil. Before sharing sensitive information, make sure you’re on a federal government site.

Https

The site is secure.
The https:// ensures that you are connecting to the official website and that any information you provide is encrypted and transmitted securely.

Access keys NCBI Homepage MyNCBI Homepage Main Content Main Navigation
. 2007 Jun 1;21(11):1367-81.
doi: 10.1101/gad.1545107. Epub 2007 May 17.

Autophagy suppresses tumor progression by limiting chromosomal instability

Affiliations

Autophagy suppresses tumor progression by limiting chromosomal instability

Robin Mathew et al. Genes Dev. .

Erratum in

  • Genes Dev. 2007 Jul 1;21(13):1701

Abstract

Autophagy is a bulk degradation process that promotes survival under metabolic stress, but it can also be a means of cell death if executed to completion. Monoallelic loss of the essential autophagy gene beclin1 causes susceptibility to metabolic stress, but also promotes tumorigenesis. This raises the paradox that the loss of a survival pathway enhances tumor growth, where the exact mechanism is not known. Here, we show that compromised autophagy promoted chromosome instability. Failure to sustain metabolism through autophagy was associated with increased DNA damage, gene amplification, and aneuploidy, and this genomic instability may promote tumorigenesis. Thus, autophagy maintains metabolism and survival during metabolic stress that serves to protect the genome, providing an explanation for how the loss of a survival pathway leads to tumor progression. Identification of this novel role of autophagy may be important for rational chemotherapy and therapeutic exploitation of autophagy inducers as potential chemopreventive agents.

PubMed Disclaimer

Figures

Figure 1.
Figure 1.
Allelic loss of beclin1 impairs cell survival and recovery in vitro and results in defective autophagy in vivo. A panel of beclin1+/+ and beclin1+/− iBMK cells with and without Bcl-2 were subjected to ischemia viability assay and recovery was analyzed for ultrastructure morphology by EM. (A) Western blots showing protein expression in beclin1+/+ and beclin1+/− iBMK cells with and without Bcl-2. (B) Allelic loss of beclin1 impairs autophagy in tumors in vivo. beclin1+/+ and beclin1+/− iBMK cells were engineered to stably express EGFP-LC3 and were injected subcutaneously into nude mice for tumor formation. Photomicrograph of beclin1+/+ and beclin1+/− tumor sections 1 d post-implantation showing robust activation of autophagy in the wild-type beclin1+/+ iBMK cells and impaired autophagy in the autophagy-defective beclin1+/− iBMK cells. (C) Allelic loss of beclin1 results in susceptibility to metabolic stress. Viability of beclin1+/+ and beclin1+/− iBMK cells with and with out Bcl-2 showing diminished survival of the beclin1+/− iBMK cells in response to ischemia. (D) Electron micrograph showing impaired recovery of beclin1+/− iBMK cells expressing Bcl-2 following ischemic stress.
Figure 2.
Figure 2.
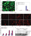
Allelic loss of beclin1 promotes DNA damage response under metabolic stress. Representative beclin1+/+ (WB-A2) and beclin1+/− (BLNB-A4) iBMK cell lines expressing Bcl-2 were subjected to ischemia stress and the DNA damage response was measured by the induction of γ-H2AX by immunofluorescence and Western blotting. (A) Representative photomicrographs showing accumulation of γ-H2AX in the beclin1+/− iBMK cell line expressing Bcl-2 (BLNB-A4) as a marker of DNA damage. (B) Quantitation of γ-H2AX-positive cells in beclin1+/+ (WB-A2) and beclin1+/− (BLNB-A4) iBMK cell lines expressing Bcl-2 in A. The percentage of nuclei with positive γ-H2AX foci was tabulated. Data represent mean ± SD. Note enhanced accumulation of γ-H2AX in the beclin1+/− iBMK cell line expressing Bcl-2 (BLNB-A4) compared with the wild type. (C) Western blot time course showing γ-H2AX (marker of DNA damage) and GRP-78 (marker of UPR) in beclin1+/+ (WB-A2) and beclin1+/− (BLNB-A4) iBMK cell lines, both expressing Bcl-2.
Figure 3.
Figure 3.
Allelic loss of beclin1 promotes nuclear, centrosome, and ploidy abnormalities. beclin1+/+ and beclin1+/− iBMK cells with and without Bcl-2 were analyzed by fluorescence microscopy and also for DNA content by flow cytometry. (A) Representative photomicrographs of beclin1+/+ and beclin1+/− iBMK cells expressing Bcl-2 (WB-A2 and WB-D1, BLNB-A4, and BLNB-C2) stained by indirect immunofluorescence for microtubules (anti-α-tubulin), DNA (DAPI), and centrosomes (anti-γ-tubulin). Note the extensive microtubule network, the heterogeneous nuclear size, and the accumulation of structural and numerical abnormalities in centrosomes in beclin1+/− mutants (indicated by arrows). (B) Quantitation of centrosome numbers in A. Percentage of cells with normal centrosome numbers (one or two; blue bars) and with supernumerary centrosomes (more than two; purple bars). Data represent the mean ± SD. (C) Flow cytometry analysis of a panel of beclin1+/+ and beclin1+/− iBMK cell lines showing their DNA content. A beclin1+/+ iBMK cell line (W4-B1) with a diploid DNA content was used as normal control for the analysis (shown in green in each panel). Note the high prevalence of an aneuploid DNA content in the beclin1+/− mutants expressing Bcl-2. (D) Summary of the DNA content analyses in C showing the P value by two-tailed Fisher’s Exact test. (E) Lineage of the cell lines used in the study with their ploidy status, showing independent, genotype-specific emergence of ploidy abnormalities.
Figure 4.
Figure 4.
beclin1+/− iBMK cells demonstrate chromosomal instability. The panel of beclin1+/+ and beclin1+/− iBMK cells with and without Bcl-2 was analyzed for chromosome number in metaphase spreads and a subset of these cell lines were analyzed for ploidy changes in tissue culture by flow cytometry. (A) Cells were treated with nocodazole (0.5 μg/mL) and metaphase chromosomes were prepared (Brown and Baltimore 2000). The panel shows representative photomicrographs from at least 100 Geimsa-stained mitotic figures from each genotype. The diploid beclin1+/+ iBMK cell line, W4-B1, is shown as a control for each genotype. Note the enhanced numerical and structural abnormalities in the beclin1+/− iBMK cells expressing Bcl-2, with arrows indicating double-minute chromosomes. (B) Scatter plot of the chromosome numbers showing the mean (data point to the left) and the median (data point to the right) values in each cell line. One-hundred metaphases were scored for each cell line. Average of the mean chromosome numbers in each group is shown as a horizontal black line for each genotype. (C) Flow cytometry analysis of passages 5 and 25 of Bcl-2-expressing beclin1+/+ and beclin1+/− iBMK cell lines (red) showing transition from the diploid to aneuploid state. The cell lines were maintained in parallel in the same culture conditions. The diploid beclin1+/+ iBMK cell line, W4-B1 (shown in green), was used as a control.
Figure 5.
Figure 5.
Allelic loss of beclin1 promotes PALA resistance and chromosome gain and losses. Multiple independent clones of beclin1+/+ and beclin1+/− iBMK cell lines with and without Bcl-2 were subjected to PALA selection (Livingstone et al. 1992) and aCGH (Kallioniemi et al. 1992). (A) Representative photomicrographs showing PALA-resistant colonies (100 μM). PALA selection was performed using three and five times the LD50 concentration (60 μM and 100 μM, respectively). (B) Quantitation of the frequency of PALA resistance in beclin1+/+ and beclin1+/− iBMK cells with or without Bcl-2. The frequency of PALA resistance was determined as the number of resistance colonies per 3 × 105 cells. (C) PALA-resistant clones display CAD gene amplification in CAD-specific PCR. Panel shows PCR reaction product (for indicated number of cycles) (756 bp) from the genomic DNA isolated from untreated (U) or PALA-treated (T) beclin1+/− iBMK cells expressing Bcl-2. (D) Representative whole-genome DNA copy number profile by aCGH for beclin1+/+ (W4-B1, W4-C1, WB-3, WB-A2, WB-D1) and beclin1+/− (BLN-4-1, BLN-34-3, BLNB-13, BLNB-A4, BLNB-C2) iBMK cell lines with and without Bcl-2 showing enhanced gains and losses of chromosomes in the beclin1+/− mutants. Plotted are log2 transformed hybridization ratios of the genomic DNA isolated from the cell line to genomic DNA from the normal isogenic mouse kidney. (E) Summary of specific chromosome gains (blue bars) and losses (purple bars) in beclin1+/+ and beclin1+/− iBMK cell lines (n = 5 for each). Complete or partial chromosomal dose variations are represented as frequencies. Note the significant and widespread chromosomal dosage variations in the beclin1+/− iBMK cells (two-tailed Fisher’s Exact test; P = 0.003).
Figure 6.
Figure 6.
PALA-induced autophagy is impaired leading to the accumulation of DNA damage response in beclin1+/− cells and not in the beclin1+/+ cells. Alleleic loss of beclin1 results in impaired autophagy and sustains enhanced DNA damage response in response to PALA treatment when compared with the corresponding wild-type cell line. (A) Representative photomicrographs of beclin1+/+ (WB-13 LC3) and beclin1+/− (BLNB-13 LC3) iBMK cell lines stably expressing EGFP-LC3, showing the lack of EGFP-LC3 localization in the beclin1+/− (BLNB-13 LC3) iBMK cell lines indicating impaired autophagy in response to PALA treatment (60 μM). (B) Quantitation of the percentage of EGFP-LC3 translocation indicative of autophagy in A as described previously (Degenhardt et al. 2006). Data represent mean ± SD. Note that autophagy induction in the beclin1+/− was approximately fivefold less than the wild-type cells even after 48 h of PALA treatment. (C) Representative photomicrographs of γ-H2AX immunostaining in beclin1+/+ iBMK cells expressing Bcl-2 (WB-13 LC3) and beclin1+/− iBMK cells expressing Bcl-2 (BLNB-13 LC3) following PALA treatment showing enhanced DNA damage response in the beclin1+/− iBMK cells expressing Bcl-2 compared with the wild-type cells. (D) Quantitation of percentage of γ-H2AX-positive cells is shown in C. Data represent mean ± SD. (E) Western blots showing γ-H2AX and GRP-78 levels in beclin1+/+ (WB-A2) and beclin1+/− (BLNB-A4) iBMK cells, both expressing Bcl-2.
Figure 7.
Figure 7.
ATG5 deficiency impairs survival and promotes DNA damage response under metabolic stress. (A) Western blot showing protein expression levels in parental atg5+/+ and atg5−/− iBMK cell lines. (B) Frames from 2-d time-lapse videos of atg5+/+ (6.1), atg5+/− (5.1), and atg5−/− (7.1) cells performed as described previously (Degenhardt et al. 2006), showing differential survival under ischemia for the indicated time points. Numbers represent percentage of cells with LC3-EGFP translocation from a total of 300 cells, indicative of autophagy at the indicated time points. (C) Representative photomicrographs showing induction of γ-H2AX in atg5+/+ and atg5−/− parental iBMK cell lines (6.1 and 7.1) in response to ischemia treatment for 48 h. (D) Quantitation of γ-H2AX-positive cells in atg5+/+ (6.1) and atg5−/− (7.1) iBMK cell lines in C. Data represent mean ± SD. (E) Western blot showing protein expression levels for two independent atg5+/+ and atg5−/− iBMK cell lines expressing Bcl-2 (6.1B2, 6.1B3, 7.1B4, and 7.1B5 respectively) and corresponding vector controls (6.1V1, 6.1V2, 7.1V1, and 7.1V2). (F) Representative photomicrographs of atg5+/+ and atg5−/− iBMK cells expressing Bcl-2 showing DAPI-stained nuclei untreated (left) or treated with metabolic stress (right) for 10 d followed by 2 d of recovery. Note the gross abnormality in nuclear size and shape in the atg5−/− cells (yellow arrow). (G) Quantitation of nuclear size in atg5+/+ and atg5−/− iBMK cell lines expressing Bcl-2, shown in F. Data represent mean ± SD. (H) Relative clonogenic survival in atg5+/+ and atg5−/− iBMK cell lines expressing Bcl-2 (6.1B2 and 7.1B4) following 10 d ischemia and 2 d of recovery. Data represent mean ± SD. (I) Representative photomicrographs showing induction of γ-H2AX in atg5+/+ and atg5−/− iBMK cell lines expressing Bcl-2 (6.1B2 and 7.1B4). (J) Quantitation of percentage of γ-H2AX-positive nuclei in Bcl-2-expressing atg5+/+ and atg5−/− iBMK cells shown in I. Data represent mean ± SD.

References

    1. Aita V.M., Liang X.H., Murty V.V., Pincus D.L., Yu W., Cayanis E., Kalachikov S., Gilliam T.C., Levine B., Liang X.H., Murty V.V., Pincus D.L., Yu W., Cayanis E., Kalachikov S., Gilliam T.C., Levine B., Murty V.V., Pincus D.L., Yu W., Cayanis E., Kalachikov S., Gilliam T.C., Levine B., Pincus D.L., Yu W., Cayanis E., Kalachikov S., Gilliam T.C., Levine B., Yu W., Cayanis E., Kalachikov S., Gilliam T.C., Levine B., Cayanis E., Kalachikov S., Gilliam T.C., Levine B., Kalachikov S., Gilliam T.C., Levine B., Gilliam T.C., Levine B., Levine B. Cloning and genomic organization of beclin 1, a candidate tumor suppressor gene on chromosome 17q21. Genomics. 1999;59:59–65. - PubMed
    1. Albertson D.G. Gene amplification in cancer. Trends Genet. 2006;22:447–455. - PubMed
    1. Albertson D.G., Collins C., McCormick F., Gray J.W., Collins C., McCormick F., Gray J.W., McCormick F., Gray J.W., Gray J.W. Chromosome aberrations in solid tumors. Nat. Genet. 2003;34:369–376. - PubMed
    1. Anglade P., Vyas S., Javoy-Agid F., Herrero M.T., Michel P.P., Marquez J., Mouatt-Prigent A., Ruberg M., Hirsch E.C., Agid Y., Vyas S., Javoy-Agid F., Herrero M.T., Michel P.P., Marquez J., Mouatt-Prigent A., Ruberg M., Hirsch E.C., Agid Y., Javoy-Agid F., Herrero M.T., Michel P.P., Marquez J., Mouatt-Prigent A., Ruberg M., Hirsch E.C., Agid Y., Herrero M.T., Michel P.P., Marquez J., Mouatt-Prigent A., Ruberg M., Hirsch E.C., Agid Y., Michel P.P., Marquez J., Mouatt-Prigent A., Ruberg M., Hirsch E.C., Agid Y., Marquez J., Mouatt-Prigent A., Ruberg M., Hirsch E.C., Agid Y., Mouatt-Prigent A., Ruberg M., Hirsch E.C., Agid Y., Ruberg M., Hirsch E.C., Agid Y., Hirsch E.C., Agid Y., Agid Y. Apoptosis and autophagy in nigral neurons of patients with Parkinson’s disease. Histol. Histopathol. 1997;12:25–31. - PubMed
    1. Baehrecke E.H. Autophagic programmed cell death in Drosophila. Cell Death Differ. 2003;10:940–945. - PubMed

Publication types

MeSH terms

Associated data