The phosphotyrosine-independent interaction of DLC-1 and the SH2 domain of cten regulates focal adhesion localization and growth suppression activity of DLC-1
- PMID: 17190795
- PMCID: PMC2063623
- DOI: 10.1083/jcb.200608015
The phosphotyrosine-independent interaction of DLC-1 and the SH2 domain of cten regulates focal adhesion localization and growth suppression activity of DLC-1
Abstract
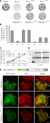
The tensin family member cten (C-terminal tensin like) is an Src homology 2 (SH2) and phosphotyrosine binding domain-containing focal adhesion molecule that may function as a tumor suppressor. However, the mechanism has not been well established. We report that cten binds to another tumor suppressor, deleted in liver cancer 1 (DLC-1), and the SH2 domain of cten is responsible for the interaction. Unexpectedly, the interaction between DLC-1 and the cten SH2 domain is independent of tyrosine phosphorylation of DLC-1. By site-directed mutagenesis, we have identified several amino acid residues on cten and DLC-1 that are essential for this interaction. Mutations on DLC-1 perturb the interaction with cten and disrupt the focal adhesion localization of DLC-1. Furthermore, these DLC-1 mutants have lost their tumor suppression activities. When these DLC-1 mutants were fused to a focal adhesion targeting sequence, their tumor suppression activities were significantly restored. These results provide a novel mechanism whereby the SH2 domain of cten-mediated focal adhesion localization of DLC-1 plays an essential role in its tumor suppression activity.
Figures
 
              
              
              
              
                
                
                 
              
              
              
              
                
                
                 
              
              
              
              
                
                
                 
              
              
              
              
                
                
                References
- 
    - Calderwood, D.A., Y. Fujioka, J.M. de Pereda, B. Garcia-Alvarez, T. Nakamoto, B. Margolis, C.J. McGlade, R.C. Liddington, and M.H. Ginsberg. 2003. Integrin beta cytoplasmic domain interactions with phosphotyrosine-binding domains: a structural prototype for diversity in integrin signaling. Proc. Natl. Acad. Sci. USA. 100:2272–2277. - PMC - PubMed
 
- 
    - Chiang, M.K., Y.C. Liao, Y. Kuwabara, and S.H. Lo. 2005. Inactivation of tensin3 in mice results in growth retardation and postnatal lethality. Dev. Biol. 279:368–377. - PubMed
 
- 
    - Cui, Y., Y.C. Liao, and S.H. Lo. 2004. Epidermal growth factor modulates tyrosine phosphorylation of a novel tensin family member, tensin3. Mol. Cancer Res. 2:225–232. - PubMed
 
- 
    - Davis, S., M.L. Lu, S.H. Lo, S. Lin, J.A. Butler, B.J. Druker, T.M. Roberts, Q. An, and L.B. Chen. 1991. Presence of an SH2 domain in the actin-binding protein tensin. Science. 252:712–715. - PubMed
 
Publication types
MeSH terms
Substances
Grants and funding
LinkOut - more resources
- Full Text Sources
- Molecular Biology Databases
- Research Materials
- Miscellaneous
 
        