Skip to main page content
U.S. flag

An official website of the United States government

Dot gov

The .gov means it’s official.
Federal government websites often end in .gov or .mil. Before sharing sensitive information, make sure you’re on a federal government site.

Https

The site is secure.
The https:// ensures that you are connecting to the official website and that any information you provide is encrypted and transmitted securely.

Access keys NCBI Homepage MyNCBI Homepage Main Content Main Navigation
. 2004 Dec 1;24(48):10963-73.
doi: 10.1523/JNEUROSCI.3461-04.2004.

Apoptosis-inducing factor substitutes for caspase executioners in NMDA-triggered excitotoxic neuronal death

Affiliations

Apoptosis-inducing factor substitutes for caspase executioners in NMDA-triggered excitotoxic neuronal death

Hongmin Wang et al. J Neurosci. .

Abstract

The profound neuroprotection observed in poly(ADP-ribose) polymerase-1 (PARP-1) null mice to ischemic and excitotoxic injury positions PARP-1 as a major mediator of neuronal cell death. We report here that apoptosis-inducing factor (AIF) mediates PARP-1-dependent glutamate excitotoxicity in a caspase-independent manner after translocation from the mitochondria to the nucleus. In primary murine cortical cultures, neurotoxic NMDA exposure triggers AIF translocation, mitochondrial membrane depolarization, and phosphatidyl serine exposure on the cell surface, which precedes cytochrome c release and caspase activation. NMDA neurotoxicity is not affected by broad-spectrum caspase inhibitors, but it is prevented by Bcl-2 overexpression and a neutralizing antibody to AIF. These results link PARP-1 activation with AIF translocation in NMDA-triggered excitotoxic neuronal death and provide a paradigm in which AIF can substitute for caspase executioners.

PubMed Disclaimer

Figures

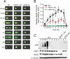
Figure 1.
Figure 1.
NMDA excitotoxicity is caspase independent, and NMDA induces PARP-1-dependent translocation of AIF. A, The effect of PARP-1 or caspase inhibitors on NMDA-induced neuronal cell death. Data are shown for cell death induced by NMDA (500 μm) in the PARP-1 KO cultures or after treatment with the specific PARP inhibitor DPQ (30 μm) or pan-caspase inhibitors z-VAD.fmk (100 μm) or BAF (100 μm) in wild-type (WT) cultures. Data are the mean values of three independent experiments ± SD. Significance was determined by a one-way ANOVA with Student's t test; *p < 0.05. Representative confocal images (B) and quantitative analysis (C) of apoptotic events in wild-type cortical cultures exposed to NMDA (500 μm). For each data point, at least 10 different regions were scanned, and over 200 cells were examined in at least three independent experiments. The overlay (Over) represents the fusion image of red (AIF), green (Cyt C), and blue [nucleus (Nucl)] fluorescence. The yellow color reflects the colocalization of AIF and Cyt C in the mitochondrial compartment of the cell. The nucleus turns pink as AIF redistributes into the nucleus. Note the rapid staining of annexin-V (A-V; green) and loss of mitochondrial membrane potential (represented by the loss of red fluorescence of TMRM). These experiments were repeated at least three times with similar results.
Figure 3.
Figure 3.
AMPA excitotoxicity fails to induce translocation of AIF. Wild-type (WT; A) and PARP-1 KO (B) cortical cultures are equally sensitive to AMPA (25 μm) excitotoxicity. Cyt C release and nuclear condensation occur concomitantly, whereas AIF does not translocate during AMPA excitotoxicity. Data are the mean values of three independent experiments ± SD. C, Subcellular fractionations of the cortical neurons show that AIF translocates to the nuclei in NMDA-treated wild-type neurons but not in PARP-1 KO neurons. Cyt C translocation to the cytosol appears to occur after AIF translocation after NMDA treatment. AMPA fails to induce AIF translocation in both wild-type and PARP-1 KO neurons, but Cyt C is released into the cytosol, as shown in A and B. z-VAD.fmk (Z; 100 μm) fails to prevent AIF translocation but shows partial inhibition of Cyt-C release after NMDA treatment in wild-type cultures. Nuclear and cyto solic fractions were subjected to Western blot analysis. Mitochondrial (M) fraction of the untreated wild-type neurons. MnSOD and histone were used as the mitochondrial and nuclear fraction markers, respectively. These experiments were repeated at least three times with similar results.
Figure 4.
Figure 4.
Caspase activation occurs after AIF translocation and nuclear condensation. A, In wild-type (WT), but not PARP-1 KO, cortical cultures, exposure to NMDA (500 μm) results in the cleavage of caspase-3 revealed by immunoblot for the activated cleavage fragment. The pan-caspase inhibitor z-VAD.fmk (100 μm) prevents cleavage of pro-caspase-3. Wild-type cortical cultures were treated with 0.5 μm of staurosporine (S) for 8 hr as a positive control for activation of caspase-3. β-Tubulin is a loading control. These experiments were repeated at least two times with similar results. B, Time course of caspase activity monitored by cleavage of the fluorescent substrate by measuring the production of free AFC after NMDA (500 μm for 5 min) treatment. z-VAD.fmk blocks caspase activity induced by either NMDA or staurosporine (STS). These experiments were performed at least three times with similar results. Data are the mean values of three independent experiments ± SD. Significance was determined by a one-way ANOVA with Student's t test; *p < 0.05.
Figure 2.
Figure 2.
PARP-1 KO cortical cultures are resistant to NMDA treatment. Representative confocal images (A) and quantitative analysis (B) of apoptotic events in PARP-1 KO cortical cultures exposed to NMDA (500 μm). For each data point, at least 10 different regions were scanned, and >200 cells were examined in at least three independent experiments. PARP-1 KO cultures retain AIF and Cyt C in the mitochondria without annexin-V staining or loss of mitochondrial membrane potential. These experiments were repeated at least three times with similar results. C, Confocal analysis of nuclear morphology after NMDA (500 μm) treatment. Nuclear condensation is observed in wild-type (WT) cultures but not in PARP-1 KO cultures or wild-type cultures treated with the specific PARP inhibitor DPQ (30 μm). Scale bar, 5 μm. These experiments were repeated at least three times with similar results.
Figure 5.
Figure 5.
DNA damage is NO dependent and is repaired in PARP-1 KO cortical cultures. Representative confocal images of the comet assay (A) and quantitative analysis of the comet assay (B) in cortical cultures exposed to NMDA (500 μm). “Tails” can be observed in wild-type (WT) and PARP-1 KO cortical cultures as early as 15 min after NMDA exposure, but tails are not observed in nNOS KO cultures. In wild-type cultures, the tail length continues to extend, and subsequently, at 24 hr only remnants of DNA remain in the dead nucleus. In contrast, in the PARP-1 KO samples, the tail length resolves, and the nuclear morphology is retained. Data are the mean values of three independent experiments ± SD. C, PAR polymer formation, a measure of PARP-1 activation, correlates with the time course of DNA damage in wild-type cultures. No PAR formation is observed in the PARP-1 KO cultures, and little PAR polymer is detected in the nNOS KO cultures. Immunoblot confirms that PARP-1 is absent in PARP-1 KO and that nNOS is absent in nNOS KO, respectively. Immunoblot for β-tubulin was used as a loading control. These experiments were repeated at least two times with similar results.
Figure 6.
Figure 6.
Bcl-2 prevents translocation of AIF and blocks NMDA excitotoxicity. A, Herpes simplex viruses show a high infection efficiency in cultured cortical neurons. Viral particles (1 × 107; 100 MOI) of control LacZ-expressing herpes simplex viruses were added to each well (1 ml) of cultured cortical neurons (14 DIV), and after 24 hr, the cultures were stained for β-galactosidase. The picture was taken with a light microscope under a 32× objective lens. B, Overexpression of Bcl-2 in neurons. Cultured cortical neurons (in 24-well plates, each well containing 1 ml) were transduced with indicated doses of either Bcl-2-expressing HSVBcl-2 or control β-galactosidase-expressing HSVlacZ herpes simplex viruses. After 24 hr of infection and expression, cells were harvested for Western blotting. These experiments were repeated at least three times with similar results. C-E, Bcl-2 retards AIF translocation (C) and nuclear condensation (D) and partially protects (E) in wild-type cortical neurons after exposure to NMDA (500 μm). Cortical cultures were infected with a Bcl-2- or β-galactosidase-expressing herpes simplex virus amplicon vector 24 hr before NMDA treatment. AIF translocation and nuclear shrinkage were observed with confocal microscopy at indicated time points. Bcl-2 provides a partial reduction of AIF translocation, nuclear shrinkage, and cell death. These experiments were repeated at least three times with similar results. Data are the mean values of three independent experiments ± SD. Significance was determined by a one-way ANOVA with Student's t test; *p ≤ 0.05.
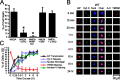
Figure 7.
Figure 7.
AIF translocation mediates NMDA excitotoxicity A, Representative Western blot of AIF antibody in cortical cultures. MW, Molecular weight. B, Representative picture of neurons delivered with FITC-conjugated AIF Ab. Cultured neurons (14 DIV) were incubated with the Ab-BioPORTER reagent mixtures for 4 hr and then subjected to confocal microscopy (40× oil objective lens). These experiments were repeated at least three times with similar results. C, Cell viability after transduction with BioPORTER protein delivery reagent of anti-AIF antibody, rabbit IgG, or anti-AIF antibody plus the immunogenic peptides (Ab + Ag) (amino acids 151-170 and 181-200) and exposure to NMDA (500 μm). Cortical cultures were fixed, stained with Toto-3, and scanned with a laser confocal microscope. Cells were scored as either dead or alive based on their shapes and nuclear morphology. Data are expressed as the means ± SD. Significance was determined by a one-way ANOVA with Student's t test; *p < 0.05.
Figure 8.
Figure 8.
Intrastriatal NMDA injection causes AIF translocation in striatum of wild-type (WT) but not PARP-1 KO mice. A, Representative images of immunohistochemical double staining for AIF and neuron-specific marker NeuN. Intrastriatal NMDA injection causes AIF translocation in striatal neurons of wild-type but not PARP-1 KO mice. The white color reflects the colocalization of AIF (red), neuronal marker NeuN (green), and nuclei (blue). Insets, Enlarged pictures of those cells pointed by arrows. Scale bar, 10 μm. B, Quantitative analysis of striatal neuronal cells with AIF translocation. *p < 0.05 (Student's t test). C, Western blot analysis of mice striatum after NMDA or vehicle injection. Striatum from wild-type or PARP-1 KO mice 6 hr after NMDA and PBS injection was subjected to fractionation and immunoblotting analysis with anti-AIF antibody. A total of 5 μg of protein was loaded in each lane. Striatum of wild-type mice ipsilateral to NMDA injection shows nuclear translocation of AIF, whereas PBS injection does not cause any injury to the striatum nor AIF translocation. PARP-1 KO mice are resistant to intrastriatal NMDA injection, consistent with the previous results (Mandir et al., 2000), and AIF translocation is not observed in striatum of NMDA- or PBS-injected PARP-1 KO mice. Cyt C is undetectable in the cytosolic fraction (C) by Western blot analysis. MnSOD and histone serve as mitochondrial (M) and nuclear (N) markers, respectively. Immunoblotting with anti-PARP-1 antibody confirms that PARP-1 is absent in PARP-1 KO mice. Three to four WT and PARP-1 KO mice striata were pooled for each fractionation, and similar results were obtained at least three times with three separate pooled striata.

References

    1. Affar EB, Duriez PJ, Shah RG, Sallmann FR, Bourassa S, Kupper JH, Burkle A, Poirier GG (1998) Immunodot blot method for the detection of poly(ADP-ribose) synthesized in vitro and in vivo. Anal Biochem 259: 280-283. - PubMed
    1. Affar EB, Duriez PJ, Shah RG, Winstall E, Germain M, Boucher C, Bourassa S, Kirkland JB, Poirier GG (1999) Immunological determination and size characterization of poly(ADP-ribose) synthesized in vitro and in vivo. Biochim Biophys Acta 1428: 137-146. - PubMed
    1. Alano CC, Ying W, Swanson RA (2004) Poly(ADP-ribose) polymerase-1-mediated cell death in astrocytes requires NAD+ depletion and mitochondrial permeability transition. J Biol Chem 279: 18895-18902. - PubMed
    1. Arnoult D, Parone P, Martinou JC, Antonsson B, Estaquier J, Ameisen JC (2002) Mitochondrial release of apoptosis-inducing factor occurs downstream of cytochrome c release in response to several proapoptotic stimuli. J Cell Biol 159: 923-929. - PMC - PubMed
    1. Arnoult D, Gaume B, Karbowski M, Sharpe JC, Cecconi F, Youle RJ (2003) Mitochondrial release of AIF and EndoG requires caspase activation downstream of Bax/Bak-mediated permeabilization. EMBO J 22: 4385-4399. - PMC - PubMed

Publication types

MeSH terms

LinkOut - more resources