Skip to main page content
U.S. flag

An official website of the United States government

Dot gov

The .gov means it’s official.
Federal government websites often end in .gov or .mil. Before sharing sensitive information, make sure you’re on a federal government site.

Https

The site is secure.
The https:// ensures that you are connecting to the official website and that any information you provide is encrypted and transmitted securely.

Access keys NCBI Homepage MyNCBI Homepage Main Content Main Navigation
. 2002 Jul;22(13):4952-64.
doi: 10.1128/MCB.22.13.4952-4964.2002.

Promoter specificity and biological activity of tethered AP-1 dimers

Affiliations

Promoter specificity and biological activity of tethered AP-1 dimers

Latifa Bakiri et al. Mol Cell Biol. 2002 Jul.

Abstract

Activator protein 1 (AP-1) is a group of dimeric transcription factors composed of Jun, Fos, and ATF family proteins. Both gain- and loss-of-function studies have revealed specific roles for individual AP-1 components in cell proliferation, differentiation, apoptosis, and other biological processes. However, little is known about the functions of specific AP-1 dimers. To test the importance of AP-1 composition in transcriptional activation, AP-1 monomers were joined via a flexible polypeptide tether to force specific pairing. The resultant single-chain AP-1 molecules showed DNA binding specificity and transcriptional activation potentials similar to those of untethered dimers, even in the presence of dominant-negative AP-1 monomers. c-Jun-containing dimers showed distinct promoter specificity in transient-transfection experiments, depending on the Fos, Fra, or ATF partner. When stably expressed in NIH 3T3 cells, c-Jun tethered dimer Fra2, but not c-Jun tethered dimer Fra1 and c-Jun tethered dimer cFos (the tilde indicates a tethered dimer), inhibited G(0) arrest at confluency and under low-serum conditions and specifically activated cyclin A expression. These data suggest that the choice of dimerization partner defines the role of c-Jun in gene activation and cell cycle regulation and that single-chain AP-1 molecules provide a powerful tool for assessing the role of specific AP-1 dimers.

PubMed Disclaimer

Figures

FIG. 1.
FIG. 1.
In vitro analysis of forced AP-1 dimers. (A) Forced dimer design, example of c-Jun∼Fra1. The closed and open boxes denote the basic DNA binding domain (b) and the leucine zipper (ZIP), respectively, of both c-Jun and Fra1 connected via a flexible Glyn-Ser1 linker. A FLAG epitope tag was inserted at the C terminus of Fra1. (B) Western blot analysis of in vitro-synthesized c-Jun∼Fra1 protein. The expected size of c-Jun∼Fra1 determined by SDS-PAGE was recognized by a c-Jun-specific antibody. In vitro-synthesized c-Jun and an unrelated synthesis product (Lysate) were loaded as controls. (C) EMSA of the forced c-Jun∼Fra1 dimer. Equal amounts of in vitro-translated c-Jun∼Fra1 protein as well as cotranslated c-Jun plus Fra1 monomers were assayed for the ability to bind the TRE element of the collagenase promoter (left). A mutated c-Jun∼Fra1 dimer (c-Jun∗∼Fra1) was produced using a point mutant of c-Jun with impaired DNA binding activity (3). The arrow indicates the position of the AP-1-specific retarded band. (D) Nuclear localization of the c-Jun∼Fra1 forced dimer. HeLa cells were transiently transfected with a CMV-driven expression vector for c-Jun∼Fra1 (c-Jun∼Fra1) or the corresponding empty vector (Vector). Immunofluorescence staining of the cells was then performed using an anti-FLAG monoclonal antibody followed by an FITC-coupled secondary antibody (anti-FLAG). Nuclei were visualized using DAPI staining (DNA).
FIG. 2.
FIG. 2.
DNA binding and ΔJun sensitivity of c-Jun∼Fra1. (A) Western blot analysis of transfected-cell extracts. 293 cells were transiently transfected with c-Jun∼Fra1, c-Jun plus Fra1, and ΔJun expression vectors driven by the CMV promoter. Except for c-Jun, all proteins contained a FLAG epitope and were detected using the FLAG antibody (left), while c-Jun and ΔJun were detected using an antibody directed against the C-terminal region of c-Jun (right). The endogenous Jun and Fra1 proteins remained undetectable in the conditions of the experiment. ∗, a cross-reactive band recognized by the c-Jun polyclonal antibody (right). For transfection, 0.5 μg of empty vector, ΔJun, and c-Jun∼Fra1 and 0.25 μg of each c-Jun and Fra1 vectors were used. (B) EMSA of transfected-cell extracts for their ability to bind collagenase AP-1 site. In vitro-translated c-Jun∼Fra1 was also included (lanes 12 to 14). The postulated identity of the retarded bands specific for c-Jun∼Fra1, c-Jun-Fra1, and ΔJun-Fra1 are indicated. All lanes are from the same gel and can be compared directly. For the assay, 0 μg (lanes 1, 4, and 8), 2.5 μg (lanes 2, 5, and 9), 5.5 μg (lanes 3, 6, and 10), and 9.5 μg (lanes 7 and 11) of ΔJun was cotransfected together with the empty expression vector (0.5 μg), c-Jun plus Fra1 (0.25 μg of each), or c-Jun∼Fra1 (0.5 μg) plasmids. (C) Reporter assay. 293 cells were transiently transfected with c-Jun∼Fra1 (0.5 μg) or mixtures of c-Jun (0.25 μg) plus Fra1 (0.25 μg) and increasing amounts (0, 0.2, 0.5, 1, 2, and 4 μg, respectively) of ΔJun expression vector. All transfections contained 1 μg of the MMP1-luc reporter plasmid, and each amount of total DNA transfected was made the same by using the empty expression vector. Luciferase activity was normalized to a Renilla internal control. Numbers in parentheses are the percentages of activity compared to the zero ΔJun data point.
FIG. 3.
FIG. 3.
Site and transactivation specificity of c-Jun-containing dimers. (A) Western blot analysis of in vitro-synthesized proteins. Tethered c-Jun dimers (c-Jun∼ATF2, c-Jun∼c-Jun, c-Jun∼Fra1, c-Jun∼Fra2, and c-Jun∼c-Fos) of the expected size were visualized with a Flag monoclonal antibody. (B) EMSA of in vitro-synthesized proteins for their ability to bind collagenase AP-1 site (MMP1), c-jun CRE elements (Jun-1 and Jun-2), and cyclin D1 TRE and CRE elements (CCND1-1 and CCND1-2). Comparable amounts of lysate, corresponding to those in panel A, were assayed for binding. (C) Western blot analysis of transiently expressed proteins. Equal amounts of total-cell extracts from transiently transfected 293 cells were separated by SDS-PAGE and visualized with an anti-c-Jun polyclonal antibody. The positions of the different single-chain proteins are indicated. The same amount of DNA (3 μg) was used for all points. Note that the c-Jun∼c-Jun single chain contains twofold-more-reactive epitopes than the other proteins. ∗, c-Jun immunoreactive bands that could correspond to endogenous c-Jun or degradation products. (D) Activation of three different reporter constructs by the c-Jun forced dimers. Cells were transfected with 0.5 μg of the different CMV-driven expression vectors plus 1 μg of the indicated reporter construct (MMP1-luc, Jun-luc, and CCND1-luc). Luciferase activity was normalized to the Renilla internal control. Each point corresponds to the mean of two different experiments done in duplicate. Activation is relative to the values obtained with cells transfected with the corresponding reporter and the empty expression vector. Note that only values obtained from the same promoter can be compared to each other.
FIG. 4.
FIG. 4.
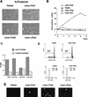
Analysis of c-Jun∼Fos forced dimers in stably transfected NIH 3T3 cells. (A) Immunofluorescence microscopy of the different cell lines. Staining of the cells was performed using anti-FLAG monoclonal antibody followed by FITC-coupled secondary antibody. (B) Western blot analysis. Equal amounts of total-cell extracts from the different stable cell lines were probed with an anti-c-Jun antibody. The positions of the different single chains and of the endogenous c-Jun protein are indicated. Vector denotes the puromycin-resistant control cell line, infected with the empty virus. The membrane was reprobed with an antiactin antibody (actin) as loading control. Molecular size markers (in kilodaltons) are on the left. (C) Reporter assay. The forced c-Jun-containing dimers activated transcription of a transiently transfected MMP1-luc reporter plasmid (2 μg). The values and standard errors were based on two independent experiments with duplicate points and normalized for transfection efficiency by using a Renilla luciferase internal control. The levels of activation, relative to the values obtained with the control (vector) cell line, are the numbers in parentheses. (D) Cell morphology in normal culture conditions. Control cells (vector) and three c-Jun∼Fos expressing clones were seeded at low density in DMEM containing 7% FCS. Photographs were taken under a phase contrast microscope after 2 days of culture. (E) Proliferation curve. Duplicate cultures of the control (vector) and the three c-Jun∼Fos cell lines were maintained in DMEM containing 7% FCS, and cells were counted at daily intervals. The mean values of duplicates are plotted against time. (F) Percentages of S-phase cells in the different cell lines after 2, 5, and 9 days of culture. Cell cycle analysis using conventional flow cytometry was performed on a fraction of the cells used for growth curves at the indicated time points.
FIG. 5.
FIG. 5.
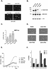
Effect of ectopic expression of c-Jun∼Fos forced dimers in low-serum-level conditions. (A) Culture morphology in low-serum-level conditions. Control (vector) cells and c-Jun∼Fos expressing clones were seeded in DMEM containing 0.5% FCS. Photographs were taken under phase-contrast microscope after 2 days of culture. (B) Proliferation curve. Control cells (vector) and the three c-Jun∼Fos cell lines were cultured in duplicate in DMEM containing 0.5% FCS, and cells were counted daily. The mean values of duplicates are shown plotted against time. (C) Cell cycle distribution of the different cell lines. Cell cycle analysis and quantification of a sub-G1 fraction was performed using flow cytometry after 2 days of culture in DMEM containing 0.5% FCS. (D) Representative cell death (top) and cell cycle (bottom) profiles for c-Jun∼Fra2 and control (vector) cell lines. (E) BrdU labeling of S phase cells. The control (vector) and c-Jun∼Fos cell lines cultures were cultured in DMEM containing 0.5% FCS. BrdU-positive nuclei appear white.
FIG. 6.
FIG. 6.
Analysis of cell cycle genes in c-Jun∼Fos cell lines. (A and B) Western blotting analysis of control (Vector) and c-Jun∼Fos cell lines grown for 48 h under conditions of high (A) and low (B) serum levels. Equivalent amounts of total-cell extracts were visualized with the indicated antibodies (Santa Cruz). Tubulin expression was used as a loading control. (C and D) Activation of cyclin D1 (CCND1-luc) and cyclin A (CCNA2-luc) reporter constructs in the control and c-Jun∼Fos cell lines under conditions of high (C) and low (D) serum levels. Cells were transfected with 2 μg of the indicated reporter constructs. Luciferase activity (arbitrary units) was normalized to a Renilla luciferase internal control, and each point corresponds to the mean of two independent experiments done in duplicate. Activation relative to that of the control cell line is in parentheses. Vector + cJun∼Fra2, control (vector) cell line cotransfected with a c-Jun∼Fra2 expression vector and the CCNA2 reporter.

References

    1. Amati, B., M. W. Brooks, N. Levy, T. D. Littlewood, G. I. Evan, and H. Land. 1993. Oncogenic activity of the c-Myc protein requires dimerization with Max. Cell 72:233-245. - PubMed
    1. Bakiri, L., D. Lallemand, E. Bossy-Wetzel, and M. Yaniv. 2000. Cell cycle-dependent variations in c-Jun and JunB phosphorylation: a role in the control of cyclin D1 expression. EMBO J. 19:2056-2068. - PMC - PubMed
    1. Bohmann, D., and R. Tjian. 1989. Biochemical analysis of transcriptional activation by Jun: differential activity of c- and v-Jun. Cell 59:709-717. - PubMed
    1. Castellazzi, M., L. Loiseau, F. Piu, and A. Sergeant. 1993. Chimeric c-Jun containing an heterologous homodimerization domain transforms primary chick embryo fibroblasts. Oncogene 8:1149-1160. - PubMed
    1. Chinenov, Y., and T. K. Kerppola. 2001. Close encounters of many kinds: Fos-Jun interactions that mediate transcription regulatory specificity. Oncogene 20:2438-2452. - PubMed

Publication types

MeSH terms