Abstract
Whereas a significant role for intestinal microbiota in affecting the pathogenesis and progression of chronic hepatic diseases is well documented, the contribution of the intestinal flora to acute liver injury has not been extensively addressed. Elucidating the influence of the intestinal microbiota on acute liver inflammation would be important for better understanding the transition from acute injury to chronic liver disease. Using the Concanavalin A (ConA)-induced liver injury model in laboratory mice, we show that the severity of acute hepatic damage varies greatly among genetically identical mice raised in different environments and harboring distinct microbiota. Through reconstitution of germ-free (GF) mice, and the co-housing of conventional mice, we provide direct evidence that manipulation of the intestinal flora alters susceptibility to ConA-induced liver injury. Through deep sequencing of the fecal microbiome, we observe that the relative abundance of Ruminococcaceae, a Gram(+) family within the class Clostridia, but distinct from segmented filamentous bacteria, is positively associated with the degree of liver damage. Searching for the underlying mechanism(s) that regulate susceptibility to ConA, we provide evidence that the extent of liver injury following triggering of the death receptor Fas varies greatly as a function of the microbiota. We demonstrate that the extent of Fas induced liver injury increases in GF mice after microbiota reconstitution, and decreases in conventionally raised mice following reduction of intestinal bacterial load, by antibiotic treatment. We also show that the regulation of sensitivity to Fas induced liver injury is dependent upon the Toll-Like Receptor signaling molecule MyD88.
Conclusion
The status and composition of the intestinal microbiota determine the susceptibility to ConA-induced acute liver injury. The microbiota acts as a rheostat, actively modulating the extent of liver damage in response to Fas triggering.
Introduction
Some 10 trillion bacteria, with a total weight of up to 2 kg, reside in the human intestine (1). Bacterially derived constituents, such as lipopolysaccharide (LPS), enter the liver through the portal circulation, resulting in continuous exposure of the liver to high concentrations of a wide array of intestine-derived bacterial products. The intestinal microbiota influences the progression of a large variety of chronic liver diseases including nonalcoholic fatty liver disease, primary biliary cirrhosis, and alcoholic liver disease (2,3). By contrast, far less is known about the influence of the microbiota on acute liver injury. Establishing whether the microbiota can modulate acute liver injury would be important, since chronic liver disease is typically preceded by, and results from, episodes of acute injury that recur or never relent. Understanding the factors that impact the extent of acute liver injury is necessary to understand how acute injury may transition to chronic liver disease, with its attendant sequelae of fibrosis, cirrhosis, and the requirement for orthotopic liver transplant.
Toll-Like Receptor (TLR) pathways are important for mediating the influence of the microbiota on the severity and extent of pathology due to chronic liver disease (4,5). Recent reports using mouse models provide clear evidence that activation of TLR pathways can also modulate the extent of damage in acute liver injury. For example, liver damage resulting from administration of the hepatotropic T cell-activating lectin Concanavalin A (ConA) is reduced in mice deficient for the TLR signaling molecule MyD88 (6), suggesting that bacterial derived substances augment ConA mediated damage. Consistent with this observation, ConA induced inflammation and injury is ameliorated in mice treated with antibiotics, or deficient in TLR4 (7), implicating TLR4 ligands (e.g. LPS) in modulating disease. Similarly, TLR4 on bone marrow derived cells is critical for the development of acute liver injury following warm ischemia/reperfusion (8). CpG can enhance ConA-mediated liver damage through a TLR9-dependent pathway (9). TLR9 also exacerbates acute liver damage due to acetaminophen toxicity (10).
Given the influence of the microbiota on chronic liver diseases, the demonstrated roles for TLR signaling in mediating the effects of microbiota on chronic liver disease, and reports demonstrating that TLR signaling pathways influence acute liver injury, we hypothesize that acute immune mediated liver injury can be modulated by the intestinal microbiota. We tested this hypothesis using the murine model of ConA-induced acute liver injury. ConA administration rapidly induces activation of hepatic invariant natural killer T (iNKT) cells and conventional CD4 T cells (11), which, in concert with macrophages (12) and neutrophils (13), cause acute liver damage through a pathway that involves release of a panoply of cytokines and requires the participation of the Fas death receptor pathway (14).
Here, we directly demonstrate that the microbiota modulates acute liver injury induced by ConA. In addition, we provide experimental evidence that the Fas response pathway is an important target of regulation by the microbiota.
Materials & Methods
Animal breeding and cohousing
Female BALB/cJ mice obtained from the Jackson Laboratory (JAX) were established as a breeder colony at the Geisel (GSL) School of Medicine for >4 generations according to Association for Assessment and Accreditation of Laboratory Animal Care guidelines, allowing them to habituate to GSL environmental conditions. In some experiments, 3-wk-old female BALB/cJ mice purchased from JAX were co-housed with 3-wk-old GSL-habituated BALB/cJ mice: per cage, two JAX BALB/cJ mice were co-housed with two GSL-habituated BALB/cJ mice for an additional 5 wk, and then challenged with ConA. To assess the influence of vendor environment, age-matched BALB/c and C57Bl/6 mice were purchased from JAX, Taconic Farms (TAC), and National Cancer Institute (NCI), and housed at GSL for < 1 wk (to minimize shifts in microbiota composition) before challenge. For Myd88 KO and Fas KO experiments, B6.129P2(SJL)-Myd88tm1Defr/J mice and B6.MRL-Faslpr/J mice were purchased from JAX, and either used within 1 wk, or bred at GSL with JAX C57BL/6J mice, in order to allow for the generation of all genotypes as littermates that would be exposed to similar microbiota. Heterozygote offspring were set up as brother-sister breeders, and offspring genotyped (wild-type, heterozygote, or homozygote), and challenged to induce liver damage, as described below.
Liver injury models
6-8 wk old mice were challenged IV with 15 μg/g ConA (Sigma-Aldrich) diluted in sterile saline. Blood was collected retro-orbitally just before, and 6 h after ConA administration. Mice were sacrificed at 24 h post challenge for collection of blood and liver tissue. For Fas-induced liver injury, mice received an IP injection of the agonistic anti-Fas mAb Jo-2 (BD Pharmingen) at either 0.05, 0.1, or 0.2 μg/g as indicated; at various time points, liver and blood were collected. For carbon tetrachloride (CCl4) liver injury, mice received a single IP injection (2 μL/g in corn oil), and blood and tissue were collected at 24 h. Alanine aminotransferase (ALT), aspartate aminotransferase (AST), and lactate dehydrogenase (LDH) activities were measured in plasma as described (15). For every mouse, the pre-injection plasma ALT level was measured, and was consistently in the range of 20-80 U/L; these baseline data are not depicted.
Antibiotic treatment and microbiota reconstitution
JAX BALB/c mice were treated for 2 wk with 1.0 g/L ampicillin, 1.0 g/L neomycin, 1.0 g/L metronidazole and 0.5 g/L vancomycin administered with Splenda in the drinking water. Control mice received Splenda water. Fecal matter was collected before and after treatment. Bacterial DNA was isolated and quantitated as below. For reconstitution of microbiota, fecal pellets from 5-wk-old JAX BALB/c donor mice were homogenized in phosphate-buffered saline (PBS). 100 μL slurries were gavaged into 5-wk-old GF Swiss-Webster mice from TAC.
Flow cytometry
Following liver perfusion via the portal vein, tissue was dissociated in PBS with 10% fetal calf serum. Following a low speed spin to pellet hepatocytes, the supernatant was subject to a 40% Percoll gradient to isolate liver mononuclear cells (MNC). MNC were passed twice through 70 μm filters. Single-cell suspensions in PBS were incubated with viability dye, Fc-blocked (anti-CD16/CD32; eBioscience), and stained with mAbs to CD45, CD4, CD8α, TCRβ, CD11b, CD49b (clone DX5), GR-1, CD11c, and CD19 (Biolegend). iNKT cells were identified using PBS-57 tetramer, with empty CD1d tetramer as control (NIH tetramer facility). Cells were washed and fixed in 1% paraformaldehyde and acquired on a MACSQuant (Miltenyi). Data analysis used FlowJo.
Cytokine quantification
Livers were homogenized in 0.25M Sucrose, 10mM Tris, pH 7.4, Roche Protease Inhibitors at 120 mg (wet weight) per mL. Lysates were spun (10,000 RCF), and supernatants collected and stored at −80°C. Millipore mouse 32-plex cytokine bead array, or enzyme-linked immunosorbent assay (for IL-22; Biolegend), were used for cytokine measurement per manufacturer's protocol.
Analysis of genetic background
Mouse genetic backgrounds were assessed at the DartMouse™ Speed Congenic Core Facility at GSL. DartMouse uses the GoldenGate Genotyping Assay (Illumina, San Diego, CA) to interrogate 1449 single nucleotide polymorphisms (SNPs) distributed throughout the genome. Raw SNP data were analyzed using DartMouse's SNaP-Map™ and Map-Synth™ software.
Fecal DNA extraction and 16S quantification
As described (16), fecal samples were freshly collected and frozen at −80°C until processing. DNA extraction used the QIAamp DNA Stool Mini Kit (Qiagen). 16S gene copy quantification used 10 ng fecal DNA and universal bacteria primers. PCR reactions were as described (17). SFB was quantified by specific QPCR as described (18).
16S rRNA deep sequencing
Deep sequencing, bioinformatic quality filtering and operational taxonomic unit assignments were performed as described (19). Statistical analyses, abundance, Simpson diversity, and principal coordinates were calculated as described (20). The microbiome data sets have been deposited in the SRA database (SRP039453).
Histology and histopathological scoring
Livers were dissected and fixed in formalin at the time of euthanasia. Paraffin embedding, sectioning, and staining with hemotoxylin and eosin (H&E) were per routine. An arbitrary scoring system was used to evaluate severity of liver damage as follows: 1, normal liver, no inflammation or hepatocyte necrosis; 2, spotty necrosis/apoptosis or rare confluent necrosis; 3, confluent necrosis/apoptosis; 4, large area of confluent necrosis with/without bridging necrosis. Scoring of livers was done in a blinded fashion, such that the scorer was unaware of the treatment or group identity of any sample.
Statistical Analyses
Error bars represent standard deviation (SD). Statistical significance between two groups was determined using the Mann-Whitney U test, as appropriate. Differences among >2 mouse groups were evaluated using the Kruskal-Wallis one-way analysis of variance. For cytokine profile comparisons, the statistical test used was the two-way repeated measures ANOVA, followed by a post-hoc Tukey test. Significance is defined as P<0.05.
Results
Mice from different vendors exhibit different susceptibility to ConA-induced liver injury
We began with the broad hypothesis that environment has a critical effect on susceptibility to acute T cell mediated liver injury. We administered ConA to groups of BALB/c mice born and raised in distinct environments: Taconic Farms (TAC), National Cancer Institute (NCI), and the Jackson Laboratory (JAX). Although all groups exhibited liver injury, there was a clear vendor-specific effect. Specifically, JAX mice were more susceptible, exhibiting a ∼ten-fold-greater increase in plasma ALT and AST levels (Fig. 1A,B). In addition, JAX BALB/c mice showed significantly more liver damage than did TAC BALB/c mice, as measured both by LDH (Fig. 1C) and by histopathological scoring (Fig. 1D). A similar vendor effect was observed for C57Bl/6 mice (Supplemental Fig. 1). For subsequent experiments, we primarily compared JAX BALB/c mice with TAC BALB/c mice.
Fig 1. BALB/c mice from different vendors are differentially susceptible to ConA-induced liver injury.
Female 6-8 wk old BALB/c mice obtained from vendors as indicated were challenged with ConA (15 μg/g). (A) ALT, (B) AST, and (C) LDH were measured at the indicated timepoints. Each point represents a single mouse. Short horizontal lines indicate means. The y-axis is in log-scale. Data are aggregated from three independent experiments. *p<0.05, **p<0.01, ***p<0.001. (D) Representative H&E of liver sections (scale bar = 100 μm) and respective histopathological scoring are shown from BALB/c JAX mice and BALB/c TAC mice 24 hours post-ConA .
Genetic drift after decades of separate breeding may account for the phenotypic differences; however, genetic polymorphism analysis using a dense SNP panel showed minimal differences between JAX BALB/c mice and TAC BALB/c mice (Supplemental Fig. 2). To definitively rule out genetics, we ConA-challenged genetically identical BALB/cJ mice raised in different environments. BALB/cJ mice were imported from JAX and bred at Geisel (GSL) for several generations, to allow them to habituate to the new environment. ConA caused markedly less liver injury in GSL-bred BALB/cJ mice than in freshly imported JAX BALB/cJ mice (Fig. 2A).
Fig 2. Susceptibility to ConA-induced liver injury is determined by environment, transmissible among co-housed mice, and modulated by commensal bacteria.
(A) BALB/cJ mice obtained from JAX were in-bred for several generations at Geisel to allow habituation to the Geisel environment. Age/sex-matched mice were freshly obtained from Jackson Labs. ALT was assessed 24 h post ConA injection. Data are aggregated from three independent experiments. (B) 3-week-old GSL-habituated female BALB/cJ mice were co-housed with JAX female BALB/cJ mice for 5 weeks (two GSL mice + two JAX mice per cage). Co-housed mice were then ConA challenged, as were age/sex-matched control GSL mice and control JAX mice. Samples were taken at 24 hours. Left: ALT data are aggregated from two independent experiments. *p<0.05, ***p<0.001. Right: Dotted borders highlight areas of liver cell death. Scale bar = 100 μm. (C) Five-week old germ-free (GF) Swiss-Webster (TAC:SW) mice were orally gavaged with fecal contents of age/sex-matched donor JAX BALB/c mice. Five weeks later, conventionalized reconstituted (GF-R) mice (and age/sex-matched non-reconstituted GF mice) were challenged with ConA, and samples taken at 24 h. Plasma ALT levels and histopathological scores (see Materials and Methods) are shown.
Susceptibility to ConA-induced liver injury is transmissible between co-housed mice and modulated by commensal intestinal flora
Environmental factors to be considered include not only the microbiota, but also food, bedding, handling, etc. Among these, microbiota's effects should be transmissible between co-housed mice, whereas effects due to the other factors should not. Therefore, we co-housed JAX mice with GSL-habituated mice for several weeks, then challenged the mice with ConA. Control JAX mice and GSL mice responded with high and low susceptibility, respectively, as before. Co-housed mice exhibited intermediate susceptibility (Fig. 2B; Supplemental Fig. 3A). Importantly, co-housed GSL mice experienced the identical environment as did control GSL mice except for exposure to JAX mice, yet became more susceptible. Reconstitution of GF Swiss-Webster mice with fecal microbiota also enhanced susceptibility to ConA (Fig. 2C; Supplemental Fig. 3B). Together, these data demonstrate that environment modifies susceptibility to ConA-mediated liver injury in adult mice, and that such susceptibility is altered through manipulation of intestinal flora, as evidenced by the co-housing and GF-mouse reconstitution results.
Composition of the microbiota in JAX mice and in TAC mice
The above results suggest that JAX BALB/c mice and TAC BALB/c mice harbor distinct intestinal microbiota profiles, similar to results previously shown for C57Bl/6 mice from these vendors (17).To test this hypothesis directly, we evaluated fecal microbiota composition using 16S rRNA gene sequencing. Overall, JAX mice and TAC mice had similar diversity in fecal bacteria (Fig. 3A). Principal Coordinate Analysis confirmed that the microbial community structures were strongly influenced by vendor (Fig. 3B). Among 441 operational taxonomic units (OTU) identified at the family/genus level, some OTU were identifiably different in frequency between JAX samples and TAC samples (Fig. 3C).
Fig 3. The composition of the fecal microbiota differs by vendor.
(A) A Simpson Diversity Index was calculated for 16S ribotyping results from fecal DNA samples from JAX (n=7) and TAC (n=8) BALB/c mice. Bars represent mean +/- S.D. (B) The principal coordinates analysis from 16S ribotyping results is shown. TAC samples and JAX samples cluster in distinct groups, indicating that vendor-origin determines microbial composition. (C) The taxonomic distributions of fecal microbiomes from JAX mice and TAC mice are presented as the relative abundance of genera (fraction/reads) present in the bacterial communities. 441 total taxa at the genus level were identified, of which the 19 most abundant are annotated to the right. Of these, 8 genera exhibit statistically significant differences in abundance for JAX vs. TAC (p<0.05). For each genus, one example is bordered by a thick box (left), and identified by an asterisk (right). Maroon boxes and blue boxes indicate genera that are significantly more abundant in JAX samples and TAC samples, respectively.
We sought to identify bacterial taxa that may be associated with liver injury. We first examined segmented filamentous bacteria (SFB), a Clostridial species that has previously been associated with intestinal inflammation in mice and is known to be a component of the intestinal flora in C57Bl/6 mice from TAC but not from JAX (17). By SFB-specific qPCR (18), SFB was abundant in BALB/c TAC samples, but at or below detection in BALB/c JAX samples (Fig. 4A), similar to results for C57Bl/6 mice (17). Only TAC samples yielded signal high enough for assessment of relationship to liver injury; among these, however, there was no correlation between SFB abundance and ALT levels (Fig. 4B). Next, we applied a rigorous filter of the microbiome data to identify taxa of reasonable abundance (>0.05%), whose frequency correlated with liver injury as quantified using ALT (R2>0.35; two-tailed Pearson correlation: p<0.05). This analysis yielded a single family (Ruminococcaceae; frequency: 3% to 17%). The relative amount of Ruminococcaceae in the fecal microbiota among these samples was significantly and positively correlated with susceptibility to ConA induced liver injury (Fig. 4C). Ruminococcaceae is a family of anaerobic Gram (+) bacteria within the class Clostridia, and is distinct from SFB.
Fig 4. Frequency of bacterial OTUs and their associations with disease phenotype.
(A) SFB was measured by taxa-specific 16S QRT-PCR in fecal DNA samples from BALB/c mice. SFB was undetectable in many JAX samples. Bars indicate SD. ***: p<0.0001. (B) For TAC samples, there is no correlation between SFB relative abundance and liver damage. A similar correlation could not be attempted for JAX samples, as SFB was undetectable in many samples. (C) Ruminococcaceae frequency positively correlates with liver injury (ALT measured at 6 hr). R2 and p value (Pearson) are shown.
Hepatic immune cell composition and cytokine profiles in JAX mice and in TAC mice
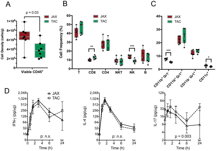
We sought to identify possible mechanism(s) through which microbiota may regulate susceptibility to ConA. First, we considered whether liver resident immune cell number or composition differed significantly between JAX BALB/c mice and TAC BALB/c mice. Livers from JAX BALB/c mice harbored twice as many CD45+ leukocytes (Fig. 5A). Among lymphoid cells, there were no statistically significant differences in frequencies of total T cells, CD4+ T cells, INKT cells, and B cells. TAC livers harbored a higher frequency of CD8+ T cells, whereas JAX livers harbored a higher frequency of NK cells (Fig. 5B). Among myeloid cells, there were similar frequencies of CD11b+Gr1+ cell and CD11b−Gr1+ cell sub-populations, with JAX livers exhibiting slightly higher frequencies of CD11b+Gr1− cells, and of CD11c+ (dendritic) cells (Fig. 5C). As the frequencies of lymphoid cells and myeloid cells were overall similar between JAX and TAC, the higher numbers of CD45+ cells in JAX livers reflects a largely non-specific increase in all CD45+ cells. Since differences in environment result in differences in liver injury that range from 5- to 20-fold (Figs. 1, 2), a difference in liver immune cell numbers of two-fold, with overall similarity in cell composition, seems unlikely to significantly account for differences in ConA susceptibility, and we therefore looked at additional factors.
Fig 5. Resident liver immune cells and ConA-induced cytokine profiles are similar between JAX livers and TAC livers.
(A) Liver MNC were isolated from naïve JAX BALB/c mice and naïve TAC BALB/c mice and total CD45+ cells quantified by FACS. Each symbol represents a single mouse, and results are aggregated in box-and-whiskers plots. (B,C) Frequencies of liver (B) lymphoid (T (TCRβ+), CD4+ T, CD8+ T, NKT (CD1d+TCRβ+), NK (CD49b+TCRβ-), B (CD19+)) and (C) myeloid (monocytic/macrophage (CD11b+Gr1+ and CD11b+Gr1-), neutrophils (CD11b−Gr1+) dendritic cells (CD11c+)) cells in naïve JAX mice and TAC mice were obtained. Data are representative of three independent experiments. *p<0.05, **p<0.01, ***p<0.001. (D) Cytokine profiles of liver lysates from BALB/c mice collected before (0h) and after (0.75h, 1.5h, 3h, 6h, 24h) ConA injection. Cytokines were quantified by cytokine bead array. N=6 mice per vendor and time-point. P-values (ANOVA) are shown for each cytokine. y-axes are log2-scale.
ConA-induced liver damage is heavily dependent on specific cytokines and chemokines; we therefore examined cytokine production profiles. We prepared lysates of mouse livers 0 to 24 h following ConA, and measured numerous cytokines and chemokines by cytokine bead array. Shortly after ConA administration, activated iNKT cells release large amounts of interferon (IFN)-γ, interleukin (IL)-4, and IL-17A respectively, each of which is required for ConA-induced liver damage (21-23). Here, IFN-γ and IL-4 were rapidly produced in both groups, but were not different between JAX samples and TAC samples, whereas IL-17 was actually higher in TAC samples (Fig. 5D). Thus, these data argue against differential Th1/2/17 cytokine release as a relevant mechanism to explain differential injury. For some other cytokines, there were statistically significant but modest differences between JAX samples and TAC samples (Supplemental Fig. 4 A,B), but most showed no difference (Supplemental Fig. 4C), Again, since environment induces dramatic differences in liver injury, the cytokine/chemokine profiles observed do not satisfactorily explain the effect of environment.
Fas triggering results in greater liver injury in JAX mice than in TAC mice
We next considered the hypothesis that JAX mice and TAC mice differ in response to triggering of the Fas pathway. Hepatocytes constitutively express the Fas death receptor, and its cross-linking results in acute liver injury. Several reports show that ConA liver injury is dependent on an intact Fas/FasL system (14,24), and we independently verified these observations (Supplemental Fig. 5). Importantly, Fas-deficient mice and Fas-intact mice raised as littermates, and therefore exposed to similar microbiota, showed significant differences in response to ConA (Fig. 6A).
Fig 6. The Fas death receptor is critical for ConA liver injury and direct Fas triggering results in greater liver injury in JAX mice than in TAC mice.
(A) Littermate homozygous Fas-deficient (−/−), heterozygous (+/−), and homozygous wild-type (+/+) mice were ConA challenged and liver and blood taken at 24 h. Data are aggregated from results from two litters. (B) BALB/c JAX mice and BALB/c TAC mice were injected with anti-Fas (Jo-2) at the indicated doses. Blood was harvested at 10 h (left) and 24 h (right) and ALT measured. (C) Histopathological scoring of TAC livers and JAX livers 6 hours after Jo-2 injection (0.1 μg/g) shows more severe pathology in JAX livers. Arrows indicate pyknotic nuclei, consistent with apoptosis. Scale bar = 100 μm.
For subsequent experiments we induced liver injury using a reagent that would directly trigger the Fas response pathway. Jo-2 is an agonistic Fas mAb that rapidly cross-links Fas and causes acute hepatocyte apoptosis. We injected Jo-2 at varying doses to JAX BALB/c mice and to TAC BALB/c mice, and measured ALT at 10 and 24 hours. Liver damage was much more severe in JAX mice than in TAC mice, particularly at higher doses (Fig. 6B,C), a finding confirmed in multiple repeat experiments using a single dose of Jo-2 (Supplemental Fig. 6). In additional studies, we observed no difference in liver damage between JAX mice and TAC mice following acute challenge with CCl4 (Supplemental Fig. 7), a hepatotoxic agent that injures liver through oxidative stress. Thus, a difference in susceptibility to liver injury is observed between JAX mice and TAC mice in response to some types of injury (ConA and Fas), but not others (CCl4).
Microbiota regulates sensitivity to Fas-induced liver injury: requirement for MyD88 signaling
To test whether the sensitivity of mice to liver damage induced by Fas triggering is modulated by microbiota, we treated JAX mice with oral antibiotics for two weeks. Quantitative 16S PCR of fecal contents confirmed effective reduction in fecal bacteria load by ∼500-fold (Fig. 7A); in addition, enlargement of the cecum was observed, as commonly found after severe reduction in commensal organisms (Fig. 7B; compare top versus bottom). Furthermore, treatment with antibiotics did not impact liver baseline ALT levels (Supplemental Fig. 8A). Treatment with antibiotics greatly reduced Fas-induced liver damage (Fig. 7C; Supplemental Fig. 8B). Conversely, GF Swiss-Webster mice that had been reconstituted with JAX commensal bacteria were significantly more sensitive to Fas-induced liver damage than were non-reconstituted GF mice (Fig. 7D; Supplemental Fig. 8C). Finally, mice deficient in the TLR adaptor molecule MyD88 mice were more resistant to Fas-induced liver damage than were littermate MyD88-intact mice (Fig. 7E; Supplemental Fig. 8D).
Fig 7. Microbiota regulates sensitivity to Fas-induced liver injury through a MyD88-dependent pathway.
(A) Fecal matter was collected from BALB/cJ mice before and after two wk of antibiotics treatment. DNA was extracted and 16S qRT-PCR was used to assess the fold bacterial load reduction. Each point represents a single mouse. (B) Representative images show that treatment with antibiotics (top two ceca) leads to cecal enlargement compared with control treatment (bottom two ceca). (C) After 2 wk of antibiotic (ABX) treatment and recovery for 2 d, treated (n = 19) and control (n = 12) JAX BALB/c mice were injected with Jo-2 (0.1ug/g). ALT was measured at 6h (left) and 24h (right) post-injection. (D) 5 wk old germ-free (GF) Swiss-Webster (TAC:SW) mice were orally gavaged with fecal contents of age matched JAX mice. Five wk later, reconstituted mice (GF-R) and age matched GF mice were challenged with Jo-2, and sacrificed at 24 h. Plasma ALT levels and histopathological scores are shown. (E) 6-8 wk old homozygous Myd88-deficient (−/−), heterozygous (+/−), and homozygous wild-type (+/+) mice that were born and raised as littermates were injected with Jo-2. ALT and representative H&E (scale bar = 100 μm) are shown at 6 h post-injection. ALT data are aggregated from 3 litters. *p < 0.05.
Discussion
The intestinal microbiota profoundly affects immune system development (25,26) and influences intestinal and extra-intestinal inflammatory disease (27,28). The intestinal microbiota influences the progression of chronic liver diseases such as nonalcoholic steatohepatitis (29), chronic viral hepatitis (30) and alcoholic liver disease (31). Our data show that the microbiota can also modulate acute liver injury. Moreover, to our knowledge this is the first report showing that the microbiota can regulate the extent of liver injury caused by activation of the Fas pathway. It is important to point out that our studies examined primarily BALB/c mice, and to some extent C57Bl/6 mice, two of the most commonly used inbred experimental mouse strains; additional work is needed to determine whether our findings would extend to other mouse strains, or to other species, including humans.
Triggering of Fas-mediated cell death in BALB/c mice through ConA activation of T cells and other immune cells, or by direct activation of the Fas pathway, leads to different degrees of liver injury depending on the status of the microbiota. GF mice exhibit low levels of liver damage following administration of either ConA or anti-Fas, and conventionalization with JAX microbiota restores sensitivity to either agent. In addition, antibiotic treatment results in a reduction in intestinal bacterial load, and in liver injury following direct Fas triggering. Together, these findings show that the liver is under active regulation by the microbiota, which act as a rheostat, regulating the sensitivity of the liver to triggering of cell death by Fas.
Recent work shows that the phenotypes and activities of iNKT cells are established by the microbiota during early post-natal colonization of the intestine (32,33). Indeed, early in the course of these studies, we expected that, since liver damage in response to ConA is strongly dependent upon iNKT cells (22,34), the influence of the microbiota on acute T cell mediated liver injury would be mediated at the level of the iNKT cell compartment. However, our data indicate otherwise. First, the frequency of liver iNKT cells is similar in JAX mice and TAC mice. Second, the early increases of IFN-γ and IL-4, released by iNKT cells (35), are equivalent in JAX livers versus TAC livers. By contrast, the response to Fas triggering is markedly different, with a five to ten fold difference in liver injury between mice raised in high-sensitivity environments (JAX) versus low-sensitivity environments (TAC; GSL). Thus, whereas the iNKT phenotype is imprinted by early exposure to microbes, and for which interventions in the adult may be “too late”, the Fas rheostat is much more sensitive to dynamic environmental conditions, specifically the status of the intestinal microbiota.
The TLR adaptor molecule MyD88 is likely an important component of this rheostat, as livers from MyD88 knockout mice exhibited much less damage compared with littermate MyD88 wild type mice following Fas triggering. Notably, a recent study shows that the structures of the intestinal microbiota in MyD88 knockout, heterozygous, and wild type mice are indistinguishable among littermates; rather, vertical transmission from the mother is the key determinant of intestinal microbial composition (36). This supports a model in which the role of MyD88 here is to participate in providing “real time” information on the status of the microbiota, rather than to serve as a primary determinant in establishing the structure of the microbiota.
In our hands, 16S rRNA sequencing revealed several OTU differences between the microbiota composition of BALB/c JAX and TAC mice. This is consistent with the findings of Ivanov et al. involving C57BL/6 mice from these two vendors. JAX C57Bl/6 mice and TAC C57Bl/6 mice displayed distinct microbiota composition, particularly in the levels of SFB. We found similar results in BALB/c mice, in which SFB was detected only in TAC mice but not in JAX mice (25). Several studies have correlated disease phenotype with presence or absence of SFB (37, 38). In our studies, however, we found no significant correlations between levels of SFB and disease severity (in TAC mice), which suggests that SFB is likely not directly involved in driving the phenotype difference.
Notably, we found that abundance of Ruminococcaceae, another member of Clostridia, was positively correlated with the degree of liver injury in both JAX mice and TAC mice. Interestingly, Ruminococcaceae species have been found to be elevated in ulcerative colitis (39,40,41), which is strongly associated with concomitant liver disease such as primary sclerosing cholangitis (42,43). Furthermore, Ruminococcaceae are mucolytic, producing enzymes that facilitate the breakdown of mucin (44,45) thus potentially affecting intestinal barrier and bacterial translocation. Although Ruminococcaceae is a very attractive candidate due to the aforementioned reasons, further investigation is warranted to assess the significance of the positive correlation between the frequency of this bacterial family and acute liver injury following ConA.
Notably, there is precedence for modulation of the Fas response pathway in liver: injection of anti-Fas into mice one day after partial hepatectomy results in an increase in hepatocyte proliferation, whereas the same treatment in sham-operated mice causes acute apoptosis. This modification of response to anti-Fas is associated with an increase in expression of c-FLIP, a critical regulator that inhibits Fas-mediated apoptosis (46). However, the microbiota may exert effects on cells other than hepatocytes. Liver damage following Fas triggering appears to involve the participation of non-parenchymal cells, such as Kupffer cells, that serve to amplify liver injury, perhaps in response to release of cytokines and other danger signals from dying hepatocytes (10,47).
One implication of our findings that the microbiota modulates responses to direct Fas triggering is that an alteration (intentional or otherwise) of the composition of gut bacteria may concomitantly alter the course of inflammatory liver diseases in which Fas plays a critical role. Since Fas is implicated in most forms of liver injury (48), these findings may have prognostic and therapeutic importance not only for acute hepatitis but also for the progression to chronicity, cirrhosis, and hepatocellular carcinoma. Experimental inhibition of Fas expression in liver using siRNA is effective at reducing injury after ConA (49); similarly, inhibition of Caspase8 expression by siRNA inhibits liver injury induced by direct Fas triggering (50). The possibility of modulating of the microbiota in order to regulate Fas sensitivity may be an attractive therapeutic option for inflammatory disease of the liver.
Supplementary Material
Acknowledgments
We thank Beverly Gorham and Christine Kretowicz for mouse breeding and genotyping, and the Clinical Laboratory at Dartmouth-Hitchcock Medical Center for ALT, AST and LDH measurements. We thank the shared resources at the Norris Cotton Cancer Center, including the DartMouse Speed Congenics core lab for genetic background analysis, and DartLab for running cytokine bead array assay and for technical assistance. We are grateful to Sharon Grim and Joseph Vineis for amplicon library construction and sequencing.
Grant support: This work was supported by National Institutes of Health grants R01AI078195 (J.D.G.), R01AI08325 (G.A.O.), P30GM103415 grant from the Center of Biomedical Research Excellence in Molecular, Cellular, and Translation Immunological Research (J.D.G.) and the Cystic Fibrosis Foundation Research Development 399 Program (STANTO07R0). J.D. was supported by National Institutes of Health training grant T32AI007363.
List of Abbreviations
- LPS
lipopolysaccharide
- TLR
Toll-Like Receptor
- ConA
Concanavalin A
- iNKT
invariant natural killer T
- JAX
Jackson Laboratory
- GSL
Geisel
- TAC
Taconic Farms
- NCI
National Cancer Institute
- CCl4
carbon tetrachloride
- ALT
alanine aminotransferase
- AST
aspartate aminotransferase
- LDH
lactate dehydrogenase
- PBS
phosphate-buffered saline
- GF
germ-free
- MNC
mononuclear cell
- SNP
single nucleotide polymorphism
- H&E
Hematoxylin and Eosin
- SD
standard deviation
- OTU
operational taxonomic units
- SFB
segmented filamentous bacteria
- IFN
interferon
- IL
interleukin
References
- 1.Qin J, Li R, Raes J, Arumugam M, Burgdorf KS, Manichanh C, et al. A human gut microbial gene catalogue established by metagenomic sequencing. Nature. 2010;464:59–65. doi: 10.1038/nature08821. [DOI] [PMC free article] [PubMed] [Google Scholar]
- 2.Chassaing B, Etienne-Mesmin L, Gewirtz AT. Microbiota-liver axis in hepatic disease. Hepatology. 2014;59:328–339. doi: 10.1002/hep.26494. [DOI] [PMC free article] [PubMed] [Google Scholar]
- 3.Henao-Mejia J, Elinav E, Thaiss CA, Licona-Limon P, Flavell RA. Role of the intestinal microbiome in liver disease. J Autoimmun. 2013;46:66–73. doi: 10.1016/j.jaut.2013.07.001. [DOI] [PubMed] [Google Scholar]
- 4.Carvalho FA, Aitken JD, Vijay-Kumar M, Gewirtz AT. Toll-like receptor-gut microbiota interactions: perturb at your own risk! Annu Rev Physiol. 2012;74:177–198. doi: 10.1146/annurev-physiol-020911-153330. [DOI] [PubMed] [Google Scholar]
- 5.Szabo G, Bala S, Petrasek J, Gattu A. Gut-liver axis and sensing microbes. Dig Dis. 2010;28:737–744. doi: 10.1159/000324281. [DOI] [PMC free article] [PubMed] [Google Scholar]
- 6.Ojiro K, Ebinuma H, Nakamoto N, Wakabayashi K, Mikami Y, Ono Y, et al. MyD88-dependent pathway accelerates the liver damage of Concanavalin A-induced hepatitis. Biochem Biophys Res Commun. 2010;399:744–749. doi: 10.1016/j.bbrc.2010.08.012. [DOI] [PubMed] [Google Scholar]
- 7.Lin Y, Yu LX, Yan HX, Yang W, Tang L, Zhang HL, et al. Gut-derived lipopolysaccharide promotes T-cell-mediated hepatitis in mice through Toll-like receptor 4. Cancer Prev Res (Phila) 2012;5:1090–1102. doi: 10.1158/1940-6207.CAPR-11-0364. [DOI] [PubMed] [Google Scholar]
- 8.Tsung A, Hoffman RA, Izuishi K, Critchlow ND, Nakao A, Chan MH, et al. Hepatic ischemia/reperfusion injury involves functional TLR4 signaling in nonparenchymal cells. J Immunol. 2005;175:7661–7668. doi: 10.4049/jimmunol.175.11.7661. [DOI] [PubMed] [Google Scholar]
- 9.Jiang W, Sun R, Zhou R, Wei H, Tian Z. TLR-9 activation aggravates concanavalin A-induced hepatitis via promoting accumulation and activation of liver CD4+ NKT cells. J Immunol. 2009;182:3768–3774. doi: 10.4049/jimmunol.0800973. [DOI] [PubMed] [Google Scholar]
- 10.Imaeda AB, Watanabe A, Sohail MA, Mahmood S, Mohamadnejad M, Sutterwala FS, et al. Acetaminophen-induced hepatotoxicity in mice is dependent on Tlr9 and the Nalp3 inflammasome. J Clin Invest. 2009;119:305–314. doi: 10.1172/JCI35958. [DOI] [PMC free article] [PubMed] [Google Scholar]
- 11.Tiegs G, Hentschel J, Wendel A. A T cell-dependent experimental liver injury in mice inducible by concanavalin A. J Clin Invest. 1992;90:196–203. doi: 10.1172/JCI115836. [DOI] [PMC free article] [PubMed] [Google Scholar]
- 12.Nakamoto N, Ebinuma H, Kanai T, Chu PS, Ono Y, Mikami Y, et al. CCR9+ macrophages are required for acute liver inflammation in mouse models of hepatitis. Gastroenterology. 2012;142:366–376. doi: 10.1053/j.gastro.2011.10.039. [DOI] [PubMed] [Google Scholar]
- 13.Hatada S, Ohta T, Shiratsuchi Y, Hatano M, Kobayashi Y. A novel accessory role of neutrophils in concanavalin A-induced hepatitis. Cell Immunol. 2005;233:23–29. doi: 10.1016/j.cellimm.2005.03.003. [DOI] [PubMed] [Google Scholar]
- 14.Tagawa Y, Kakuta S, Iwakura Y. Involvement of Fas/Fas ligand system-mediated apoptosis in the development of concanavalin A-induced hepatitis. Eur J Immunol. 1998;28:4105–4113. doi: 10.1002/(SICI)1521-4141(199812)28:12<4105::AID-IMMU4105>3.0.CO;2-8. [DOI] [PubMed] [Google Scholar]
- 15.Cripps JG, Wang J, Maria A, Blumenthal I, Gorham JD. Type 1 T helper cells induce the accumulation of myeloid-derived suppressor cells in the inflamed Tgfb1 knockout mouse liver. Hepatology. 2010;52:1350–1359. doi: 10.1002/hep.23841. [DOI] [PMC free article] [PubMed] [Google Scholar]
- 16.Upadhyay V, Poroyko V, Kim TJ, Devkota S, Fu S, Liu D, et al. Lymphotoxin regulates commensal responses to enable diet-induced obesity. Nat Immunol. 2012;13:947–953. doi: 10.1038/ni.2403. [DOI] [PMC free article] [PubMed] [Google Scholar]
- 17.Ivanov II, Atarashi K, Manel N, Brodie EL, Shima T, Karaoz U, et al. Induction of intestinal Th17 cells by segmented filamentous bacteria. Cell. 2009;139:485–498. doi: 10.1016/j.cell.2009.09.033. [DOI] [PMC free article] [PubMed] [Google Scholar]
- 18.Barman M, Unold D, Shifley K, Amir E, Hung K, Bos N, et al. Enteric salmonellosis disrupts the microbial ecology of the murine gastrointestinal tract. Infect Immun. 2008;76:907–915. doi: 10.1128/IAI.01432-07. [DOI] [PMC free article] [PubMed] [Google Scholar]
- 19.Eren AM, Vineis JH, Morrison HG, Sogin ML. A Filtering Method to Generate High Quality Short Reads Using Illumina Paired-End Technology. PLoS ONE. 2013;8:e66643. doi: 10.1371/journal.pone.0066643. [DOI] [PMC free article] [PubMed] [Google Scholar]
- 20.Price KE, Hampton TH, Gifford AH, Dolben EL, Hogan DA, Morrison HG, et al. Unique microbial communities persist in individual cystic fibrosis patients throughout a clinical exacerbation. Microbiome. 2013;1:27. doi: 10.1186/2049-2618-1-27. [DOI] [PMC free article] [PubMed] [Google Scholar]
- 21.Küsters S, Gantner F, Künstle G, Tiegs G. Interferon gamma plays a critical role in T cell-dependent liver injury in mice initiated by concanavalin A. Gastroenterology. 1996;111:462–471. doi: 10.1053/gast.1996.v111.pm8690213. [DOI] [PubMed] [Google Scholar]
- 22.Toyabe S, Seki S, Iiai T, Takeda K, Shirai K, Watanabe H, et al. Requirement of IL-4 and liver NK1+ T cells for concanavalin A-induced hepatic injury in mice. J Immunol. 1997;159:1537–1542. [PubMed] [Google Scholar]
- 23.Yan S, Wang L, Liu N, Wang Y, Chu Y. Critical role of interleukin-17/interleukin-17 receptor axis in mediating Con A-induced hepatitis. Immunol Cell Biol. 2012;90:421–428. doi: 10.1038/icb.2011.59. [DOI] [PubMed] [Google Scholar]
- 24.Seino K, Kayagaki N, Takeda K, Fukao K, Okumura K, Yagita H. Contribution of Fas ligand to T cell-mediated hepatic injury in mice. Gastroenterology. 1997;113:1315–1322. doi: 10.1053/gast.1997.v113.pm9322527. [DOI] [PubMed] [Google Scholar]
- 25.Ivanov II, Frutos RdeL, Manel N, Yoshinaga K, Rifkin DB, Sartor RB, et al. Specific microbiota direct the differentiation of IL-17-producing T-helper cells in the mucosa of the small intestine. Cell Host Microbe. 2008;4:337–349. doi: 10.1016/j.chom.2008.09.009. [DOI] [PMC free article] [PubMed] [Google Scholar]
- 26.Atarashi K, Tanoue T, Shima T, Imaoka A, Kuwahara T, Momose Y, et al. Induction of colonic regulatory T cells by indigenous Clostridium species. Science. 2011;331:337–341. doi: 10.1126/science.1198469. [DOI] [PMC free article] [PubMed] [Google Scholar]
- 27.Fuhrer A, Sprenger N, Kurakevich E, Borsig L, Chassard C, Hennet T. Milk sialyllactose influences colitis in mice through selective intestinal bacterial colonization. J Exp Med. 2010;207:2843–2854. doi: 10.1084/jem.20101098. [DOI] [PMC free article] [PubMed] [Google Scholar]
- 28.Berer K, Mues M, Koutrolos M, Rasbi ZA, Boziki M, Johner C, et al. Commensal microbiota and myelin autoantigen cooperate to trigger autoimmune demyelination. Nature. 2011;479:538–541. doi: 10.1038/nature10554. [DOI] [PubMed] [Google Scholar]
- 29.Mouzaki M, Comelli EM, Arendt BM, Bonengel J, Fung SK, Fischer SE, et al. Intestinal microbiota in patients with nonalcoholic fatty liver disease. Hepatology. 2013;58:120–127. doi: 10.1002/hep.26319. [DOI] [PubMed] [Google Scholar]
- 30.Sandler NG, Koh C, Roque A, Eccleston JL, Siegel RB, Demino M, et al. Host response to translocated microbial products predicts outcomes of patients with HBV or HCV infection. Gastroenterology. 2011;141:1220–30. 1230.e1–3. doi: 10.1053/j.gastro.2011.06.063. [DOI] [PMC free article] [PubMed] [Google Scholar]
- 31.French SW. Mechanisms of alcoholic liver injury. Can J Gastroenterol. 2000;14:327–332. doi: 10.1155/2000/801735. [DOI] [PubMed] [Google Scholar]
- 32.Olszak T, An D, Zeissig S, Vera MP, Richter J, Franke A, et al. Microbial exposure during early life has persistent effects on natural killer T cell function. Science. 2012;336:489–493. doi: 10.1126/science.1219328. [DOI] [PMC free article] [PubMed] [Google Scholar]
- 33.Wei B, Wingender G, Fujiwara D, Chen DY, McPherson M, Brewer S, et al. Commensal microbiota and CD8+ T cells shape the formation of invariant NKT cells. J Immunol. 2010;184:1218–1226. doi: 10.4049/jimmunol.0902620. [DOI] [PMC free article] [PubMed] [Google Scholar]
- 34.Takeda K, Hayakawa Y, Van Kaer L, Matsuda H, Yagita H, Okumura K. Critical contribution of liver natural killer T cells to a murine model of hepatitis. Proc Natl Acad Sci USA. 2000;97:5498–5503. doi: 10.1073/pnas.040566697. [DOI] [PMC free article] [PubMed] [Google Scholar]
- 35.Kaneko Y, Harada M, Kawano T, Yamashita M, Shibata Y, Gejyo F, et al. Augmentation of Valpha14 NKT cell-mediated cytotoxicity by interleukin 4 in an autocrine mechanism resulting in the development of concanavalin A-induced hepatitis. J Exp Med. 2000;191:105–114. doi: 10.1084/jem.191.1.105. [DOI] [PMC free article] [PubMed] [Google Scholar]
- 36.Ubeda C, Lipuma L, Gobourne A, Viale A, Leiner I, Equinda M, et al. Familial transmission rather than defective innate immunity shapes the distinct intestinal microbiota of TLR-deficient mice. Journal of Experimental Medicine. 2012;209:1445–1456. doi: 10.1084/jem.20120504. [DOI] [PMC free article] [PubMed] [Google Scholar]
- 37.Wu HJ, Ivanov II, Darce J, Hattori K, Shima T, Umesaki Y, et al. Gut-Residing Segmented Filamentous Bacteria Drive Autoimmune Arthritis via T Helper 17 Cells. Immunity. 2010;32:815–827. doi: 10.1016/j.immuni.2010.06.001. [DOI] [PMC free article] [PubMed] [Google Scholar]; 38 Desbarats J, Newell MK. Fas engagement accelerates liver regeneration after partial hepatectomy. Nat Med. 2000;6:920–923. doi: 10.1038/78688. [DOI] [PubMed] [Google Scholar]
- 38.Kriegel MA, Sefik E, Hill JA, Wu HJ, Benoist C, Mathis D. Naturally transmitted segmented filamentous bacteria segregate with diabetes protection in nonobese diabetic mice. 2011 doi: 10.1073/pnas.1108924108. [DOI] [PMC free article] [PubMed] [Google Scholar]
- 39.Png CW, Lindén SK, Gilshenan KS, Zoetendal EG, McSweeney CS, Sly LI, et al. Mucolytic bacteria with increased prevalence in IBD mucosa augment in vitro utilization of mucin by other bacteria. Am J Gastroenterol. 2010;105:2420–2428. doi: 10.1038/ajg.2010.281. [DOI] [PubMed] [Google Scholar]
- 40.Joossens M, Huys G, Cnockaert M, De Preter V, Verbeke K, Rutgeerts P, et al. Dysbiosis of the faecal microbiota in patients with Crohn's disease and their unaffected relatives. Gut. 2011;60:631–637. doi: 10.1136/gut.2010.223263. [DOI] [PubMed] [Google Scholar]
- 41.Willing BP, Dicksved J, Halfvarson J, Andersson AF, Lucio M, Zheng Z, et al. A pyrosequencing study in twins shows that gastrointestinal microbial profiles vary with inflammatory bowel disease phenotypes. Gastroenterology. 2010;139:1844–1854.e1. doi: 10.1053/j.gastro.2010.08.049. [DOI] [PubMed] [Google Scholar]
- 42.O'Toole A, Alakkari A, Keegan D, Doherty G, Mulcahy H, O'Donoghue D. Primary sclerosing cholangitis and disease distribution in inflammatory bowel disease. Clin Gastroenterol Hepatol. 2012;10:439–441. doi: 10.1016/j.cgh.2011.11.010. [DOI] [PubMed] [Google Scholar]
- 43.Loftus EV, Harewood GC, Loftus CG, Tremaine WJ, Harmsen WS, Zinsmeister AR, et al. PSC-IBD: a unique form of inflammatory bowel disease associated with primary sclerosing cholangitis. Gut. 2005;54:91–96. doi: 10.1136/gut.2004.046615. [DOI] [PMC free article] [PubMed] [Google Scholar]
- 44.Hoskins LC, Boulding ET. Degradation of blood group antigens in human colon ecosystems. I. In vitro production of ABH blood group-degrading enzymes by enteric bacteria. J Clin Invest. 1976;57:63–73. doi: 10.1172/JCI108270. [DOI] [PMC free article] [PubMed] [Google Scholar]
- 45.Hoskins LC, Boulding ET. Mucin degradation in human colon ecosystems. Evidence for the existence and role of bacterial subpopulations producing glycosidases as extracellular enzymes. J Clin Invest. 1981;67:163–172. doi: 10.1172/JCI110009. [DOI] [PMC free article] [PubMed] [Google Scholar]
- 46.Desbarats J, Newell MK. Fas engagement accelerates liver regeneration after partial hepatectomy. Nat Med. 2000;6:920–923. doi: 10.1038/78688. [DOI] [PubMed] [Google Scholar]
- 47.Matsuki Y, Li L, Hsu HC, Yang PA, Zheng R, Edwards CK, et al. Soluble Fas gene therapy protects against Fas-mediated apoptosis of hepatocytes but not the lethal effects of Fas-induced TNF-alpha production by Kupffer cells. Cell Death Differ. 2002;9:626–635. doi: 10.1038/sj.cdd.4401016. [DOI] [PubMed] [Google Scholar]
- 48.Liedtke C, Trautwein C. The role of TNF and Fas dependent signaling in animal models of inflammatory liver injury and liver cancer. Eur J Cell Biol. 2012;91:582–589. doi: 10.1016/j.ejcb.2011.10.001. [DOI] [PubMed] [Google Scholar]
- 49.Song E, Lee SK, Wang J, Ince N, Ouyang N, Min J, et al. RNA interference targeting Fas protects mice from fulminant hepatitis. Nat Med. 2003;9:347–351. doi: 10.1038/nm828. [DOI] [PubMed] [Google Scholar]
- 50.Zender L, Hutker S, Liedtke C, Tillmann HL, Zender S, Mundt B, et al. Caspase 8 small interfering RNA prevents acute liver failure in mice. Proc Natl Acad Sci USA. 2003;100:7797–7802. doi: 10.1073/pnas.1330920100. [DOI] [PMC free article] [PubMed] [Google Scholar]
Associated Data
This section collects any data citations, data availability statements, or supplementary materials included in this article.







