Abstract
BRCA1 contributes to the response to UV irradiation. Utilizing its BRCT motifs, it is recruited during S/G2 to UV-damaged sites in a DNA replication-dependent, but nucleotide excision repair- independent manner. More specifically, at UV- stalled replication forks, it promotes photoproduct excision, suppression of translesion synthesis, and the localization and activation of replication factor C complex (RFC) subunits. The last function, in turn, triggers post-UV checkpoint activation and post- replicative repair. These BRCA1 functions differ from those required for DSBR.
Introduction
BRCA1, a breast and ovarian cancer suppressing protein, is both an E3 ubiquitin ligase and a dynamic scaffold that functions in the maintenance of genome integrity. It is attracted to double strand DNA breaks (DSBs) during the S and G2 cell cycle phases (Scully et al., 1997a) and supports error-free, homologous recombination-type DSB repair (HR/DSBR), (Chen et al., 1999; Moynahan et al., 1999; Narod and Foulkes, 2004; Scully et al., 1997b). BRCA1 also supports DSB- driven intra S and G2 checkpoint activation (Xu et al., 2001).
Little evidence currently points to a BRCA1 role in the response to DNA damage arising from bulky DNA adducts. Such lesions develop frequently in most cells and are potentially mutagenic when unrepaired. Typically, they trigger nucleotide excision repair (NER), the primary pathway for eliminating DNA helix-distorting lesions like those that arise after UV exposure [6-4 photoproducts (6-4PPs) and cyclobutane pyrimidine dimers (CPDs)]. Analogous DNA lesions are generated by a variety of chemical mutagens (Cleaver, 2005; de Laat et al., 1999).
In NER, proteins like XPC, XPA, and TFIIH, are first attracted to sites of damage; and the damaged DNA is converted to a suitable repair substrate. Photoproduct excision is performed by the ERCC1/XPF and XPG endonucleases to create a ~30nt, single stranded DNA (ssDNA)- gapped intermediate (Huang et al., 1992) which is then filled by a DNA polymerase active in post- replicative repair [e.g. DNA polymerase δ] (Ogi et al., 2010; Wood and Shivji, 1997).
During DNA replication, other ssDNA gaps, some a kb or longer, are generated by the stalling of replication forks at unrepaired damage sites (Byun et al., 2005; Cortez, 2005; Sogo et al., 2002). Repair of these gaps is NER- independent, may involve post-replicative recombinational repair, and is required to re-establish an intact replicon (Michel et al., 2004; Nagaraju and Scully, 2007; Petermann and Helleday, 2010). If not repaired, stalled fork gaps can evolve into genome destabilizing, even lethal DSBs (Cox et al., 2000; Petermann and Helleday, 2010).
Unrepaired bulky adducts also trigger translesional DNA synthesis (TLS) (Friedberg, 2005; Kannouche et al., 2004). In TLS, an adduct can serve as a template for error-prone replication at an otherwise stalled fork. Members of the Y family of DNA polymerases catalyze TLS, activation of which involves a specific E3 ubiquitin ligase, Rad18, that monoubiquitinates PCNA on lysine 164 (Moldovan et al., 2007). This modification triggers the binding of a Y family polymerase that carries out bypass replication of an offending bulky adduct.
Although there is speculation that BRCA1 is, primarily, dedicated to DSBR, it and the BRCA1- associated protein, BACH1, also operate in the response to inter-strand cross-linking (ICL) agents and to reactive oxygen species (ROS) (Alli et al., 2009; Shen et al., 2009). PALB2, another known BRCA1- associated protein, also associates with ICLs (Shen et al., 2009). We have identified a specific role for BRCA1 in key aspects of the response to stalled replication forks generated by UV damage. Its role in this setting differs, fundamentally, from its role in the response to DSB, implying that its contribution to DNA damage control is more variegated than was previously suspected.
Results
Effect of BRCA1 Deficiency on the Response to UV-C damage
Four BRCA1 −/− human breast cancer cell lines all proved to be 2.5–3.5 fold more sensitive to UV-C irradiation in colony-formation assays than two, normal, primary, human breast epithelial cell strains (BPE and IMEC, Figure 1A). When one of these BRCA1−/− lines (HCC1937) was reconstituted with wt BRCA1 cDNA, its UV hypersensitivity decreased (Figure 1B). In addition, a BRCA1 shRNA led to significant BRCA1 depletion (Figure 1C) and increased UV sensitivity (Figure 1D). Thus, endogenous BRCA1 function suppresses hypersensitivity to UV-C.
Figure 1. BRCA1−/− tumors and BRCA1- Depleted Cells are hypersensitive to UV-C.
(A) Normal primary human breast epithelial cells (BPE/IMEC) and BRCA1−/− tumor cell lines were irradiated with increasing doses of UV-C and 7 days later assayed for colony formation. Error bars represent the standard deviation between two, independent experiments. (B) HCC1937, a BRCA1 mutant breast cancer cell line that is hypersensitive to UV, was reconstituted with BRCA1 cDNA or backbone vector. Reconstituted cells were irradiated and assayed for colony formation. Error bars represent the standard deviation in two independent experiments. (C) Western blot analysis of BRCA1 protein abundance in control (shGFP) and BRCA1- depleted (shBRCA1) U2OS cells. (D) These cells were also exposed to increasing doses of UV-C and assayed for colony formation.
BRCA1 is Recruited to Sites of UV Damage
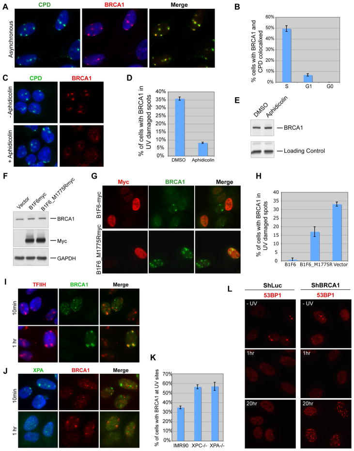
U2OS cells were overlaid with filters that contain micro scale pores through which UV energy can pass (Gérard et al., 2006). The overlaid cells were UV-irradiated and fixed. Recruitment of BRCA1 and other proteins to the resulting sites of UV damage was assayed by immunofluorescence (IF). Antibody to CPD permitted the detection of individual, damaged nuclear regions. In asynchronous, micropore UV-irradiated U2OS cells, nuclear BRCA1 and CPD staining colocalized (Figure 2A).
Figure 2. Recruitment of BRCA1 to sites of UV Damage.
(A) Asynchronously growing U2OS cells were UV-irradiated (30J/m2) through micropore filters. 1hr post irradiation, cells were fixed and co-immunostained with CPD and BRCA1 Abs. (B) U2OS cells synchronized in S, G1, or in G0/G1 were UV- irradiated and fixed 1hr later for co-immunostaining with BRCA1 and CPD Abs. The error bars represent the standard deviation in three, separate experiments. (C) S phase- synchronized U2OS cells were incubated in the presence of aphidicolin (2μg/ml) for 1hr to block replication before UV irradiation (30J/m2). 2hrs later, the cells were co-immunostained for BRCA1 and CPD. (D) Quantization of BRCA1 localization to CPD positive sites in the experiment described in (C). Error bars represent the standard deviation in three, independent experiments. (E) BRCA1 abundance in control (DMSO) and aphidicolin- treated U2OS cells. (F) A myc- tagged, BRCA1 BRCT domain containing fragment (B1F6-myc) and a point-mutated derivative (B1F6-M1775R-myc) were each transfected into U2OS cells, and extracts were analyzed for expression of endogenous BRCA1 and the myc-tagged fragments. (G) B1F6-myc and B1F6-M1775R-myc transfected U2OS cells were UV- irradiated, and BRCA1 Ab (MS110 – directed against an N terminal epitope) was used to detect the recruitment of endogenous BRCA1 to the UV damage sites. Ab to myc was used to mark the cells expressing the myc tagged fragments. (H) Myc-positive cells were analyzed for endogenous BRCA1 localization at UV damage sites. Error bars represent standard deviation in three independent experiments. (I, J) U2OS cells were irradiated and immunostained for BRCA1, XPA and TFIIH. Cells were fixed at the indicated times and immunostained with the respective antibodies. (K) Localization of BRCA1 at CPD-rich UV damage sites was analyzed in two NER- deficient cell lines (XPA−/− and XPC−/−). A primary fibroblast strain, IMR90, was used as a WT control. All three cultures were UV- irradiated (30J/m2) and co-immunostained for CPD and BRCA1. The fraction of cells containing BRCA1 and CPD colocalized at UV damage spots is plotted. Error bars represent standard deviation in three independent experiments. (L) U2OS cells infected with control (shLuc) and ShBRCA1-encoding lentiviruses were irradiated with 20J/m2 and fixed at 1hr and 20hr after UV. Cells were immunostained with Ab to 53BP1.
Whether BRCA1 behaves similarly in G0 and G1 was also tested. During these intervals, BRCA1 protein levels are low and only increase when cells enter S phase (Scully et al., 1997a). Indeed, BRCA1 was not detected at UV sites in G0 cells (Figure 2B, S2A), and the efficiency with which it concentrated there was much lower in G1 than in S phase cells (Figure 2B). Moreover, when cells were synchronized in S, treated with aphidicolin, a replication- blocking compound, and then UV- irradiated, BRCA1 recruitment was reduced relative to controls (Figure 2C, D). Since extracts of aphidicolin- treated and control cells contained equivalent amounts of BRCA1 protein (Figure 2E), its damage site recruitment is largely dependent upon ongoing DNA replication.
For BRCA1 recruitment to DSB, its BRCT motifs are required (Au and Henderson, 2005). When U2OS cells were transfected with and equivalently expressed a wt copy of a C-terminal, myc-tagged BRCT motif-containing BRCA1 fragment (B1F6myc, aa1314-1863) or a clinically relevant point mutant derivative (B1F6_M1775Rmyc, (Miki et al., 1994) (Figure 2F), the former blocked the concentration of endogenous BRCA1 at CPD- rich sites while the latter was much less effective in this regard (Figure 2G and H). A fragment containing the paired BRCT motifs of 53BP1 also failed in this regard (data not shown). Thus, the localization block associated with overexpression of the wt BRCA1 fragment is not a generic effect of overexpressing any BRCT domain- containing fragment. Thus, at least one of its BRCT motifs is needed for BRCA1 recruitment to UV damage sites.
Cells were also analyzed for the concentration of certain NER proteins at UV damaged sites. TFIIH and XPA concentrated at these sites ≤ 10 minutes after irradiation (Figures 2I and J). BRCA1 became similarly localized ~ 30 minutes later and remained there for ≥ 3 hours, a time when XPA staining had dissipated. Since an NER protein (XPA) engaged in photoproduct recognition, localized at UV sites very soon after irradiation and considerably before BRCA1, we speculate that BRCA1 does not participate in NER-driven photoproduct recognition.
To test whether BRCA1 concentration at UV sites is dependent on the prior localization of NER proteins therein, primary wt, XPA- and XPC- deficient fibroblasts were analyzed for BRCA1 recruitment. This activity, assayed 1hr after UV, was not dependent upon the presence of XPA and XPC; rather, it was modestly enhanced (Figure 2K). Thus, UV damage site recruitment of BRCA1 is both replication- dependent and NER- independent. This suggests that BRCA1 recruitment is associated with the development of stalled replication forks arising at sites containing residual photoproducts.
Given this suggestion, the question of whether BRCA1 is attracted to collapsed forks (i.e. those containing DSBs) arose. To address it, neutral comet assays were performed 30 minutes after IR or UV. At 10 J/m2, a dose at which BRCA1 is efficiently recruited to damage sites, no increase was seen in the tail moment compared to the undamaged cells. However, increases were readily detected in IR- treated cells (10 Gy) (Figure S2B), implying that DSBs were not formed during the time of BRCA1 recruitment to UV sites (i.e. 30 mins).
53BP1 is recruited to DSB in IR-treated cells, implying that it might, at a minimum, be attracted to DSB at collapsed forks. Unirradiated and UV- irradiated control and BRCA1- depleted cells were each fixed at different times after UV and then analyzed for 53BP1 foci (Fig. 2L). There were no 53BP1 foci in control or BRCA1- depleted cells 1hr after irradiation (20J/m2). Even 20 hrs later, control cells lacked 53BP1 foci (Figure 2L). By contrast, the frequency and intensity of foci at these times rose dramatically in UV irradiated, BRCA1- depleted cells, implying an accumulation of collapsed forks (DSBs) in its absence.
Thus, DSB developed at late times after UV irradiation and only in cells depleted of BRCA1. Therefore, the data suggest that BRCA1 is not attracted to UV sites because of the concurrent development of DSB. Furthermore, the increase in collapsed forks in the absence of BRCA1 suggests that BRCA1 is required for the prevention of DSB at UV- stalled forks.
Photoproduct Elimination
The ability of asynchronous wt and BRCA1- depleted cells to clear CPD and 6-4PP DNA adducts was assessed. There was no significant change in the rates of 6-4PP or CPD elimination following BRCA1 depletion (Figure S3A), although the same cells were, as expected, defective in HR post- IR, when assayed in parallel (Moynahan et al., 1999). Thus, BRCA1 is not required for the majority of photoproduct elimination in an asynchronous culture.
Given the replication dependence of its recruitment to UV damage sites, we asked whether BRCA1 contributes to photoproduct excision in a subset of replicating cells. Here, a 20J/m2 UV dose was employed to study 6-4PP excision (Figure 3A) and 0.5J/m2 to study CPD excision (Figure 3B). The assigned UV dose was used for 6-4PP excision analysis to maximize stalled fork generation arising from unrepaired damage. CPD excision was analyzed at a relatively low UV dose to decrease the abundance of these lesions, increase the extent of their excision over time, and, thereby, facilitate excision analysis. CPD lesions are excised slower than 6-4PP, because they do not distort the DNA helix enough to be an ideal NER trigger (Kim et al., 1995).
Figure 3. Excision of UV-induced lesions is BRCA1- dependent in S and G2 phase cells.
(A, B) U2OS cells infected with control (shLuc) and shBRCA1-encoding lentiviruses were irradiated with 20J/m2 and 0.5J/m2 and the excision efficiencies of 6-4PP and CPD were analyzed, respectively, by FACS. Cells were gated for S, G2 and G1 phase to study damage excision during different cell cycle phases. (C) Western blot analysis of ERCC1 and BRCA1 in chromatin extract prepared from unirradiated and UV-irradiated HeLa cells infected with lentiviruses encoding a Luc (control) or a BRCA1 hairpin. Where indicated, cells were pre-treated with HU (1mM) for 16 hours to block replication and arrest cells at the G1/S boundary. Cells were harvested 4 hours after UV exposure (30J/m2). (D) GM04312 (XPA−/−) cells were infected, in parallel, with control (ShLuc) and BRCA1 shRNA- encoding lentiviruses, plated in triplicate, and irradiated with the indicated doses of UV. Colony formation was assayed after 7 days. Error bars represent the standard deviation in two independent experiments. (E) XPA−/−, XPC−/− and U2OS cells that were infected with shBRCA1 or shLuc lentiviruses, were arrested at G1/S by incubation with 1mM HU for 16hrs, , and then irradiated through micropore filters. Cells were fixed 30 minutes later and gap repair was analyzed by measuring in-situ DNA synthesis in presence bio-dUTP. The fraction of cells that revealed bio-dUTP staining in UV damage sites was plotted as a mean of three, separate experiments. Error bars represent the standard deviation between these experiments.
U2OS cells were UV- irradiated, as noted, and photoproduct excision was analyzed by FACS. No cell cycle perturbation or change in replication timing was detected in the BRCA1- depleted culture (Figure S3B, C). Yet, after BRCA1 depletion, S phase and, to some extent, G2 cells revealed a decrease in their CPD and 6-4PP excision rate compared to controls (Figure 3A, B). BRCA1-depleted G1 cells showed no such defect. Thus, in a fraction of S and G2 cells, BRCA1 is required for optimal photoproduct elimination. Moreover, ERCC1, a key subunit of the ERCC1-XPF complex and a participant in NER-driven photoproduct excision, concentrated weakly in UV damaged chromatin following BRCA1 depletion (Figure 3C), although its intracellular abundance did not change (data not shown). No such defect was observed for other NER proteins (e.g. XPG and TFIIH; Figure S3D). The BRCA1 dependence for optimal ERCC1 recruitment was also replication- dependent (cf HU- treated cells, Figure 3C), implying that ERCC1 recruitment, like that of BRCA1, is triggered by stalled forks. This result predicts that BRCA1 depletion should render NER- deficient cells even more UV sensitive, which was, indeed, the case, (Figure 3D).
Thus, a sub-population of UV lesions, i.e. those that had not yet been excised by the NER pathway and had spawned stalled forks, are likely excised during S/G2 in a BRCA1- dependent manner, in part, through its effect on ERCC1/XPF recruitment to stalled forks.
Post- UV gap repair in G1 cells
NER- dependent gap repair is most efficient soon after UV exposure (Luijsterburg et al., 2010; Mocquet et al., 2008) when XPF/ERCC1 and XPG endonucleases concentrate at UV damage sites and generate canonical ~30nt gaps (Riedl et al., 2003). DNA polymerase delta (Pol δ), an enzyme likely involved in repairing these gaps, is also recruited to UV damage sites soon after UV exposure (Mocquet et al., 2008). Indeed, its recruitment was detected within 10 minutes after irradiation and gradually decreased over the next 2 hours (data not shown). Similarly, in vivo uptake of biotinylated dUTP (bio-dUTP), an assay for gap repair, was detectable 30 minutes after damage and was NER- dependent (Figure 3E) and BRCA1-independent. Thus, BRCA1 appears not to be required for canonical (30 nt), NER- dependent gap repair.
Single Strand DNA Gaps at Stalled Replication Forks
NER independent ssDNA gaps of various lengths are generated following fork stalling at photoproduct-containing sites. They develop when the polymerase at the leading strand halts at the site of damage, but the helicase continues to unwind the DNA template (Figure 4A) (Byun et al., 2005; Lopes et al., 2006). Proper repair of these gaps contributes to emergence of an intact replicon.
Figure 4. Generation of RPA-coated ssDNA after UV Damage is Largely BRCA1 Dependent.
(A) Model. UV-induced damage in replicating cells generates stalled forks. (B) BrdU assay for detection of ssDNA after UV irradiation. U2OS cells were fixed 4 hours after irradiation and immunostained for BrdU with and without denaturation of DNA with HCl. (C) ShLuc- and shBRCA1- transduced U2OS cells were UV irradiated (5J/m2), fixed 4 hours later and immunostained with phospho- RPA32 ab. (D) ShLuc- and shBRCA1- infected U2OS cells were UV- irradiated (30J/m2) and collected at the indicated time points. The western blot was immunostained for phospho-RPA32, BRCA1 and GAPDH (loading control). (E) ShLuc- and shBRCA1- transduced U2OS cells were transfected with myc- tagged WT BRCA1 in parallel with a vector control. 48 hours later, cells were UV- irradiated (30J/m2) and harvested 4hrs later to prepare chromatin extracts, which were then blotted. The western blot was immunostained for phospho-RPA32, BRCA1 (using MS110 and anti-myc) and histone H3 (loading control). (F) Localization of ATRIP in locally UV irradiated cells. ShLuc- and shBRCA1- transduced U2OS cells were UV irradiated (30J/m2), fixed 2 hours later, and co-immunostained for CPD and ATRIP. (G) Data collected from experiments depicted in (C) and (F) are plotted. Error bars represent the standard deviations in three independent experiments. (H) Effect of BRCA1 depletion on Chk1S317 phosphorylation after UV. shRNA-transduced U2OS cells were harvested at the indicated times after UV exposure (30J/m2) and analyzed for Chk1 phosphorylation. (I) ShLuc- and shBRCA1- transduced U2OS cells were UV irradiated (30J/m2). Chromatin was prepared from cells harvested 4 hours post UV. The western blot was immunostained for BRCA1, MCM7, and Cdc45.
To assess gap formation, we assayed single- stranded DNA (ssDNA) generated in UV irradiated, replicating cells, using a BrdU immunoassay performed under non-denaturing conditions (−HCl) ((Rubbi and Milner, 2001); Figure 4B). The intensity of BrdU staining was greatly diminished following aphidicolin addition (Figure S4A), and an intense signal appeared in a sizeable fraction of unperturbed, asynchronous, XPA −/− and XPC −/− fibroblasts (Figure S4B). Thus, the signal is largely replication- dependent and NER- independent and, thereby, signals photoproduct-driven ssDNA gaps that likely result from replisome stalling (Figure 4A).
In addition, much reduced ssDNA (BrdU staining) was detected in BRCA1- depleted cells compared to controls (Figure 4B). Yet, when the DNA in the same cells was denatured and stained for BrdU, equivalent incorporation was detected in both control and BRCA1- depleted cells (Figure 4B, +HCl panel). Thus, the reduction in BrdU staining in BRCA1-depleted cells arose from the absence of ssDNA rather than a DNA synthesis block.
After DNA damage, the RPA protein coats ssDNA and is phosphorylated (Carty et al., 1994). RPA immunostaining of damaged DNA serves as a reporter of ssDNA gap formation after UV irradiation (Zou and Elledge, 2003), and we used anti ser4/8 phospho-RPA32 IF as a gap assay. Together with the dramatic reduction in UV- dependent, single strand BrdU staining in BRCA1- depleted cells, there was markedly lower phosphoRPA32 staining (Figure 4C, D, G). By contrast, the total cellular abundance of RPA did not change (Figure S4C).
We then attempted to ‘rescue’ this defect by restoring WT BRCA1 synthesis to the BRCA1 shRNA- expressing cells (Figure 4E). Reconstitution was attempted with a WT BRCA1 cDNA vector, the RNA product of which is resistant to the aforementioned shRNA, or with a vector control. When compared to the control, WT BRCA1- reconstituted cells revealed a marked increase in post-UV RPA/chromatin loading. Thus, the defect in RPA/chromatin loading is a specific consequence of BRCA1 depletion and not an off-target effect. Furthermore, three other, non-overlapping BRCA1- directed shRNAs and one BRCA1- specific siRNA also elicited a defect in RPA/chromatin recruitment after UV exposure vs controls (Figure S4D).
How BRCA1-dependent gap formation relates to the post-UV dissociation of MCM7 from the DNA polymerase complex was then probed. Following partial MCM7 depletion in asynchronous cells we observed a significant decrease in post-UV ssDNA generation, as assayed by RPA staining (Figure S4E, F, G), without incurring a significant effect on the overall rate of DNA replication (data not shown); yet BRCA1 recruitment to UV damage sites was unperturbed (Figure S4F). This implies that, for post- replicative gap formation, BRCA1 operates either upstream of or parallel to MCM/replication complex dissociation.
RPA is required for the recruitment of ATRIP to ssDNA and for the subsequent activation of ATR (Zou and Elledge, 2003). In keeping with the absence of RPA-coated ssDNA in BRCA1 depleted cells, ATRIP recruitment was also compromised (Figure 4F and G). Thus, the post-UV accumulation of ssDNA, coating of ssDNA by RPA, and recruitment of ATRIP to it are all BRCA1- dependent in replicating cells.
BRCA1 Participation in Post -UV Checkpoint Activation
Since ATRIP recruitment to RPA- coated DNA was compromised following BRCA1 depletion, we asked whether this defect also resulted in impaired Chk1 phosphorylation and G2/M checkpoint activation (Bulavin et al., 2001; Callegari and Kelly, 2007). BRCA1 depletion led to reduced UV-induced Chk1 phosphorylation and G2/M checkpoint activation vs controls (Figure 4H and S4H).
Whether BRCA1 contributes to the post-UV intra S phase checkpoint was also tested. The Cdc45 association with chromatin is disrupted after bulky-adduct induced damage (Liu et al., 2006) and, when the abundance of chromatin-bound Cdc45 was compared before and after UV, there was a significant reduction, except after BRCA1 depletion (Figure 4I). There was also a less dramatic, post- UV decrease in BrdU uptake in BRCA1-depleted vs control S phase cells (Figure S4I). Thus, BRCA1 function contributes to the post-UV intra S and G2/M checkpoints, much as it does after DSB formation.
Post -replicative Gap Repair at UV Damage Sites
One wonders whether BRCA1-dependent generation of ssDNA at UV stalled forks acts as a signal to attract gap binding and repair proteins to promote post- replicative repair of UV- stalled forks. Such repair is predicted to occur later than the major waves of NER that occur in normal cells.
Indeed, unlike much of the NER repair, which can be detected within 30 minutes after damage (cf above), the first detectable concentration of PCNA, pol δ and bio-dUTP occurred at 3 hr. The latter effect largely disappeared after BRCA1 depletion (Figure 5A and 5B). Moreover, by comparison with control cells, XPA depletion led to a significant increase in RPA and pol δ recruitment (Figure 5C and D), but the latter was completely abolished in cells co-depleted of BRCA1 (Figure 5D). Thus, BRCA1 supports the accumulation of post replicative repair machinery at stalled forks that arise at lesions not repaired by NER. Moreover, post-UV colony formation by BRCA1-depleted XPA−/− cells was rendered even more defective than that by control XPA −/− cells (Figure 3D).
Figure 5. BRCA1 Plays a Role in the Recruitment of PCNA and DNA Polymerase δ to Sites of UV Damage.
(A) U2OS cells, infected with shGFP (control)- and shBRCA1- encoding lentiviruses, were UV- irradiated at 30J/m2. Cells were fixed 3 hours later and analyzed by IF for PCNA and Pol δ recruitment to CPD- positive foci. Repair synthesis (via in situ bio-dUTP incorporation) was analyzed, in parallel, 3 hours after irradiation. (B) The percentage of cells with the indicated proteins or bio-dUTP localized at CPD- positive foci were plotted for shGFP- and shBRCA1- transduced U2OS cells. (C) Percentage of cells with RPA colocalized with CPD is plotted for siRNA- transfected U2OS cells. (D) ShGFP and shBRCA1- transduced U2OS cells were transfected with siGAPDH and siXPA. 48 hours after transfection, cells were UV-irradiated (30J/m2), fixed 3hrs later, and co-immunostained for Pol δ and CPD. Percentage of CPD stained cells that were also positive for Pol δ was plotted. Error bars represent the standard deviation in three, independent experiments. (E) ShLuc and ShBRCA1-transduced U2OS cells were UV irradiated (30J/m2), fixed 2hrs later and immunostained for Rad51 and CPD. (F) Percentage of cells with Pol δ at sites of UV damage in siRNA treated cells.
Conceivably, there is a contribution of the homologous recombination pathway to repair of stalled forks that lack DSB (cf earlier discussion). Indeed, Rad51 accumulates at HU- stalled replication forks (Hanada et al., 2007; Scully et al., 1997a) and is required for their restart (Petermann et al., 2010). Rad51 did accumulate at UV sites but only in presence of BRCA1 (Figure 5E). However, depletion of Rad51 led to only a modest change in pol δ recruitment to these sites (Figure 5F). As expected, there was a major HR defect in these Rad 51- depleted cells, similar to that observed after BRCA1 depletion, (Figure S5A). Thus, Rad51-dependent HR normally plays a relatively minor role in the post replicative repair of UV stalled forks.
Role of BRCT binding proteins in post- UV BRCA1 function
Since the C- terminal BRCT motifs of BRCA1 are essential for the recruitment of BRCA1 to sites of UV damage, we asked whether any of the three, known BRCA1-BRCT interacting proteins- BACH1, CtIP and/or Abraxas- contribute to ssDNA gap formation at stalled forks. Using specific siRNAs, U2OS cells were depleted, in parallel, of CtIP, BACH1 and Abraxas, UV-irradiated, and analyzed for gap formation. RPA32 and single stranded DNA/ BrdU staining revealed that CtIP depletion led to suppression of these effects (Figure S5B). Parallel depletion of Abraxas and BACH1 had no such effect, although all three depletion events, performed in parallel, led to a major perturbation of homologous recombination (HR) function (Figure S5C; cf legend for explanation of Abraxas depletion effect on HR; (Hu et al., 2011)). Thus, BRCA1, and its known binding partner, CtIP, are both required to generate ssDNA at UV-stalled forks. Furthermore, the absence of a strong contribution by Abraxas and BACH1 is consistent with BRCA1 function at UV stalled forks not being a simple outcome of its attraction to DSB in that setting. We also found that BRCA1- depleted cells revealed inefficient recruitment of CtIP-GFP to UV damaged DNA, unlike control cells (Figure S5D and S5E). However, CtIP- depleted cells revealed only a minimal defect in the recruitment of BRCA1 to UV damaged sites.
BRCA1 directs RFC complex function at UV- stalled forks
How does BRCA1 execute a response to UV damage -driven replication stress? In this regard, the RFC complex is a component of a machine that contributes to checkpoint activation at stalled replication forks (Parrilla-Castellar et al., 2004; Sancar et al., 2004). Replication factor C (RFC1-5) is the clamp loader for PCNA during DNA replication and, after UV damage, RFC1 is substituted in this complex by Rad17 to form the RFC2-5/Rad17 (RFC-Rad17) complex (Bermudez et al., 2003; Parrilla-Castellar et al., 2004). RFC-Rad17 interacts with and helps to load the Rad9-Hus1-Rad1 (9-1-1) complex at stalled forks (Medhurst et al., 2008; Zou et al., 2002), where 9-1-1 helps to trigger the G2/M checkpoint. Since BRCA1 participates in eliciting this checkpoint, we asked whether BRCA1 also contributes to the presence and activity of RFC at UV- stalled forks.
Antibodies directed at three RFC subunits (RFC1, RFC4 and RFC5) were effective in IF. Using them, we found that all three RFC subunits concentrated at UV-irradiated sites 3 hrs post UV (Figure 6A, 6B and 6C), a time when BRCA1-driven post-replicative repair, an NER- independent process, also occurs. Surprisingly, they did so in a BRCA1-dependent manner (Figure 6D). In return, RFC2 depletion led to significant co-depletion of BRCA1 at UV-stalled forks (Figure 6E), suggesting that RFC2 promotes B1 concentration at UV- stalled forks. Individual depletion of the other known RFC subunits did not elicit this effect.
Figure 6. BRCA1 is Required to Direct RFC Complex Localization and Function at UV- stalled Forks.
(A, B, C) U2OS cells were irradiated (30J/m2), fixed 3hrs later, and co-immunostained for (A) BRCA1 and RFC1 or (B) BRCA1 and RFC4 or (C) RFC1 and RFC5. (D) ShLuc and ShBRCA1-infected U2OS cells were irradiated (30J/m2), fixed 3hrs later and co-immunostained for CPD and RFC1 or RFC4 or RFC5. CPD- positive cells were analyzed for the recruitment of RFC1,4,or 5 respectively. (E) ShLuc and ShRFC2- infected cells were irradiated (30J/m2), fixed 1hr later and immunostained for BRCA1. (F, G) ShLuc, shRFC1, shRFC2, shRFC3, shRFC4 and shRFC5 – infected U2OS cells were analyzed for recruitment of Pol δ and RPA, respectively, to sites of UV damage (30J/m2) at 3hrs after irradiation. (H) Chromatin extracts from unirradiated and UV-irradiated (30J/m2) ShLuc and ShBRCA1- transduced U2OS cells were immunoprecipitated with Rad9- and Rad1- specific antibody. The western blots were immunoblotted for BRCA1, Rad9 and RFC4. (I) Rad9-GFP transfected shLuc- and shBRCA1-infected cells were irradiated (30J/m2), fixed 3hrs later, and immunostained for CPD and examined directly for Rad9-GFP. (J) The fraction of CPD positive cells that also were positive for Rad9-GFP from (I) were plotted. Error bars represent standard deviation between three, separate experiments. (K) Chromatin extracts from cells transfected with an HA-tagged Rad9- encoding vector or the vector backbone plasmid, were immunoprecipitated with HA antibody. The western blot was immunoblotted for BRCA1, Rad9 and RFC4.
The next question was whether BRCA1-dependent ssDNA generation and post replicative repair at stalled forks is affected by RFC subunit depletion. Indeed, depletion of RFC1, RFC2, RFC3, RFC4 or RFC5 (Figure S6A), in each case, led to a marked reduction in phosphorylated RPA and pol δ recruitment to micropore sites (Figure 6F and 6G) and, one might predict, post-replicative repair at these sites vs controls. To test whether this was due to a reduction in DNA replication rate and, possibly, the number of stalled forks resulting from depletion of any single RFC complex member, the rate of DNA replication was tested, and it did not change (Figure S6B).
Thus, like BRCA1, RFC complex subunits are conveyed to UV stalled forks at late times and support the generation of sizable ssDNA gaps and pol δ recruitment and, predictably, post replicative repair at these sites. And, unexpectedly, the RFC subunit behavior in this setting is BRCA1-dependent.
Since an interaction between RFC-Rad17 and the 9-1-1 complex is required for checkpoint activation after UV damage (Parrilla-Castellar et al., 2004; Sancar et al., 2004; Zou et al., 2002), we assayed the loading of the 9-1-1 complex at UV damaged sites. Compared to controls, it was significantly perturbed after BRCA1 depletion (Figure 6H), implying that at least part of the BRCA1 effect on RFC function is manifest as support for RFC-Rad17/9-1-1 complex formation at stalled forks.
We also asked whether Rad9 recruitment to sites of UV damage is compromised in the absence of BRCA1. Consistent with the aforementioned results, a marked reduction in Rad9 localization at micropore sites was detected in Rad9-GFP expressing, BRCA1- depleted cells compared to controls (Figure 6I and 6J). These data further suggest that BRCA1 is required for the efficient development of an interaction between RFC-Rad17 and 9-1-1, which, in turn, helps to explain the role of BRCA1 in post UV, G2/M checkpoint activation.
Given that BRCA1 is required for efficient recruitment of Rad9 to sites of UV damage, the question of whether BRCA1 joins the Rad9-containing chromatin bound complex was posed. Chromatin extract was prepared from cells expressing HA- tagged Rad9 and was subjected to anti-HA IP. Like RFC4, BRCA1 was present in the chromatin- bound Rad9 complex (Figure 6K). Thus, BRCA1 likely contributes to the formation and recruitment of the RFC-Rad17/9-1-1 complex at stalled forks and physically interacts with, at least, some of its components during or after this process.
At least one other RFC subunit- containing complex, CTF18-RFC, an alternative to RFC 1–5 as a clamp loader, exists in mammalian cells where it operates, in part, in NER-associated repair synthesis (Ogi, et al., 2010). Currently, we have no indication whether or not it associates specifically with BRCA1 or is influenced by its function.
BRCA1 Controls the Recruitment of Pol η to UV Damaged Sites
Bypass of UV- damaged DNA through translesional synthesis was also assayed in BRCA1-depleted cells. Specifically, post-UV localization of Pol η (pol H) was assessed as a test of ongoing TLS activity (Kannouche et al., 2001). When studied in control and BRCA1 shRNA- treated cells that had been transfected with eGFP-PolH (Figure 7A), the fraction of cells containing eGFP-PolH localized at UV damage sites increased ~4 fold after BRCA1 depletion (Figure 7B and 7C). Most cells in the irradiated, control culture revealed little or no polH-GFP at micropore sites.
Figure 7. BRCA1 Plays a Role in Suppressing Translesional Synthesis.
(A) Western blot analysis of the expression of GFP- tagged PolH in shLuc- and shBRCA1- infected U2OS cells. (B) Localization of eGFP-PolH in virus transduced U2OS cells irradiated with UV (30J/m2), fixed 4 hours later, and immunostained with GFP ab. (C) GFP positive cells with eGFP-PolH in the local UV irradiated spots, were counted. Percentages plotted are the mean of three independent experiments. (D) HA-tagged ubiquitin was expressed in U2OS cells transduced with shGFP and shBRCA1- encoding lentiviruses. Cells were irradiated (30J/m2), and harvested at the indicated time points. The whole cell extract (WCE) and the Anti-HA immunoprecipitates (IP:HA) were electrophoresed and blotted. The blot was reacted with BRCA1 and PCNA antibodies. (E) SupF assay. Unirradiated and UV- irradiated (500J/m2) SupF plasmid was transfected into shLuc and ShBRCA1-transduced 293T cells. Details of this assay are described in Supplemental Information. Data analyzed by counting blue (wildtype) and white (mutant) colonies from four, separate experiments is plotted (F) Model. BRCA1 function after UV-induced DNA damage.
A pre-requisite for the recruitment of Pol η is PCNA mono-ubiquitination (Moldovan et al., 2007). Thus, we asked whether Pol η recruitment in BRCA1-depleted cells is, at least in part, associated with increased PCNA ubiquitination. Compared to controls, BRCA1-depletion led to a super-normal accumulation of mono-ubiquitinated PCNA (Figure 7D). To test whether this particular PCNA species is the ubiquitinated form of interest, these cells were transfected with HA-tagged ubiquitin and immunoprecipitated with HA Ab. A western blot of the extracts probed with PCNA Ab revealed a parallel increase in both HA-tagged (which migrates more slowly than the naïve ubiquitinated protein) and endogenous monoubiquitinated PCNA (Figure 7D).
To study the role of BRCA1 in UV-induced TLS, a SupF - based mutagenesis assay was used (Choi and Pfeifer, 2005; Figure S7A). Consistent with the increase in PCNA ubiquitination in BRCA1 depleted cells, there was a 2–3-fold increase in mutation frequency in these cells vs controls (Fig. 7E and S7B). These results imply that UV –triggered TLS is a BRCA1-regulated event.
Discussion
In addition to its other DNA repair roles, BRCA1 operates in the physiological response to bulky adduct DNA damage. In principle, a proposal that BRCA1 induces expression of XPC, (Hartman and Ford, 2002) might explain this super-sensitivity. However, after BRCA1 depletion, there was little or no defect in photoproduct excision during G1 when BRCA1 is not attracted to UV damage sites (Figure 3A and 3B).
BRCA1 is efficiently recruited to sites of UV damage, but only in cells that are actively replicating their DNA, implying that the recruitment process represents more than a simple response to the presence of photoproducts. Rather, the protein is attracted to sites containing photoproduct- stalled replication forks, and its BRCT motif(s) are needed for stable recruitment (Figure 2G, H).
At UV- stalled forks, relatively long stretches of RPA-coated ssDNA are normally generated (Cortez, 2005). Canonical, NER-dependent ~30nt gaps generated during G1 could not be imaged by RPA IF, although they could be imaged by pol δ IF. One RPA complex requires at least a 30nt ssDNA stretch for binding (Cai et al., 2007); thus, only one RPA complex can bind to a traditional NER gap. In our experiments, the sensitivity of RPA staining in this setting was insufficient to detect this event. Thus, the BRCA1-dependent, post- UV RPA IF signals detected in our experiments likely reflect the attraction of RPA to >30 nt long ssDNA gaps that form at stalled forks as a result of MCM-replisome uncoupling. .
Among the three, known BRCT binding proteins, only CtIP appeared to be involved in BRCA1-dependent ssDNA gap formation. Others have reported that BACH1 is required for RPA loading on chromatin after HU treatment and proposed that it promotes the generation of ssDNA gaps at HU- stalled forks through its helicase activity (Gong et al., 2010). Since a reproducible defect in gap generation was not apparent in BACH1- depleted cells after UV exposure, the difference in the responses observed in the two DNA damage settings might reflect a genuine difference in the response to stalled forks arising from HU and UV. They might also reflect inadequate BACH1 protein depletion during our assays.
Not only do ssDNA stretches serve as checkpoint initiators, some can also serve as intermediates in post-replicative repair (Lopes et al., 2006) performed, at least in part, by DNA polymerases, like δ. Indeed, in UV-irradiated cells depleted of BRCA1, there was markedly less pol δ staining at UV-damage sites and clear suppression of NER-independent post-replicative repair vs controls. One outcome at unresolved stalled replication forks is DSB formation. Given the marked increase in the number of 53BP1 foci in BRCA1- depleted cells at late times after UV (Figure 2L), BRCA1- dependent repair of stalled replication forks is likely essential for their resolution. By contrast, BRCA1 is not required for NER-dependent repair of canonical (~30 nt) ssDNA gaps. These results reinforce the view that BRCA1 operates in post-UV gap repair primarily, if not exclusively, at photoproduct- stalled replication forks. Data presented here also show that these newly detected BRCA1 functions are, at least in part, different from those it exerts after the development of DSB.
Unexpectedly, BRCA1 also participates in photoproduct excision at stalled forks, and for ERCC1 recruitment there (Figure 3). This suggests (albeit does not prove) that ERCC1 recruitment is an important step during BRCA1-dependent photoproduct elimination at these sites. Recruitment and function of ERCC1/XPF at stalled forks is also required for adduct removal during interstrand crosslink repair (ICL) (Al-Minawi et al., 2009; Kuraoka et al., 2000). Since BRCA1 −/− cells are supersensitive to cis-platin (Tassone et al., 2003), an ICL agent, perhaps, BRCA1 also contributes to this repair event, at least in part, through ERCC1 recruitment.
From the results reported here, it is not clear whether, in the absence of NER, BRCA1 can promote ERCC1 localization at photoproducts associated with stalled forks. While the data reported suggest such a possibility, they do not directly address it. Notably, even in replicating cells, significant, albeit incomplete, photoproduct excision was observed after BRCA1 depletion. This might be a result of incomplete BRCA1 depletion and/or the BRCA1-independent excision that occurs at UV sites not associated with stalled replication forks.
How is BRCA1 attracted to UV damage sites? Given the replication- dependence of the process, it appears that BRCA1 is attracted to UV-stalled forks and not simply to photoproducts. One potential explanation for this particular behavior was provided by Paull et al (Paull et al., 2001) who showed that purified BRCA1 exhibits an intrinsic binding affinity for ds/ss DNA joints or branched structures, such as those that might be expected at a stalled fork. Conceivably, this contributes to BRCA1 localization at these structures.
Surprisingly, RFC2 depletion, led to a significant defect in BRCA1 binding at UV damage sites (Figure 6E). In return, BRCA1 is required for the stable association of at least three RFC complex subunits (RFC 1, 4 and 5; cf Figure 6D), at stalled forks. Hence, once RFC2 concentrates at a stalled fork as part of a process that is BRCA1-dependent for the three RFC subunits that could be so tested, BRCA1 can, in return, concentrate there maximally. This might reflect a positive feedback loop whereby the presence of RFC2 further stabilizes the BRCA1 that has already concentrated at a stalled fork.
It is also possible that, among the various RFC subunits, only RFC2 could be sufficiently depleted, experimentally, to elicit an effect on BRCA1 localization. Other RFC subunits might also participate in this event, but these effects were not detected because of insufficient knockdown. And, finally, we cannot rule out the possibility that the effect of RFC2 on BRCA1/ stalled fork recruitment occurs independently of its role as a member of the RFC1-5 or Rad17-RFC2-5 complexes. Clearly, a more detailed understanding of the attraction process is needed.
At least one RFC complex (RFC-Rad17) operates in checkpoint activation triggered by events at stalled forks. After localization at a stalled fork, the RFC-Rad17 complex interacts with the 9-1-1 complex, and this results in loading of the latter onto chromatin. Like RFC subunit concentration at stalled forks, this inter-complex interaction and the subsequent concentration of Rad9 at UV stalled forks also proved to be BRCA1-dependent. Given that an interaction between Rad9 and BRCA1 was detected (Figure 6K), it is possible that BRCA1 plays a more direct role in recruiting the 9-1-1 complex to a stalled fork. The RFC-Rad17/9-1-1 interaction and the 9-1-1 stalled fork loading events are, together with ATRIP binding at such sites, required for G2/M checkpoint function. These events also proved to be BRCA1-dependent. Therefore, the aforementioned collection of B1 and RFC-directed events, can explain a significant part of the process by which BRCA1 triggers G2/M post-UV checkpoint activation.
Like BRCA1, each of the known RFC subunits appeared necessary for long ssDNA gap formation at these sites and their repair thereafter. Taken together, these results strongly suggest that, at UV-stalled forks, BRCA1 promotes the localization of RFC subunits, which, we infer, become components of an RFC-based complex, and, thereby, support the process leading to long RPA-coated gap formation and its post replicative repair-(cf Figures 6F and 6G). Thus, BRCA1 to RFC communication is essential for both G2/M checkpoint activation and a key set of steps in stalled fork resolution/repair. In the former instance, the likely communication is predicted to occur between BRCA1 and RFC-Rad17. The exact nature of the operative RFC complex in the latter case is not clear, although it is conceivable that RFC-Rad17, RFC1-5, or both operate there, as well. Such considerations aside, these are unexpected findings.
RPA is required for the concentration of RFC-Rad17 at artificially generated DNA gap structures (Zou et al., 2003). The finding that BRCA1 participates in the concentration of RFC subunits at stalled fork-associated gaps in UV-treated cells is not inconsistent with this finding. It is possible that RFC-Rad17 attraction to stalled forks depends upon both BRCA1 and upon RPA that normally accumulates in relatively low but sufficient quantity at newly stalled forks to attract this complex.
Furthermore, an MCM7-Rad17 interaction is also believed to contribute to post-UV checkpoint activation (Tsao et al., 2004). This fosters speculation that RFC-Rad17, in conjunction with MCM7, contributes to the generation of long ssDNA gaps at stalled forks.
Where does CtIP, a known participant in 5′ end excision during DSBR/HR and an apparently required element in long gap formation at UV stalled forks, fit in the latter process is unknown. Nonetheless, its involvement is BRCA1-driven, because it did not gain access to UV sites after BRCA1 depletion. One might speculate that, following BRCA1-driven recruitment to a stalled fork, it directs a ssDNA excision process that, in turn, creates initial RPA binding sites which, following RPA binding, attract RFC-Rad 17. G2/M checkpoint activation might then follow.
Replication fork stalling at UV-damaged sites can trigger translesional synthesis (TLS) (Lehmann, 2005). This activity was normally suppressed by BRCA1. Given that BRCA1 is required for excision of stalled fork-associated photoproducts in S phase cells, perhaps the increase in PCNA ubiquitination observed in the absence of BRCA1 is simply a manifestation of an increase in unexcised lesions/unresolved forks (i.e. TLS templates) that arise in this setting.
The finding that TLS was enhanced in the absence of BRCA1 is consistent with the finding that a BRCA binding-defective mutant of BACH1 actually stimulates translesional synthesis in BRCA1 wt cells (Xie et al., 2010). This suggests that BRCA1 suppression of TLS is, at least in part, linked to its ability to interact with BACH1.
Taken together, these findings suggest hypothetical biological outcomes that might occur in BRCA1-deficient replicating cells. Should BRCA1 heterozygous cells prove to be haploinsufficient for the response to bulky adduct damage, which is not yet known, certain clinical possibilities would come to mind. BRCA1 breast cancer development is believed to be an estrogen-dependent process, even though most BRCA1 tumors are estrogen receptor (ER)- negative (Eisen et al., 2005; Narod and Offit, 2005). If ER function is not a key factor in the mechanism underlying the estrogen dependency of BRCA1 breast carcinogenesis, one wonders whether abnormal manifestations of estrogen metabolism, an ER- independent process, play a role instead. Most estradiol is normally converted by catechol o-methyl transferase to biologically inactive metabolites (Yager and Davidson, 2006). However, there is another pathway that directs estradiol conversion to certain quinone derivatives capable of generating bulky adduct DNA damage (Yager and Davidson, 2006). Some of the most powerful adducting estradiol metabolites are also mammary carcinogens in rodents (Cavalieri et al., 2000). These observations raise the question of whether BRCA1 heterozygous cells are haploinsufficient for BRCA1 participation in the response to bulky adduct damage. If so, one might wonder whether they respond to bulky adduct- generating compounds, such as the aforementioned estradiol derivatives, by acquiring permanent forms of DNA damage arising from an inadequate response to replication stress. Were this the case, perhaps, replicating cells in BRCA1 heterozygous females that accumulate estradiol and certain of its DNA damage-generating metabolites (e.g. mammary epithelial cells during pubertal development, pregnancy, and during intervals between menstruation in pre-menopausal women) are at special risk of accumulating the kinds of chronic bulky adduct damage that significantly elevates the risk of carcinogenesis. This question is also driven by the knowledge that chronic replication stress is a clinically significant driver of carcinogenesis (Bartkova et al., 2005; Gorgoulis et al., 2005; Halazonetis et al., 2008; Negrini et al., 2010)
EXPERIMENTAL PROCEDURES
UV Irradiation
Cells were irradiated with a 254 nm UV-C lamp (UVP Inc, Upland, CA), and doses were measured with a UVX radiometer (Upland). UV irradiation through 3μm isopore/micropore polycarbonate filters (Millipore), was undertaken as described (Polo et al., 2006) and at 30J/m2. Filter-free UV irradiation was performed at 5J/m2 to analyze PO4-RPA and H2AX staining. 20J/m2 UV was used in advance of ssDNA/BrdU assays.
Cell lines and Culture Conditions
293T, Hela and U2OS cells were cultivated in Dulbecco’s modified Eagle’s medium (DMEM) supplemented with 10% FBS and Pen/Strep. HCC1937 cells reconstituted with wt BRCA1 or a vector control, were cultivated as described previously (Scully et al., 1999). The primary NER-deficient fibroblast cell lines GM04312 (XPA) and GM16093 (XPC) were purchased from NIGMS Human Genetic Cell Repository (Coriell Institute for Medical Research, Camden, NJ). They were grown in medium recommended by the purveyor. All cells were grown at 37°C in a humidified incubator containing 5% CO2. Where indicated, cells were cultured in presence of 1mM HU (Sigma), 2μM 4NQO (Sigma), BrdU (BD Pharmingen, 50μM for BrdU ssDNA assay and 10μM for intra S phase checkpoint assay), 2μg/ml aphidicolin (Calbiochem), and 200μM mimosine (Sigma).
Supplementary Material
Acknowledgments
We would like to thank Dr Steve Elledge for helpful discussions and for ATRIP antibody, Drs. Lucian Moldovan and Alan D’Andrea for help and advice in setting up the supF assay, Dr. Alan Lehmann for eGFP-PolH plasmid, Dr. Veronique Smits for Rad9-GFP-HA plasmid, Dr. Zhongsheng You for eGFP-CtIP plasmid, Dr. Richard Baer for CtIP antibody, Dr. Margaret Shipp for HA-tagged ubiquitin plasmid, and the RNAi Consortium at the Broad Institute for shRNAs directed at BRCA1 mRNA. We also thank Dr. Daniel Silver and multiple members of the Livingston laboratory for invaluable discussions. This work was supported in part by grants to one of us (DL) from the National Cancer Institute, by a SPORE grant in breast cancer research to the Dana-Farber/Harvard Cancer Center, and by grants from the Breast Cancer Research Foundation and the Susan B. Komen Foundation for the Cure.
Footnotes
Publisher's Disclaimer: This is a PDF file of an unedited manuscript that has been accepted for publication. As a service to our customers we are providing this early version of the manuscript. The manuscript will undergo copyediting, typesetting, and review of the resulting proof before it is published in its final citable form. Please note that during the production process errors may be discovered which could affect the content, and all legal disclaimers that apply to the journal pertain.
References
- Al-Minawi AZ, Lee YF, Håkansson D, Johansson F, Lundin C, Saleh-Gohari N, Schultz N, Jenssen D, Bryant HE, Meuth M, et al. The ERCC1/XPF endonuclease is required for completion of homologous recombination at DNA replication forks stalled by inter-strand cross-links. Nucleic Acids Res. 2009;37:6400–6413. doi: 10.1093/nar/gkp705. [DOI] [PMC free article] [PubMed] [Google Scholar]
- Alli E, Sharma V, Sunderesakumar P, Ford JM. Defective Repair of Oxidative DNA Damage in Triple-Negative Breast Cancer Confers Sensitivity to Inhibition of Poly(ADP-Ribose) Polymerase. Cancer Res. 2009 doi: 10.1158/0008-5472.CAN-08-4016. [DOI] [PMC free article] [PubMed] [Google Scholar]
- Au WWY, Henderson BR. The BRCA1 RING and BRCT domains cooperate in targeting BRCA1 to ionizing radiation-induced nuclear foci. J Biol Chem. 2005;280:6993–7001. doi: 10.1074/jbc.M408879200. [DOI] [PubMed] [Google Scholar]
- Bartkova J, Horejsí Z, Koed K, Krämer A, Tort F, Zieger K, Guldberg P, Sehested M, Nesland JM, Lukas C, et al. DNA damage response as a candidate anti-cancer barrier in early human tumorigenesis. Nature. 2005;434:864–870. doi: 10.1038/nature03482. [DOI] [PubMed] [Google Scholar]
- Bermudez VP, Lindsey-Boltz LA, Cesare AJ, Maniwa Y, Griffith JD, Hurwitz J, Sancar A. Loading of the human 9-1-1 checkpoint complex onto DNA by the checkpoint clamp loader hRad17-replication factor C complex in vitro. Proc Natl Acad Sci USA. 2003;100:1633–1638. doi: 10.1073/pnas.0437927100. [DOI] [PMC free article] [PubMed] [Google Scholar]
- Bulavin DV, Higashimoto Y, Popoff IJ, Gaarde WA, Basrur V, Potapova O, Appella E, Fornace AJ. Initiation of a G2/M checkpoint after ultraviolet radiation requires p38 kinase. Nature. 2001;411:102–107. doi: 10.1038/35075107. [DOI] [PubMed] [Google Scholar]
- Byun TS, Pacek M, Yee MC, Walter JC, Cimprich KA. Functional uncoupling of MCM helicase and DNA polymerase activities activates the ATR-dependent checkpoint. Genes Dev. 2005;19:1040–1052. doi: 10.1101/gad.1301205. [DOI] [PMC free article] [PubMed] [Google Scholar]
- Cai L, Roginskaya M, Qu Y, Yang Z, Xu Y, Zou Y. Structural characterization of human RPA sequential binding to single-stranded DNA using ssDNA as a molecular ruler. Biochemistry. 2007;46:8226–8233. doi: 10.1021/bi7004976. [DOI] [PMC free article] [PubMed] [Google Scholar]
- Callegari AJ, Kelly TJ. Shedding light on the DNA damage checkpoint. Cell Cycle. 2007;6:660–666. doi: 10.4161/cc.6.6.3984. [DOI] [PubMed] [Google Scholar]
- Carty MP, Zernik-Kobak M, McGrath S, Dixon K. UV light-induced DNA synthesis arrest in HeLa cells is associated with changes in phosphorylation of human single-stranded DNA-binding protein. EMBO J. 1994;13:2114–2123. doi: 10.1002/j.1460-2075.1994.tb06487.x. [DOI] [PMC free article] [PubMed] [Google Scholar]
- Cavalieri E, Frenkel K, Liehr JG, Rogan E, Roy D. Estrogens as endogenous genotoxic agents--DNA adducts and mutations. J Natl Cancer Inst Monographs. 2000:75–93. doi: 10.1093/oxfordjournals.jncimonographs.a024247. [DOI] [PubMed] [Google Scholar]
- Chen JJ, Silver D, Cantor SB, Livingston DM, Scully R. BRCA1, BRCA2, and Rad51 operate in a common DNA damage response pathway. Cancer Res. 1999;59:1752s–1756s. [PubMed] [Google Scholar]
- Choi JH, Pfeifer GP. The role of DNA polymerase eta in UV mutational spectra. DNA Repair (Amst) 2005;4:211–220. doi: 10.1016/j.dnarep.2004.09.006. [DOI] [PubMed] [Google Scholar]
- Cleaver JE. Cancer in xeroderma pigmentosum and related disorders of DNA repair. Nat Rev Cancer. 2005;5:564–573. doi: 10.1038/nrc1652. [DOI] [PubMed] [Google Scholar]
- Cortez D. Unwind and slow down: checkpoint activation by helicase and polymerase uncoupling. Genes Dev. 2005;19:1007–1012. doi: 10.1101/gad.1316905. [DOI] [PMC free article] [PubMed] [Google Scholar]
- Cox MM, Goodman MF, Kreuzer KN, Sherratt DJ, Sandler SJ, Marians KJ. The importance of repairing stalled replication forks. Nature. 2000;404:37–41. doi: 10.1038/35003501. [DOI] [PubMed] [Google Scholar]
- de Laat WL, Jaspers NGJ, Hoeijmakers JHJ. Molecular mechanism of nucleotide excision repair. Genes Dev. 1999;13:768–785. doi: 10.1101/gad.13.7.768. [DOI] [PubMed] [Google Scholar]
- Eisen A, Lubinski J, Klijn J, Moller P, Lynch HT, Offit K, Weber B, Rebbeck T, Neuhausen SL, Ghadirian P, et al. Breast cancer risk following bilateral oophorectomy in BRCA1 and BRCA2 mutation carriers: an international case-control study. J Clin Oncol. 2005;23:7491–7496. doi: 10.1200/JCO.2004.00.7138. [DOI] [PubMed] [Google Scholar]
- Friedberg EC. Suffering in silence: the tolerance of DNA damage. Nat Rev Mol Cell Biol. 2005;6:943–953. doi: 10.1038/nrm1781. [DOI] [PubMed] [Google Scholar]
- Gérard A, Polo SE, Roche DMJ, Almouzni G. Methods for studying chromatin assembly coupled to DNA repair. Meth Enzymol. 2006;409:358–374. doi: 10.1016/S0076-6879(05)09021-X. [DOI] [PubMed] [Google Scholar]
- Gong Z, Kim JE, Leung CCY, Glover JNM, Chen J. BACH1/FANCJ acts with TopBP1 and participates early in DNA replication checkpoint control. Mol Cell. 2010;37:438–446. doi: 10.1016/j.molcel.2010.01.002. [DOI] [PMC free article] [PubMed] [Google Scholar]
- Gorgoulis VG, Vassiliou LVF, Karakaidos P, Zacharatos P, Kotsinas A, Liloglou T, Venere M, Ditullio RA, Kastrinakis NG, Levy B, et al. Activation of the DNA damage checkpoint and genomic instability in human precancerous lesions. Nature. 2005;434:907–913. doi: 10.1038/nature03485. [DOI] [PubMed] [Google Scholar]
- Halazonetis TD, Gorgoulis VG, Bartek J. An oncogene-induced DNA damage model for cancer development. Science. 2008;319:1352–1355. doi: 10.1126/science.1140735. [DOI] [PubMed] [Google Scholar]
- Hanada K, Budzowska M, Davies SL, van Drunen E, Onizawa H, Beverloo HB, Maas A, Essers J, Hickson ID, Kanaar R. The structure-specific endonuclease Mus81 contributes to replication restart by generating double-strand DNA breaks. Nat Struct Mol Biol. 2007;14:1096–1104. doi: 10.1038/nsmb1313. [DOI] [PubMed] [Google Scholar]
- Hartman AR, Ford JM. BRCA1 induces DNA damage recognition factors and enhances nucleotide excision repair. Nat Genet. 2002;32:180–184. doi: 10.1038/ng953. [DOI] [PubMed] [Google Scholar]
- Hu Y, Scully R, Sobhian B, Xie A, Shestakova E, Livingston DM. RAP80-directed tuning of BRCA1 homologous recombination function at ionizing radiation-induced nuclear foci. Genes Dev. 2011;25:685–700. doi: 10.1101/gad.2011011. [DOI] [PMC free article] [PubMed] [Google Scholar]
- Huang JC, Svoboda DL, Reardon JT, Sancar A. Human nucleotide excision nuclease removes thymine dimers from DNA by incising the 22nd phosphodiester bond 5′ and the 6th phosphodiester bond 3′ to the photodimer. Proc Natl Acad Sci USA. 1992;89:3664–3668. doi: 10.1073/pnas.89.8.3664. [DOI] [PMC free article] [PubMed] [Google Scholar]
- Kannouche PL, Broughton BC, Volker M, Hanaoka F, Mullenders LHF, Lehmann AR. Domain structure, localization, and function of DNA polymerase eta, defective in xeroderma pigmentosum variant cells. Genes Dev. 2001;15:158–172. doi: 10.1101/gad.187501. [DOI] [PMC free article] [PubMed] [Google Scholar]
- Kannouche PL, Wing JF, Lehmann AR. Interaction of human DNA polymerase eta with monoubiquitinated PCNA: a possible mechanism for the polymerase switch in response to DNA damage. Mol Cell. 2004;14:491–500. doi: 10.1016/s1097-2765(04)00259-x. [DOI] [PubMed] [Google Scholar]
- Kim JK, Patel D, Choi BS. Contrasting structural impacts induced by cis-syn cyclobutane dimer and (6-4) adduct in DNA duplex decamers: implication in mutagenesis and repair activity. Photochem Photobiol. 1995;62:44 – 50. doi: 10.1111/j.1751-1097.1995.tb05236.x. [DOI] [PubMed] [Google Scholar]
- Kuraoka I, Kobertz WR, Ariza RR, Biggerstaff M, Essigmann JM, Wood RD. Repair of an interstrand DNA cross-link initiated by ERCC1-XPF repair/recombination nuclease. J Biol Chem. 2000;275:26632–26636. doi: 10.1074/jbc.C000337200. [DOI] [PubMed] [Google Scholar]
- Lehmann AR. Replication of damaged DNA by translesion synthesis in human cells. FEBS Lett. 2005;579:873–876. doi: 10.1016/j.febslet.2004.11.029. [DOI] [PubMed] [Google Scholar]
- Liu P, Barkley LR, Day T, Bi X, Slater DM, Alexandrow MG, Nasheuer HP, Vaziri C. The Chk1-mediated S-phase checkpoint targets initiation factor Cdc45 via a Cdc25A/Cdk2-independent mechanism. J Biol Chem. 2006;281:30631–30644. doi: 10.1074/jbc.M602982200. [DOI] [PubMed] [Google Scholar]
- Lopes M, Foiani M, Sogo JM. Multiple mechanisms control chromosome integrity after replication fork uncoupling and restart at irreparable UV lesions. Mol Cell. 2006;21:15–27. doi: 10.1016/j.molcel.2005.11.015. [DOI] [PubMed] [Google Scholar]
- Luijsterburg MS, von Bornstaedt G, Gourdin AM, Politi AZ, Moné MJ, Warmerdam DO, Goedhart J, Vermeulen W, van Driel R, Höfer T. Stochastic and reversible assembly of a multiprotein DNA repair complex ensures accurate target site recognition and efficient repair. J Cell Biol. 2010;189:445–463. doi: 10.1083/jcb.200909175. [DOI] [PMC free article] [PubMed] [Google Scholar]
- Medhurst AL, Warmerdam DO, Akerman I, Verwayen EH, Kanaar R, Smits VAJ, Lakin ND. ATR and Rad17 collaborate in modulating Rad9 localisation at sites of DNA damage. J Cell Sci. 2008;121:3933–3940. doi: 10.1242/jcs.033688. [DOI] [PubMed] [Google Scholar]
- Michel B, Grompone G, Florès MJ, Bidnenko V. Multiple pathways process stalled replication forks. Proc Natl Acad Sci USA. 2004;101:12783–12788. doi: 10.1073/pnas.0401586101. [DOI] [PMC free article] [PubMed] [Google Scholar]
- Miki Y, Swensen J, Shattuck-Eidens D, Futreal PA, Harshman K, Tavtigian SV, Liu Q, Cochran C, Bennett LM, Ding W. A strong candidate for the breast and ovarian cancer susceptibility gene BRCA1. Science. 1994;266:66–71. doi: 10.1126/science.7545954. [DOI] [PubMed] [Google Scholar]
- Mocquet V, Lainé JP, Riedl T, Yajin Z, Lee MY, Egly JM. Sequential recruitment of the repair factors during NER: the role of XPG in initiating the resynthesis step. EMBO J. 2008;27:155–167. doi: 10.1038/sj.emboj.7601948. [DOI] [PMC free article] [PubMed] [Google Scholar]
- Moldovan GL, Pfander B, Jentsch S. PCNA, the maestro of the replication fork. Cell. 2007;129:665–679. doi: 10.1016/j.cell.2007.05.003. [DOI] [PubMed] [Google Scholar]
- Moynahan ME, Chiu JW, Koller BH, Jasin M. Brca1 controls homology-directed DNA repair. Mol Cell. 1999;4:511–518. doi: 10.1016/s1097-2765(00)80202-6. [DOI] [PubMed] [Google Scholar]
- Nagaraju G, Scully R. Minding the gap: the underground functions of BRCA1 and BRCA2 at stalled replication forks. DNA Repair (Amst) 2007;6:1018–1031. doi: 10.1016/j.dnarep.2007.02.020. [DOI] [PMC free article] [PubMed] [Google Scholar]
- Narod SA, Foulkes WD. BRCA1 and BRCA2: 1994 and beyond. Nat Rev Cancer. 2004;4:665–676. doi: 10.1038/nrc1431. [DOI] [PubMed] [Google Scholar]
- Narod SA, Offit K. Prevention and management of hereditary breast cancer. J Clin Oncol. 2005;23:1656–1663. doi: 10.1200/JCO.2005.10.035. [DOI] [PubMed] [Google Scholar]
- Negrini S, Gorgoulis VG, Halazonetis TD. Genomic instability — an evolving hallmark of cancer. Nat Rev Mol Cell Biol. 2010;11:220–228. doi: 10.1038/nrm2858. [DOI] [PubMed] [Google Scholar]
- Ogi T, Limsirichaikul S, Overmeer RM, Volker M, Takenaka K, Cloney R, Nakazawa Y, Niimi A, Miki Y, Jaspers NG, et al. Three DNA polymerases, recruited by different mechanisms, carry out NER repair synthesis in human cells. Mol Cell. 2010;37:714–727. doi: 10.1016/j.molcel.2010.02.009. [DOI] [PubMed] [Google Scholar]
- Parrilla-Castellar ER, Arlander SJH, Karnitz L. Dial 9-1-1 for DNA damage: the Rad9-Hus1-Rad1 (9-1-1) clamp complex. DNA Repair (Amst) 2004;3:1009–1014. doi: 10.1016/j.dnarep.2004.03.032. [DOI] [PubMed] [Google Scholar]
- Paull TT, Cortez D, Bowers B, Elledge SJ, Gellert M. Direct DNA binding by Brca1. Proc Natl Acad Sci USA. 2001;98:6086–6091. doi: 10.1073/pnas.111125998. [DOI] [PMC free article] [PubMed] [Google Scholar]
- Petermann E, Helleday T. Pathways of mammalian replication fork restart. Nat Rev Mol Cell Biol. 2010;11:683–687. doi: 10.1038/nrm2974. [DOI] [PubMed] [Google Scholar]
- Petermann E, Orta ML, Issaeva N, Schultz N, Helleday T. Hydroxyurea-stalled replication forks become progressively inactivated and require two different RAD51-mediated pathways for restart and repair. Mol Cell. 2010;37:492–502. doi: 10.1016/j.molcel.2010.01.021. [DOI] [PMC free article] [PubMed] [Google Scholar]
- Polo SE, Roche DMJ, Almouzni G. New histone incorporation marks sites of UV repair in human cells. Cell. 2006;127:481–493. doi: 10.1016/j.cell.2006.08.049. [DOI] [PubMed] [Google Scholar]
- Riedl T, Hanaoka F, Egly JM. The comings and goings of nucleotide excision repair factors on damaged DNA. EMBO J. 2003;22:5293–5303. doi: 10.1093/emboj/cdg489. [DOI] [PMC free article] [PubMed] [Google Scholar]
- Rubbi CP, Milner J. Analysis of nucleotide excision repair by detection of single-stranded DNA transients. Carcinogenesis. 2001;22:1789–1796. doi: 10.1093/carcin/22.11.1789. [DOI] [PubMed] [Google Scholar]
- Sancar A, Lindsey-Boltz LA, Unsal-Kaçmaz K, Linn S. Molecular mechanisms of mammalian DNA repair and the DNA damage checkpoints. Annu Rev Biochem. 2004;73:39–85. doi: 10.1146/annurev.biochem.73.011303.073723. [DOI] [PubMed] [Google Scholar]
- Scully R, Chen J, Ochs RL, Keegan KS, Hoekstra MF, Feunteun J, Livingston DM. Dynamic changes of BRCA1 subnuclear location and phosphorylation state are initiated by DNA damage. Cell. 1997a;90:425–435. doi: 10.1016/s0092-8674(00)80503-6. [DOI] [PubMed] [Google Scholar]
- Scully R, Chen J, Plug A, Xiao Y, Weaver D, Feunteun J, Ashley T, Livingston DM. Association of BRCA1 with Rad51 in mitotic and meiotic cells. Cell. 1997b;88:265–275. doi: 10.1016/s0092-8674(00)81847-4. [DOI] [PubMed] [Google Scholar]
- Scully R, Ganesan S, Vlasakova K, Chen J, Socolovsky M, Livingston DM. Genetic analysis of BRCA1 function in a defined tumor cell line. Mol Cell. 1999;4:1093–1099. doi: 10.1016/s1097-2765(00)80238-5. [DOI] [PubMed] [Google Scholar]
- Shen X, Do H, Li Y, Chung WH, Tomasz M, de Winter JP, Xia B, Elledge SJ, Wang W, Li L. Recruitment of fanconi anemia and breast cancer proteins to DNA damage sites is differentially governed by replication. Mol Cell. 2009;35:716–723. doi: 10.1016/j.molcel.2009.06.034. [DOI] [PMC free article] [PubMed] [Google Scholar]
- Sogo JM, Lopes M, Foiani M. Fork reversal and ssDNA accumulation at stalled replication forks owing to checkpoint defects. Science. 2002;297:599–602. doi: 10.1126/science.1074023. [DOI] [PubMed] [Google Scholar]
- Tassone P, Tagliaferri P, Perricelli A, Blotta S, Quaresima B, Martelli ML, Goel A, Barbieri V, Costanzo F, Boland CR, et al. BRCA1 expression modulates chemosensitivity of BRCA1-defective HCC1937 human breast cancer cells. British Journal of Cancer. 2003;88:1285–1291. doi: 10.1038/sj.bjc.6600859. [DOI] [PMC free article] [PubMed] [Google Scholar]
- Tsao CC, Geisen C, Abraham RT. Interaction between human MCM7 and Rad17 proteins is required for replication checkpoint signaling. EMBO J. 2004;23:4660–4669. doi: 10.1038/sj.emboj.7600463. [DOI] [PMC free article] [PubMed] [Google Scholar]
- Wood RD, Shivji MK. Which DNA polymerases are used for DNA-repair in eukaryotes? Carcinogenesis. 1997;18:605–610. doi: 10.1093/carcin/18.4.605. [DOI] [PubMed] [Google Scholar]
- Xie J, Litman R, Wang S, Peng M, Guillemette S, Rooney T, Cantor SB. Targeting the FANCJ-BRCA1 interaction promotes a switch from recombination to poleta-dependent bypass. Oncogene. 2010 doi: 10.1038/onc.2010.18. [DOI] [PMC free article] [PubMed] [Google Scholar]
- Xu B, St K, Kastan MB. Involvement of Brca1 in S-phase and G(2)-phase checkpoints after ionizing irradiation. Mol Cell Biol. 2001;21:3445–3450. doi: 10.1128/MCB.21.10.3445-3450.2001. [DOI] [PMC free article] [PubMed] [Google Scholar]
- Yager JD, Davidson NE. Estrogen carcinogenesis in breast cancer. The New England Journal of Medicine. 2006;354:270–282. doi: 10.1056/NEJMra050776. [DOI] [PubMed] [Google Scholar]
- Zou L, Cortez D, Elledge SJ. Regulation of ATR substrate selection by Rad17-dependent loading of Rad9 complexes onto chromatin. Genes Dev. 2002;16:198–208. doi: 10.1101/gad.950302. [DOI] [PMC free article] [PubMed] [Google Scholar]
- Zou L, Elledge SJ. Sensing DNA damage through ATRIP recognition of RPA-ssDNA complexes - Supporting Material. Science. 2003;300:1542–1548. doi: 10.1126/science.1083430. [DOI] [PubMed] [Google Scholar]
- Zou L, Liu D, Elledge SJ. Replication protein A-mediated recruitment and activation of Rad17 complexes. Proc Natl Acad Sci USA. 2003;100:13827–13832. doi: 10.1073/pnas.2336100100. [DOI] [PMC free article] [PubMed] [Google Scholar]
Associated Data
This section collects any data citations, data availability statements, or supplementary materials included in this article.







