Abstract
DNA demethylation plays a critical role in transcriptional regulation in differentiated somatic cells. However, there is no experimental evidence that CpG methylation in a small region of a genome restricts gene expression. Here, we show that the anti-CD3ɛ/CD28 antibody stimulation of human CD4+ T cells induces IL2 expression following epigenetic changes, including active demethylation of a specific CpG site, recruitment of Oct-1, and changes in histone modifications. When the stimulatory signal is withdrawn, Oct-1 remains on the enhancer region as a stable marker of the stimulation, causing the second induction to be faster and stronger. Our observations indicate that Oct-1-binding followed by CpG demethylation are key events in the epigenetic regulation of IL2 expression and may act as a memory of the regulatory event.
Keywords: DNA demethylation, epigenetic memory, interleukin-2, Oct-1, transcription
Introduction
Interleukin 2 (IL-2) is an important cytokine that drives the proliferation of T cells (Malek, 2003; Nelson, 2004). The transcription of IL2 and synthesis of IL-2 are often used as key indicators for the successful activation of T cells. Impaired IL-2 secretion by activated T cells is associated with functional immunological defects in humans (Weinberg and Parkman, 1990) and mice (Kundig et al, 1993; Sadlack et al, 1993). Although naïve and resting CD4+ T cells normally do not express IL-2, antigen stimulation of these T cells results in its de novo synthesis. After restimulation with antigen, the response of the resting cells is faster than that of naïve cells, and constitutes a further functionally significant difference between naïve and resting cells (Dutton et al, 1998). The mechanism responsible for the difference is unknown, but the chromatin structure of the IL2 promoter may correlate with the response in each state of T cells.
Analysis of the IL2 promoter–enhancer region using both in vitro characterization of specific transcription factor–DNA-binding interactions and transient expression assays has provided a number of important insights into the nature of IL2 regulation (Rooney et al, 1995; Serfling et al, 1995). The promoter–enhancer region contains binding sites for both tissue-specific and ubiquitously expressed transcription factors. In vitro DNA-binding assays have indicated that some of these factors only interact with their binding sites upon stimulation, whereas others can bind without prior activation (Garrity et al, 1994). The 300-bp region immediately upstream from the IL2 transcription start site contains a minimal promoter–enhancer region that can drive IL2 expression in a stimulation-dependent, T-cell-restricted fashion in T-cell lines or clones in culture (Crabtree and Clipstone, 1994). The binding sites for many inducible transcription factors have been characterized within the promoter–enhancer region, including those for members of the NFAT, NF-κB, and AP1 families and constitutive factors such as Oct-1 (Garrity et al, 1994; Jain et al, 1995). However, in vivo footprinting analysis using dimethylsulfoxide (DMSO) modification demonstrated that no factors actually interact with the minimal promoter in unstimulated T or non-T cells (Ward et al, 1998). These in vivo assays illustrated that binding to the IL2 promoter–enhancer in its native chromosomal context is strictly coordinated and is probably restricted by epigenetic mechanisms. It is generally assumed that DNA methylation is inversely related to transcriptional activity (Bird, 2002). The selective demethylation of tissue-specific genes occurs in those tissue regions in which they are expressed, but whether demethylation plays a primary regulatory role in transcriptional activation remains unclear.
Here, we show that a specific single CpG site in the promoter–enhancer of the human IL2 (hIL2) gene is demethylated in CD4+ T cells following activation. This epigenetic change was necessary and sufficient to enhance the transcription of a reporter plasmid. Using a promoter-targeted shRNAi method, we methylated this single CpG site in the Jurkat genome and demonstrated that the methylated CpG abrogated the binding of Oct-1 to the promoter–enhancer region, induced epigenetic changes including histone modifications, and dramatically reduced endogenous hIL2 expression. Downregulation of Oct-1 by an RNAi method also reduced hIL2 expression following these epigenetic changes, indicating that Oct-1 is a key player in the epigenetic regulation of hIL2 expression. Stimulation-dependent Oct-1 binding to the hIL2 promoter–enhancer region has been observed in CD4+ T cells (Granelli-Piperno and Nolan, 1991; Ullman et al, 1993). When the stimulation was withdrawn, Oct-1 remained on the promoter–enhancer region as an epigenetic marker of stimulation. This epigenetic marker, which remained after the first stimulation, caused the second induction to be faster and stronger. Our observations provide the first in vivo evidence that the demethylation of a single specific CpG site is a prerequisite for hIL2 transcription and that the epigenetic marker formed constitutes a memory of the regulatory event.
Results
Correlation between methylation status of CpG site 1 in the IL2 enhancer–promoter region and IL2 transcription
Using the bisulfite genomic sequencing method, we analyzed the methylation status of individual CpG sequences in the promoter–enhancer region of the IL2 gene in the murine lymphoma EL4-Il2 cell line and the human lymphoma Jurkat cell line (Hughes and Pober, 1996), both of which express IL2 when stimulated with phorbol 12-myristate 13-acetate (PMA) and ionomycin (Figure 1A). We identified seven CpG sites (labelled 1–7 in Figure 1B) in the mouse and six CpG sites (labelled 1–6 in Figure 1B) in the hIL2 promoter–enhancer regions located from 1.3 kb upstream from the transcription start site. Sequencing the sense strand of at least 20 individual DNA clones at each site revealed that, in EL4-Il2 cells, sites 3–5 were unmethylated in about 80% of clones in the presence or absence of PMA and ionomycin (Figure 1B, ‘EL4 IL2'). Recently, the murine IL2 gene promoter–enhancer region was shown to be demethylated after T-cell activation (Bruniquel and Schwartz, 2003; Thomas et al, 2005). Bruniquel and Schwartz (2003) showed that these CpG sites are completely methylated in naïve CD4+ T cells. In contrast, showed that, with the exception of the −68 CpG dinucleotide, the murine IL2 promoter is largely unmethylated in naïve T cells. Our results with EL4-IL2 cells are consistent with the results of the latter group. However, in EL4-IL2 cells, no demethylation induced by stimulation was detected. Thus, the findings for EL4-IL2 cells are not typical of resting primary murine T cells.
Figure 1.

Correlation between the methylation status of a single specific CpG site in the IL2 enhancer–promoter region and IL2 transcription. EL4-Il2, Jurkat, and MCF-7 cells were stimulated with both PMA (20 ng/ml) and ionomycin (1 μg/ml). Total RNA and genomic DNA were purified from stimulated and nonstimulated cells. CD4+ T cells purified from cord blood were stimulated with both anti-CD3ɛ and anti-CD28 antibodies. At 2 days after stimulation, CD4+ T cells were collected and total RNA and genomic DNA were purified. (A) Expression levels of IL2 mRNA were determined by RT–PCR (left panel) and real-time RT–PCR (right panel). The results shown are the means±s.d. of three independent experiments. (B) The methylation status of CpG sites was determined by bisulfite sequencing analysis (•, methylated; ○, unmethylated).
In contrast to EL4-IL2 cells the CpG sites in Jurkat cells were highly methylated, except at CpG site 1 (Figure 1B, ‘Jurkat'). The sequence around CpG site 1 in the hIL2 promoter is highly homologous to the sequence around CpG site 3 in the murine promoter, which is demethylated after T-cell activation (Bruniquel and Schwartz, 2003; Thomas et al, 2005). From these observations, we speculated that the methylation status of CpG site 1 in the human promoter is critical for hIL2 expression. We next investigated the CpG methylation pattern in the breast cancer MCF-7 cell line, which does not express hIL2 in the presence of PMA and ionomycin (Figure 1A). As shown in Figure 1B ‘MCF-7', CpG site 1 in MCF-7 cells was methylated in 90% of cells, raising the possibility that methylation at CpG site 1 prohibits the expression of IL2 in non-IL-2-producing cell types.
Next, we investigated the methylation status of CpG site 1 in human CD4+ T cells derived from cord blood and found that it was methylated in 80% of cells (Figure 1B, ‘CD4+ T'). At 2 days after the stimulation of CD4+ T cells with anti-CD3ɛ plus anti-CD28 antibodies, we observed hIL2 expression (Figure 1A) and CpG site 1 demethylation in about 85% of the sense strands (Figure 1B, ‘CD4+ T'). In contrast, CpG sites 2–6 remained highly methylated. These results imply that the induction of hIL2 expression is strongly associated with the demethylation of CpG site 1.
When stimulated cells were cultured for an additional 4 days without stimulation, hIL2 mRNA levels returned to the basal level (Figure 7A and B), whereas the unmethylated status of CpG site 1 was maintained (Figure 6, ‘Resting cells'), indicating that the demethylation of CpG site 1 is not sufficient for hIL2 expression. In CD4+ T cells derived from peripheral blood, the percentage of methylated CpG sites 1 was similar to that of previously activated T cells (data not shown). These results suggest that the demethylation of CpG site 1 is necessary for the activation of hIL2 transcription. Alternatively, hIL2 expression induces the demethylation of CpG site 1.
Figure 7.

Oct-1 binding following CpG site 1 demethylation is a stable marker of the initial stimulation. (A) The expression levels of hIL2 in various stages of CD4+ T cells were determined by RT–PCR. (B) Expression levels of hIL2 mRNA were determined by real-time RT–PCR. The results shown are the means±s.d. of three independent experiments. (C) Oct-1 remains on ARRE2 and maintains histone H3 acetylation after the first stimulation. NFAT/Oct-1 recruitment and histone modifications were determined by ChIP analysis. (D) Quantitative ChIP analysis was performed to determine the binding of Oct-1 and NFAT and the modification of histone in the ARRE2 region of the hIL2 promoter using real-time PCR. The results shown are the means±s.d. of three independent experiments.
Figure 6.

The methylation status of CpG site 1 in various stages of CD4+ T cells. Left panel: time schedule for the stimulation of CD4+ T cells. CD4+ T cells purified from cord blood were stimulated with anti-CD3ɛ plus anti-CD28 antibodies. Nonstimulated cells: unstimulated CD4+ T cells. Stimulated cells: CD4+ T cells cultured for 2 days with stimulation. Resting cells: stimulated cells cultured for an additional 4 days without stimulation. Restimulated cells: resting cells cultured for 2 days with stimulation. Restimulated cells+IL-2 shRNA: resting cells stimulated in the presence of IL-2 shRNA. Right panel: The methylation status of the CpG sites in nonstimulated, stimulated, resting, restimulated, and shRNA-treated restimulated cells were determined by bisulfite sequencing analysis (•, methylated; ○, unmethylated).
Suppression of hIL2 gene expression by methylation of CpG site 1 in the enhancer element
To assess hIL2 promoter activity and the cis regulatory elements involved, a series of constructs with deletions in the 5′ flanking sequence were ligated to the luciferase gene. The hIL2–reporter gene construct IL2(−1363+1) (−1363 to +1) displayed regulatory activities characteristic of the endogenous hIL2 gene in Jurkat cells. Although it was inactive in unstimulated cells, luciferase activity was induced 20-fold by stimulation with PMA and ionomycin (Figure 2B). Previous studies have identified the minimal promoter–enhancer regulatory elements in the IL2 gene in the first 300 bp proximal to the translation start site (TSS) (Fujita et al, 1986; Ward et al, 1998). Within this region, two different sites have been described as antigen-receptor-responsive elements (ARRE1 and ARRE2). Several transcription factors, such as NFAT, AP-1, and Oct-1, are implicated in IL2 regulation through their interactions with these elements (Figure 2A) (Brunvand et al, 1993; Rooney et al, 1995; Serfling et al, 1995). Consistent with previous results (Fujita et al, 1986; Skerka et al, 1995), IL2(−352+1) (−352 to +1), which contains NFAT- and Oct-1-binding sites, showed almost the same level of luciferase activity as IL2(−1363+1) (Figure 2B). The minimal activity observed with the construct IL2(−240+1) (−240 to +1), which does not contain the binding region for NFAT or Oct-1, is in agreement with previous results (Fujita et al, 1986) and underlines the critical roles of NFAT and Oct-1 in hIL2 gene induction. Interestingly, CpG site 1 is located between the NFAT- and Oct-1-binding sites (Figure 2A). Therefore, we examined the role of methylation in the transcription of hIL2 using a transient reporter assay in Jurkat cells in the presence or absence of PMA and ionomycin. The indicated hIL2 promoter fragments were methylated in vitro with the enzyme SssI and its substrate S-adenosylmethionine (SAM) (Cervoni and Szyf, 2001), and inserted into an unmethylated plasmid containing the luciferase gene. A transient reporter assay showed an approximately 95% reduction in luciferase activity following the methylation of both constructs (Figure 2C). This observation suggests that methylation can inhibit IL2-promoter-driven transcription.
Figure 2.

Inhibition of the activation of the IL2 promoter by methylation at a single specific CpG site in the enhancer element. (A) Diagram of the regulatory elements within the hIL2 promoter. The region shown includes 1.3 kb upstream from the TSS, and contains six CpG sites (•, highly methylated CpG; ○, highly unmethylated CpG), and antigen–receptor-response elements (ARRE1 and ARRE2), which contain NFAT-, Oct-1-, and AP-1-binding sites. (B) ARRE2 is essential for PMA/ionomycin stimulation of IL2 transcription. After transfected Jurkat cells had been cultured for 24 h, they were treated with or without PMA (20 ng/ml) and ionomycin (1 μg/ml). More than 24 h later, the cells were lysed and the luciferase activity in the cell lysates was determined. (C) Demethylation of CpG site 1 is necessary for the enhancement of IL2-promoter-driven transcription. The luciferase activity produced by the indicated plasmids, either methylated or unmethylated, was determined after their transfection into Jurkat cells that were treated or not with PMA (20 ng/ml) and ionomycin (1 μg/ml). (D) CpG site 1 methylation inhibits the binding of factors to ARRE2. Crude nuclear extracts prepared from Jurkat cells treated with PMA and ionomycin were incubated with double-stranded oligonucleotide probes (−276/−234 bp ARRE2) containing either unmethylated cytosine or methylated cytosine at CpG site 1. Competition with a 200-fold excess of either unlabeled methylated ARRE2 probe (lanes 3 and 7) or unlabelled unmethylated ARRE2 probe (lanes 4 and 8) showed the specificity of protein binding. (E) Purification and identification of ARRE2-interacting proteins. Crude nuclear extracts prepared from Jurkat cells treated with PMA and ionomycin were incubated with either CNBr-activated Sepharose-coupled ARRE2 probe or control nonspecific probe, and separated by SDS–PAGE. Proteins specifically eluted from the ARRE2 probe were examined by mass spectrometry. (F) CpG site 1 methylation inhibits NFAT and Oct-1 binding to ARRE2. Crude nuclear extracts prepared from Jurkat cells treated with PMA and ionomycin were incubated with Sepharose-coupled ARRE2 probe with or without a 200-fold excess of either nonmethylated or methylated ARRE2 probe. The binding of NFAT or Oct-1 to the ARRE2 probe was detected on a Western blot probed with specific antibodies directed against NFAT or Oct-1.
In vitro methylation of ARRE2 abrogates the binding of NFAT and Oct-1
To investigate why the methylation of CpG site 1 inhibits transcription, an electrophoretic mobility-shift assay (EMSA) was performed to examine the effects of CpG methylation on the binding of transcription factors. The results of the luciferase assays and previous observations implied that NFAT acts cooperatively with Oct-1 as a key regulator of IL2 transcription (Kamps et al, 1990; Brunvand et al, 1993). Therefore, we performed EMSA with an oligonucleotide containing the NFAT- and Oct-1-binding sites and CpG site 1 of the hIL2 enhancer (ARRE2 probe). This identified a specific retarded band when nuclear extracts from Jurkat cells stimulated with PMA and ionomycin were assayed (Figure 2D, lane 2). In contrast, the shifted band was not observed when a methylated ARRE2 probe was used (Figure 2D, lane 6). Competition experiments with unmethylated or methylated ARRE2 probe showed that the binding factors were unable to interact with the methylated oligonucleotide (Figure 2D, lanes 3 and 4). These results indicate that the methylation of CpG site 1 abrogates the binding of transcription factors to the hIL2 promoter–enhancer element. To confirm the binding of Oct-1 and NFAT to the ARRE2 probe, we purified the proteins that bound to the ARRE2 probe from the nuclear extract of stimulated Jurkat cells. Jurkat cell nuclear extract was incubated with CNBr-activated Sepharose-coupled ARRE2 probe. We used peptide mass fingerprinting to identify the proteins bound to the ARRE2 probe, which revealed that NFAT and Oct-1 specifically bound to the ARRE2 probe (Figure 2E). Western blot analysis using specific antibody directed against NFAT or Oct-1 confirmed the binding of these transcription factors to the ARRE2 probe (Figure 2F, lane 3). Addition of excess ARRE2 probe as competitor reduced the amount of both NFAT and Oct-1 in the precipitates (Figure 2F, lane 4). When methylated ARRE2 probe was added, the amounts of these proteins did not change (Figure 2F, lane 5), confirming that the methylation of CpG site 1 in ARRE2 inhibits the binding of both NFAT and Oct-1.
CpG methylation in the genome downregulates hIL2 transcription
According to the results of EMSA and transient reporter assays, it is likely that hIL2 expression is regulated by the methylation of CpG site 1 and that this methylation abrogates the binding of transcription factors, which prohibits hIL2 expression in unstimulated T or non-T cells. However, there is no experimental evidence that CpG methylation in the genome restricts IL2 transcription in vivo, or that CpG methylation is involved in the prohibition of IL2 expression in non-IL-2-producing cell types. Furthermore, we cannot distinguish whether demethylation is a prerequisite for transcription or demethylation is merely induced by transcription. To resolve this issue, we methylated CpG site 1 in the Jurkat genome using a promoter-directed siRNA method (Morris et al, 2004). A short hairpin RNA (shRNA) targeted to the hIL2 promoter, which included CpG site 1, was constructed in an expression vector and transfected into Jurkat cells. We isolated the genomic DNA from the cells and performed bisulfite sequencing. Expression of the shRNA directed against the hIL2 promoter (IL-2 shRNA) induced the methylation of CpG site 1 in about 75% of sequences (Figure 3A) and reduced hIL2 expression (Figure 3B and C). The IL-2 shRNA treatment did not induce DNA methylation at other CpG sites within the IL2 gene that are not normally methylated in Jurkat cells (Figure 3Ab and c). Furthermore, IL-2 shRNA did not affect the expression of the IL-3 gene (IL3), which is dependent upon Oct-1 and NFAT binding for its induced expression (Figure 3C).
Figure 3.

CpG site 1 methylation in the Jurkat genome specifically reduces hIL2 expression. (A) Induction of CpG site 1 methylation in genomic DNA using the RNAi method. Jurkat cells were transfected with either control shRNA or target shRNA directed against CpG site 1 (IL-2 shRNA). The methylation status of the CpG sites was determined by bisulfite sequencing. (B) Expression levels of the hIL2 gene were determined by RT–PCR. (C) Expression levels of hIL2 mRNA and IL3 mRNA were determined by real-time RT–PCR. Jurkat cells were transfected with control shRNA or IL-2 shRNA in the presence or absence of 5-aza-C (4 × 10–7 M). The results shown are the means±s.d. of three independent experiments.
To confirm that the methylation at CpG site 1 is necessary and sufficient to decrease hIL2 expression, we introduced IL-2 shRNA into Jurkat cells in the presence of the DNA methyltransferase inhibitor 5-azacytidine (5-aza-C). Treatment with 5-aza-C strongly reduced the DNA methylation at CpG site 1 (5%; data not shown) and restored hIL2 expression (Figure 3C). These findings indicate that the demethylation of a single, specific CpG site is a prerequisite for hIL2 transcription, and that the methylation status of this CpG site is one of the most important factors limiting hIL2 expression in non-IL-2-producing cells and unstimulated T cells.
To examine the accessibility of transcription factors to the ARRE2 region, we performed a chromatin immunoprecipitation (ChIP) experiment (Zhu et al, 2003). Chromatin prepared from Jurkat cells was precipitated with antibody specific for either NFAT or Oct-1 and the precipitated DNA was amplified using primer sets for the enhancer region in hIL2, or IL3 as a control (Figure 4A). ChIP analysis revealed that NFAT showed stimulation-dependent binding to ARRE2 in Jurkat cells (Figure 4B and C). In contrast, Oct-1 stably bound to the element regardless of PMA/ionomycin stimulation (Figure 4B and C). The methylation of CpG site 1 caused by IL-2 shRNA transfection significantly decreased both Oct-1 and NFAT binding to the element (Figure 4B and C). These results indicate that methylation of CpG site 1 prevents the interaction of transcription factors with genomic DNA in living cells and that demethylation at this site is a prerequisite for the binding of transcription factors in vivo.
Figure 4.

CpG site 1 methylation inhibits NFAT and Oct-1 binding to the hIL2 enhancer, but not to the IL3 enhancer. (A) Diagrams of primer positions on the hIL2 enhancer and IL3 enhancer. (B) ChIP analysis in Jurkat cells was performed to determine the binding of Oct-1 and NFAT and the modification of histone in the ARRE2 region using specific antibodies as indicated. (C) ChIP analysis in Jurkat cells was performed to determine the binding of Oct-1 and NFAT and the modification of histone in the ARRE2 region of the hIL2 promoter and the IL3 enhancer region using specific antibodies as indicated. Quantitative ChIP analysis was performed using real-time PCR. The results shown are the means±s.d. of three independent experiments.
Because the methylation status of CpG sites is known to influence histone modification, we next investigated changes in the modification of histones induced by methylation at CpG site 1, using ChIP analysis with the specific antibodies shown in Figure 4B and C. In Jurkat cells, histone H3 in the hIL2 enhancer region, which includes ARRE2, was acetylated in both the presence and absence of PMA/ionomycin stimulation (Figure 4B and C). CpG methylation in the ARRE2 element correlated strongly with the reduction in histone H3 acetylation (Figure 4B and C). In the IL3 enhancer region, IL-2 shRNA did not affect the binding of Oct-1 or NFAT (Figure 4C).
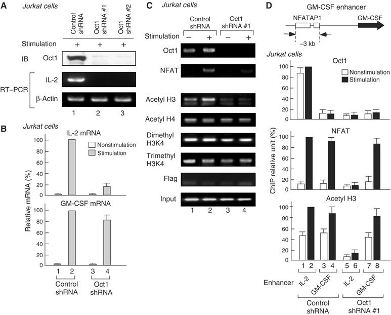
The stimulation-dependent factor NFAT is considered a key regulator of IL2 expression. The significance of the constitutive transcription factor Oct-1 in IL2 transcription is less clear. To assess the role of Oct-1 in IL2 transcriptional activation in vivo, we used RNA interference to downregulate the expression of Oct-1 in Jurkat cells. We generated two shRNAs directed against Oct-1 (siRNA #1 and siRNA #2), both of which reduced Oct-1 protein levels, as shown in Figure 5A. The downregulation of Oct-1 strongly reduced the stimulation-dependent recruitment of NFAT to the ARRE2 region (Figure 5C and D) and IL2 expression (Figure 5A and B, lanes 2 and 3). In contrast, the expression of the GM-CSF gene, which depends upon NFAT but not Oct-1, was not affected by Oct-1 shRNA (Figure 5B and D). ChIP analysis revealed a correlation between Oct-1 downregulation and a reduction in histone H3 acetylation (Figure 5C and D), suggesting that Oct-1 binding is necessary for the maintenance of histone H3 acetylation.
Figure 5.

Oct-1 is essential for hIL2 expression. (A) Oct-1 shRNA reduces hIL2 transcription. Jurkat cells were transfected with either control shRNA or shRNA directed against Oct-1 (Oct-1 shRNA #1 and Oct-1 shRNA #2). Oct-1 protein levels were determined on a Western blot probed with anti-Oct-1 antibody. Expression levels of hIL2 mRNA were determined by RT–PCR. (B) Oct-1 shRNA does not affect the expression of the GM-CSF gene. Expression levels of hIL2 mRNA and GM-CSF mRNA in Jurkat cells were determined by real-time RT–PCR. The results shown are the means±s.d. of three independent experiments. (C) Downregulation of Oct-1 expression reduces NFAT recruitment and alters histone modifications. The binding of NFAT and the modification of histone in the ARRE2 region were determined by ChIP analysis using specific antibodies. (D) Downregulation of Oct-1 expression does not affect NFAT binding to the GM-CSF enhancer. Quantitative ChIP analysis was performed to determine the binding of Oct-1 and NFAT and the modification of histone in the ARRE2 region of the hIL2 promoter and the GM-CSF enhancer region using real-time PCR. The results shown are the means±s.d. of three independent experiments.
Oct-1 binding following CpG site 1 demethylation acts as an epigenetic memory
To confirm that Oct-1 and NFAT binding is regulated by CpG methylation in CD4+ T cells, we performed ChIP analysis with CD4+ T cells from cord blood. In the absence of stimulation (nonstimulated), Oct-1 and NFAT were not observed in the ARRE2 region (Figure 7C and D, ‘Nonstimulated'). At 2 days after stimulation, we observed the demethylation of CpG site 1 (Figure 6, ‘Stimulated') and hIL2 expression (Figure 7A and B, ‘Stimulated'). ChIP analysis revealed the recruitment of Oct-1/NFAT at ARRE2 and the enhancement of H3 acetylation and H3 Lys4 trimethylation (Figure 7C and D, ‘Stimulated'). When stimulated cells were cultured for an additional 4 days without stimulation, hIL2 expression was downregulated (Figure 7A and B, ‘Resting'). In these cells, although NFAT dissociated from the enhancer region, the unmethylated CpG site 1 and Oct-1 binding remained in the ARRE2 region as a stable marker for the maintenance of histone modifications (Figures 6, 7A and B, ‘Resting'). When resting cells were stimulated again with anti-CD3ɛ and CD28 antibodies, we observed NFAT recruitment and hIL2 expression (Figure 7, ‘Restimulated'). To test whether the methylation status at CpG site 1 regulates hIL2 expression, we introduced IL-2 siRNA into resting cells and stimulated them with anti-CD3ɛ and CD28 antibodies. IL-2 siRNA treatment induced the methylation of CpG site 1 (Figure 6) and abrogated Oct-1/NFAT binding to decrease hIL2 expression (Figure 7).
We next investigated whether this stable marker, which remains after the initial stimulation, affects the subsequent stimulation-dependent response of the hIL2 gene. We analyzed the transcription response of the hIL2 gene after the stimulation of nonstimulated and resting cells. Transcription induction was faster in the resting cells than in the nonstimulated cells (the left panels of Figure 8A and B). Bisulfite sequencing revealed an association between the demethylation of CpG site 1 and hIL2 expression (Figure 8C). Furthermore, in nonstimulated cells, fourfold higher concentrations of anti-CD3ɛ and CD28 antibodies were required to induce the demethylation of CpG site 1 and hIL2 expression than were required in resting cells (the right panels of Figure 8A and B). These observations imply that demethylation and Oct-1 binding are important rate-limiting factors in hIL2 expression, and raise the possibility that these epigenetic changes may constitute a memory of the regulatory event.
Figure 8.

Demethylation of CpG site 1 correlates strongly with hIL2 expression in CD4+ T cells. (A) Left panel: hIL2 expression was determined by RT–PCR at the indicated time points after anti-CD3ɛ/CD28 stimulation of nonstimulated or resting cells. Right panel: nonstimulated and resting cells were stimulated with the indicated concentrations of anti-CD3ɛ/CD28 antibodies. hIL2 expression was determined by RT–PCR. (B) The expression levels of hIL2 mRNA shown in (A) were quantitatively determined by real-time RT–PCR. The results shown are the means±s.d. of three independent experiments. (C) The methylation status at CpG site 1 was determined by bisulfite sequencing. Left panel: nonstimulated cells were stimulated at the indicated time points after anti-CD3ɛ/CD28 antibodies. Right panel: nonstimulated cells were stimulated with the indicated concentrations of anti-CD3ɛ/CD28 antibodies.
Discussion
Transient reporter assays with a series of deletion constructs of the hIL2 enhancer–promoter region revealed that luciferase activity was expressed from less than 10% of the IL2(−352+1) constructs, even though IL2(−240+1) includes the binding sites for Oct-1, NF-kB, AP-1, CD28RE, NRE, and Ets (Serfling et al, 1995). This observation suggests the importance of a combination of binding sites for these factors and a requirement for the NFAT site in hIL2 induction. Furthermore, IL2(−263+1) (−263 to +1), in which the NFAT-binding site is deleted but the Oct-1 site is not, showed about 20% of the transcriptional activity of IL2(−352+1). These results suggest that NFAT acts cooperatively with Oct-1 as a key coordinator of hIL2 transcription.
NFAT is a known stimulation-dependent factor. An increase in intracellular Ca2+ triggered by ligand binding to a cell-membrane receptor leads to the activation of the phosphatase activity of calcineurin, which dephosphorylates cytoplasmic NFAT family members (Hogan et al, 2003). Dephosphorylated NFAT family members enter the nucleus and cooperatively bind to the promoter–enhancer region of IL2 with AP-1 (McCaffrey et al, 1993; Macian et al, 2000). In contrast to NFAT, Oct-1 is a constitutive transcription factor and is present in the nuclei of unstimulated T cells (Kamps et al, 1990; Shah et al, 1997; Wang et al, 2004a, 2004b). In vivo footprinting analysis revealed that Oct-1 does not bind to the minimal IL2 promoter–enhancer region in unstimulated T cells (Brunvand et al, 1993). This result is consistent with the results of our ChIP analysis. Without stimulation, CpG site 1 in CD4+ T cells was highly methylated, and neither Oct-1 nor NFAT was observed on the ARRE2 (Figure 9, ‘Naïve state').
Figure 9.

A proposed model for the mechanism of hIL2 gene regulation. IL2 gene expression is epigenetically regulated in two steps. When naïve cells are stimulated, CpG site 1 is demethylated to induce Oct-1 binding (pre-active state). Oct-1 induces the coordinated binding of other transcription factors following histone H3 acetylation (active state). When the stimulation signal is withdrawn, Oct-1 remains on ARRE2 as a stable marker of the first stimulation (memory state).
When CD4+ T cells were stimulated, Oct-1/NFAT binding and histone H3 acetylation were observed, followed by CpG site 1 demethylation (Figure 9, ‘Memory and Active states'). CpG site 1 demethylation was induced within 1 h of stimulation, indicating the existence of an active enzymatic demethylation mechanism. Several lines of evidence strongly suggest that DNA methylation status is one of the critical factors in the regulation of gene transcription (Jones and Wolffe, 1999; Bird, 2002; Martinowich et al, 2003; Alikhani-Koopaei et al, 2004; Aoyama et al, 2004; Liu et al, 2004). However, because of technical limitations, there is no experimental evidence that CpG methylation in a small region of a genome restricts gene expression. Recently, two groups reported that dsRNAs targeted to CpG islands within a promoter induced RNA-directed DNA methylation in human 293FT cells (Morris et al, 2004).
To obtain in vivo evidence that a specific instance of CpG methylation regulates IL2 expression, we used a promoter-targeted siRNA method. In Jurkat cells, CpG site 1 was unmethylated and Oct-1 binding was observed regardless of stimulation. Methylation of this site abrogated the binding of Oct-1/NFAT to the hIL2 promoter–enhancer region and inhibited hIL2 expression. Although there are several Oct-1/NFAT-binding regions within 500 bp of the hIL2 transcription start site, the Oct-1/NFAT-binding site in ARRE2 is the only site that includes a CpG amenable to methylation. Our result also showed that IL-2 shRNA treatment did not influence methylation in other regions of the genome in a nonspecific manner (Figure 3A). Therefore, it is unlikely that all Oct-1 and NFAT binding was abrogated by nonspecific methylation. Furthermore, in a transient reporter assay, a significant reduction in transcription was observed by the single methylation of CpG site 1 (Figure 2C). Considering these results together, we infer that the binding of Oct-1 to CpG site 1 is required for the cooperative binding of transcription factors to this and other regions spanning the entire promoter. Our findings also indicate that the demethylation of this single specific CpG site is a prerequisite for hIL2 transcription, and that the methylation status of this CpG site is one of the most important factors limiting IL2 expression in non-IL-2-producing cells and unstimulated T cells. Our observations provide the first in vivo evidence that a change in methylation status at a single CpG site is necessary for the regulation of gene transcription. Although accumulating data show that some transcriptional activators induce CpG demethylation, our results indicate that demethylation in the hIL2 promoter is a prerequisite for transcription initiation.
When stimulation was withdrawn, NFAT dissociated from the ARRE region, whereas Oct-1 remained on the element and H3 acetylation was maintained (Figure 9, ‘Memory state'). This epigenetic state is identical to that in unstimulated Jurkat cells. In Jurkat cells, although Oct-1 stably associates with ARRE2, the expression of hIL2 is strictly regulated by stimulation, suggesting that the binding of Oct-1 is not sufficient for IL2 expression. This proposition is supported by the observation that resting CD4+ T cells did not express hIL2 despite the binding of Oct-1 to the ARRE2 region. Downregulation of Oct-1 by RNAi in Jurkat cells reduced histone H3 acetylation, suggesting that histone H3 acetylation in ARRE2 is maintained by Oct-1 in resting CD4+ T cells or unstimulated Jurkat cells. These results also imply that the reduction in H3 acetylation induced by CpG site 1 methylation is caused by the inhibition of Oct-1 binding to the ARRE2 region, and that Oct-1 binding is necessary but not sufficient for the initiation of IL2 transcription. As the downregulation of Oct-1 inhibits the binding of NFAT to DNA, the chromatin remodelling induced by Oct-1 may be necessary for the initiation of the stimulation-dependent coordinated binding of other transcription factors that regulate hIL2 expression. Our results indicate that transcription factors and modifications to DNA and histones ‘collaborate' to determine the appropriate hIL2 expression pattern. These observations also imply that, after the first stimulation, the unmethylated CpG site 1 and Oct-1 bound to the ARRE2 region act as an epigenetic marker of the initial stimulation in CD4+ T cells (Figure 9, ‘Memory state'). As epigenetic changes in the ARRE2 region seem to be stable once initiated, their major function may be the enhancement of the amount and/or rate of transcription of IL2 in the memory T-cell population. This would facilitate the rapid production of this cytokine in a secondary immune memory response, because less antigen would be required to elicit sufficient expression of hIL2 to cause an effect.
Materials and methods
Cells and cell culture
CD4+ T cells were purified from samples of cord blood using a MACS separation column (Miltenyi Biotec) and CD4 Microbeads (Miltenyi Biotec) (Shibuya et al, 2003). Nonstimulated or resting primary CD4+ T cells were stimulated by culture for 2 days with 1 μg/ml plate-bound anti-CD3ɛ antibody (BD Pharmingen, San Diego, CA) and 10 μg/ml anti-CD28 antibody (BD Pharmingen). The CD4+ T cells were then maintained without stimulation for 4 days to allow the cells to rest. After we had confirmed that the cells did not express hIL2 mRNA, the CD4+ T cells were restimulated with the same ligands.
The cell lines used were Jurkat cells (human T-cell lymphoma), EL4 cells (mouse T-cell lymphoma), and MCF-7 cells (human breast cancer). Jurkat cells and EL4 cells were maintained in RPMI 1640 medium supplemented with 10% fetal bovine serum and antibiotics. MCF-7 cells were cultured in Dulbecco's modified Eagle's medium supplemented with 10% fetal bovine serum and antibiotics. To induce IL2 expression, the cells were incubated with 20 ng/ml PMA (Sigma, St Louis, MO) and 1 μg/ml ionomycin (Sigma) for 6 h. Jurkat cells were plated and treated 24 h later with 4 × 10−7 M 5-aza-C (Sigma). The medium was changed 24 h after drug treatment and on every subsequent day.
All cell lines and primary CD4+ T cells were maintained at 37°C under a humid 5% CO2 atmosphere.
Bisulfite sequencing
Genomic DNA was purified from cell lines and primary CD4+ T cells with the Easy-DNA Kit (Invitrogen). Genomic DNA (1 μg), digested with BamHI, was incubated with freshly prepared 0.3 M NaOH in a volume of 20 μl for 15 min. To this solution was added 120 μl of freshly prepared 3.6 M sodium bisulfite (Sigma) and 0.6 mM hydroquinone (Sigma) solution (adjusted to pH 5.0 with 10 N NaOH). The DNA solution underwent 15 cycles of denaturation at 95°C for 30 s and incubation at 50°C for 15 min (Kaneda et al, 2004). The samples were desalted with the Wizard DNA Clean-up System (Promega) and desulfonated by incubation with 0.3 N NaOH for 5 min. The DNA was ethanol precipitated and suspended in 20 μl of TE buffer.
For bisulfite sequencing, PCR was performed with primers common to the methylated and unmethylated DNA sequences using 1 μl of the DNA solution as template. PCR products were cloned into the pGEM-T Easy vector (Promega), and 20 clones from each sample were cycle sequenced with the BigDye Terminator kit (ver. 3.1; PE Biosystems, Forster City, CA) and an ABI automated DNA sequencer (PE Biosystems, Warrington, UK). The oligonucleotide primers used were as follows: sites 1–2 forward, 5′-AATGTATATAGATATTAAGAGA-3′; sites 1–2 reverse, 5′-ATAAATATAAATAAAATCCCTCT-3′; sites 2–7 forward, 5′-TTTTAGGTTAAATTAGAAGTATA-3′; sites 2–7 reverse, 5′-TACTTATTAAACTTAAAATACTAT-3′.
Plasmid constructs
The wild-type construct was produced by cloning a 1363-bp fragment of the IL2 promoter into the HindIII/SacI sites of the pGL3 luciferase reporter vector (Promega). A series of deletion constructs was generated by PCR amplification of the desired part of the insert. Two methylated plasmids were used to make a hybrid reporter as described below.
Plasmid methylation
The plasmids were methylated using the enzyme SssI methylase and its substrate SAM (New England Biolabs, Inc., Beverly, MA). Briefly, 20 μg of DNA was incubated with 16 U of SssI and 3.2 μM (final concentration) SAM for 16 h at 37°C. Methylation was verified by cleaving the plasmid with HpaII, a methylation-sensitive restriction enzyme that recognizes the CCGG sequences present in the vector, followed by analysis on an agarose gel stained with ethidium bromide. The methylated promoters were then cut with HindIII and SacI. The pGL3 basic vector digested with HindIII and SacI was ligated with equimolar concentration of methylation or unmethylated promoter fragment at 16°C for 30 min. The DNA was ethanol-precipitated, and 4 μg of ligated DNA was transfected using lipofectamine 2000 (Promega) according to the manufacturer's protocol.
IL2 promoter transient transfection and luciferase assays
PCR-amplified IL2 promoter fragments were cloned upstream from the firefly luciferase reporter gene in the pGL3-Basic vector. Jurkat cells grown in 12-well culture plates were transfected with 1 μg of the IL2–reporter plasmids/well using Lipofectamine 2000 (Promega). To monitor transfection efficiency, the IL2 reporter was cotransfected with 25 ng of a plasmid encoding the Renilla reniformis luciferase gene under the control of the thymidine kinase promoter. Luciferase activity in the cell lysates was determined with a dual luciferase reporter assay system (Promega) 48 h after transfection.
RNAi analysis
To construct the siRNA expression vector, we used the pU6i vector, which contains the human U6 promoter (Tateishi et al, 2004). The sequences of the siRNAs used were 5′-GGCGTTAATTGCATGAATTAG-3′ (IL2 promoter), 5′-GGAATTAATTGCATGAATTAG-3′ (control), 5′-GCGAATTGATACTCCCAGCTT-3′ (Oct1 #1), and 5′-GCCTTGAACCTCAGCTTTAAG-3′ (Oct1 #2).
We synthesized oligonucleotides with hairpin, terminator, and overhanging sequences. We annealed these fragments and inserted them into the BspMI sites of pU6i. These siRNA constructs were transfected into Jurkat cells using GeneJuice (Novagen). Transfected cells were selected in medium supplemented with puromycin (2.5 μg/ml) for 2–4 days. Vector-transfected cells were used as the control. Live cells were isolated on a Ficoll gradient and used for some analyses.
Resting cells from CD4+ T cells were transfected with siRNA (10 nM) using MPG peptide at a charge ratio of 10:1, as described previously (Morris et al, 2004).
ChIP assay
The status of histone modifications and some transcription-factor binding in the IL2 promoter region was detected using a ChIP assay kit (Upstate Biotechnology) following the protocol provided by the manufacturer. For crosslinking, 107–108 cells were resuspended in warm medium containing 1% formaldehyde for 15 min at 37°C. Cells were lysed in lysis buffer containing a proteinase inhibitor cocktail (Roche) and sonicated 10 times for 15 s each to produce a chromatin size of 100–500 bp. ChIP antibodies were directed against acetyl-histone H3 (Upstate Biotechnology), Oct-1 (Santa Cruz Biotechnology) (Osborne et al, 2004), NFAT2 (7A6; Santa Cruz Biotechnology), dimethyl-histone H3 (Lys9) (Upstate Biotechnology), and trimethyl-histone H3 (Lys4) (Abcam). Real-time PCR analysis of ChIP samples was performed using the ABI Prism 7500 Sequence Detection System. PCR was performed in 25-μl reactions with Syber Green (Invitrogen). All the primer sets used produced no signal in control reactions lacking template. Dissociation-curve analysis showed that single products with the expected Tm values were generated by each primer set. Standard curves were determined for each primer set by dilution of the input DNA in a 0.1–100 ng range, and only primer sets yielding slopes close to the theoretical values of 1.9–2-fold amplifications per cycle were used. The amount of each sequence in the input and precipitated DNA was calculated from the cycle threshold (CT) for each primer set using the standard curves. The relative units recovered for each primer set were determined by dividing the calculated amount of precipitated sequence by the amount of that sequence in the input DNA.
RNA isolation and real-time quantitative RT–PCR, DNA affinity column and EMSA
Available as Supplementary data at The EMBO Journal Online.
Supplementary Material
Supplementary data
Acknowledgments
We thank Yoshihiro Shiina and Hiroko Shiina for providing Cord Bloods. This work was supported by the 21st Century COE Program from the Ministry of Education, Culture, Sports, Sciences, and Technology (MEXT).
References
- Alikhani-Koopaei R, Fouladkou F, Frey FJ, Frey BM (2004) Epigenetic regulation of 11 beta-hydroxysteroid dehydrogenase type 2 expression. J Clin Invest 114: 1146–1157 [DOI] [PMC free article] [PubMed] [Google Scholar]
- Aoyama T, Okamoto T, Nagayama S, Nishijo K, Ishibe T, Yasura K, Nakayama T, Nakamura T, Toguchida J (2004) Methylation in the core-promoter region of the chondromodulin-I gene determines the cell-specific expression by regulating the binding of transcriptional activator Sp3. J Biol Chem 279: 28789–28797 [DOI] [PubMed] [Google Scholar]
- Bird A (2002) DNA methylation patterns and epigenetic memory. Genes Dev 16: 6–21 [DOI] [PubMed] [Google Scholar]
- Bruniquel D, Schwartz RH (2003) Selective, stable demethylation of the interleukin-2 gene enhances transcription by an active process. Nat Immunol 4: 235–240 [DOI] [PubMed] [Google Scholar]
- Brunvand MW, Krumm A, Groudine M (1993) In vivo footprinting of the human IL-2 gene reveals a nuclear factor bound to the transcription start site in T cells. Nucleic Acids Res 21: 4824–4829 [DOI] [PMC free article] [PubMed] [Google Scholar]
- Cervoni N, Szyf M (2001) Demethylase activity is directed by histone acetylation. J Biol Chem 276: 40778–40787 [DOI] [PubMed] [Google Scholar]
- Crabtree GR, Clipstone NA (1994) Signal transmission between the plasma membrane and nucleus of T lymphocytes. Annu Rev Biochem 63: 1045–1083 [DOI] [PubMed] [Google Scholar]
- Dutton RW, Bradley LM, Swain SL (1998) T cell memory. Annu Rev Immunol 16: 201–223 [DOI] [PubMed] [Google Scholar]
- Fujita T, Shibuya H, Ohashi T, Yamanishi K, Taniguchi T (1986) Regulation of human interleukin-2 gene: functional DNA sequences in the 5′ flanking region for the gene expression in activated T lymphocytes. Cell 46: 401–405 [DOI] [PubMed] [Google Scholar]
- Garrity PA, Chen D, Rothenberg EV, Wold BJ (1994) Interleukin-2 transcription is regulated in vivo at the level of coordinated binding of both constitutive and regulated factors. Mol Cell Biol 14: 2159–2169 [DOI] [PMC free article] [PubMed] [Google Scholar]
- Granelli-Piperno A, Nolan P (1991) Nuclear transcription factors that bind to elements of the IL-2 promoter. Induction requirements in primary human T cells. J Immunol 147: 2734–2739 [PubMed] [Google Scholar]
- Hogan PG, Chen L, Nardone J, Rao A (2003) Transcriptional regulation by calcium, calcineurin, and NFAT. Genes Dev 17: 2205–2232 [DOI] [PubMed] [Google Scholar]
- Hughes CC, Pober JS (1996) Transcriptional regulation of the interleukin-2 gene in normal human peripheral blood T cells. Convergence of costimulatory signals and differences from transformed T cells. J Biol Chem 271: 5369–5377 [DOI] [PubMed] [Google Scholar]
- Jain J, Loh C, Rao A (1995) Transcriptional regulation of the IL-2 gene. Curr Opin Immunol 7: 333–342 [DOI] [PubMed] [Google Scholar]
- Jones PL, Wolffe AP (1999) Relationships between chromatin organization and DNA methylation in determining gene expression. Semin Cancer Biol 9: 339–347 [DOI] [PubMed] [Google Scholar]
- Kamps MP, Corcoran L, LeBowitz JH, Baltimore D (1990) The promoter of the human interleukin-2 gene contains two octamer-binding sites and is partially activated by the expression of Oct-2. Mol Cell Biol 10: 5464–5472 [DOI] [PMC free article] [PubMed] [Google Scholar]
- Kaneda A, Tsukamoto T, Takamura-Enya T, Watanabe N, Kaminishi M, Sugimura T, Tatematsu M, Ushijima T (2004) Frequent hypomethylation in multiple promoter CpG islands is associated with global hypomethylation, but not with frequent promoter hypermethylation. Cancer Sci 95: 58–64 [DOI] [PMC free article] [PubMed] [Google Scholar]
- Kundig TM, Schorle H, Bachmann MF, Hengartner H, Zinkernagel RM, Horak I (1993) Immune responses in interleukin-2-deficient mice. Science 262: 1059–1061 [DOI] [PubMed] [Google Scholar]
- Liu C, Xu D, Sjoberg J, Forsell P, Bjorkholm M, Claesson HE (2004) Transcriptional regulation of 15-lipoxygenase expression by promoter methylation. Exp Cell Res 297: 61–67 [DOI] [PubMed] [Google Scholar]
- Macian F, Garcia-Rodriguez C, Rao A (2000) Gene expression elicited by NFAT in the presence or absence of cooperative recruitment of Fos and Jun. EMBO J 19: 4783–4795 [DOI] [PMC free article] [PubMed] [Google Scholar]
- Malek TR (2003) The main function of IL-2 is to promote the development of T regulatory cells. J Leukoc Biol 74: 961–965 [DOI] [PubMed] [Google Scholar]
- Martinowich K, Hattori D, Wu H, Fouse S, He F, Hu Y, Fan G, Sun YE (2003) DNA methylation-related chromatin remodeling in activity-dependent BDNF gene regulation. Science 302: 890–893 [DOI] [PubMed] [Google Scholar]
- McCaffrey PG, Luo C, Kerppola TK, Jain J, Badalian TM, Ho AM, Burgeon E, Lane WS, Lambert JN, Curran T, Verdine GL, Rao A, Hogan PG (1993) Isolation of the cyclosporin-sensitive T cell transcription factor NFATp. Science 262: 750–754 [DOI] [PubMed] [Google Scholar]
- Morris KV, Chan SW, Jacobsen SE, Looney DJ (2004) Small interfering RNA-induced transcriptional gene silencing in human cells. Science 305: 1289–1292 [DOI] [PubMed] [Google Scholar]
- Nelson BH (2004) IL-2, regulatory T cells, and tolerance. J Immunol 172: 3983–3988 [DOI] [PubMed] [Google Scholar]
- Osborne AR, Zhang H, Fejer G, Palubin KM, Niesen MI, Blanck G (2004) Oct-1 maintains an intermediate, stable state of HLA-DRA promoter repression in Rb-defective cells: an Oct-1-containing repressosome that prevents NF-Y binding to the HLA-DRA promoter. J Biol Chem 279: 28911–28919 [DOI] [PubMed] [Google Scholar]
- Rooney JW, Sun YL, Glimcher LH, Hoey T (1995) Novel NFAT sites that mediate activation of the interleukin-2 promoter in response to T-cell receptor stimulation. Mol Cell Biol 15: 6299–6310 [DOI] [PMC free article] [PubMed] [Google Scholar]
- Sadlack B, Merz H, Schorle H, Schimpl A, Feller AC, Horak I (1993) Ulcerative colitis-like disease in mice with a disrupted interleukin-2 gene. Cell 75: 253–261 [DOI] [PubMed] [Google Scholar]
- Serfling E, Avots A, Neumann M (1995) The architecture of the interleukin-2 promoter: a reflection of T lymphocyte activation. Biochim Biophys Acta 1263: 181–200 [DOI] [PubMed] [Google Scholar]
- Shah PC, Bertolino E, Singh H (1997) Using altered specificity Oct-1 and Oct-2 mutants to analyze the regulation of immunoglobulin gene transcription. EMBO J 16: 7105–7117 [DOI] [PMC free article] [PubMed] [Google Scholar]
- Shibuya K, Shirakawa J, Kameyama T, Honda S, Tahara-Hanaoka S, Miyamoto A, Onodera M, Sumida T, Nakauchi H, Miyoshi H, Shibuya A (2003) CD226 (DNAM-1) is involved in lymphocyte function-associated antigen 1 costimulatory signal for naive T cell differentiation and proliferation. J Exp Med 198: 1829–1839 [DOI] [PMC free article] [PubMed] [Google Scholar]
- Skerka C, Decker EL, Zipfel PF (1995) A regulatory element in the human interleukin 2 gene promoter is a binding site for the zinc finger proteins Sp1 and EGR-1. J Biol Chem 270: 22500–22506 [DOI] [PubMed] [Google Scholar]
- Tateishi Y, Kawabe Y, Chiba T, Murata S, Ichikawa K, Murayama A, Tanaka K, Baba T, Kato S, Yanagisawa J (2004) Ligand-dependent switching of ubiquitin–proteasome pathways for estrogen receptor. EMBO J 23: 4813–4823 [DOI] [PMC free article] [PubMed] [Google Scholar]
- Thomas RM, Gao L, Wells AD (2005) Signals from CD28 induce stable epigenetic modification of the IL-2 promoter. J Immunol 174: 4639–4646 [DOI] [PubMed] [Google Scholar]
- Ullman KS, Northrop JP, Admon A, Crabtree GR (1993) Jun family members are controlled by a calcium-regulated, cyclosporin A-sensitive signaling pathway in activated T lymphocytes. Genes Dev 7: 188–196 [DOI] [PubMed] [Google Scholar]
- Wang VE, Schmidt T, Chen J, Sharp PA, Tantin D (2004a) Embryonic lethality, decreased erythropoiesis, and defective octamer-dependent promoter activation in Oct-1-deficient mice. Mol Cell Biol 24: 1022–1032 [DOI] [PMC free article] [PubMed] [Google Scholar]
- Wang VE, Tantin D, Chen J, Sharp PA (2004b) B cell development and immunoglobulin transcription in Oct-1-deficient mice. Proc Natl Acad Sci USA 101: 2005–2010 [DOI] [PMC free article] [PubMed] [Google Scholar]
- Ward SB, Hernandez-Hoyos G, Chen F, Waterman M, Reeves R, Rothenberg EV (1998) Chromatin remodeling of the interleukin-2 gene: distinct alterations in the proximal versus distal enhancer regions. Nucleic Acids Res 26: 2923–2934 [DOI] [PMC free article] [PubMed] [Google Scholar]
- Weinberg K, Parkman R (1990) Severe combined immunodeficiency due to a specific defect in the production of interleukin-2. N Engl J Med 322: 1718–1723 [DOI] [PubMed] [Google Scholar]
- Zhu C, Rao K, Xiong H, Gagnidze K, Li F, Horvath C, Plevy S (2003) Activation of the murine interleukin-12 p40 promoter by functional interactions between NFAT and ICSBP. J Biol Chem 278: 39372–39382 [DOI] [PubMed] [Google Scholar]
Associated Data
This section collects any data citations, data availability statements, or supplementary materials included in this article.
Supplementary Materials
Supplementary data
