Impact of ATF6 deletion on the embryonic brain development
- PMID: 40487428
- PMCID: PMC12143657
- DOI: 10.1016/j.isci.2025.112569
Impact of ATF6 deletion on the embryonic brain development
Abstract
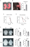
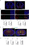
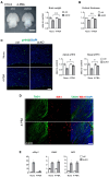
Although the unfolded protein response (UPR) is activated during brain development, its roles remain unclear. Here, we report that deletion of activating transcription factor 6 (ATF6), consisting of ATF6α and ATF6β, in the developing brain caused microcephaly and neonatal death in mice. Analysis of Atf6a/Atf6b double conditional knockout (dcKO) brains revealed diverse neuronal phenotypes, such as reduced neurogenesis, increased cell death, impaired cortical layer formation, and axon projection defects. Furthermore, hypervasculature, glial defects, and neuroinflammation were observed in dcKO brains. Notably, hypervasculature was detected at E14.5, when endoplasmic reticulum (ER) stress was morphologically unclear, but the UPR was activated to a greater extent in dcKO brains. Expression profiles revealed reduced levels of molecular chaperones in the ER and enhanced levels of PERK- and IRE1-downstream molecules, including VEGFA, in dcKO brains. Administration of a chemical chaperone 4-phenylbutyric acid partially rescued dcKO mice, suggesting roles of ATF6 for improving proteostasis and for coordinating the UPR.
Keywords: Cell biology; Developmental biology; Neuroscience.
© 2025 The Author(s).
Conflict of interest statement
The authors declare no competing interests.
Figures
References
-
- Sokka A.L., Putkonen N., Mudo G., Pryazhnikov E., Reijonen S., Khiroug L., Belluardo N., Lindholm D., Korhonen L. Endoplasmic reticulum stress inhibition protects against excitotoxic neuronal injury in the rat brain. J. Neurosci. 2007;27:901–908. doi: 10.1523/jneurosci.4289-06.2007. - DOI - PMC - PubMed
LinkOut - more resources
Full Text Sources
Molecular Biology Databases
Miscellaneous
