Abstract
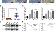
This study explored whether the migration, invasion, and apoptosis of nasopharyngeal carcinoma (NPC) cells were affected by the CXCR4/CXCR7-CXCL12 axis and if this mechanism was related to G-protein signaling pathway. A total of 72 NPC patients admitted in our hospital between April 2013 and February 2015 were incorporated in this study. Immunohistochemistry was performed to compare the expression levels of CXCR4, CXCR7, and CXCL12 between NPC tissues and adjacent normal tissues. Then, the correlation analysis was implemented to assess the association among CXCR4, CXCR7, and CXCL12 expressions. Jellyfish glow protein experiment was carried out after the cultivation of CNE-2Z cell lines in order to observe the intracellular calcium mobilization resulted from G-protein activation contributed by CXCR4/CXCR7-CXCL12 axis. The impact of CXCR4/CXCR7-CXCL12 axis on the migration and invasion of NPC cells was explored using transwell experiments. Finally, the anti-apoptosis effects of CXCR4/CXCR7-CXCL12 axis on NPC cells were investigated by the splicing of poly ADP-ribose polymerase (PARP). Compared to NPC patients with low-grade (stage I–II) tumor node metastasis (TNM) and those without lymph node metastasis, the expression of CXCR4, CXCR7, and CXCL12 were significantly higher in NPC patients with high-grade (stage III–IV) TNM and those with lymph node metastasis (P < 0.05). Moreover, there was significant positive correlation between the expression level of CXCL12 and CXCR7 (r s = 0.484, P < 0.001) as well as the expression level of CXCL12 and CXCR4 (r s = 0.414, P < 0.001). As suggested by cellular experiments using CNE-2Z, the calcium mobilization degree induced by CXCR4-CXCL12 axis in activating G proteins seemed to be slightly more effective than that induced by CXCR4/CXCR7-CXCL12 axis, while the CXCR7-CXCL12 axis could hardly activate calcium mobilization. Furthermore, the transwell experiment showed that CXCR4/CXCR7-CXCL12 axis could exacerbate the migration and invasion of NPC cells (P < 0.05). The transwell experiment also suggested that the CXCR4/CXCR7-CXCL12 axis was associated with the expression of matrix metallo proteinase 9 (MMP9) which is a substance in the downstream of G-protein pathways (P < 0.05). Results from PARP shear zone also indicated that the CXCR4/CXCR7-CXCL12 axis could suppress NPC cell apoptosis (P < 0.05). The expressional levels of CXCR4, CXCR7, and CXCL12 significantly varied with clinical stages and status of lymph node metastasis of NPC patients. This revealed potential indicators which can be used for NPC prognosis. Additionally, the CXCR4/CXCR7-CXCL12 axis may regulate the expression of downstream proteins (e.g., MMP-9) through the activation of G-protein signaling pathways. These conclusions may provide key evidence for NPC aetiology which can be further investigated to develop novel molecular targets for NPC treatments.











Similar content being viewed by others
References
- Jemal A, Bray F, Center MM, Ferlay J, Ward E, Forman D. Global cancer statistics. CA Cancer J Clin. 2011;61:69–90. 
- Lee AW, Ma BB, Ng WT, Chan AT. Management of nasopharyngeal carcinoma: current practice and future perspective. J Clin Oncol. 2015;33:3356–64. 
- Yan M, Kumachev A, Siu LL, Chan KK. Chemoradiotherapy regimens for locoregionally advanced nasopharyngeal carcinoma: a Bayesian network meta-analysis. Eur J Cancer. 2015;51:1570–9. 
- Wei P, Niu M, Pan S, Zhou Y, Shuai C, Wang J, et al. Cancer stem-like cell: a novel target for nasopharyngeal carcinoma therapy. Stem Cell Res Ther. 2014;5:44. 
- Luo DH, Chen QY, Liu H, Xu LH, Zhang HZ, Zhang L, et al. The independent, unfavorable prognostic factors endothelin a receptor and chemokine receptor 4 have a close relationship in promoting the motility of nasopharyngeal carcinoma cells via the activation of AKT and MAPK pathways. J Transl Med. 2013;11:203. 
- Peng H, Huang Y, Rose J, Erichsen D, Herek S, Fujii N, et al. Stromal cell-derived factor 1-mediated CXCR4 signaling in rat and human cortical neural progenitor cells. J Neurosci Res. 2004;76:35–50. 
- Wang N, Wu QL, Fang Y, Mai HQ, Zeng MS, Shen GP, et al. Expression of chemokine receptor CXCR4 in nasopharyngeal carcinoma: pattern of expression and correlation with clinical outcome. J Transl Med. 2005;3:26. 
- Li J, Mo HY, Xiong G, Zhang L, He J, Huang ZF, et al. Tumor microenvironment macrophage inhibitory factor directs the accumulation of interleukin-17-producing tumor-infiltrating lymphocytes and predicts favorable survival in nasopharyngeal carcinoma patients. J Biol Chem. 2012;287:35484–95. 
- Wang Y, Huang J, Li Y, Yang GY. Roles of chemokine CXCL12 and its receptors in ischemic stroke. Curr Drug Targets. 2012;13:166–72. 
- Xu J, Deng X, Tang M, Li L, Xiao L, Yang L, et al. Tyrosylprotein sulfotransferase-1 and tyrosine sulfation of chemokine receptor 4 are induced by Epstein-Barr virus encoded latent membrane protein 1 and associated with the metastatic potential of human nasopharyngeal carcinoma. PLoS One. 2013;8, e56114. 
- Shinjyo N, Stahlberg A, Dragunow M, Pekny M, Pekna M. Complement-derived anaphylatoxin C3a regulates in vitro differentiation and migration of neural progenitor cells. Stem Cells. 2009;27:2824–32. 
- Slinger E, Langemeijer E, Siderius M, Vischer HF, Smit MJ. Herpesvirus-encoded GPCRs rewire cellular signaling. Mol Cell Endocrinol. 2011;331:179–84. 
- Lu J, Luo H, Liu X, Peng Y, Zhang B, Wang L, et al. miR-9 targets CXCR4 and functions as a potential tumor suppressor in nasopharyngeal carcinoma. Carcinogenesis. 2014;35:554–63. 
- Ou DL, Chen CL, Lin SB, Hsu CH, Lin LI. Chemokine receptor expression profiles in nasopharyngeal carcinoma and their association with metastasis and radiotherapy. J Pathol. 2006;210:363–73. 
- Domanska UM, Kruizinga RC, Nagengast WB, Timmer-Bosscha H, Huls G, de Vries EG, et al. A review on CXCR4/CXCL12 axis in oncology: no place to hide. Eur J Cancer. 2013;49:219–30. 
- Levoye A, Balabanian K, Baleux F, Bachelerie F, Lagane B. CXCR7 heterodimerizes with CXCR4 and regulates CXCL12-mediated G protein signaling. Blood. 2009;113:6085–93. 
- Heinrich EL, Lee W, Lu J, Lowy AM, Kim J. Chemokine CXCL12 activates dual CXCR4 and CXCR7-mediated signaling pathways in pancreatic cancer cells. J Transl Med. 2012;10:68. 
- Luker KE, Lewin SA, Mihalko LA, Schmidt BT, Winkler JS, Coggins NL, et al. Scavenging of CXCL12 by CXCR7 promotes tumor growth and metastasis of CXCR4-positive breast cancer cells. Oncogene. 2012;31:4750–8. 
- Luo HN, Li XP, Liu X, Zhang GH, Liu YL. Association of CXCR4 and SDF-1alpha with organ-specific metastasis of nasopharyngeal carcinoma. Zhonghua Zhong Liu Za Zhi. 2009;31:260–4. 
- Xu Y, Zhang SZ, Huang PC, Chen J, Cai KR. Expression of chemokine receptor CXCR4 in nasopharyngeal carcinoma cells. Ai Zheng. 2004;23:136–40. 
- Xu D, Li R, Wu J, Jiang L, Zhong HA. Drug Design targeting the CXCR4/CXCR7/CXCL12 pathway. Curr Top Med Chem. 2015. 
- Filippo TR, Galindo LT, Barnabe GF, Ariza CB, Mello LE, Juliano MA, et al. CXCL12 N-terminal end is sufficient to induce chemotaxis and proliferation of neural stem/progenitor cells. Stem Cell Res. 2013;11:913–25. 
- da Guo D, Li QN, Li CM, Bi HS. Zinc oxide nanoparticles inhibit murine photoreceptor-derived cell proliferation and migration via reducing TGF-beta and MMP-9 expression in vitro. Cell Prolif. 2015;48:198–208. 
- Liu Z, Li L, Yang Z, Luo W, Li X, Yang H, et al. Increased expression of MMP9 is correlated with poor prognosis of nasopharyngeal carcinoma. BMC Cancer. 2010;10:270. 
- Gallo J, Kamaly N, Lavdas I, Stevens E, Nguyen QD, Wylezinska-Arridge M, et al. CXCR4-targeted and MMP-responsive iron oxide nanoparticles for enhanced magnetic resonance imaging. Angew Chem Int Ed Engl. 2014;53:9550–4. 
- Yu Y, Li H, Xue B, Jiang X, Huang K, Ge J, et al. SDF-1/CXCR7 axis enhances ovarian cancer cell invasion by MMP-9 expression through p38 MAPK pathway. DNA Cell Biol. 2014;33:543–9. 
- Sun W, Liu J, Huan Y, Zhang C. Intracranial injection of recombinant stromal-derived factor-1 alpha (SDF-1alpha) attenuates traumatic brain injury in rats. Inflamm Res. 2014;63:287–97. 
- Shanmugaratnam K, Sobin LH. The World Health Organization histological classification of tumours of the upper respiratory tract and ear. A commentary on the second edition. Cancer. 1993;71:2689–97. 
- Vindrieux D, Escobar P, Lazennec G. Emerging roles of chemokines in prostate cancer. Endocr Relat Cancer. 2009;16:663–73. 
- Sun X, Cheng G, Hao M, Zheng J, Zhou X, Zhang J, et al. CXCL12 / CXCR4 / CXCR7 chemokine axis and cancer progression. Cancer Metastasis Rev. 2010;29:709–22. 
- Burger JA, Kipps TJ. CXCR4: a key receptor in the crosstalk between tumor cells and their microenvironment. Blood. 2006;107:1761–7. 
- Wojcechowskyj JA, Lee JY, Seeholzer SH, Doms RW. Quantitative phosphoproteomics of CXCL12 (SDF-1) signaling. PLoS One. 2011;6, e24918. 
- Samara GJ, Lawrence DM, Chiarelli CJ, Valentino MD, Lyubsky S, Zucker S, et al. CXCR4-mediated adhesion and MMP-9 secretion in head and neck squamous cell carcinoma. Cancer Lett. 2004;214:231–41. 
- Muller A, Homey B, Soto H, Ge N, Catron D, Buchanan ME, et al. Involvement of chemokine receptors in breast cancer metastasis. Nature. 2001;410:50–6. 
- Wang J, Shiozawa Y, Wang Y, Jung Y, Pienta KJ, Mehra R, et al. The role of CXCR7/RDC1 as a chemokine receptor for CXCL12/SDF-1 in prostate cancer. J Biol Chem. 2008;283:4283–94. 
- Halder K, Banerjee S, Ghosh S, Bose A, Das S, Chowdhury BP, et al. Mycobacterium indicus pranii (Mw) inhibits invasion by reducing matrix metalloproteinase (MMP-9) via AKT/ERK-1/2 and PKCalpha signalling: a potential candidate in melanoma cancer therapy. Cancer Biol Ther. 2015. 
- Chen WL, Sheu JR, Chen RJ, Hsiao SH, Hsiao CJ, Chou YC, et al. Mycobacterium tuberculosis upregulates TNF-alpha expression via TLR2/ERK signaling and induces MMP-1 and MMP-9 production in human pleural mesothelial cells. PLoS One. 2015;10, e0137979. 
- Gao J, Liu X, Yang F, Liu T, Yan Q, Yang X. By inhibiting Ras/Raf/ERK and MMP-9, knockdown of EpCAM inhibits breast cancer cell growth and metastasis. Oncotarget. 2015;6:27187–98. 
- Burns JM, Summers BC, Wang Y, Melikian A, Berahovich R, Miao Z, et al. A novel chemokine receptor for SDF-1 and I-TAC involved in cell survival, cell adhesion, and tumor development. J Exp Med. 2006;203:2201–13. 
- Wang Y, Tsai ML, Chiou LY, Ho CT, Pan MH. Antitumor activity of garcinol in human prostate cancer cells and xenograft mice. J Agric Food Chem. 2015. 
- Hattermann K, Held-Feindt J, Lucius R, Muerkoster SS, Penfold ME, Schall TJ, et al. The chemokine receptor CXCR7 is highly expressed in human glioma cells and mediates antiapoptotic effects. Cancer Res. 2010;70:3299–308. 
- Hattermann K, Holzenburg E, Hans F, Lucius R, Held-Feindt J, Mentlein R. Effects of the chemokine CXCL12 and combined internalization of its receptors CXCR4 and CXCR7 in human MCF-7 breast cancer cells. Cell Tissue Res. 2014;357:253–66. 
- Zhu B, Xu D, Deng X, Chen Q, Huang Y, Peng H, et al. CXCL12 enhances human neural progenitor cell survival through a CXCR7- and CXCR4-mediated endocytotic signaling pathway. Stem Cells. 2012;30:2571–83. 
Acknowledgments
This study was supported by Shangdong Province Natural Science Foundation (ZR2011HM058).
Author information
Authors and Affiliations
Corresponding author
Ethics declarations
Conflicts of interest
None
Rights and permissions
About this article
Cite this article
Qiao, N., Wang, L., Wang, T. et al. Inflammatory CXCL12-CXCR4/CXCR7 axis mediates G-protein signaling pathway to influence the invasion and migration of nasopharyngeal carcinoma cells. Tumor Biol. 37, 8169–8179 (2016). https://doi.org/10.1007/s13277-015-4686-2
- Received: 
- Accepted: 
- Published: 
- Issue date: 
- DOI: https://doi.org/10.1007/s13277-015-4686-2 


