Abstract
Mitochondrial genomes (mtDNA) encode essential oxidative phosphorylation (OxPhos) components. Because hundreds of mtDNAs exist per cell, the presence of a deletion in a single mtDNA has little impact. However, if the deletion genome is enriched, OxPhos declines resulting in cellular dysfunction. For example, Kearns-Sayre syndrome is caused by a single heteroplasmic mtDNA deletion. More broadly, mtDNA deletion accumulation has been observed in individual muscle cells1 and dopamine neurons2 during aging. It is unclear how mtDNA deletions are tolerated or how they are propagated in somatic cells. One mechanism by which cells respond to OxPhos dysfunction is by activating the mitochondrial unfolded protein response (UPRmt), a transcriptional response mediated by the transcription factor ATFS-1 that promotes the recovery and regeneration of defective mitochondria3,4. Here, we investigated the role of ATFS-1 in the maintenance and propagation of a deleterious mtDNA in a heteroplasmic C. elegans strain that stably harbors wildtype mtDNA and mtDNA with a 3.1 kilobase deletion (ΔmtDNA) lacking four essential genes5. The heteroplasmic strain, which has 60% ΔmtDNA, displayed modest mitochondrial dysfunction and constitutive UPRmt activation. Impressively, ATFS-1 impairment reduced the ΔmtDNA 10-fold, reducing the total percentage to 7%. We propose that in the context of mtDNA heteroplasmy, UPRmt activation caused by OxPhos defects propagates or maintains the deleterious mtDNA in an attempt to recover OxPhos activity by promoting mitochondrial biogenesis and dynamics.
mtDNA mutations and deletions are relatively common within the mtDNA population of aging post-mitotic cells but typically represent a minor percentage of the total mtDNA6,7. However, if the deleterious mtDNA reaches a high enough percentage relative to wildtype mtDNA, it can become toxic depending on the severity of the mtDNA lesion and lead to disease8. As mtDNA encodes 13 (12 in C. elegans) essential components of the respiratory chain and ATP synthase, along with rRNAs and tRNAs required for their synthesis, an increase in deleterious heteroplasmy can perturb multiple cellular activities reliant on OxPhos. However, the mechanism(s) that promote tolerance to large mtDNA deletions or contribute to their propagation are unknown.
Here, we examined the role of the UPRmt on the maintenance and propagation of a mtDNA with a 3.1 kb deletion (ΔmtDNA) encoding four essential OxPhos genes (Fig. 1a) using a heteroplasmic C. elegans strain5. The UPRmt is regulated by the transcription factor ATFS-1, which is normally efficiently imported into mitochondria and degraded. However, during mitochondrial stress or OxPhos dysfunction, a percentage of ATFS-1 fails to be imported and traffics to the nucleus to activate a broad transcriptional program (over 500 transcripts) that promotes repair and recovery of mitochondrial function3,4.
Figure 1. ATFS-1 is required to maintain a deleterious mtDNA.
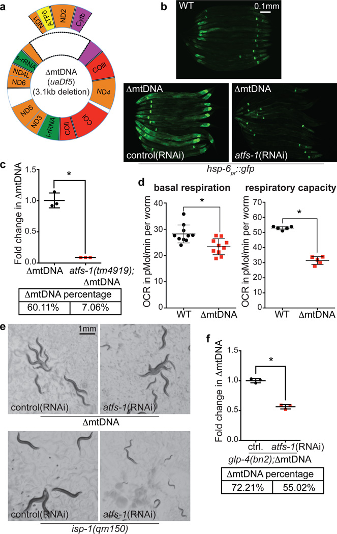
a. Comparison of wildtype and uaDf5 deletion (ΔmtDNA) mtDNAs.
b. hsp-6pr::gfp in wildtype or ΔmtDNA worms on control or atfs-1(RNAi). Scale bar, 0.1 mm.
c. ΔmtDNA quantification as determined by qPCR in ΔmtDNA or atfs-1(tm4919);ΔmtDNA worms. n=3. Error bars, mean, +/− s.d., *P<0.03 (Student’s t-test).
d. Oxygen consumption rates (OCR) in wildtype and ΔmtDNA worms. n=5; n=10. Error bars, mean, +/− s.d., *P<0.03 (Student’s t-test).
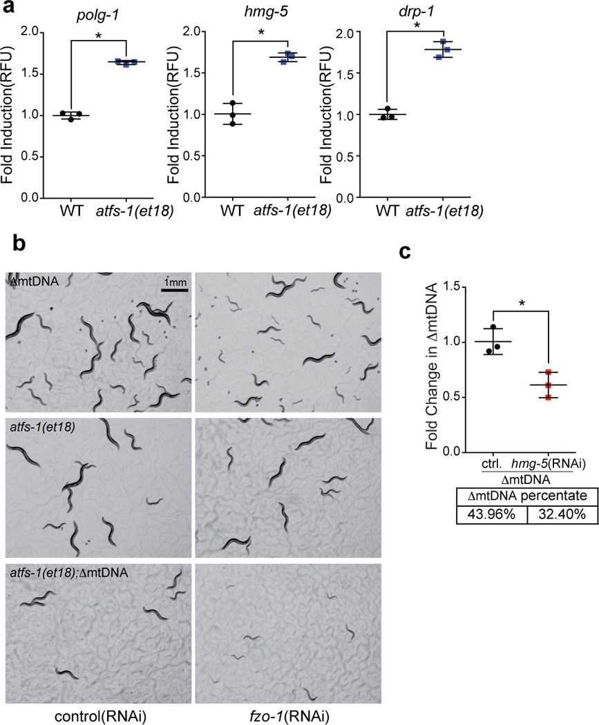
e. ΔmtDNA or isp-1(qm150) worms raised on control or atfs-1(RNAi). Scale bar, 1 mm.
f. ΔmtDNA quantification as determined by qPCR in glp-4(bn2);ΔmtDNA worms on control or atfs-1(RNAi). n=3. Error bars, mean, +/− s.d., *P<0.03 (Student’s t-test).
To examine the effect of ΔmtDNA on UPRmt activation, ΔmtDNA was crossed into a transcriptional reporter worm harboring the hsp-6pr::gfp transgene used to monitor UPRmt activation9. Consistent with previous studies demonstrating that perturbation of nuclear-encoded OxPhos components activated the UPRmt (Extended Data Fig. 1a)4,10, ΔmtDNA also modestly activated the UPRmt, which required atfs-1 (Fig. 1b). Consistent with a previous report5, ΔmtDNA made up 60% of all mtDNAs (Fig. 1c). And, ΔmtDNA caused a significant reduction in basal oxygen consumption as well as total respiratory capacity (Fig. 1d), suggesting 60% ΔmtDNA perturbs OxPhos and activates the UPRmt.
Surprisingly, the development of worms harboring ΔmtDNA was unaffected by atfs-1(RNAi) in striking contrast to worms with hypomorphic mutations in nuclear-encoded OxPhos components (Fig. 1e)4,11, indicating the UPRmt is not required for development when the OxPhos defect derives from a mtDNA deletion. Thus, we examined the effect of UPRmt inhibition on ΔmtDNA levels by impairing several components required for hsp-6pr::gfp induction4,12. Strikingly, atfs-1 deletion or knockdown caused a dramatic reduction in ΔmtDNA levels shifting the percentage from 60% to 7% (Fig. 1c and Extended Data Fig. 1b–d), likely explaining the normal growth rate (Fig. 1e). ΔmtDNA quantification in individual wildtype or atfs-1-deletion worms was consistent with that observed in larger worm populations and in some cases ΔmtDNA was reduced below the limit of detection in worms lacking ATFS-1 (Extended Data Fig. 1e). Therefore, ATFS-1 and UPRmt activation are required to maintain the deleterious mtDNA.
A mechanism by which deleterious mtDNA levels can be altered involves the germline bottleneck where only a small number of mtDNAs are passed maternally to the next generation allowing shifts in heteroplasmy8. Because the atfs-1-deletion strain was generated via mating, it is unclear if the shift in ΔmtDNA occurred during germline transmission, somatic cell division and growth, or both. To examine the role of ATFS-1 in ΔmtDNA maintenance specifically in somatic cells, we employed glp-4(bn2) worms that lack germlines when raised at the restrictive temperature. Interestingly, exposure of worms to atfs-1(RNAi) from the L1 stage to adulthood also depleted ΔmtDNA relative to the identical worm population raised on control(RNAi) (Fig. 1f), consistent with a role for the UPRmt in maintaining ΔmtDNA levels in postmitotic somatic cells.
Because mitochondrial autophagy (mitophagy) could potentially eliminate ΔmtDNAs when atfs-1 is inhibited, we examined the interaction between ΔmtDNA, atfs-1 and known mitophagy components. Mitophagy involves the recognition of defective mitochondria by the kinase PINK-1. Once PINK-1 accumulates, it recruits the ubiquitin ligase Parkin (PDR-1 in C. elegans) to the mitochondrial outer membrane, which directs the damaged organelle to lysosomes for degradation13. As described previously, pdr-1-deletion resulted in increased ΔmtDNA (Fig. 2a)14, consistent with mitophagy targeting defective mitochondria containing relatively high levels of deleterious mtDNAs15. However, the reduction of ΔmtDNA caused by atfs-1 inhibition was only partially blocked by pink-1;pdr-1-deletion or atg-18-deletion, which impairs general autophagy (Figs. 2a and Extended Data Fig. 2a). Additionally, atfs-1 inhibition did not impair development of pink-1;pdr-1-deficient ΔmtDNA worms (Fig. 2b) despite the increased UPRmt activation (Fig. 2c). As PDR-1 inhibition did not completely restore ΔmtDNA in atfs-1-deletion worms, ATFS-1 likely promotes ΔmtDNA propagation independent of mitophagy or other Parkin-mediated activities16.
Figure 2. ATFS-1 promotes ΔmtDNA maintenance and mitochondrial biogenesis largely independent of Parkin.
a. ΔmtDNA quantification as determined by qPCR in ΔmtDNA and pdr-1(tm598);pink-1(tm1779);ΔmtDNA worms raised on control or atfs-1(RNAi). n=3. Error bars, mean, +/− s.d., *P<0.03 (Student’s t-test).
b. pdr-1(tm598);pink-1(tm1779);ΔmtDNA worms raised on control or atfs-1(RNAi). Scale bar, 1 mm.
c. pdr-1(tm598);hsp-6pr::gfp worms with wildtype or ΔmtDNA. Scale bar, 0.1 mm.
d. ΔmtDNA quantification as determined by qPCR in glp-4(bn2);ΔmtDNA and glp-4(bn2);pdr-1(tm598);pink-1(tm1779);ΔmtDNA worms raised on control or spg-7(RNAi). n=3. Error bars, mean, +/− s.d., *P<0.03 (Student’s t-test).
e. ges-1pr::gfpmt;ΔmtDNA or ges-1pr::gfpmt;pdr-1(tm598);pink-1(tm1779);ΔmtDNA worms raised on control or spg-7(RNAi). Scale bar, 0.1 mm.
As modest UPRmt activation was required to maintain the deletion genome (Fig. 1), we examined the effects of stronger UPRmt activation on ΔmtDNA expansion or propagation. To further activate the UPRmt in somatic cells, the mitochondrial protease SPG-7 was impaired by RNAi3,4 during development in worms lacking germlines. Despite strong UPRmt activation, ΔmtDNA levels did not increase (Extended Data Fig. 2b and Fig. 2d). However, because PINK-1 and Parkin are also activated by mitochondrial unfolded protein stress17, we wondered whether PINK-1 and PDR-1 activities limit ΔmtDNA accumulation. Remarkably, ΔmtDNA levels increased three-fold in pink-1;pdr-1-deletion worms raised on spg-7(RNAi) (Fig. 2d) suggesting that UPRmt activation can promote propagation of deleterious mtDNAs, which is antagonized by mitophagy during strong mitochondrial stress. However, because wildtype mtDNAs were also increased, the ΔmtDNA percentage was unaffected (Fig. 2d). As both wildtype and ΔmtDNA were increased by spg-7(RNAi), ATFS-1 may promote a mitochondrial biogenesis program in response to mitochondrial dysfunction. Interestingly, mitochondrial mass18 also increased in pink-1;pdr-1-deficient worms treated with spg-7(RNAi) (Fig. 2e) consistent with ATFS-1 mediating a compensatory mitochondrial biogenesis program that maintains ΔmtDNA. Combined, these results suggest that during strong mitochondrial stress, balanced PINK-1/PDR-1 and ATFS-1 activity limits ΔmtDNA accumulation.
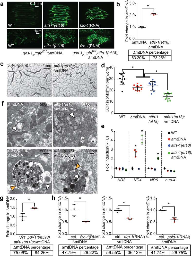
To determine if ATFS-1 activation is sufficient to increase mitochondrial biogenesis and ΔmtDNAs independent of mitophagy, we utilized a mutant strain with constitutive UPRmt activation due to an amino acid substitution within the ATFS-1 mitochondrial targeting sequence19. Consistent with the UPRmt promoting a mitochondrial biogenesis program, atfs-1(et18) animals also had a dramatic increase in mitochondria (Fig. 3a). atfs-1(et18) worms also had increased ΔmtDNA and wildtype mtDNAs (Fig. 3b), however ΔmtDNA was further increased than wildtype mtDNAs resulting in an increase of ΔmtDNA from 63 to 73%. Consistent with increased ΔmtDNAs, atfs-1(et18);ΔmtDNA worms developed significantly slower than atfs-1(et18) worms (Fig. 3c) or ΔmtDNA worms5. And consistent with further OxPhos impairment, atfs-1(et18);ΔmtDNA worms consumed less oxygen (Fig. 3d), had reduced mitochondrial membrane potential (Extended Data, Fig. 2c) and were sensitive to the OxPhos inhibitor rotenone (Extended Data, Fig. 2d). Combined, these results indicate that UPRmt activation is detrimental in the presence of ΔmtDNAs.
Figure 3. ATFS-1 activation causes deleterious mtDNA expansion.
a. ges-1pr::gfpmt;ΔmtDNA or ges-1pr::gfpmt;atfs-1(et18);ΔmtDNA worms raised on control or fzo-1(RNAi). The lower panels are a single intestinal cell. Scale bar, 0.1 mm (top) and 1 µm (lower).
b. ΔmtDNA quantification as determined by qPCR in ΔmtDNA or atfs-1(et18);ΔmtDNA worms. n=3. Error bars, mean, +/− s.d., *P<0.03 (Student’s t-test).
c. Synchronized atfs-1(et18) and atfs-1(et18);ΔmtDNA worms. Scale bar, 1 mm.
d. Oxygen consumption rates (OCR) of wildtype, ΔmtDNA, atfs-1(et18) and atfs-1(et18);ΔmtDNA worms. n=10. Error bars, mean, +/− s.d., *P<0.03 (Student’s t-test).
e. ND2, ND4, ND6 and nuo-4 transcripts as determined by qRT-PCR in wildtype, ΔmtDNA, atfs-1(et18) and atfs-1(et18);ΔmtDNA worms. n=3. Error bars, mean, +/− s.d., *P<0.03 (Student’s t-test).
f. An intestinal cell in ΔmtDNA and atfs-1(et18);ΔmtDNA worms. Mitochondria (white) and autophagosomes (orange) are indicated. Scale bars, 500 nm, (lower right 300 nm).
g–h. ΔmtDNA quantification as determined by qPCR in ΔmtDNA, atfs-1(et18);ΔmtDNA or pdr-1(tm598);atfs-1(et18);ΔmtDNA worms raised on control, fzo-1, drp-1, or polg-1(RNAi). n=3. Error bars, mean, +/− s.d., *P<0.03 (Student’s t-test).
To investigate potential causes of the OxPhos deficiency and UPRmt activation in ΔmtDNA worms, we compared expression of a gene within the ΔmtDNA deletion (ND2), that is only expressed by the population of wildtype mtDNAs, to mtDNA-encoded genes located outside of the deletion that are encoded by both wildtype and ΔmtDNAs (ND4, ND6) (Fig. 1a). Surprisingly, ND2 transcripts were not reduced in ΔmtDNA or atfs-1(et18);ΔmtDNA animals despite the absence of the ND2 gene in ΔmtDNA (Fig. 3e). Interestingly, ND4 was expressed significantly higher in both ΔmtDNA and atfs-1(et18);ΔmtDNA relative to wildtype worms while the nuclear-encoded complex I transcript nuo-4 was unaffected (Fig. 3e). These results suggest that mitochondrial dysfunction in ΔmtDNA worms is not due to reduction of transcripts encoded by genes within the mtDNA deletion.
Next, we performed electron microscopy to examine mitochondrial morphology in atfs-1(et18) harboring 73% ΔmtDNA. Impressively, the cristae were largely absent in these mitochondria (Fig. 3f), consistent with severe mitochondrial dysfunction and reduced OxPhos (Fig. 3d). Interestingly, a number of autophagosome-like structures associated with degenerate mitochondria were observed only in atfs-1(et18);ΔmtDNA worms (Fig. 3f). And, consistent with increased mitophagy in atfs-1(et18);ΔmtDNA animals, pdr-1-deletion further increased the percentage of ΔmtDNAs (Fig. 3g). Combined, these results suggest that in the context of deleterious heteroplasmy, increased UPRmt activation can further perturb mitochondrial function potentially leading to increased mitophagy.
To better understand the ATFS-1-mediated transcriptional program that promotes ΔmtDNA maintenance and propagation, the transcriptomes of wildtype and atfs-1(et18) worms were examined. Activated ATFS-1 induced many transcripts suggestive of mitochondrial biogenesis including the mitochondrial protein import machinery, the cardiolipin synthesis enzyme tafazzin, mitochondrial ribosome and translation factors, prohibitin complex components, mitochondrial chaperones and OxPhos assembly factors (Supplementary Table 1) consistent with ATFS-1 regulating a mitochondrial biogenesis and mitochondrial proteostasis program to recover mitochondrial function. atfs-1(et18) also increased the mtDNA polymerase polg-1, the worm ortholog of the mtDNA-binding protein TFAM (hmg-5), as well as transcripts required for mitochondrial dynamics (Supplementary Table 1, and Extended Data Fig. 3a).
Interestingly, inhibition of mitochondrial fusion or fission by fzo-1(RNAi) or drp-1(RNAi) reduced the ΔmtDNA percentage similar to atfs-1(RNAi) (Fig. 3h) in ΔmtDNA worms suggesting that organelle dynamics stimulated by the UPRmt promote deleterious mtDNA maintenance. Because fzo-1(RNAi) inhibition had relatively little effect on mitochondrial biogenesis (Fig. 3a), only organelle morphology (Fig. 3a, lower panel), we speculate that organelle mixing mediated by drp-1 and fzo-1, which requires OxPhos function20, limits the enrichment of deleterious mtDNAs in individual organelles and promotes tolerance to deleterious mtDNAs21,22. Consistent with this idea, development of atfs-1(et18);ΔmtDNA animals was delayed when mitochondrial fusion was inhibited (Extended Data Fig. 3b). Impairment of polg-1 and hmg-5 (TFAM) also reduced the ΔmtDNA percentage in ΔmtDNA worms (Fig. 3h and Extended Data Fig. 3c), suggesting that replication and mtDNA protection is involved in maintaining the deleterious genome. Combined, these data suggest that through multiple outputs, ATFS-1 activation provides favorable conditions for ΔmtDNA proliferation.
These studies suggest an unanticipated consequence of ATFS-1 and UPRmt activation in the context of deleterious mtDNA heteroplasmy. While the UPRmt is protective during exposure to mitochondrial toxins23 or mutations within nuclear-encoded OxPhos genes4,24, in the context of mtDNA heteroplasmy, UPRmt activation maintains the deleterious mtDNA. We propose that by inducing a mitochondrial recovery program, UPRmt activation inadvertently propagates deleterious mtDNAs in an attempt to recover OxPhos activity. These results potentially shed light on the underlying mechanisms that lead to mitochondrial diseases and the enrichment of ΔmtDNAs found in aged cells7,8. These results also emphasize the importance of UPRmt regulation and suggest that prolonged UPRmt activation is potentially harmful25, as ATFS-1 activation creates an environment favorable for ΔmtDNAs.
METHODS
Worm strains, staining and rotenone treatment
The atfs-1(tm4919), pink-1(tm1779) and pdr-1(tm598) strains were obtained from the National BioResource Project (Tokyo, Japan) and the N2 (wildtype mtDNA), LB138 (uaDf5 or ΔmtDNA), atg-18(gk378), isp-1(qm150) and glp-4(bn2) strains from the Caenorhabditis Genetics Center (Minneapolis, MN). And, the atfs-1(et18) strain was a gift from Marc Pilon. The ges-1pr::gfpmt worms used for visualizing mitochondrial content, and the reporter strain hsp-6pr::gfp for visualizing UPRmt activation have been described9,23. Rotenone treatment and TMRE staining was performed by synchronizing and raising worms on plates previously soaked with M9 buffer containing rotenone (Tocris), DMSO, or TMRE (Molecular Probes). TMRE stained worms were subsequently placed on control plates to remove TMRE containing bacteria in the digestive track for 3 hours before imaging.
mtDNA quantification
Wildtype mtDNA and ΔmtDNA quantification was performed using qPCR-based methods similar to previously described assays14,26. 20–30 worms were collected in 30 µl of lysis buffer (50 mM KCl, 10 mM Tris-HCl (pH 8.3), 2.5 mM MgCl2, 0.45% NP-40, 0.45% Tween 20, 0.01% gelatin, with freshly added 200 µg/ml proteinase K) and frozen at −80°C for 20 minutes prior to lysis at 65°C for 80 minutes. Relative quantification was used for determining the fold changes in mtDNA between samples. 1µl of lysate was used in each triplicate qPCR reaction. qPCR was performed using the Thermo-Scientific SyBr Green Maxima Mix and the MyiQ2 Two-Color Real-Time PCR Detection System (Bio-Rad Laboratories). Primers that specifically amplify wildtype or ΔmtDNA are listed in Supplementary Table 2. Primers that amplify a non-coding region near the nuclear-encoded ges-1 gene were used as a control (Supplementary Table 2).
Absolute quantification was also performed to determine the percentage or ratio of ΔmtDNA relative to total mtDNA (ΔmtDNA and wildtype mtDNA). This approach was also employed to determine ΔmtDNA number per nuclear genome in the individual worm analysis. Standard curves for each qPCR primer set were generated using purified plasmids individually containing approximately 1kb of the mtDNA or nuclear DNA sequence specific for each primer set14,26. The concentration of the purified plasmids was determined using a Nanodrop spectrometer (Thermo Scientific). mtDNA was harvested from synchronized worms at the L4 stage. For the experiments involving the glp-4(bn2) strain, worms were raised at 25°C and harvested 3 days after hatching. All qPCR results are presented as technical replicates, but each experiment has been repeated 3 or more times. A Student’s t-test was employed to determine the level of statistical significance.
RNA isolation and qRT-PCR analysis
Worms were synchronized and raised in liquid culture until the L4 stage when they were harvested and compacted into pellets on ice. Total RNA was extracted from a 30–50 µl worm pellet using RNA STAT (Tel-Test). For the analysis of mtDNA-encoded mRNAs, the RNA extracts were then treated with DNAse using the DNA-free kit (Ambion) to reduce mtDNA contamination. 1 µg of RNA was used for synthesizing cDNA with the iScript cDNA Synthesis Kit (Bio-Rad Laboratories). qPCR was performed using the Thermo-Scientific SyBr Green Maxima Mix and the MyiQ2 Two-Color Real-Time PCR Detection System (Bio-Rad Laboratories). Primer sequences are listed in Supplementary Table 2. All qPCR results are presented as technical replicates, but each experiment has been repeated 3 or more times. A Student’s t-test was employed to determine the level of statistical significance.
Statistics
All experiments were performed three times yielding similar results and comprised of biological replicates. The sample size and statistical tests were chosen based on previous studies with similar methodologies and the data met the assumptions for each statistical test performed. No statistical method was used in deciding sample sizes. No blinded experiments performed and randomization was not used. For all figures, the mean +/− standard deviation (s.d.) is represented unless otherwise noted.
Imaging
Whole worm images were obtained using either a Zeiss AxioCam MRm camera mounted on a Zeiss Imager.Z2 microscope or a Zeiss M2BIO dissecting scope. Exposure times were the same within each experiment. Fluorescent (ges-1pr::gfpmt) mitochondrial morphology images of the most proximal intestinal cells were taken with a Nikon Eclipse Ti confocal microscope. The signal intensity of each image was adjusted to highlight the differences in mitochondrial morphology as opposed to mitochondrial density. All images are representative of more than three images.
Electron microscopy
Animals were prepared for electron microscopy using standard methods27. Ultrathin serial sections (80 nm) were collected using a Leica Ultracut UCT Ultramicrotome. Sections at two levels, 100 µm and 110 µm away from the head region, for each genotype were examined. Electron microscopy images were acquired using a FEI Tecnai G2 Spirit BioTwin transmission electron microscope operating at 120 kV with a Gatan 4K × 4K digital camera.
Microarray analysis
Wildtype (N2) and atfs-1(et18) worms were synchronized by bleaching, and harvested at the L4 stage of development. Total RNA was extracted using the RNA STAT reagent (Tel-Test Inc.) and used for double-stranded cDNA synthesis using the iScript cDNA Synthesis Kit (Bio-Rad Laboratories). Microarray analysis using GeneChip C. elegans genome arrays (Affymetrix) was conducted as previously described4. Differences in gene expression between wildtype and atfs-1(et18) worms was determined using Anova streamlined (Partek Genomic Suite (v6.5)). Supplementary Table 1 contains the relative fold induction and p values for each mRNA. Confirmation of the microarray results was performed via qRT-PCR as described4. Primers are listed in Supplementary Table 2.
Oxygen Consumption
Oxygen consumption was measured using a Seahorse XFe96 Analyzer at 25°C similar to that described previously28. In brief, adult worms were transferred onto empty plates and allowed to completely digest the remaining bacteria for 1 hour, after which 4 worms were transferred into each well of a 96-well microplate containing 200 µl M9 buffer. Basal respiration was measured for a total of 60 minutes, in 6 minute intervals that included a 2 minute mix, a 2 minute time delay and a 2 minute measurement. To measure respiratory capacity, 15 µM FCCP was injected, the OCR (oxygen consumption rate) reading was allowed to stabilize for 15 minutes then measured for five consecutive intervals. Each measurement was considered one technical replicate.
Extended Data
Extended Data Figure 1. RNAi of nuclear encoded OxPhos components activates the UPRmt, and UPRmt signaling components are required for ΔmtDNA propagation.

a. Images of hsp-6pr::gfp worms raised on nuo-2 (complex I), cyc-1 (cytochrome c) or atp-2 (complex V) (RNAi). Scale bar, 0.1 mm.
b. Relative ΔmtDNA quantification as determined by qPCR in ΔmtDNA or atfs-1(tm4525); ΔmtDNA worms. n=3. Error bars, mean, +/− s.d., *P<0.03 (Student’s t-test).
c. Relative ΔmtDNA quantification as determined by qPCR in ΔmtDNA worms raised on control, dve-1, or ubl-5(RNAi). n=3. Error bars, mean, +/− s.d., *P<0.03 (Student’s t-test).
d. Images of dve-1pr::dve-1::gfp in wildtype or ΔmtDNA worms. Scale bar, 0.1 mm.
e. Ratios of ΔmtDNA and nuclear genomic DNA as determined by qPCR in individual ΔmtDNA and atfs-1(tm4919);ΔmtDNA worms. Black bars represent the mean. n=16. Mean, P<0.0001 (Student’s t-test).
Extended Data Figure 2. The reduction in ΔmtDNA caused by atfs-1(RNAi) is largely independent of autophagy, and ATFS-1 activation in the presence of a deleterious mtDNA is harmful.

a. Relative ΔmtDNA quantification as determined by qPCR in ΔmtDNA and atg-18(gk378); ΔmtDNA worms raised on atfs-1(RNAi). n=3. Error bars, mean, +/− s.d., *P<0.03 (Student’s t-test).
b. Images of hsp-6pr::gfp worms raised on control or spg-7(RNAi). Scale bar, 0.1mm.
c. Images of TMRE stained wildtype, ΔmtDNA, atfs-1(et18) and atfs-1(et18);ΔmtDNA worms. Scale bar, 0.1 mm.
d. Images of synchronized atfs-1(et18) and atfs-1(et18);ΔmtDNA worms raised on 2.5 µM rotenone 4 days after hatching. Scale bar, 1 mm.
Extended Data Figure 3. polg-1, hmg-5 and drp-1 mRNAs are induced in atfs-1(et18) worms, and mitochondrial fusion is required for the development of atfs-1(et18) worms harboring ΔmtDNA.

a. polg-1, hmg-5 and drp-1 transcripts as determined by qRT-PCR in wildtype and atfs-1(et18) worms. n=3. Error bars, mean, +/− s.d., *P<0.03 (Student’s t-test).
b. Images of synchronized ΔmtDNA, atfs-1(et18), and atfs-1(et18);ΔmtDNA worms raised on control or fzo-1(RNAi). Scale bar, 1 mm.
c. ΔmtDNA quantification as determined by qPCR in ΔmtDNA worms raised on control or hmg-5(RNAi). n=3. Error bars, mean, +/− s.d., *P<0.03 (Student’s t-test).
Supplementary Material
Supplementary Table 1. Transcripts encoding mitochondrial-localized proteins increased in atfs-1(et18) worms relative to wildtype worms.
Supplementary Table 2. Primers used for mtDNA and mRNA quantification.
Acknowledgments
We thank Bernard Lemire, the National Bioresource Project and the Caenorhabditis Genetics Center for providing C. elegans strains (funded by NIH Office of Research 362 Infrastructure Programs (P40 OD010440), and the Genomics and Bioinformatics Facilities at Memorial Sloan Kettering Cancer Center. This work was supported by National Institutes of Health grants (R01AG040061 and R01AG047182) to CMH and (R01HD078703 and R01NS081490) to SS, and a Parkinson’s Disease Foundation grant (PDF-FBS-1314) to YFL and Deutsche Forschungsgemeinschaft (DFG, SCHU 3023/1-1) to AMS.
Footnotes
AUTHOR CONTRIBUTIONS
YFL and CMH planned the experiments. YFL generated the worm strains and performed the mtDNA quantification and obtained the images. AMS and YFL performed the oxygen consumption analysis and MWP the microarray experiments. Electron microscopy was performed by YL under the supervision of SS. And, YFL and CMH wrote the manuscript.
The microarray data have been deposited in a MIAME-compliant format to the Gene Expression Omnibus database (accession no. GSE73669).
The authors declare no competing financial interests.
REFERENCES
- 1.Bua E, et al. Mitochondrial DNA-deletion mutations accumulate intracellularly to detrimental levels in aged human skeletal muscle fibers. American journal of human genetics. 2006;79:469–480. doi: 10.1086/507132. [DOI] [PMC free article] [PubMed] [Google Scholar]
- 2.Kraytsberg Y, et al. Mitochondrial DNA deletions are abundant and cause functional impairment in aged human substantia nigra neurons. Nature genetics. 2006;38:518–520. doi: 10.1038/ng1778. [DOI] [PubMed] [Google Scholar]
- 3.Nargund AM, Fiorese CJ, Pellegrino MW, Deng P, Haynes CM. Mitochondrial and Nuclear Accumulation of the Transcription Factor ATFS-1 Promotes OXPHOS Recovery during the UPR. Molecular cell. 2015 doi: 10.1016/j.molcel.2015.02.008. [DOI] [PMC free article] [PubMed] [Google Scholar]
- 4.Nargund AM, Pellegrino MW, Fiorese CJ, Baker BM, Haynes CM. Mitochondrial import efficiency of ATFS-1 regulates mitochondrial UPR activation. Science. 2012;337:587–590. doi: 10.1126/science.1223560. [DOI] [PMC free article] [PubMed] [Google Scholar]
- 5.Tsang WY, Lemire BD. Stable heteroplasmy but differential inheritance of a large mitochondrial DNA deletion in nematodes. Biochemistry and cell biology = Biochimie et biologie cellulaire. 2002;80:645–654. doi: 10.1139/o02-135. [DOI] [PubMed] [Google Scholar]
- 6.Greaves LC, et al. Clonal expansion of early to mid-life mitochondrial DNA point mutations drives mitochondrial dysfunction during human ageing. PLoS genetics. 2014;10:e1004620. doi: 10.1371/journal.pgen.1004620. [DOI] [PMC free article] [PubMed] [Google Scholar]
- 7.Taylor SD, et al. Targeted enrichment and high-resolution digital profiling of mitochondrial DNA deletions in human brain. Aging cell. 2014;13:29–38. doi: 10.1111/acel.12146. [DOI] [PMC free article] [PubMed] [Google Scholar]
- 8.Stewart JB, Chinnery PF. The dynamics of mitochondrial DNA heteroplasmy: implications for human health and disease. Nature reviews. Genetics. 2015;16:530–542. doi: 10.1038/nrg3966. [DOI] [PubMed] [Google Scholar]
- 9.Yoneda T, et al. Compartment-specific perturbation of protein handling activates genes encoding mitochondrial chaperones. Journal of cell science. 2004;117:4055–4066. doi: 10.1242/jcs.01275. [DOI] [PubMed] [Google Scholar]
- 10.Durieux J, Wolff S, Dillin A. The cell-non-autonomous nature of electron transport chain-mediated longevity. Cell. 2011;144:79–91. doi: 10.1016/j.cell.2010.12.016. [DOI] [PMC free article] [PubMed] [Google Scholar]
- 11.Baker BM, Nargund AM, Sun T, Haynes CM. Protective coupling of mitochondrial function and protein synthesis via the eIF2alpha kinase GCN-2. PLoS genetics. 2012;8:e1002760. doi: 10.1371/journal.pgen.1002760. [DOI] [PMC free article] [PubMed] [Google Scholar]
- 12.Haynes CM, Petrova K, Benedetti C, Yang Y, Ron D. ClpP mediates activation of a mitochondrial unfolded protein response in C. elegans. Developmental cell. 2007;13:467–480. doi: 10.1016/j.devcel.2007.07.016. [DOI] [PubMed] [Google Scholar]
- 13.Narendra DP, et al. PINK1 is selectively stabilized on impaired mitochondria to activate Parkin. PLoS biology. 2010;8:e1000298. doi: 10.1371/journal.pbio.1000298. [DOI] [PMC free article] [PubMed] [Google Scholar]
- 14.Valenci I, Yonai L, Bar-Yaacov D, Mishmar D, Ben-Zvi A. Parkin modulates heteroplasmy of truncated mtDNA in Caenorhabditis elegans. Mitochondrion. 2015;20:64–70. doi: 10.1016/j.mito.2014.11.001. [DOI] [PubMed] [Google Scholar]
- 15.Suen DF, Narendra DP, Tanaka A, Manfredi G, Youle RJ. Parkin overexpression selects against a deleterious mtDNA mutation in heteroplasmic cybrid cells. Proceedings of the National Academy of Sciences of the United States of America. 2010;107:11835–11840. doi: 10.1073/pnas.0914569107. [DOI] [PMC free article] [PubMed] [Google Scholar]
- 16.Scarffe LA, Stevens DA, Dawson VL, Dawson TM. Parkin and PINK1: much more than mitophagy. Trends in neurosciences. 2014;37:315–324. doi: 10.1016/j.tins.2014.03.004. [DOI] [PMC free article] [PubMed] [Google Scholar]
- 17.Jin SM, Youle RJ. The accumulation of misfolded proteins in the mitochondrial matrix is sensed by PINK1 to induce PARK2/Parkin-mediated mitophagy of polarized mitochondria. Autophagy. 2013;9:1750–1757. doi: 10.4161/auto.26122. [DOI] [PMC free article] [PubMed] [Google Scholar]
- 18.Palikaras K, Lionaki E, Tavernarakis N. Coordination of mitophagy and mitochondrial biogenesis during ageing in C. elegans. Nature. 2015;521:525–528. doi: 10.1038/nature14300. [DOI] [PubMed] [Google Scholar]
- 19.Rauthan M, Ranji P, Aguilera Pradenas N, Pitot C, Pilon M. The mitochondrial unfolded protein response activator ATFS-1 protects cells from inhibition of the mevalonate pathway. Proceedings of the National Academy of Sciences of the United States of America. 2013;110:5981–5986. doi: 10.1073/pnas.1218778110. [DOI] [PMC free article] [PubMed] [Google Scholar]
- 20.Mishra P, Carelli V, Manfredi G, Chan DC. Proteolytic cleavage of Opa1 stimulates mitochondrial inner membrane fusion and couples fusion to oxidative phosphorylation. Cell metabolism. 2014;19:630–641. doi: 10.1016/j.cmet.2014.03.011. [DOI] [PMC free article] [PubMed] [Google Scholar]
- 21.Chen H, et al. Mitochondrial fusion is required for mtDNA stability in skeletal muscle and tolerance of mtDNA mutations. Cell. 2010;141:280–289. doi: 10.1016/j.cell.2010.02.026. [DOI] [PMC free article] [PubMed] [Google Scholar]
- 22.Nakada K, et al. Inter-mitochondrial complementation: Mitochondria-specific system preventing mice from expression of disease phenotypes by mutant mtDNA. Nature medicine. 2001;7:934–940. doi: 10.1038/90976. [DOI] [PubMed] [Google Scholar]
- 23.Pellegrino MW, et al. Mitochondrial UPR-regulated innate immunity provides resistance to pathogen infection. Nature. 2014;516:414–417. doi: 10.1038/nature13818. [DOI] [PMC free article] [PubMed] [Google Scholar]
- 24.Schieber M, Chandel NS. TOR signaling couples oxygen sensing to lifespan in C. elegans. Cell reports. 2014;9:9–15. doi: 10.1016/j.celrep.2014.08.075. [DOI] [PMC free article] [PubMed] [Google Scholar]
- 25.Lamech LT, Haynes CM. The unpredictability of prolonged activation of stress response pathways. The Journal of cell biology. 2015;209:781–787. doi: 10.1083/jcb.201503107. [DOI] [PMC free article] [PubMed] [Google Scholar]
REFERENCES
- 26.He L, et al. Detection and quantification of mitochondrial DNA deletions in individual cells by real-time PCR. Nucleic acids research. 2002;30:e68. doi: 10.1093/nar/gnf067. [DOI] [PMC free article] [PubMed] [Google Scholar]
- 27.Bargmann CI, Hartwieg E, Horvitz HR. Odorant-selective genes and neurons mediate olfaction in C. elegans. Cell. 1993;74:515–527. doi: 10.1016/0092-8674(93)80053-h. [DOI] [PubMed] [Google Scholar]
- 28.Andreux PA, et al. A method to identify and validate mitochondrial modulators using mammalian cells and the worm C. elegans. Sci Rep. 2014;4:5285. doi: 10.1038/srep05285. [DOI] [PMC free article] [PubMed] [Google Scholar]
Associated Data
This section collects any data citations, data availability statements, or supplementary materials included in this article.
Supplementary Materials
Supplementary Table 1. Transcripts encoding mitochondrial-localized proteins increased in atfs-1(et18) worms relative to wildtype worms.
Supplementary Table 2. Primers used for mtDNA and mRNA quantification.



