SUMMARY
Here, we identified vitamin K epoxide reductase complex subunit 1 like 1 (VKORC1L1) as a potent ferroptosis repressor. VKORC1L1 protects cells from ferroptosis by generating the reduced form of vitamin K, a potent radical trapping antioxidant to counteract phospholipid peroxides independent of the canonical GSH/GPX4-mechanism. Notably, we found that VKORC1L1 is also a direct transcriptional target of p53. Activation of p53 induces downregulation of VKORC1L1 expression thus sensitizing cells to ferroptosis for tumor suppression. Interestingly, a small molecular inhibitor of VKORC1L1, warfarin, is widely prescribed as an FDA-approved anticoagulant drug. Moreover, warfarin represses tumor growth through promoting ferroptosis in both immunodeficient and immunocompetent mouse models. Thus, by downregulating VKORC1L1, p53 executes the tumor suppression function through activating an important ferroptosis pathway involved in vitamin K metabolism. Our study also reveals that warfarin is a potential repurposing drug in cancer therapy, particularly for tumors with high levels of VKORC1L1 expression.
Keywords: VKORC1L1, vitamin K, p53, ferroptosis, lipid peroxidation, transcription, radical trapping antioxidants, warfarin, tumor suppression
eTOC Blurb
Yang et al. found the canonical vitamin K cycle reductase VKORC1L1, which catalyzes the reduced form of vitamin K to protect cells from ferroptosis. Suppression of VKORC1L1 either by p53 through transcription or pharmacological inhibition by warfarin activates ferroptosis and induces tumor suppression in vivo.
Graphical Abstract:

INTRODUCTION
The main feature of ferroptosis is the accumulation of excessive lipid peroxides, which causes cellular membrane dysfunction and cell death1. Cells undergo two major mechanisms of inducing lipid peroxidation: autoxidation and enzymatically catalyzed oxidation2. Acyl-CoA synthetase long chain family member 4 (ACSL4) and peroxisomes contribute to the ability of polyunsaturated fatty acyl tails (PUFAs) as ether PUFAs or phosphatidylethanolamine (PE) phospholipids, which acts as the major substrate for lipid peroxidation to drive ferroptosis3–5. Although autoxidation is predominant in the generation of lipid peroxides, enzymatic lipid peroxidation carried out by lipoxygenase family proteins (ALOXs) also plays an indispensable role in pathology in some cases6. For example, ALOX12 is critical for p53-mediated tumor suppression by promoting ferroptosis7,8. ALOX15-catalyzed lipid peroxidation occurs in asthma, kidney injury, and brain trauma and ALOX5 is particular important for ferroptotic responses in the striatal neurons from the Huntington’s disease mice9,10.
Conversely, the mechanisms of eliminating the lipid peroxides are also crucial for ferroptosis. GPX4 was initially identified as the major protein directly detoxifying lipid peroxides into non-toxic lipid alcohol by using glutathione (GSH)11. The cellular GSH synthesis pathway and cystine transporter system xc− are essential for GPX4-mediated ferroptosis prevention. In addition, several mechanisms independent of GSH/GPX4 have been shown to eliminate lipid peroxides and inhibit ferroptosis. Ferroptosis suppressor protein 1 (FSP1, encoding by AIFM2) and dihydroorotate dehydrogenase (DHODH) convert CoQ10 to CoQ10H2, a kind of radical trapping antioxidant (RTA), to decrease the lipid peroxides in different subcellular compartments12–14. Tetrahydrobiopterin (BH4), metabolized by GTP cyclohydrolase 1 (GCH1) and dihydrofolate reductase (DHFR), also acts as RTAs to counteract lipid peroxidation15,16. The calcium-independent phospholipase iPLA2β cleaves hydroperoxide acyl tails from phospholipids to inhibit ferroptosis17,18. Notably, vitamin K is the most recently reported metabolite that can potently inhibit ferroptosis19. FSP1, the CoQ10 reductase enzyme, surprisingly also mediates the reduction of vitamin K, which is responsible for suppressing ferroptosis20. Nevertheless, it remains unclear whether FSP1 is the only enzyme responsible for this anti-ferroptosis pathway. More importantly, given the role of ferroptosis in modulating tumor growth, it will be interesting to know whether vitamin K metabolism is connected with major tumor suppression pathways in vivo.
In this study, we performed CRISPR-Cas9 knockout screens and identified vitamin K epoxide reductase complex subunit 1 like 1 (VKORC1L1) as a critical contributor to ferroptosis surveillance. VKORC1L1 enzymatically reduced vitamin K to generate vitamin K hydroquinone, a potent RTA, to eliminate lipid peroxides. We revealed that mevalonate-derived pathways are critical for fueling vitamin K synthesis and showed that VKORC1L1 is a major target of p53 during tumor suppression in a GSH-independent manner. Notably, treating cells with warfarin, a well-known VKORC1L1 inhibitor, resulted in tumor suppression in vivo by promoting ferroptosis. Thus, these data elucidate a previously unanticipated pathway for p53-mediated tumor suppression through vitamin K metabolism and also raise a possibility of repurposing warfarin, an anti-thrombosis drug, for treating the tumors with high levels of VKORC1L1 expression.
RESULTS
The CRISPR-Cas9 screening identified VKORC1L1 as a potent ferroptosis suppressor
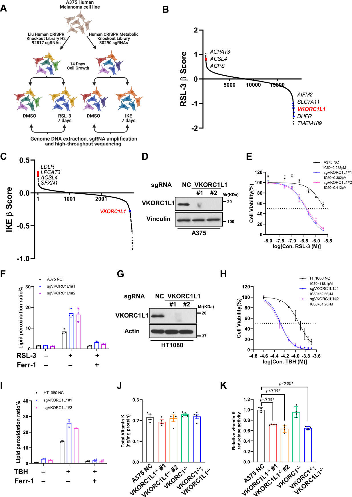
To uncover the intrinsic metabolisms that modulate the susceptibility of cells to ferroptosis, we performed a genetic screen in human melanoma A375 cells using a CRISPR-Cas9 genome-wide gene knockout library. To this end, cells infected with the indicated library were selected by puromycin and cultured for an additional 14 days. Surviving cells with or without treatment of RSL-3, a potent GPX4 inhibitor, were collected and their sgRNAs abundance was sequenced and analyzed using Model-based Analysis of Genome-wide CRISPR-Cas9 Knockout (MAGeCK) (Figure 1A) 21. Well-known ferroptosis inducers, ACSL4, AGPAT3, and AGPS were uncovered, suggesting the robustness of the screen. Among the genes that promoted ferroptosis after being knocked out, the top hits included AIFM2, DHFR, and SLC7A11, which are known ferroptosis regulators (Figure 1B). Interestingly, a vitamin K metabolic gene, VKORC1L1, showed a similar β score as SLC7A11 (−1.17 for VKORC1L1 vs. −1.07 for SLC7A11), suggesting a potential role of VKORC1L1 against ferroptosis (Figures 1B and S1A). In addition, VKORC1L1 was also identified as a top hit in the screen with a metabolic gene knockout library. Under the condition of prolonged GSH depletion induced by imidazole ketone erastin (IKE) treatment, VKORC1L1 also appeared among the top hits of genes (Figures 1C and S1B). Hence, both CRISPR-Cas9 screens identified VKORC1L1 as a potential ferroptosis suppressor.
Figure 1. The CRISPR-Cas9 screening identified VKORC1L1 as a potent ferroptosis suppressor.

(A) Schematic of the CRISPR screening workflow in human melanoma A375 cells by human genome-wide CRISPR knockout library under RSL-3 treatment or by human metabolic CRISPR knockout library under IKE treatment.
(B) Plot showing the β scores (RSL-3 vs. DMSO) for all targeted genes by human genome-wide CRISPR knockout library. Red or blue dots indicate significantly positive or negative selected genes which have already been identified as key regulators in ferroptosis.
(C) Plot showing the β scores (IKE vs. DMSO) for all targeted genes by human metabolic CRISPR knockout library. Red or blue dots indicate significantly positive or negative selected genes which have already been identified as key regulators in ferroptosis.
(D) Western blot analysis of A375 cells expressing Negative Control sgRNA (sgNC, referred as NC) or VKORC1L1 targeted sgRNA (sgVKORC1L1, referred as VKORC1L1−/−).
(E) Cell viability of A375 NC or two VKORC1L1−/− clones treated with RSL-3 for 8h.
(F) Lipid peroxidation ratio of NC or two VKORC1L1−/− clones A375 cells treated with RSL-3 (400nM) and ferrostatin-1 (5μM) for 4h.
(G) Western blot analysis of HT1080 cells expressing Negative Control sgRNA (sgNC, referred as NC) or VKORC1L1 targeted sgRNA (sgVKORC1L1, referred as VKORC1L1−/−).
(H) Cell viability of HT1080 NC or two VKORC1L1−/− clones treated with TBH for 6h.
(I) Lipid peroxidation ratio of HT1080 NC or two VKORC1L1−/− clones treated with TBH (100μM) and ferrostatin-1 (5μM) for 4h.
(J) Total vitamin K levels of A375 NC, two VKORC1L1−/− clones, VKORC1−/−, and VKORC1−/−; VKORC1L1−/− cells.
(K) Relative vitamin K reductase activity. Relative abundance of MK4H2 production by incubating MK4 with whole cells proteins of A375 NC, two VKORC1L1−/− clones, VKORC1−/−, and VKORC1−/−; VKORC1L1−/− analyzed by LC-MS
For E, F, H, and I, data are the mean ± s.d. of n = 3 and for J and K, data are the mean ± s.d. of n = 4 independent biological repeats. p values were calculated using unpaired, two-tailed Student’s t-test.
To evaluate the effect of VKORC1L1 during ferroptosis, we generated VKORC1L1 knockout A375 cells by the CRISPR-Cas9 technique (Figure 1D). Cells with depleted VKORC1L1 expression showed significant decreases in cell viability and increases in lipid peroxidation under RSL-3 treatment at different time points (8-, 12-, 24-, and 48-hours), validating the results from the CRISPR-Cas9 knockout screen (Figures 1E, 1F and S1C–S1E). VKORC1L1 knockout cells also showed reduced levels of cell viability after IKE or cystine-deficient-mediated GSH depletion treatment (Figures S1F and S1G). Further, we deleted VKORC1L1 in fibrosarcoma HT1080 cells (Figure 1G). Consistent with the results in A375 cells, knocking out of VKORC1L1 in HT1080 cells resulted in dramatically decreased cell viability levels and increased lipid peroxidation levels after treating cells with RSL-3 or cysteine-deficient medium (Figures S1H–S1O). Interestingly, VKORC1L1 is required for cell survival during the treatment of tert-butyl hydroperoxide (tBuOOH, TBH), a ROS radical generator that can promote ferroptosis independent of ACSL4 (Figures 1H and 1I) 7,18. These data indicate that VKORC1L1 inhibits ferroptosis through reducing lipid peroxidation.
VKORC1L1 is a key player in the canonical vitamin K cycle and has a similar function as vitamin K epoxide reductase complex subunit 1 (VKORC1). Both enzymes are involved in reducing vitamin K epoxide to vitamin K and reducing vitamin K to vitamin K hydroquinone22. However, these two enzymes apparently have distinct roles in embryonic development23. In addition, vitamin K-dependent gamma-carboxylase (GGCX) mediates the carboxylation of vitamin K-dependent proteins by converting the vitamin K hydroquinone to vitamin K epoxide (Figure S2A). Although VKORC1 and GGCX apparently showed no obvious effect in both RSL-3 and IKE-mediated ferroptosis based on the results from our screens (Figures 1B and 1C), we assessed their roles in ferroptosis by using VKORC1- or GGCX- knockout cells. As expected, loss of either VKORC1- or GGCX- expression by transfection of corresponding sgRNAs in A375 cells did not sensitize the cells to ferroptosis (Figures S2B–S2D). To further evaluate the role of VKORC1 in ferroptosis, we established the VKORC1/VKORC1L1 double-null A375 cells (Figure S2E) to find that loss of VKORC1 modestly enhanced the sensitivity of the VKORC1L1-null cells in ferroptosis (Figures S2F and S2G). Conversely, VKORC1 overexpression only partially blocked the high levels of ferroptosis response in the VKORC1L1-null cells (Figures S2H and S2I). These data suggest that although both VKORC1 and VKORC1L1 catalyze the same enzymatic reaction to produce the reduced forms of vitamin K, VKORC1L1 plays a much more dominant role than VKORC1 in the anti-ferroptosis effects.
Next, we examined the effects of VKORC1L1 in regulating the levels of the reduced form of vitamin K. As expected, the levels of the total vitamin K were unchanged by loss of VKORC1L1 (Figures 1J and S2J). By using the method developed by the Conrad lab to examine the role of FSP1 in catalyzing the reaction between oxidized and reduced form one type of vitamin K2 (menaquinone 4) (referred as MK4 and MK4H2, respectively)20, we tested whether VKORC1L1 is critical for generating the reduced form of vitamin K (Figure S2K). As shown in Figure 1K, the levels of MK4H2 production in VKORC1L1 knockout cells were significantly decreased in comparison to the control cells; in contrast, loss of VKORC1 had negligible effects on MK4H2 production. Loss of both VKORC1L1 and VKORC1 (the VKORC1L1/VKORC1 double knockout cells) did not further reduce the levels of MK4H2 as shown in the VKORC1L1-null cells. Consistently, overexpression VKORC1 only had very modest effects on the levels of the reduced form of vitamin K shown in the VKORC1L1-null cells (Figure S2L). Thus, these results suggest that VKORC1L1 is the major enzyme for producing the reduced form of vitamin K.
Vitamin K exhibits anti-ferroptosis functions in a GSH-independent manner
To further dissect the role of VKORC1L1 in regulating ferroptosis, we examine whether the ferroptosis response in cells is affected by the treatment of vitamin K. To this end, HT1080 and A375 cells were treated with a lethal dose of RSL-3 together with vitamin K and the cell viability was determined. The results showed that both bioactive vitamin K, phylloquinone (vitamin K1) and menaquinone 4 (vitamin K2), exerted potent ferroptosis protection activities (Figures 2A–2D). Similar results were also obtained in the cells treated with IKE or TBH (Figures S3A and S3B). Next, we tested the role of vitamin K in spontaneous ferroptosis upon loss of endogenous GPX4 (Figure 2E). Indeed, spontaneous ferroptosis in GPX4-null cells were largely suppressed by the treatment of vitamin K (Figures 2F and S3C). Consistently, the levels of the lipid peroxides were also reduced by the same treatment (Figures 2G–2I).
Figure 2. Vitamin K exhibits anti-ferroptosis functions in a GSH-independent manner.

(A and B) Cell viability assay for evaluating the protective effects of vitamin K1 (A) or vitamin K2 (B) against RSL-3 (1μM) induced ferroptosis in A375 cells for 8h.
(C and D) Cell viability assay for evaluating the protective effects of vitamin K1 (C) or vitamin K2 (D) against RSL-3 (300nM) induced ferroptosis in HT1080 cells for 8h.
(E) Western blot analysis of A375 NC and GPX4−/− cells.
(F) Cell viability assay for evaluating the protective effects of vitamin K1 or vitamin K2 in A375 GPX4−/− cells withdrawn ferrostatin-1 as indicated time.
(G and H) Lipid peroxidation measurement (G) and ratio (H) of vitamin K1 (10μM), vitamin K2 (5μM), or DFO (50μM) treatment in in A375 GPX4−/− cells withdrawn ferrostatin-1 for 4h.
(I) Lipid peroxidation ratio of HT1080 cells under RSL-3 (250nM) with vitamin K1 (10μM), vitamin K2 (5μM), or ferrostatin-1 (5μM) treatment for 4h.
(J) Cell viability levels of wildtype HT1080 cells cultured in cystine deficient medium with NAC (400μM), vitamin K1 (10μM), vitamin K2 (5μM), ferrostatin-1 (5μM), liproxstatin-1 (5μM), or DFO (50μM) treatment for 24h.
(K) Intracellular GSH/GSSG ratio of A375 cells cultured in cystine deficient medium with vitamin K1 (10μM), vitamin K2 (5μM), ferrostatin-1 (5μM), or NAC (400μM) treatment for 24h.
(L) In vitro DPPH assay for evaluating the ability of radical trapping antioxidants (RTAs). ferrostatin-1 (5μM) and liproxstatin-1 (5μM) are positive controls. Vitamin K1 (5μM), vitamin K2 (5μM), DFO (50μM), α-Tocopherol (5μM), or Ascorbic Acid (5μM) was used.
For A-D, F, and I-L, data are the mean ± s.d. of n = 3 and for H, data are the mean ± s.d. of n = 4 independent biological repeats.
We further examined the role of vitamin K in modulating ferroptosis under different settings. As shown in Figure 2J, the ferroptosis response upon cystine starvation was also suppressed by the treatment of vitamin K (Figures 2J, S3D, and S3E). Interestingly, the vitamin K treatment reduced the levels of lipid peroxidation but had no effects on the intracellular GSH concentration or the GSH/GSSG ratio (Figures 2K, S3F, and S3G), suggesting that the vitamin K-mediated protection against ferroptosis is GSH-independent. Moreover, mouse hippocampal neuronal HT22 cells are used widely in evaluating glutamate-induced oxidative stress which is caused by inhibiting cystine import24. Indeed, glutamate treatment caused decreases of the viability of HT22 cells, which was attenuated by vitamin K and other canonical ferroptosis inhibitors (Figures S3H and S3I). In addition, the vitamin K treatment also reduced the levels of the lipid peroxidation induced by glutamate (Figure S3J), indicating that vitamin K is a bona fide ferroptosis inhibitor. Nevertheless, vitamin K displayed no radical scavenging capacity in in vitro DPPH assay (Figure 2L), suggesting a metabolite of vitamin K, but not vitamin K itself, reacts with free radicals. Moreover, vitamin K is different from the known ferroptosis protective metabolites (vitamin E, BH4, BH2, and ubiquinol), but is similar to ubiquinone (Figure S3K)25. Taken together, our results demonstrate that vitamin K is a unique ferroptosis inhibitor independent of the canonical GSH/GPX4 repressive pathway.
VKORC1L1 mediates anti-ferroptosis effects by promoting vitamin K hydroquinone generation
Next, we evaluated the anti-ferroptosis effects of VKORC1L1 by the treatment of vitamin K. As shown in Figures 3A and 3B, loss of VKORC1L1 significantly reduced the effects of vitamin K in the ferroptosis protection in the HT1080 cells. Similar results were also obtained in VKORC1L1/VKORC1 double-null cells, suggesting that VKORC1L1 is required for the ferroptosis inhibitory effects induced by the treatment of vitamin K (Figures 3C and 3D). Moreover, we also tested the effects on the ferroptosis occurred in GPX4-null cells (Figures S4A and S4B). Again, loss of VKORC1L1 significantly reduced the sensitivity of vitamin K in the ferroptosis induced by loss of GPX4 (Figures 3E and 3F). Taken together, these data suggest that VKORC1L1 is required for vitamin K-mediated anti-ferroptotic effects. Of note, the treatment of vitamin K in VKORC1L1/VKORC1-double-null cells, at a very high dosage, is still able to exert the protective effects against ferroptosis, supporting the notion that additional factors such as FSP1 may play a similar role as VKORC1L1 in vivo20.
Figure 3. VKORC1L1 mediates anti-ferroptosis effects by promoting vitamin K hydroquinone generation.

(A and B) Cell viability assay for evaluating the protective effects of vitamin K1 (A) or vitamin K2 (B) against RSL-3 (250nM) induced ferroptosis in HT1080 NC and two VKORC1L1−/− clones for 48h.
(C and D) Cell viability assay for evaluating the protective effects of vitamin K1 (C) or vitamin K2 (D) against RSL-3 (1μM) induced ferroptosis in A375 NC and VKORC1L1−/−; VKORC1−/− cells for 48h.
(E and F) Cell viability assay for evaluating the protective effects of vitamin K1 (E) or vitamin K2 (F) in A375 GPX4−/− or GPX4−/−; VKORC1L1−/− cells withdrawn ferrostatin-1 for 48h.
(G) Western blot analysis of A375 NC, VKORC1L1−/−, FSP1−/−, and VKORC1L1−/−; FSP1−/− cells.
(H) Cell viability of A375 NC, VKORC1L1−/−, FSP1−/−, and VKORC1L1−/−; FSP1−/− cells treated with RSL-3 for 8h.
(I and J) Cell viability assay for evaluating the protective effects of vitamin K1 (I) or vitamin K2 (J) against RSL-3 (250nM) induced ferroptosis in A375 NC, VKORC1L1−/−, FSP1−/−, and VKORC1L1−/−; FSP1−/− cells for 24h.
(K) Western blot analysis of HT1080 NC and VKORC1L1−/− cells re-expressing Empty Vector, VKORC1L1 WT, VKORC1L1 C50S mutant, or VKORC1L1 C58S mutant.
(L and M) Cell viability levels of HT1080 VKORC1L1−/− cells re-expressing Empty Vector, VKORC1L1 WT, VKORC1L1 C50S mutant, or VKORC1L1 C58S mutant with TBH (100μM, L) or RSL-3 (100nM, M) treatment for 6h.
(N) Relative STY-BODIPY autoxidation rate by tittered purified VKORC1L1 proteins in the presence of vitamin K2 (20μM) and DTT (500μM).
(O) Relative STY-BODIPY autoxidation rate by purified wildtype, C50S mutant, or C58S mutant VKORC1L1 proteins in the presence of vitamin K2 (20μM) and DTT (500μM).
For A-F and H-J, data are the mean ± s.d. of n = 3 and for L and M, data are the mean ± s.d. of n = 4 independent biological repeats. p values were calculated using unpaired, two-tailed Student’s t-test.
To further characterize the role of VKORC1L1, we generated FSP1-null, and VKORC1L1/FSP1 double-null A375 cells (Figure 3G). As expected, the levels of ferroptosis were significantly increased in either FSP1-null cells or VKORC1L1-null cells upon the treatment of RSL-3 (Figure 3H); notably, the VKORC1L1/FSP1 double-null A375 cells showed much higher levels of ferroptosis than the levels from either FSP1-null cells or VKORC1L1-null cells (Figure 3H). Next, we tested whether these isogenic cells showed different sensitivities for ferroptosis inhibition by vitamin K. To this end, RSL-3 induced ferroptosis was treated with vitamin K1 or vitamin K2 to examine the anti-ferroptosis activities of vitamin K in the absence of VKORC1L1 or/and FSP1. As expected, loss of either VKORC1L1 or FSP1 partially abrogated the anti-ferroptosis effects by either vitamin K1 or vitamin K2 (Figures 3I and 3J); interestingly, the anti-ferroptosis effects by either vitamin K1 or vitamin K2 were severely diminished in the VKORC1L1/FSP1 double-null A375 cells (Figures 3I and 3J) even under high concentrations of vitamin K, suggesting that both VKORC1L1 and FSP1 are required for the anti-ferroptosis effects by vitamin K. These data indicate that VKORC1L1 and FSP1 are not redundant and act independently in ferroptosis protection.
VKORC1L1 contains two conserved cysteines (Cys-50 and Cys-58) which transfer two electrons to the active sites (Cys-142 and Cys-139, respectively). Both these two conserved cysteines are essential for VKORC1L1 reduction activities (Figure S4C)26. Then, we examined whether these enzymatic mutants are able to rescue the activity of VKORC1L1 in ferroptosis protection in VKORC1L1-null cells (Figure 3K). Indeed, wildtype VKORC1L1, but not the functional mutants, was able to rescue the cell death upon TBH or RSL-3 treatment (Figures 3L and 3M). Consistently, these two mutants failed to effectively decrease the levels of lipid peroxidation (Figure S4D).
Next, we examined if VKORC1L1-mediated vitamin K reduction is directly involved in reducing lipid peroxides. As shown in Figure S4E, the lipophilic STY-Bodipy autoxidation is initiated by AAPH-derived radicals which could be reduced by radical trapping antioxidants27,28. Because DTT can chemically reduce vitamin K to vitamin K hydroquinone29, we optimized the ratio of DTT and vitamin K to minimize the effects. As shown in Figure 3N, a combination of DTT and vitamin K2 showed negligible effects on autoxidation (grey line vs. black line), while significant inhibition was observed by adding as little as 5nM recombinant VKORC1L1 proteins (orange line vs. black line), demonstrating that the activities of VKORC1L1 are required for inhibiting lipid peroxidation. The inhibiting effects of VKORC1L1 were dose-dependent (Figure 3N). In addition, the rates of inhibiting autoxidation were dependent on the concentrations of both vitamin K1 and vitamin K2 (Figures S4F and S4G). Furthermore, VKORC1L1 C50S and C58S mutants showed decreased inhibitory activities compared to wildtype (Figure 3O), demonstrating that vitamin K hydroquinone produced by VKORC1L1 is the bioactive radical trapping antioxidant for directly inhibiting lipid peroxidation.
Further characterization of vitamin K mediated anti-ferroptosis effects
To further investigate the role of vitamin K in regulating ferroptosis, we examined the role of key factors involving vitamin K production. As shown in Figure 4A, phylloquinone is a vegetable-derived vitamin K that undergoes side chain changing processes to generate mammalian consumed vitamin K2. Prenyltransferase UBIAD1 catalyzes the converting of menadione to menaquinone 4 (MK4) by using geranylgeranyl pyrophosphate (GGPP), a metabolic intermediate from the mevalonate pathways30. Indeed, overexpression of UBIAD1 was able to suppress ferroptosis by decreasing lipid peroxidation levels (Figures 4B–4D). As expected, the vitamin K levels were increased upon UBIAD1 overexpression in both wildtype cells and VKORC1L1-null A375 cells, validating the role of UBIAD1 in promoting vitamin K production (Figures 4E and 4F).
Figure 4. Further characterization of vitamin K mediated anti-ferroptosis effects.

(A) Model of UBIAD1 mediated vitamin K side chain transferring. Phytyl group on plant-derived phylloquinone (vitamin K1) is firstly cleavage to generate menadione (vitamin K3). The prenyltransferase UBIAD1 converts menadione to menaquinones (vitamin K2, MK4) by using geranylgeranyl diphosphate (GGPP) synthesized from the mevalonate pathway. FDPS is the rate-limiting enzyme for FPP generation which provides the substrate for GGPP generation.
(B) Western blot analysis of A375 overexpressing Empty Vector or UBIAD1 cells.
(C) Cell viability levels of A375 overexpressing Empty Vector or UBIAD1 cells cultured under medium with indicated cystine concentration for 24h.
(D) Lipid peroxidation ratio of A375 overexpressing Empty Vector or UBIAD1 cells cultured without or with cystine deficient medium for 12h.
(E) Western blot analysis of A375 NC or VKORC1L1−/− cells re-overexpressing Empty Vector or UBIAD1.
(F) Total vitamin K levels of A375 NC re-overexpressing Empty Vector, VKORC1L1−/− re-overexpressing Empty Vector, NC re-overexpressing UBIAD1, or VKORC1L1−/− re-overexpressing UBIAD1 cells.
(G) Western blot analysis of A375 cells expressing Negative Control sgRNA (sgNC) or FDPS targeted sgRNA (sgFDPS).
(H) Cell viability of A375 sgNC or two sgFDPS clones under medium with indicated cystine concentration for 24h.
(I) Lipid peroxidation ratio of A375 sgNC or two sgFDPS clones cultured with indicated cystine concentration and ferrostatin-1 (5μM) for 12h.
(J) Cell viability of A375 sgNC or two sgFDPS clones treated with RSL-3 for 8h.
(K) Lipid peroxidation ratio of A375 sgNC or two sgFDPS clones treated with RSL-3 (400nM) and ferrostatin-1 (5μM) for 4h.
(L) Total vitamin K levels of A375 sgNC or two sgFDPS clones.
For C, D, and H-K, data are the mean ± s.d. of n = 3, for F and L, data are the mean ± s.d. of n = 4 independent biological repeats. p values were calculated using unpaired, two-tailed Student’s t-test.
Given the requirements of GGPP during the UBIAD1-mediated vitamin K synthesis, we next focused on the mechanism by which the mevalonate pathway modulates the sensitivity of cells to ferroptosis (Figure S4H)31,32. Notably, from the top hits in our CRISPR-Cas9 screens, we found that farnesyl pyrophosphate synthase (FDPS) is a top candidate for the ferroptosis repressor (Figures S4I and S4J). FDPS-mediated farnesyl diphosphate (FPP) generation is the rate-limiting step for GGPP generation33. As expected, CRISPR-mediated deletion of FDPS decreased the levels of cell viability and increased the levels of lipid peroxidation under cystine starvation or RSL-3 treatment (Figures 4G–4K). Moreover, the treatment of FDPS-null cells with the FPP supplement significantly rescued the cells from ferroptosis (Figure S4K), suggesting the enzymatic activity of FDPS in FPP production is critical. In addition, loss of FDPS expression also decreased the production of the total vitamin K levels (Figure 4L). These results indicate the critical roles of the mevalonate pathway and FDPS-UBIAD1 axis in ferroptosis defense through vitamin K production.
VKORC1L1 is a direct transcriptional repression target of p53
Upon analysis of p53 chromatin immunoprecipitation (ChIP) sequencing data34,35, p53 is found enriched in the VKORC1L1 promoter region, indicating that p53 may be involved in VKORC1L1 transcriptional regulation. We first examined the VKORC1L1 mRNA expression upon p53 activation by treating cells with Nutlin or Doxorubicin in p53 wildtype cells. VKORC1L1 mRNA levels were significantly decreased in p53 wildtype A375 and U2OS cells upon both treatments (Figures 5A and S5A). In contrast, the decrease of VKORC1L1 mRNA and protein levels was mostly abrogated in CRISPR-mediated p53-null A375 and U2OS cells (Figures 5B–5D and S5B). In fact, the expression levels of VKORC1L1 were increased in p53 knockout cells, indicating that p53 was required to regulate the basal levels of VKORC1L1 (Figures 5B–5D and S5B). Meanwhile, p53 activation downregulated VKORC1L1 levels in a time-dependent manner (Figures 5E and S5C). Similar results were obtained from mouse embryonic fibroblasts (MEFs), further validating p53-mediated Vkorc1l1 transcriptional repression in mouse cells (Figure S5D). Notably, in p53-null H1299 cells, VKORC1L1 mRNA levels were decreased by overexpression of wildtype p53, but not transcription deficient p53 mutants, including R175H, R273H, and R248W (Figure S5E), suggesting that the p53 mediated VKORC1L1 transcriptional repression depends on its intact DNA-binding domain. It has been reported that most p53-mediated transcriptional repression acts indirectly through either p21 activation or microRNA processing36,37. To evaluate whether VKORC1L1 is a direct target, we generated CRISPR-mediated p21 and DGCR8 double knockout HCT116 cells where the repression through p21 activation or microRNA processing is abolished (Figure S5F). Strikingly, p53-mediated repression of VKORC1L1 remained intact in those cells (Figure 5F), suggesting that VKORC1L1 is a direct target of p53.
Figure 5. VKORC1L1 is a direct transcriptional repression target of p53.

(A) RT-qPCR analysis of mRNA levels of VKORC1L1 in A375 cells treated with DMSO, 10μM Nutlin-3 or 0.2 μg/mL doxorubicin for 24h.
(B) RT-qPCR analysis of mRNA levels of VKORC1L1 in A375 NC or p53−/− cells treated with DMSO or 10μM Nutlin-3 for 36h.
(C) Western blot analysis of A375 NC and p53−/− cells treated with DMSO or 10μM Nutlin-3 for 48h. MDM2 and p21 are positive control.
(D) Western blot analysis of U2OS NC and p53−/− cells treated with DMSO or 10μM Nutlin-3 for 48h. MDM2 and p21 are positive control.
(E) Western blot analysis of U2OS cells under 10μM Nutlin-3 treatment with indicated time. p21 is positive control.
(F) RT-qPCR analysis of mRNA levels of VKORC1L1 in HCT116 NC and sgDGCR8; sgp21 HCT116 cells treated with DMSO or 10μM Nutlin-3 for 24 h.
(G) ChIP-qPCR analysis of p53 enrichment by DO-1 antibody at VKORC1L1 promoter region (TSS+482) in A375 cells treated with 0.4 μg/mL doxorubicin for 24h.
(H) ChIP-qPCR analysis of p53 enrichment by CM5 antibody at Vkorc1l1 promoter region (TSS-721) in MEF cells treated with 0.4 μg/mL doxorubicin for 24h.
(I) Luciferase reporter assay of constructs containing VKORC1L1-RE or VKORC1L1-mutRE in H1299 cells without or with p53 expression vector. Renilla control reporter was used as a transfection internal control.
Data are mean ± s.d. of n = 3 independent biological repeats. p values were calculated using unpaired, two-tailed Student’s t-test.
To further assess the direct regulatory role of p53 on VKORC1L1, we analyzed the ChIP-seq data and found a significant occupancy of human p53 on the VKORC1L1 promoter region which contains potential consensus p53-binding sequence (Figure S5G). Indeed, ChIP-qPCR assay showed that p53 had a dramatic enrichment on VKORC1L1 promoter but not control IgG both in A375 and HCT116 cells (Figures 5G and S5H). Similar ChIP-seq and ChIP-qPCR results were obtained from MEFs (Figures 5H and S5I). To validate whether this p53-binding sequence confers p53-dependent transcriptional repression, we cloned the DNA fragment into a firefly luciferase reporter (Figures S5J and S5K). p53 suppressed the luciferase expression driven by the VKORC1L1 reporter construct containing p53-binding sequence, and more importantly, mutations at the p53 binding site largely abrogated p53-mediated repression (Figure 5I). Together, these data demonstrate that the VKORC1L1 is a bona fide repression target of p53.
p53-mediated ferroptosis acts at least, in part through vitamin K metabolism
To elucidate the functional consequence of the transcriptional repression of VKORC1L1 by p53, we examined the effects of vitamin K in p53-dependent ferroptosis. Indeed, p53 activation by Nutlin significantly reduced the sensitivity of vitamin K in suppressing ferroptosis (Figures 6A, 6B, S6A, and S6B). Moreover, p53-mediated repression of VKORC1L1 also reduced the levels of reduced form of vitamin K (Figures S6C and S6D), providing the direct evidence for p53 in modulating the vitamin K metabolism. To further understand the consequence of the p53-VKORC1L1 regulation, we examined p53 responses in VKORC1L1 knockout cells and found that loss of VKORC1L1 had no effect on p53 levels and p53-mediated transcription (Figure 6C). As expected, p53-null cells were resistant to ferroptosis whereas loss of VKORC1L1 sensitized the cells to ferroptosis (Figures 6D and 6E).
Figure 6. p53-mediated ferroptosis acts at least, in part through vitamin K metabolism.

(A and B) Cell viability assay for evaluating the protective effects of vitamin K1 (A) or vitamin K2 (B) against TBH (300μM) induced ferroptosis for 8h in A375 cells which were pre-treated with 10μM Nutlin-3 for 24h.
(C) Western blot analysis of A375 NC, p53−/−, VKORC1L1−/−, or p53−/−; VKORC1L1−/− cells treated with DMSO or 10μM Nutlin-3 for 24 h. p21 is positive control.
(D) Cell viability of A375 NC, p53−/−, VKORC1L1−/−, or p53−/−; VKORC1L1−/− cells pre-treated with 10μM Nutlin-3 for 24h, then under TBH treatment for 8h.
(E) Cell viability of A375 NC, p53−/−, VKORC1L1−/−, or p53−/−; VKORC1L1−/− cells treated with RSL-3 for 8h.
(F) Xenograft tumors presentation of A375 NC or p53−/− cells re-overexpressing Empty Vector or VKORC1L1 derived tumors. Scale bars, 1cm.
(G) Tumor weights were determined from (F).
(H) Lipid peroxidation ratio of live cells derived from tumors from (F).
(I) Kaplan-Meier survival curve for overall survival by patient samples within TCGA PanCancer Atlas Studies from cBioPortal based on the genomic status of VKORC1L1: Amplification (n =87) and Unaltered (n = 10686).
For A, B, D, and E, data are mean ± s.d. of n = 3 and for H, data are mean ± s.d. of n = 4 independent biological repeats. For G data are mean ± SEM of n = 6 independent tumor samples. For A, B, and H, p values were calculated using unpaired, two-tailed Student’s t-test. For G, p values were calculated using one-way analysis of variance (ANOVA).
To further elucidate the role of VKORC1L1 in p53-mediated ferroptosis, we test whether ectopic expression of VKORC1L1 is able to modulate ferroptotic responses induced by p53. To this end, VKORC1L1 was expressed in both native A375 cells and isogenic p53-null A375 cells (Figure S6E). The high levels of ferroptosis in native A375 cells were abrogated upon VKORC1L1 expression (Figure S6F). On the other hand, loss of p53 largely diminished the sensitivity of ferroptosis in p53-null A375 cells; more importantly, no obvious effect on the levels of ferroptosis was detected upon expression of VKORC1L1 in p53-null A375 cells under the same conditions (Figure S6F). Next, we examined whether ectopic expression of VKORC1L1 is able to suppress p53-mediated tumor suppression by using xenograft tumor models. As shown in Figures 6F and 6G, overexpression of VKORC1L1 significantly abrogated the tumor growth suppression in p53-wildtype A375 tumors whereas no obvious effect was observed in isogenic p53-null A375 tumor. By using FACS analysis of the levels of lipid peroxidation derived from the fresh tumors, we further validate that expression of VKORC1L1 significantly suppressed the ferroptosis response in the p53-wildtype A375 tumors not in p53-null A375 tumors (Figure 6H).
The upregulation of VKORC1L1 mRNA and protein levels in p53-null cells also suggests the potential clinical significance of VKORC1L1 in tumors induced p53 genomic alteration. Indeed, by analyzing the data from the UCSC Xeno platform38, we found that VKORC1L1 expression is upregulated in the patients who harbored p53 mutants among PanCancer Atlas (PAN), Colon Adenocarcinoma (COAD), and Stomach Adenocarcinoma (STAD) (Figures S6G–S6I). Moreover, though VKORC1L1 amplification rates in PanCancer are as low as 1%, notable shorter overall survival is observed for patients with VKORC1L1 genomic amplification, compared to the survival of patients with unaltered VKORC1L1 genomic composition (Figure 6I), highlighting the high expression of VKORC1L1 predicts poor outcome.
Targeting vitamin K cycle by warfarin promotes ferroptosis and tumor suppression in vivo
Given that VKORC1L1 high expression in patients with mutated p53 predicts poor survival, unleashing the anti-ferroptosis effect by VKORC1L1 may have therapeutic potential. Interestingly, a small molecular inhibitor of VKORC1L1 called warfarin is widely prescribed as an FDA-approved anticoagulant drug (Reference ID: 4101432, Accessdata.fda.gov). Thus, it is very likely that warfarin is able to promote ferroptosis by inhibiting VKORC1L1. However, warfarin-mediated effect is also complexed by the fact that both VKORC1L1 and VKORC1 can be inhibited by warfarin. VKORC1 is inhibited at low concentration of warfarin whereas inhibition of VKORC1L1 requires much higher levels of the drug39,40. As discussed above, our data showed that although both VKORC1 and VKORC1L1 are able to catalyze the same enzymatic reaction, VKORC1L1 plays a much more dominant role than VKORC1 in the anti-ferroptosis effects. Indeed, the treatment of warfarin at low concentrations (0.1–10μM) showed no obvious effect in ferroptosis responses as only VKORC1 is inhibited under these conditions (Figure S7A). Conversely, high levels ferroptosis were induced upon the treatment of warfarin under high concentrations (25–100 μM) (Figure S7A). Indeed, the ferroptosis-enhancing effects of warfarin were largely abrogated by loss of VKORC1L1, suggesting that VKORC1L1 is the key target of warfarin in sensitizing cells to ferroptosis (Figure S7B). These data further prompted us to investigate the potential clinical significance of warfarin usage in cancer therapy. Previous studies illustrate that warfarin is associated with a significant improvement in overall survival in COAD, STAD, and Pancreatic adenocarcinoma (PAAD) compared with low-molecular-weight heparin (LMWHs) or direct oral anticoagulants (DOACs)41,42. LMWHs and DOACs are newly popular anticoagulants that directly inhibit vitamin K-dependent proteins (Factor II, VII, and IX) without affecting VKOR enzymes. By analysis of clinical data from the TCGA database43, we found that VKORC1L1 is overexpressed in COAD, STAD, and PAAD (Figure S7C). Notably, lower VKORC1L1 expression corresponds to longer survival probability in pancreatic cancer patients (Figure S7D). We speculated that pancreatic cancer patients may get benefits from warfarin usage beyond alleviating thromboembolic diseases.
To this end, we examined the enzymes among the vitamin K cycle and well-known ferroptosis regulators in a series of pancreatic cancer cell lines by western blot assay. VKORC1L1 showed dramatically high expression levels in PANC1 and AsPC1 cells (Figure 7A). By treating cells with vitamin K, we found vitamin K largely rescued the cystine-deprivation induced cell death in pancreatic cancer cells which had been identified as preferred models in exploring ferroptosis function in tumor suppression (Figure S7E) 44. Cell toxicity experiments showed that pancreatic cells displayed no proliferation inhibition by warfarin as high as 100μM (Figure S7F) and over 25μM warfarin treatment significantly promote the cell death of AsPC1 cells (Figure S7G). Indeed, warfarin sensitized all pancreatic cancer cells to ferroptosis (Figures 7B–7E and S7H–S7M). Specifically, PANC1 and AsPC1 cells, which had higher VKORC1L1 expression than those of the other cell lines, displayed the largest IC50 differences between warfarin-treated and DMSO-treated cells, suggesting high-expression VKORC1L1 is a potential pathological marker for warfarin-mediated effects.
Figure 7. Targeting vitamin K cycle by warfarin promotes ferroptosis and tumor suppression in vivo.

(A) Western blot analysis of A375, HT1080, PANC1, AsPC1, BxPC3, MIAPaCa2, and S2-013 cells by detecting vitamin K cycle enzymes and known ferroptosis regulators.
(B and C) Cell viability of PANC1 cells pretreated with warfarin (100μM) for 24h, then treated with RSL-3 (B) or TBH (C) for 8h.
(D and E) Cell viability of AsPC1 cells pretreated with warfarin (100μM) for 24h, then treated with RSL-3 (D) or TBH (E) for 8h.
(F) Tumor volume of AsPC1 derived tumors post oral administration with normal water, 1mg/kg warfarin, or 2mg/kg warfarin in Nu/Nu mice for indicated time.
(G) Xenograft tumors presentation of AsPC1 derived tumors post oral administration with normal water, 1mg/kg warfarin, or 2mg/kg warfarin in Nu/Nu mice. Scale bars, 1cm.
(H) Tumor weights were determined from (G).
(I) RT-qPCR of PTGS2 mRNA from tumors harvested from (G).
(J and K) Lipid peroxidation measurement (J) and ratio (K) of live cells derived from tumors from (G).
(L) Tumor volume of AsPC1 derived tumors post oral administration with normal water, 1mg/kg warfarin or combined 1mg/kg warfarin and 1mg/kg ferrostatin-1 in Nu/Nu mice for indicated time.
(M) Xenograft tumors presentation of AsPC1 derived tumors post oral administration with normal water or 1mg/kg warfarin or combined 1mg/kg warfarin and 1mg/kg ferrostatin-1 in Nu/Nu mice. Scale bars, 1cm.
(N) Tumor weights were determined from (M).
(O) Lipid peroxidation ratio of live cells derived from tumors from (M).
For B-E, data are mean ± s.d. of n = 3, for I and K data are mean ± s.d. of n = 5, and for O, data are mean ± s.d. of n = 6 independent biological repeats. For F and H, data are mean ± SEM of n = 6 and for L and N, data are mean ± SEM of n = 7 independent tumor samples. For H and N, p values were calculated using one-way analysis of variance (ANOVA). For F, I, K, and O, p values were calculated using unpaired, two-tailed Student’s t-test.
To further strengthen our hypothesis of using warfarin in treating pancreatic cancer, we tested whether warfarin treatment affects tumor growth in a xenograft nude mouse model by using AsPC1 cells. Three groups of mice were supplied with regular water, water containing 1mg/kg warfarin, or 2mg/kg warfarin for fifteen days, respectively. As shown in Figure S7N, warfarin treatment only had slight effects on the mice’s weight in the 2mg/kg warfarin group. Indeed, tumor growth was reduced in both warfarin treated groups compared to the control group (Figures 7F–7H). The mRNA levels of PTGS2 were dramatically upregulated in tumors from warfarin-treated tumor tissues (Figure 7I). Consistently, tumor-derived live cells from two warfarin-treated groups displayed dramatically increased lipid peroxidation levels (Figures 7J and 7K). Furthermore, we tested the tumor suppression effects of warfarin by using immunocompetent mice. We established a pancreatic tumor model by using KPCY cells derived from KrasLSL-G12D/+; Trp53LSL-R172H/+; Pdx1-Cre; Rosa26YFP/YFP mouse45. Mice were under 1mg/kg warfarin administration orally for fifteen days. As is shown in Figures S7O–S7Q, warfarin administration decreased the growth of PDAC tumors. Furthermore, we found the lipid peroxidation levels of the tumor cells were significantly increased by warfarin treatment, indicating that warfarin contributed to tumor suppression by increasing lipid peroxidation in vivo (Figure S7R).
To examine whether the tumor suppressive effects of warfarin require its ability to promote ferroptosis, we tested the effects of warfarin in tumor growth in the absence or presence of ferroptosis inhibitor by ferrostatin-1. As expected, warfarin administration significantly suppressed tumor growth (Figures 7L–7N); however, the tumor growth suppressive effects induced by warfarin were largely abrogated upon the treatment of ferrostain-1 (Figures 7L–7N). Moreover, FACS analysis of the fresh tumor samples revealed that warfarin administration significantly increased the levels of lipid peroxidation levels for ferroptosis (Figure 7O). In contrast, the increased levels of lipid peroxidation levels were completely abrogated upon the co-treatment of ferrostatin-1. These results demonstrate that warfarin-induced ferroptosis significantly contributes to its effect on tumor growth suppression in vivo. GPX4 protein levels were negligible changes among these three groups, indicating that warfarin-mediated ferroptosis induction in vivo does not act through modulating GPX4 protein expression (Figure S7S). We further detected the total vitamin K levels within tumors and found that endogenous total vitamin K levels were not affected by either warfarin or ferrostatin-1 (Figure S7T). Taken together, these results demonstrate that warfarin suppresses the tumor growth in both immunodeficient and immunocompetent pancreatic tumor mouse models by promoting ferroptosis.
DISCUSSION
The role of vitamin K in coagulants has been described for over 85 years, and coagulant factors carboxylation is considered the major function of the vitamin K cycle. Here, we demonstrate the unexpected function of the vitamin K cycle in counteracting lipid peroxidation to inhibit ferroptosis and prove this ancient pathway also acts as an important mechanism in p53-mediated tumor suppression. Notably, like FSP120, VKORC1L1 is critical for catalyzing the reduced form of vitamin K to suppress ferroptosis. Most importantly, FSP1 and VKORC1L1 function independently and both FSP1 and VKORC1L1 are required for the inhibitory effects on ferroptosis induced by vitamin K. Nevertheless, the difference between VKORC1L1 and FSP1 is also obvious. For example, vitamin K is the only substrate for VKORC1L1-mediated function in ferroptosis whereas both CoQ10 and vitamin K (maybe even more) are the substrates of FSP1. While FSP1 is mainly localized at the plasma membrane (PM) to minimize the damage of lipid peroxides12,13, VKORC1L1 is predominantly an endoplasmic reticulum (ER) protein with four transmembrane domains26. Although further investigation is required, it is possible that FSP1 and VKORC1L1 function at different subcellular compartments to control the local levels of the lipid peroxidation occurred at PM or ER, respectively.
The vitamin K reduction in the canonical vitamin K cycle is mediated by VKORC1 and VKORC1L1, which provides the substrate for GGCX-mediated protein carboxylation. It is reported that Vkorc1 and Ggcx knockout mice die shortly after birth, while Vkorc1l1 knockout mice can survive without adverse phenotypes. However, Vkorc1l1/Vkorc1 double knockout mice lead to an earlier death than Vkorc1 knockout mice after birth, suggesting that Vkorc1l1 participates but displays a non-essential role in vitamin K-dependent protein carboxylation23. On the contrary, we observed the limited activity of VKORC1 in regulating ferroptosis through promoting the reduced form of vitamin K. These differences indicate that the two vitamin K epoxide reductases have distinct roles that require further investigation. Our data indicate that VKORC1L1 is a direct transcriptional target of p53 and that p53-mediated repression of VKORC1L1 contributes at least in part to its tumor suppressive function. The data from the TCGA databases also support the oncogenic role of VKORC1L1 in pancreatic adenocarcinoma (PAAD): VKORC1L1 is overexpressed in tumor specimens and high expression predicts poor survival outcomes. Patients with VKORC1L1 genomic amplification also have a significantly shorter overall survival. Consistent with our findings, VKORC1L1 expression is strongly increased in the human cancer samples with mutated p53.
Limitations of the study
Our study indicates that VKORC1L1 is critical for ferroptosis by generating the reduced forms of vitamin K. VKORC1L1-mediated enzymatic activity on vitamin K was indeed validated by using the method developed by the Conrad lab. Due to the technical difficulty, no method is available to detect the levels of reduced forms of vitamin K directly in vivo. Future studies are required to further dissect the effects of VKORC1L1 on endogenous vitamin K hydroquinone levels, particularly during p53-mediated stress responses. Moreover, recently discovered anti-coagulant drugs, direct oral anticoagulants (DOACs) and low molecular weight heparin (LMWHs), become the popular substitutes for warfarin. DOACs and LMWH directly inhibit thrombin activity without affecting VKOR enzymes (VKORC1L1 and VKORC1). Though DOACs and LMWHs are safer and more effective with less frequent blood monitoring, recent studies point out that warfarin has much more pronounced survival advantages in pancreatic, gastric, and colorectal cancer patients than DOACs and LMWHs41,42. Indeed, our data demonstrate that warfarin is able to suppress tumor growth by promoting ferroptosis in both immunodeficient and immunocompetent tumor mouse models. Since warfarin and its derivatives have already been extensively used in the clinic, based on our findings, warfarin is a potential repurposing drug in cancer therapy, particularly for the tumors with high levels of VKORC1L1 expression. Finally, given the fact that VKORC1L1 and VKORC1 have differential roles in ferroptosis, and that no obvious developmental abnormality is observed in Vkorc1l1 knockout mice23, new specific inhibitors for VKORC1L1 should be developed as they are likely more effective than warfarin in suppressing tumor growth through ferroptosis but without the potential bleeding risk or other toxicities in cancer therapy.
STAR METHODS
RESOURCE AVALIBITY
Lead contact
Further information and requests for resources and reagents should be directed to and will be fulfilled by the lead contact, Wei Gu ([email protected]).
Materials availability
All the materials generated in this study (see Key resource table) are available upon request from the lead contact. This study did not generate unique reagents.
Key resources table.
| REAGENT or RESOURCE | SOURCE | IDENTIFIER |
|---|---|---|
| Antibodies | ||
| Anti-VKORC1L1 | Atlas Antibodies | Cat# HPA053954; RRID: AB_2682319 |
| Anti-VKORC1 | Atlas Antibodies | Cat# HPA042720; RRID: AB_10961864 |
| Anti-Actin | Sigma-Aldrich | Cat# A3853; RRID: AB_262137 |
| Anti-Vinculin | Sigma-Aldrich | Cat# V9131; RRID: AB_477629 |
| Anti-Flag | Sigma-Aldrich | Cat# F-3165; RRID: AB_259529 |
| Anti-p53 (CM5) | Leica Biosystems | Cat#NCL-L-p53-CM5p; RRID: AB_2895247 |
| Anti-p53 (DO-1) | Santa Cruz Biotechnology | Cat# sc-126; RRID: AB_628082 |
| Anti-ACSL4 | Santa Cruz Biotechnology | Cat# sc-271800; RRID: AB_10715092 |
| Anti-MDM2 | Santa Cruz Biotechnology | Cat# sc-965; RRID: AB_627920 |
| Anti-FSP1(AMID) | Santa Cruz Biotechnology | Cat# sc-377120; RRID: AB_2893240 |
| Anti-ACSL3 | Santa Cruz Biotechnology | Cat# sc-166374; RRID: AB_2222425 |
| Anti-p21 | Cell Signaling Technology | Cat# 2947; RRID: AB_823586 |
| Anti-xCT/SLC7A11 | Cell Signaling Technology | Cat#12691S; RRID: AB_2687474 |
| Anti-GPX4 | Abcam | Cat# ab125066; RRID: AB_10973901 |
| Anti-GGCX | ABclonal | Cat# A1806; RRID: AB_2763845 |
| Anti-FDPS | Proteintech | Cat# 16129-1-AP; RRID: AB_2104749 |
| Anti-DGCR8 | Bethyl Laboratories | Cat# A302-468A; RRID: AB_1944223 |
| Anti-UBIAD1 | Novus Biologicals | Cat# NBP2-93542 |
| Bacterial and Virus Strains | ||
| DH5α Competent Cells | ThermoFisher | 18265017 |
| TOP10 Competent Cells | ThermoFisher | C404006 |
| ElectroMAX™ Stbl4™ Competent Cells | ThermoFisher | 11635018 |
| Chemicals, Peptides, and Recombinant Proteins | ||
| Tert-butyl hydroperoxide (TBH) | Sigma-Aldrich | 458139; CAS: 75-91-2 |
| Imidazole ketone erastin (IKE) | MedChemExpress | HY-114481; CAS:1801530-11-9 |
| 1S,3R-RSL-3 | Sigma-Aldrich | SML2234; CAS:1219810-16-8 |
| N-acetyl-L-cysteine (NAC) | Sigma-Aldrich | A7250; CAS: 616-91-1 |
| Ferrostatin-1 (Ferr-1) | Sigma-Aldrich | SML0583; CAS: 347174-05-4 |
| Liproxstatin-1 (Lipro-1) | Sigma-Aldrich | SML1414; CAS: 950455-15-9 |
| Deferoxamine (DFO) | Sigma-Aldrich | D9533; CAS: 138-14-7 |
| Vitamin K1, phylloquinone | Sigma-Aldrich | V3501; CAS: 84-80-0 |
| Vitamin K2, menaquinone | Sigma-Aldrich | V9378; CAS: 863-61-6 |
| α-Tocopherol (vitamin E) | Sigma-Aldrich | T3251; CAS: 10191-41-0 |
| α-Ascorbic acid (vitamin C) | Sigma-Aldrich | A92902; CAS: 50-81-7 |
| Farnesyl pyrophosphate ammonium salt (FPP) | Sigma-Aldrich | F6892; CAS: 13058-04-3 |
| Warfarin | Sigma-Aldrich | A2250; CAS: 81-81-2 |
| Doxorubicin hydrochloride (Doxo) | Sigma-Aldrich | D1515; CAS: 25316-40-9 |
| Nutlin-3 | Sigma-Aldrich | N6287; CAS: 548472-68-0 |
| L-α-Phosphatidylcholine | Sigma-Aldrich | P3556; CAS: 8002-43-5 |
| 2,2′-Azobis(2-methylpropionamidine) dihydrochloride (AAPH) | Sigma-Aldrich | 440914; CAS: 2997-92-4 |
| Sodium borohydride | Sigma-Aldrich | 213462; CAS: 16940-66-2 |
| 2,2-Diphenyl-1-picrylhydrazyl (DPPH) | Sigma-Aldrich | D9132; CAS: 1898-66-4 |
| BODIPY 581/591 C11 dye | ThermoFisher | D3861; CAS: 217075-36-0 |
| STY-BODIPY probes | Cayman | 27089; CAS: 2383063-37-2 |
| SYTOX green dead cell stain | ThermoFisher | S34860; CAS: 2383063-37-2 |
| Anti-Flag agarose beads | Sigma-Aldrich | A2220 |
| Flag-peptide | Sigma-Aldrich | F3290 |
| Lipofectamine 3000 | ThermoFisher | L3000150 |
| Lipofectamine CRISPRMAX Cas9 | ThermoFisher | CMAX00015 |
| TrueCut Cas9 Protein v2 | ThermoFisher | A36498 |
| Critical Commercial Assays | ||
| CellTiter-Glo 2.0 Cell Viability Assay | Promega | G9243 |
| GSH/GSSG-Glo Assay | Promega | V6611 |
| Dual-Luciferase Reporter Assay System | Promega | E1910 |
| Human vitamin K ELISA Kit | MyBioSource | MBS746981 |
| Deposited data | ||
| Raw data | This paper | Mendeley data http://doi.org/10.17632/8mxhzbr3v3.1 |
| Experimental models: Cell lines | ||
| Human: HEK293T | ATCC | CRL-3216 |
| Human: A375 | ATCC | CRL-1619 |
| Human: NCI-H1299 | ATCC | CRL-5803 |
| Human: HT1080 | ATCC | CCL-121 |
| Human: U2OS | ATCC | HTB-96 |
| Human: PANC1 | Kenneth Olive | N/A |
| Human: AsPC1 | Kenneth Olive | N/A |
| Human: BxPC3 | Kenneth Olive | N/A |
| Human: MIAPaCa2 | Kenneth Olive | N/A |
| Human: S2-013 | Kenneth Olive | N/A |
| Mouse HT-22 | Sigma-Aldrich | SCC129 |
| Mouse Embryonic Fibroblasts, MEFs | This paper | N/A |
| KrasLSL-G12D/+; Trp53LSL-R172H/+; Pdx1-Cre; Rosa26YFP/YFP Mouse Pancreatic Cancer Cell Line (7160c2) | Kerafast | EUP008-FP; Li et al., 201845 |
| A375 VKORC1 KO | This paper | N/A |
| A375 GGCX KO | This paper | N/A |
| A375 VKORC1L1 KO | This paper | N/A |
| A375 VKORC1L1/VKORC1 DKO | This paper | N/A |
| HT1080 VKORC1L1 KO | This paper | N/A |
| A375 GPX4 KO | This paper | N/A |
| A375 GPX4/VKORC1L1 DKO | This paper | N/A |
| A375 FDPS KO | This paper | N/A |
| A375 FSP1 KO | This paper | N/A |
| A375 FSP1/VKORC1L1 DKO | This paper | N/A |
| HCT116 p21/DGCR8 DKO | This paper | N/A |
| A375 p53 KO | This paper | N/A |
| U2OS p53 KO | This paper | N/A |
| A375 VKORC1L1 KO + VKORC1 | This paper | N/A |
| A375 + UBIAD1 | This paper | N/A |
| A375 VKORC1L1 KO + UBIAD1 | This paper | N/A |
| A375 + VKORC1L1 | This paper | N/A |
| A375 p53 KO + VKORC1L1 | This paper | N/A |
| Experimental models: Mouse Strains | ||
| C57BL/6 mouse | Charles River | 000664 |
| NU/NU nude mouse | Charles River | 088 |
| Oligonucleotides | ||
| Negative Control non-targeting sgRNA | ThermoFisher | A35526 |
| VKORC1L1 sgRNA #1 | ThermoFisher | CRISPR910373_SGM |
| VKORC1L1 sgRNA #2 | ThermoFisher | CRISPR829919_SGM |
| GPX4 sgRNA | ThermoFisher | CRISPR662855_SGM |
| FDPS sgRNA #1 | ThermoFisher | CRISPR631102_SGM |
| FDPS sgRNA #2 | ThermoFisher | CRISPR631105_SGM |
| p21 sgRNA | ThermoFisher | CRISPR865085_SGM |
| DGCR8 sgRNA | ThermoFisher | CRISPR730402_SGM |
| VKORC1 sgRNA #1: 5’ - GACGCGCGAACAGCTGATGG - 3’ | Synthego | N/A |
| VKORC1 sgRNA #2: 5’ - GCGAGAGCACTAAGCCCGTC - 3’ | Synthego | N/A |
| GGCX sgRNA #1: 5’ - CCTGCACGATGTCCACACGA - 3’ | Synthego | N/A |
| GGCX sgRNA #2: 5’ - GACCCTGCTGAATCGACCAA - 3’ | Synthego | N/A |
| FSP1 sgRNA: 5’ - TCCCGATTCCACCGAGACCT - 3’ | Synthego | N/A |
| Primers used for RT-qPCR were listed in Table S1 | Sigma-Aldrich | N/A |
| Primers used for ChIP-qPCR were listed in Table S2 | Sigma-Aldrich | N/A |
| Recombinant DNA | ||
| pLVX-M-puro-Flag-VKORC1L1 | This paper | N/A |
| pLVX-M-puro-Flag-VKORC1L1-C50S | This paper | N/A |
| pLVX-M-puro-Flag-VKORC1L1-C58S | This paper | N/A |
| pLVX-M-puro-VKORC1 | This paper | N/A |
| pLVX-M-puro-Flag-UBIAD1 | This paper | N/A |
| pGL3-Basic-VKORC1L1-RE | This paper | N/A |
| pGL3-Basic-VKORC1L1-mutRE | This paper | N/A |
| pCIN4-p53 | This paper | N/A |
| pCIN4-Flag-p53 WT | This paper | N/A |
| pCIN4-Flag-HA-p53 R175H | This paper | N/A |
| pCIN4-Flag-p53 R248W | This paper | N/A |
| pCIN4-Flag-p53 R273H | This paper | N/A |
| Software and algorithms | ||
| FlowJo v10 | BD Biosciences | https://www.flowjo.com/ |
| GraphPad Prism 8.0 | GraphPad Software | https://www.graphpad.com/ |
| ImageJ | NIH | https://imagej.nih.gov/ij/ |
| CRISPOR | Concordet et al., 201847 | http://crispor.tefor.net/crispor.py |
| MAGeCK | Li et al., 201421 | https://github.com/liulab-dfci/MAGeCK |
| UCSC Xena Platform | Goldman et al., 202038 | https://xenabrowser.net/ |
| R (v 4.0.5) | R project | http://r-project.org/ |
| GEPIA2 web server | Tang et al., 201943 | http://gepia2.cancer-pku.cn/#analysis |
| Other | ||
| Liu human CRISPR knockout library | Addgene | 1000000132 |
| Human CRISPR metabolic gene knockout library | Addgene | 110066 |
| Publicly available data (p53 ChIP-seq in IMR90) | Kirschner et al., 201534 | GEO: GSE53491 |
| Publicly available data (p53 ChIP-seq in MEFs) | Younger et al., 201935 | GEO: GSE55727 |
Data and code availability
All data reported in this study are available from the lead contact upon request. Uncropped Western blots and all raw data used to generate graphs are uploaded in Mendeley data (http://doi.org/10.17632/8mxhzbr3v3.1).
This paper does not report the original codes.
Any additional information required to reanalyze the data reported in this paper is available from the lead contact upon request.
EXPERIMENTAL MODEL AND STUDY PARTICIPANT DETAILS
Cell lines
Human embryonic kidney HEK293T, human fibrosarcoma HT1080 (p53 wildtype), human bone osteosarcoma U2OS (p53 wildtype), human melanoma A375 (p53 wildtype), and human non-small cell lung carcinoma H1299 (p53-null) were previously obtained from American Type Culture Collection (ATCC). Mouse hippocampal HT22 cells were previously obtained from Sigma-Aldrich. Human pancreatic cancer PANC1, AsPC1, BxPC3, MIAPaCa2, and S2–013 cells were kind gifts from Kenneth Olive Lab (Columbia University). Cells were cultured with DMEM containing 10% (v/v) fetal bovine serum (FBS) (Gibco), 100 units/mL penicillin, and 100 μg/mL streptomycin (Gibco). KPCY cells were contributed by Ben Z. Stanger lab45. KPCY cells were cultured with DMEM (high glucose without sodium pyruvate) containing 10% (v/v) FBS, 2mM glutamine (Invitrogen), 100 units/mL penicillin, and 100 μg/mL streptomycin. MEFs were generated from day 13.5 embryos according to standard procedures. MEFs were cultured with DMEM containing 10% (v/v) heat inactivated FBS and 1% non-essential amino acids (Gibco), 100 units/mL penicillin, and 100 μg/mL streptomycin. Cells were cultured in a 10cm plate and seeded into 6-well plates, 12-well plates, or 96-well plates for cell viability and lipid peroxidation analysis. All cell lines were incubated at 37 °C with a humidified atmosphere of 5% CO2. All cell lines have been regularly tested to be negative for mycoplasma contamination every month. No cell lines used in this work were listed in the ICLAC database.
Animals
All the mice were housed in a temperature-controlled room (65–75 °F) with 40–60% humidity, with a light/dark cycle of 12 hours/12 hours. All animal experiments were approved by the Institutional Animal Care and Use Committee (IACUC) at Columbia University under the supervision of the Institute of Comparative Medicine (ICM).
Six weeks old female nude mice (Nu/Nu, Charles River) were used for establishing immunodeficient xenograft mouse model. Eight weeks old female mice (C57BL/6, Charles River) were used for establishing immunocompetent xenograft mouse model. Randomization of animals was performed before the xenograft experiments. The tumors in the xenograft experiments did not exceed the limit for tumor burden (10% of total body weight or 2 cm in diameter).
METHOD DETAILS
CRISPR screen and high-throughput sequencing
For the genome wide CRISPR knockout screen, Liu human CRISPR knockout library (H1 and H2) was received as a gift from Xiaole Shirley Liu. H2 library contains a total of 92871 sgRNAs for 18436 gene targets with 5 sgRNAs per gene. Library amplification, lentiviral packaging, and titration were all done according to the standard protocol. For transduction, 1.25 × 108 A375 cells (around 400×coverage) were infected with the H2 library at a multiplicity of infection (MOI) of around 0.3. 48h after transduction, T0 cells were harvested. The rest cells were selected with 0.9 μg/mL puromycin for 48h, and 5 × 107 cells were passed every 48–72h for 14 days. Then, T14 cells were harvested. 1 × 108 cells were treated with DMSO or 0.75μM RSL-3 for 5 days.
For the metabolic gene CRISPR knockout screen, the human CRISPR metabolic gene knockout library was received as a gift from David Sabatini46. The library contains a total of 30290 sgRNAs for 2981 gene targets with 10 sgRNAs per gene. Library amplification, lentiviral packaging, and titration were all done according to the standard protocol. For transduction, 1.25 × 108 A375 cells (around 1,000×coverage) were infected with the metabolic library at a multiplicity of infection (MOI) of around 0.3. 48h after transduction, T0 cells were harvested. The rest cells were selected with 0.9 μg/mL puromycin for 48h, and 4 × 107 cells were passaged every 48–72h for 14 days. Then, T14 cells were harvested. 1 × 108 cells were treated with DMSO or 5μM IKE for 7 days.
After indicated treatment, live cells were collected, and genomic DNA was isolated using the Wizard Genomic DNA Purification Kit (Promega, A1120). The high-throughput sequencing libraries were prepared through two-step PCR amplification. For the first step, 2.5 μg of genomic DNA was used in a 50 μL per PCR reaction of a total 96 reaction by Phusion Plus DNA Polymerase (ThermoFisher, F630XL). PCR primers pairs for first PCR: Shared Forward P5 by two screens, 5’-TCGTCGGCAGCGTCAGATGTGTATAAGAGACAGTTGTGGAAAGGACGAAACACCG -3’; Reverse P7 for genome wide gene CRISPR knockout screen 5’-GTCTCGTGGGCTCGGAGATGTGTATAAGAGACAGCCAATTCCCACTCCTTTCAAGACCT -3’; Reverse P7 for metabolic gene CRISPR knockout screen 5’-GTCTCGTGGGCTCGGAGATGTGTATAAGAGACAGTCTACTATTCTTTCCCCTGCACTGT-3’. For the second step, PCR amplification was done for adding the specific barcode. High throughput sequencing was done by using the Illumina HiSeq2500.
Analysis of CRISPR knockout library screen
MAGeCK software was used for CRISPR-Cas9 screen analysis. Briefly, the resulting sequencing data were debarcoded, merged, and then the 43 bp single-end reads contained 20-bp sgRNA sequence was aligned to the reference sgRNA library of CRISPR knockout library using ‘count’ function from MAGeCK without allowing for any mismatches. MAGeCK built a linear model to estimate the variance of guide RNA read counts and evaluated the guide RNA abundance changes between control and treatment conditions. MAGeCK provides a new subcommand, mle algorithm, to calculate gene essentiality from CRISPR screens. MAGeCK-mle was used to detect P value and beta score for positive and negative selection under the method normalizing to the median counts of sgRNAs. The Beta (β) score is similar with the term guide-level log2 fold change, where a positive beta score means a gene is positively selected, and a negative beta score means a gene is negatively selected.
CRISPR-Cas9 system mediated gene ablation
p53 knockout cells were previously describe18. To generate indicated knockout cell line in A375, HT1080, or HCT116, gene synthetic guide RNA (sgRNAs) or Negative Control non-targeting RNA was co-transfected with TrueCut Cas9 protein v2 by Lipofectamine CRISPRMAX Transfection Reagent according to reagent instructions. Parts of cells transfected with sgRNA were harvested for western blot analysis to validate the efficiency of sgRNA. And the rest of the cells were split into single cells to produce single colonies during around two to four weeks culture. Further, western blot was applied to identify indicated knockout cells. VKORC1 and GGCX sgRNAs were designed by CRISPOR47 and synthesized by Synthego. Other sgRNAs were purchased from Invitrogen. The sgRNA sequence or sgRNA catalog number purchased from Invitrogen were shown in Key resource table.
Plasmid generation and overexpression cell line generation
Human VKORC1L1 open reading frame clone was purchased from ORIGENE (RC205726) and then sub-cloned into pLVX-M-puro (Addgene, plasmid #125839). VKORC1L1 C50S or C58S mutant plasmids were constructed by using Phusion™ High-Fidelity DNA Polymerase (Thermo Fisher, F530L) according to the manufacture’ protocol. UBIAD1 and VKORC1 cDNA were amplified from HCT116 cDNA reversed by SuperScript IV VILO Master Mix (Invitrogen) and sub-cloned into pLVX-M-puro vector. VKORC1L1, VKORC1L1 C50S, VKORC1L1 C58S, UBIAD1, or VKORC1 pLVX plasmids were co-transfected with viral packaging plasmids (psPAX2 and pMD2G) into HEK293T cells according to the ratio of plasmids is 4:3:1 using Lipofectamine 3000 Reagent. After 48 hours transfections, medium of HEK293T cells was collected and filtered with 0.45μm PES filter. Further, A375 or HT1080 cells were infected with vital medium for 12 hours and split into single cells. Cells were selected with 1 μg/mL puromycin for 2 weeks and performed western blot analysis to identify protein overexpressing level.
DPPH assay
2,2-diphenyl-1-picrylhydrazyl (DPPH) were prepared in 50μM solution with methanol. And 1μl indicated compound in DMSO were added into 1mL prepared DPPH buffer and rotated for 10 minutes at room temperature. Every group was set for triplicate. 1mL reaction were measured at an absorbance of 517nm with Ultrospec 2100 Pro UV/Spectrometer (Amersham Biosciences). Methanol was used as blank.
Cystine starvation and glutamate treatment
For cystine starvation, cells were trypsinized and washed with PBS three times. Then, cells were seeded into cystine-deficient DMEM (Invitrogen, 21013024) supplemented with 4 mM glutamine (Sigma-Aldrich, G8540) and 200 μM methionine (Sigma-Aldrich, M5308) containing 10% FBS in presence indicated concentration of cystine (Sigma-Aldrich, C7602).
For glutamate treatment, HT22 cells were sub-cultured into regular DMEM medium with or without 4mM glutamate (Sigma-Aldrich, G1251) for 16 hours and cell viability tests were further performed.
Cell viability assay
Without specific mention, 5 × 103 per well indicated cells were seeded into a 96-well microplate (PerkinElmer) overnight. Cystine starvation, glutamate treatment, or ferrostatin-1 withdrawal were applied to cells during seeding on 96-well plates with indicated chemicals for indicated time. For overnight adhered cells, cells were treated with RSL-3, TBH, or IKE for indicated time, accompanied by adding indicated chemicals. Warfarin or Nutlin-3 pre-treatment was performed after cells adhered. For evaluating the protective effects of vitamin K in VKORC1L1/GPX4 double knockout cells, 2 × 103 per well cells which were withdrawn ferrostatin-1 were seeded into a 96-well microplate by treating with vitamin K for 72h.
There were three biological replicates per experiment condition. Before testing cell viability, 96-well plate stood still at room temperature for 30 minutes. And cellular ATP levels were measured with CellTiter-Glo 2.0 Cell Viability Assay reagent following the manufacturer’s instructions. Then, the plates were immediately transferred to GloMax Discover Microplate Reader (Promega). Cell viability was calculated by ATP level of treated group compared to untreated group. 100 percentage of cell viability was regarded as 0 percentage of cell death. Nonlinear regression analysis was used to measure the fit curves of cell viability and calculate the IC50/EC50 value by GraphPad Prism 8.0.
Cell death staining
4 × 104 cells were seeded in 12-well plate per well one day prior to the experiment. After indicated treatment, medium was replaced with fresh medium containing 30 nM SYTOX green dead cell stain and incubated for 1h at 37°C. Three images per experiment condition were captured with both Bright channel and green channel by microscopy (Olympus, IX51).
GSH/GSSG detection
Cells were treated under indicated conditions for indicated time by adding indicated chemical. GSH/GSSG ratio was measured by following the manufacturer’s instructions of GSH/GSSG-Glo Assay.
Protein purification
Flag tagged VKORC1L1 wildtype, C50S mutant or C58S mutant expressing plasmids were transfected in HEK293T cells with Lipofectamine 3000 transfection reagent. Cells were harvested after 48 hours transfection and sonicated in BC500 buffer (50 mM Tris-HCl pH 7.3, 500 mM NaCl, 0.1 mM EDTA, 0.4% NP-40, and 10% glycerol) for 5 minutes. Cell lysate was added with corresponding amount of M2 Affinity Gel and incubated overnight at 4 °C. Next day, protein-binding beads were washed with BC500 buffer six times and then eluted with Flag peptide four times at 4°C. The elution was concentrated with 10kDa Amicon Ultra-0.5 Centrifugal Filter Unit (Sigma-Aldrich, UFC501024). Concentrated protein was quantified with SDS-PAGE gel and stained by GelCode Blue Stain Reagent (ThermoFisher, 24592). Bovine serum albumin proteins (BSA) were applied for normalization.
Liposome preparation
Chloroform solved egg PC were mixed in a dry vial and then evaporated under vacuum to yield a thin film on the vial wall. The lipid film was then resuspended in PBS, yielding a 20mM lipid suspension. The lipid suspension was subjected to 3 times of 2 minutes dry ice freezing, 5 minutes room temperature thawing, and 1minutes sonication cycles. The lipid suspension was then extruded 25 times using a mini extruder (Avanti Polar Lipids, 610000) equipped with a 100 nm polycarbonate membrane to form homogeneous liposomes.
In vitro STY-Bodipy autoxidation assay
1mM Egg PC liposomes, 1μM STY-BODIPY probes, 500μM DTT and indicated concentration of vitamin K were pre-mixed together for 5 minutes at 37°C in a Black 96-well Microplate (PerkinElmer, 6005320) in PBS (pH 7.4) before adding indicated concentration of recombinant VKORC1L1 proteins. After this, VKORC1L1 proteins were added to the reaction system. Then, the autoxidation was initiated by adding 1mM 2,2′-Azobis(2-methylpropionamidine) dihydrochloride (AAPH) followed by vigorously mixing for 30 seconds. The data was acquired by the fluorescence signals of excitation 488 nm and emission 518 nm every minute for 180 to 200 minutes.
Real-time quantitative PCR (RT-qPCR)
Total RNA of A375, HCT116, U2OS, MEFs cells or tumor tissues was isolated using TRIzol reagent (Invitrogen) according to the manufacturer’s instructions. Reverse transcription of template RNA into cDNA was conducted by SuperScript IV VILO Master Mix (Invitrogen). qPCR was performed with SYBR Green Master Mix (Invitrogen) to detect the target genes mRNA expression levels. All samples were run in triplicate. GAPDH or Actin expression level was used for normalization. The RT-qPCR primers were listed in Table S1.
Chromatin Immunoprecipitation (ChIP)
A375, HCT116 or MEFs cells were treated with 0.4 μg/mL doxorubicin for 24 hours and fixed with 1% formaldehyde for 15 minutes. Medium was added 0.125 M glycine for 10 minutes incubation to stop fixing. Then, cells were harvested and lysed with ChIP lysis buffer (10 mM Tris-HCl pH 8.0, 5 mM EDTA,150 mM NaCl, and 0.5% NP-40) containing protease inhibitor cocktail for 10 minutes on ice. After that, cell pellet was collected and sonicated with RIPA lysis buffer (10 mM Tris-HCl pH 8.0, 5 mM EDTA,150 mM NaCl, 0.1% SDS, 1% Triton X-100, and 0.5% DOC) containing protease inhibitor cocktail. The cell lysate was pre-cleaned with Protein A salmon sperm DNA agarose (Millipore, 16–157) for 2 hours at 4°C. Equal protein amount of cell lysate was incubated with 2μg p53 (DO-1) antibody applied in A375 and HCT116 cells, p53 (CM5) antibody applied in MEFs cells, 2 μg corresponded mouse or rabbit IgG control overnight at 4°C. Next day, 20 μl Protein A salmon sperm DNA agarose was coupled with antibody for 4 hours at 4 °C. and then rinsed with RIPA lysis buffer, High Salt Wash buffer (20 mM Tris-HCl pH 8.0, 500 mM NaCl, 5 mM EDTA, 0.1% SDS, 1% Triton X-100), LiCl Wash Buffer (10 mM Tris-HCl pH 8.0, 1 mM EDTA, 250 mM LiCl, 1% DOC, 1% NP-40), and TE buffer (10 mM Tris-HCl pH 8.0, 1 mM EDTA) for once, respectively. Coupled DNA-protein complex was eluted in Elution buffer (1% SDS and 100 mM NaHCO3) twice and cross-linking was reversed at 65 °C overnight incubation. Next day, the complex was incubated with Proteinase K for 1 hour and the binding DNA was extracted according to QIquick PCR Purification Kit (QIAGEN, 28104) protocol. ChIP samples were quantified by qPCR. DNA immunoprecipitated by IgG control was served as a negative control. The ChIP-qPCR primers were listed in Table S2.
Dual-luciferase Assay
VKORC1L1 genomic region from TSS +315 to +714 was sub-cloned into pGL3-Basic plasmid (E1751, Promega). Briefly, in 12-well plate, the reporter plasmids and Renilla control reporter plasmids were co-transfected into H1299 cells for 24 hours and the relative luciferase activity was measured according to the manufacturer’s protocol of Dual-Luciferase Reporter Assay System by GloMax Discover Microplate Reader.
Antibodies
Indicated cells were lysed in Flag lysis buffer [50 mM Tris-HCl (pH 7.9), 137 mM NaCl, 1% Triton X-100, 0.2% Sarkosyl, 1 mM NaF, 1 mM Na3VO4, and 10% glycerol] containing protease inhibitor cocktail and 1 mM dithiothreitol, and 1 mM phenylmethyl sulfonyl fluoride. Cell lysis was centrifuged, and the supernatant was collected. Protein samples were quantified with Bio-Rad Protein Assay Dye Reagent (Bio-Rad, 5000006). The same amount of protein from different experiment groups was examined with western blot analysis. Western blot was conducted for protein analysis according to standard methods with 4%–20% pre-cast SDS–PAGE gel (Invitrogen, XP0420). Commercial antibodies were shown in Key resource table. Horseradish peroxidase-conjugated goat anti-mouse and anti-rabbit secondary antibody (Jackson ImmunoResearch) were visualized by ECL (Thermo Fisher, 32106) or SuperSignal (Thermo Fisher, 34076).
VKH2 detection by chemical reduction
VKH2 chemical reduction by MK4 was measured, as described20. Briefly, 1 mg NaBH4 (sodium borohydride) was added to 200 μL of 1mM MK4 (dissolved in chloroform: methanol; 1:19 v/v) and incubated on ice for 1 minute. After the reaction, 10 μL of reaction solvent was quickly diluted by 490 μL pre-chilled methanol and then analyzed by LC–MS/MS.
VKH2 detection by in vitro activity assay
VKH2 level by in vitro activity assay detected as described previously20. Briefly, cell pellets with indicated genotypes or under indicated treatments were lysed in BC150 buffer (50 mM Tris-HCl, pH 7.3, 150 mM NaCl, 10% glycerol, and 1x protease inhibitor cocktail) and sonicated on ice for 30 seconds. After centrifugation, whole proteins were quantified with Bio-Rad Protein Assay Dye Reagent. 400 mg or 800 mg whole proteins were mixed with 225 μL VKH2 generation reaction buffer containing 0.5% CHAPS (3-((3-cholamidopropyl) dimethylammonio)-1-propanesulfonate), 4 mM DTT and 100 μM MK4 at 37 °C for 1 hours. The reaction was stopped by the addition of 500 μL of pre-chilled 2-propanol. Next, 500 μL of n-hexanes was added for vitamin K extraction. After centrifugation at 5,000 g for 20 minutes at 4 °C, 500 μL of the organic phase was collected into new vials and dried under a gentle stream of nitrogen gas. The extracted metabolites were reconstituted in 500 μL methanol before measurement with LC-MS/MS.
LC-MS/MS
The extracted VKH2 and VK samples were separated using an Acquity UPLC CSH C18 column (2.1 × 100 mm, 1.7 μm) over an 8-minutes gradient elution on a Waters Acquity UPLC I-Class system. Mobile phase A was water with 5 mM ammonium formate, and mobile phase B was methanol, both containing 0.1% formic acid. After the injection, the gradient was held at 40% mobile phase B for 1 minute. And increased to 100% B in 3.8 minutes and stayed at 100% B for 2.7 minutes. The eluent composition returned to the initial condition in 0.2 minutes, and the column was re-equilibrated for an additional 1.3 minutes before the next injection was conducted. The oven temperature was set at 45 °C, and the flow rate was 400 μL per minute. The injection volume was 1 μL using the flow-through needle mode. The SYNAPT G2-Si -Q-ToF mass spectrometer was operated in positive electrospray ionization mode. A capillary voltage and sampling cone voltage of 1.2 kV and 30 V were used. The source and desolvation temperatures were kept at 120 and 500 °C, respectively. Nitrogen was used as the desolvation gas with a flow rate of 750L/h. The data were collected in duplicates over the mass range m/z: 50 to 650 Da in the sensitivity mode. The structural assignment of VKH2 and VK in the samples was confirmed by matching the retention times and the fragmentation patterns with the standards. Data were acquired with MassLynx (version 4.1) software and processed with QuanLynx (version 4.1) software (Waters).
Vitamin K detection by ELISA assay
The total vitamin K levels were detected in samples of indicated genotypes or under indicated treatments using Human vitamin K ELISA Kit according to the manufacturer’s protocol. For cell harvesting, cells at approximately 70% confluence were washed twice with 1×PBS and then quickly scraped with a cell lifter. 90% of the cells were transferred to Eppendorf tubes for vitamin K detection and 10% to the other Eppendorf tubes for protein quantification. Cells were centrifuged at 5,000 g at 4 °C for 5 minutes and resuspended in 1×PBS. Cells were then under freeze/thaw (dry ice/room temperature) cycle 3 times. After centrifugation at 1,500 g for 15 minutes, the supernatant was collected and subjected to detection. For tumor samples, 100–200 mg tumor samples were weighed, minced into small pieces, and homogenized in 1×PBS. The mixture was under freeze/thaw (dry ice/room temperature) cycle 3 times. After centrifugation at 1,500 g for 15 minutes, the supernatant was collected and subjected to detection.
Lipid peroxidation analysis using C11-BODIPY
The day before the experiment, 12 × 104 cells were seeded in 6-well plate per well with cystine starvation, 4mM glutamate or warfarin, followed with adding vitamin K1 or K2. The next day, cells were treated with RSL3 or TBH for the indicated time. Meanwhile, medium was added with vitamin K1 or K2. Then cells were labelled in 1×PBS containing 2 μM BODIPY 581/591 C11 dye for 30 minutes at 37°C. Subsequently, cells were trypsinized and rinsed by 1×PBS twice, resuspended in 500 μL 1×PBS, and strained through a 35 μm cell strainer (Falcon, 352235), following with flow cytometry analysis.
For xenograft-derived cells, tumor tissues were isolated from mice and immersed with 1×PBS in a plate. Further, tumor tissues were minced into small enough pieces and digested with collagenase type I (Thermo Figher, 17100017) at 37°C with intermittent mixing. After 1 hour incubation, minced tissues looked like a goopy mess and were pipetted to make live cells into single cell with gentle mechanical force. Then, the cells were strained with a 35 μm cell strainer, washed with 1×PBS twice and stained with 1×PBS containing 2 μM BODIPY 581/591 C11 dye for 25 minutes at 37°C. Then, the stained cells were washed by 1×PBS twice and resuspended 1×PBS for analysis.
Lipid peroxidation was assessed with Attune NxT Acoustic Focusing Cytometer through the BL1 channel (488nm) to obtain the oxidized lipid levels and the YL1 channel (561nm) to obtain reduced lipid levels. After obtaining the samples’ oxidized C11 (oxC11) and reduced C11 (reC11) levels which are relative to the non-stained control, the lipid peroxidation ratio was calculated by oxC11/reC11*100%.
Mouse xenograft experiments
For xenograft of wildtype AsPC1 cells, 2.0×106 cells resuspended sterile PBS were mixed with Matrigel (Corning) at 1:1 ratio (v/v) and injected subcutaneously into Nu/Nu mice. 2 weeks later, the mice were assigned randomly into different treatment groups. Mice were orally administered with normal water, 6.6 μg/mL, or 13.2 μg/mL warfarin through bottled drinking water. Assuming water consumption every mouse (average 25g) is 3.75 mL every day, these two doses correspond to a warfarin uptake of 1 mg/kg or 2 mg/kg per mouse a day. For ferrostatin-1 (S7243, Selleck) treatment, 1mg/kg ferrostatin-1 was administered intraperitoneally per two-day per mouse for continuous 14 days. Mice were euthanized after 15 days of drug administration and tumors were dissected and weighed for further experiments.
For xenograft of KPCY cells, 5.0×105 cells resuspended sterile PBS were mixed with Matrigel (Corning) at 1:1 ratio (v/v) and injected subcutaneously into C57BL/6 mice. 10 days later, the mice were assigned randomly into different treatment groups. Mice were orally administered with normal water or 5.3 μg/mL warfarin through bottled drinking water. Assuming water consumption every mouse (average 20g) is 3.75 mL every day, these two doses correspond to a warfarin uptake of 1 mg/kg per mouse a day. Mice were euthanized after 15 days of drug administration and tumors were dissected and weighed for further experiments.
For xenograft of A375 NC re-expressing Empty Vector, NC re-expressing VKORC1L1, p53−/− re-expressing Empty Vector, or p53−/− re-expressing VKORC1L1, 4.0×106 cells resuspended sterile PBS were mixed with Matrigel (Corning) at 1:1 ratio (v/v) and injected subcutaneously into Nu/Nu mice. Mice were euthanized at 3 weeks after injection and tumors were dissected and weighed for further experiments.
QUANTIFICATION AND STATISTICAL ANALYSIS
Patients harbored with p53 mutation and relative VKORC1L1 expression were analyzed from the UCSC Xena Platform. VKORC1L1 genetic alteration data and the association of VKORC1L1 genetic alteration with overall survival in patients with TCGA-PAN were derived from the cBioportal for Cancer Genomics databases (http://www.cbioportal.org/). The HTSeq-TPM RNA-seq expression data were retrieved from The TCGA (https://portal.gdc.cancer.gov). Kaplan–Meier survival curves for overall survival (months) were analyzed in R using Package ‘survminer’ and Package ‘survival’ with Log rank Mantel–Cox test method48. The “Gene Expression profile” module of the GEPIA2 web server was used to obtain box plots of the VKORC1L1 expression difference in COAD, PAAD, and STAD between the tumor tissues and the corresponding normal tissues plus GTEx data, under the settings of p-value cutoff = 0.01, |log2FC| cutoff =1, and “No log scale”. Western blot densitometry qualification was performed by ImageJ. Flow cytometry data were analyzed by FlowJo. Data were graphed using GraphPad Prism 8.0.
A two-tailed unpaired Student’s t-test by GraphPad Prism 8.0 was done for the statistical analyses without specific statements. Data are presented as mean ± s.d. or mean ± SEM as indicated in Figure Legend. p < 0.05 was considered statistically significant between groups.
Supplementary Material
Highlights.
VKORC1L1 is a potent ferroptosis suppressor.
VKORC1L1 catalyzes the reduced form of vitamin K to counteract phospholipid peroxides.
p53 transcriptionally represses VKORC1L1 expression to activate ferroptosis.
Targeting VKORC1L1 by warfarin promotes ferroptosis and tumor suppression in vivo.
ACKNOWLEDGMENTS
This work was supported by the National Cancer Institute of the National Institutes of Health under Award R35CA253059, RO1CA258390, and R01CA254970 to W.G., and R35CA209896 to B.R.S., R35GM118015 to Z. Z., and R01CA204232, R01CA258622, and R01CA166413 to X.J. This work was also supported by NCI cancer center core grant P30 CA008748. We also acknowledge the support from the Herbert Irving Comprehensive Cancer Center (HICCC; P30 CA13696) and the Molecular Pathology, Genomics and Proteomics of Shared Resources of HICCC. The content is solely the responsibility of the authors and does not necessarily represent the official views of the National Institutes of Health.
INCLUSION AND DIVERSITY
We support inclusive, diverse, and equitable conduct of research.
Footnotes
DECLARATION OF INTERESTS
B.R.S. is an inventor on patents and patent applications involving small molecule drug discovery and ferroptosis; holds equity in Sonata Therapeutics, holds equity in and serves as a consultant to Exarta Therapeutics and ProJenX, Inc. and serves as a consultant to Weatherwax Biotechnologies Corporation and Akin Gump Strauss Hauer & Feld LLP. X.J. is an inventor on patents related to autophagy and cell death; and holds equity of and consults for Exarta Therapeutics and Lime Therapeutics. The other authors declare no competing interests.
Publisher's Disclaimer: This is a PDF file of an unedited manuscript that has been accepted for publication. As a service to our customers we are providing this early version of the manuscript. The manuscript will undergo copyediting, typesetting, and review of the resulting proof before it is published in its final form. Please note that during the production process errors may be discovered which could affect the content, and all legal disclaimers that apply to the journal pertain.
REFERENCES
- 1.Dixon SJ, Lemberg KM, Lamprecht MR, Skouta R, Zaitsev EM, Gleason CE, Patel DN, Bauer AJ, Cantley AM, Yang WS, et al. (2012). Ferroptosis: an iron-dependent form of nonapoptotic cell death. Cell 149, 1060–1072. 10.1016/j.cell.2012.03.042. [DOI] [PMC free article] [PubMed] [Google Scholar]
- 2.Jiang X, Stockwell BR, and Conrad M (2021). Ferroptosis: mechanisms, biology and role in disease. Nat. Rev. Mol. Cell. Biol. 22, 266–282. 10.1038/s41580-020-00324-8. [DOI] [PMC free article] [PubMed] [Google Scholar]
- 3.Doll S, Proneth B, Tyurina YY, Panzilius E, Kobayashi S, Ingold I, Irmler M, Beckers J, Aichler M, Walch A, et al. (2017). ACSL4 dictates ferroptosis sensitivity by shaping cellular lipid composition. Nat. Chem. Biol. 13, 91–98. 10.1038/nchembio.2239. [DOI] [PMC free article] [PubMed] [Google Scholar]
- 4.Kagan VE, Mao G, Qu F, Angeli JPF, Doll S, St Croix C, Dar HH, Liu B, Tyurin VA, Ritov VB, et al. (2017). Oxidized arachidonic and adrenic PEs navigate cells to ferroptosis. Nat. Chem. Biol. 13, 81–90. 10.1038/nchembio.2238. [DOI] [PMC free article] [PubMed] [Google Scholar]
- 5.Zou Y, Henry WS, Ricq EL, Graham ET, Phadnis VV, Maretich P, Paradkar S, Boehnke N, Deik AA, Reinhardt F, et al. (2020). Plasticity of ether lipids promotes ferroptosis susceptibility and evasion. Nature 585, 603–608. 10.1038/s41586-020-2732-8. [DOI] [PMC free article] [PubMed] [Google Scholar]
- 6.Yang WS, Kim KJ, Gaschler MM, Patel M, Shchepinov MS, and Stockwell BR (2016). Peroxidation of polyunsaturated fatty acids by lipoxygenases drives ferroptosis. Proc. Natl. Acad. Sci. U. S. A. 113, E4966–E4975. 10.1073/pnas.1603244113. [DOI] [PMC free article] [PubMed] [Google Scholar]
- 7.Chu B, Kon N, Chen D, Li T, Liu T, Jiang L, Song S, Tavana O, and Gu W (2019). ALOX12 is required for p53-mediated tumour suppression through a distinct ferroptosis pathway. Nat. Cell Biol. 21, 579–591. 10.1038/s41556-019-0305-6. [DOI] [PMC free article] [PubMed] [Google Scholar]
- 8.Jiang L, Kon N, Li T, Wang S-J, Su T, Hibshoosh H, Baer R, and Gu W (2015). Ferroptosis as a p53-mediated activity during tumour suppression. Nature 520, 57–62. 10.1038/nature14344. [DOI] [PMC free article] [PubMed] [Google Scholar]
- 9.Wenzel SE, Tyurina YY, Zhao J, Croix CMS, Dar HH, Mao G, Tyurin VA, Anthonymuthu TS, Kapralov AA, Amoscato AA, et al. (2017). PEBP1 wardens ferroptosis by enabling lipoxygenase generation of lipid death signals. Cell 171, 628–641. e626. 10.1016/j.cell.2017.09.044. [DOI] [PMC free article] [PubMed] [Google Scholar]
- 10.Song S, Su Z, Kon N, Chu B, Li H, Jiang X, Luo J, Stockwell BR, and Gu W (2023). ALOX5-mediated ferroptosis acts as a distinct cell death pathway upon oxidative stress in Huntington’s disease. Genes Dev. 37, 204–217. 10.1101/gad.350211.122. [DOI] [PMC free article] [PubMed] [Google Scholar]
- 11.Yang WS, SriRamaratnam R, Welsch ME, Shimada K, Skouta R, Viswanathan VS, Cheah JH, Clemons PA, Shamji AF, Clish CB, et al. (2014). Regulation of ferroptotic cancer cell death by GPX4. Cell 156, 317–331. 10.1016/j.cell.2013.12.010. [DOI] [PMC free article] [PubMed] [Google Scholar]
- 12.Doll S, Freitas FP, Shah R, Aldrovandi M, da Silva MC, Ingold I, Goya Grocin A, Xavier da Silva TN, Panzilius E, Scheel CH, et al. (2019). FSP1 is a glutathione-independent ferroptosis suppressor. Nature 575, 693–698. 10.1038/s41586-019-1707-0. [DOI] [PubMed] [Google Scholar]
- 13.Bersuker K, Hendricks JM, Li Z, Magtanong L, Ford B, Tang PH, Roberts MA, Tong B, Maimone TJ, Zoncu R, et al. (2019). The CoQ oxidoreductase FSP1 acts parallel to GPX4 to inhibit ferroptosis. Nature 575, 688–692. 10.1038/s41586-019-1705-2. [DOI] [PMC free article] [PubMed] [Google Scholar]
- 14.Mao C, Liu X, Zhang Y, Lei G, Yan Y, Lee H, Koppula P, Wu S, Zhuang L, Fang B, et al. (2021). DHODH-mediated ferroptosis defence is a targetable vulnerability in cancer. Nature 593, 586–590. 10.1038/s41586-021-03539-7. [DOI] [PMC free article] [PubMed] [Google Scholar]
- 15.Kraft VA, Bezjian CT, Pfeiffer S, Ringelstetter L, Müller C, Zandkarimi F, Merl-Pham J, Bao X, Anastasov N, Kössl J, et al. (2019). GTP cyclohydrolase 1/tetrahydrobiopterin counteract ferroptosis through lipid remodeling. ACS Cent. Sci. 6, 41–53. 10.1021/acscentsci.9b01063. [DOI] [PMC free article] [PubMed] [Google Scholar]
- 16.Soula M, Weber RA, Zilka O, Alwaseem H, La K, Yen F, Molina H, Garcia-Bermudez J, Pratt DA, and Birsoy K (2020). Metabolic determinants of cancer cell sensitivity to canonical ferroptosis inducers. Nat. Chem. Biol. 16, 1351–1360. 10.1038/s41589-020-0613-y. [DOI] [PMC free article] [PubMed] [Google Scholar]
- 17.Sun W-Y, Tyurin VA, Mikulska-Ruminska K, Shrivastava IH, Anthonymuthu TS, Zhai Y-J, Pan M-H, Gong H-B, Lu D-H, Sun J, et al. Phospholipase iPLA2β averts ferroptosis by eliminating a redox lipid death signal. Nat. Chem. Biol. 17, 465–476 (2021). 10.1038/s41589-020-00734-x. [DOI] [PMC free article] [PubMed] [Google Scholar]
- 18.Chen D, Chu B, Yang X, Liu Z, Jin Y, Kon N, Rabadan R, Jiang X, Stockwell BR, and Gu W (2021). iPLA2β-mediated lipid detoxification controls p53-driven ferroptosis independent of GPX4. Nat. Commun. 12, 1–15. 10.1038/s41467-021-23902-6. [DOI] [PMC free article] [PubMed] [Google Scholar]
- 19.Kolbrink B, von Samson-Himmelstjerna FA, Messtorff ML, Riebeling T, Nische R, Schmitz J, Bräsen JH, Kunzendorf U, and Krautwald S (2022). Vitamin K1 inhibits ferroptosis and counteracts a detrimental effect of phenprocoumon in experimental acute kidney injury. Cell. Mol. Life. Sci. 79, 387. 10.1007/s00018-022-04416-w. [DOI] [PMC free article] [PubMed] [Google Scholar]
- 20.Mishima E, Ito J, Wu Z, Nakamura T, Wahida A, Doll S, Tonnus W, Nepachalovich P, Eggenhofer E, Aldrovandi M, et al. (2022). A non-canonical vitamin K cycle is a potent ferroptosis suppressor. Nature 608, 778–783. 10.1038/s41586-022-05022-3. [DOI] [PMC free article] [PubMed] [Google Scholar]
- 21.Li W, Xu H, Xiao T, Cong L, Love MI, Zhang F, Irizarry RA, Liu JS, Brown M, and Liu XS (2014). MAGeCK enables robust identification of essential genes from genome-scale CRISPR/Cas9 knockout screens. Genome Biol. 15, 1–12. 10.1186/s13059-014-0554-4. [DOI] [PMC free article] [PubMed] [Google Scholar]
- 22.Oldenburg J, Marinova M, Müller-Reible C, and Watzka M (2008). The vitamin K cycle. Vitam. Horm. 78, 35–62. 10.1016/S0083-6729(07)00003-9. [DOI] [PubMed] [Google Scholar]
- 23.Lacombe J, Rishavy MA, Berkner KL, and Ferron M (2018). VKOR paralog VKORC1L1 supports vitamin K–dependent protein carboxylation in vivo. JCI Insight 3. 10.1172/jci.insight.96501. [DOI] [PMC free article] [PubMed] [Google Scholar]
- 24.Fukui M, Song J-H, Choi J, Choi HJ, and Zhu BT (2009). Mechanism of glutamate-induced neurotoxicity in HT22 mouse hippocampal cells. Eur. J. Pharmacol. 617, 1–11. 10.1016/j.ejphar.2009.06.059. [DOI] [PubMed] [Google Scholar]
- 25.Cervellati R, and Greco E (2016). In vitro antioxidant activity of ubiquinone and ubiquinol, compared to vitamin E. Helv. Chim. Acta. 99, 41–45. 10.1002/hlca.201500124. [DOI] [Google Scholar]
- 26.Tie J-K, Jin D-Y, and Stafford DW (2014). Conserved loop cysteines of vitamin K epoxide reductase complex subunit 1-like 1 (VKORC1L1) are involved in its active site regeneration. J. Biol. Chem. 289, 9396–9407. 10.1074/jbc.M113.534446. [DOI] [PMC free article] [PubMed] [Google Scholar]
- 27.Shah R, Farmer LA, Zilka O, Van Kessel AT, and Pratt DA (2019). Beyond DPPH: use of fluorescence-enabled inhibited autoxidation to predict oxidative cell death rescue. Cell Chem. Biol. 26, 1594–1607. e1597. 10.1016/j.chembiol.2019.09.007. [DOI] [PubMed] [Google Scholar]
- 28.Zilka O, Shah R, Li B, Friedmann Angeli JP, Griesser M, Conrad M, and Pratt DA (2017). On the mechanism of cytoprotection by ferrostatin-1 and liproxstatin-1 and the role of lipid peroxidation in ferroptotic cell death. ACS Cent. Sci. 3, 232–243. 10.1021/acscentsci.7b00028. [DOI] [PMC free article] [PubMed] [Google Scholar]
- 29.Chu P-H, Huang T-Y, Williams J, and Stafford D (2006). Purified vitamin K epoxide reductase alone is sufficient for conversion of vitamin K epoxide to vitamin K and vitamin K to vitamin KH2. Proc. Natl. Acad. Sci. U. S. A. 103, 19308–19313. 10.1073/pnas.0609401103. [DOI] [PMC free article] [PubMed] [Google Scholar]
- 30.Nakagawa K, Sawada N, Hirota Y, Uchino Y, Suhara Y, Hasegawa T, Amizuka N, Okamoto T, Tsugawa N, Kamao M, et al. (2014). Vitamin K2 biosynthetic enzyme, UBIAD1 is essential for embryonic development of mice. PLoS One 9, e104078. 10.1371/journal.pone.0104078. [DOI] [PMC free article] [PubMed] [Google Scholar]
- 31.Göbel A, Rauner M, Hofbauer LC, and Rachner TD (2020). Cholesterol and beyond-The role of the mevalonate pathway in cancer biology. Biochim. Biophys. Acta. Rev. Cancer. 1873, 188351. 10.1016/j.bbcan.2020.188351. [DOI] [PubMed] [Google Scholar]
- 32.Moon S-H, Huang C-H, Houlihan SL, Regunath K, Freed-Pastor WA, Morris IV JP, Tschaharganeh DF, Kastenhuber ER, Barsotti AM, Culp-Hill R, et al. (2019). p53 represses the mevalonate pathway to mediate tumor suppression. Cell 176, 564–580. e519. 10.1016/j.cell.2018.11.011. [DOI] [PMC free article] [PubMed] [Google Scholar]
- 33.Kavanagh KL, Guo K, Dunford JE, Wu X, Knapp S, Ebetino FH, Rogers MJ, Russell RGG, and Oppermann U (2006). The molecular mechanism of nitrogen-containing bisphosphonates as antiosteoporosis drugs. Proc. Natl. Acad. Sci. U. S. A. 103, 7829–7834. 10.1073/pnas.0601643103. [DOI] [PMC free article] [PubMed] [Google Scholar]
- 34.Kirschner K, Samarajiwa SA, Cairns JM, Menon S, Perez-Mancera PA, Tomimatsu K, Bermejo-Rodriguez C, Ito Y, Chandra T, Narita M, et al. , (2015). Phenotype specific analyses reveal distinct regulatory mechanism for chronically activated p53. PLoS Genet. 11, e1005053. 10.1371/journal.pgen.1005053. [DOI] [PMC free article] [PubMed] [Google Scholar]
- 35.Younger ST, Kenzelmann-Broz D, Jung H, Attardi LD, and Rinn JL (2015). Integrative genomic analysis reveals widespread enhancer regulation by p53 in response to DNA damage. Nucleic Acids Res. 43, 4447–4462. 10.1093/nar/gkv284. [DOI] [PMC free article] [PubMed] [Google Scholar]
- 36.Abbas T, and Dutta A (2009). p21 in cancer: intricate networks and multiple activities. Nat. Rev. Cancer 9, 400–414. 10.1038/nrc2657. [DOI] [PMC free article] [PubMed] [Google Scholar]
- 37.Hermeking H (2012). MicroRNAs in the p53 network: micromanagement of tumour suppression. Nat. Rev. Cancer 12, 613–626. 10.1038/nrc3318. [DOI] [PubMed] [Google Scholar]
- 38.Goldman MJ, Craft B, Hastie M, Repečka K, McDade F, Kamath A, Banerjee A, Luo Y, Rogers D, Brooks AN, et al. (2020). Visualizing and interpreting cancer genomics data via the Xena platform. Nat. Biotechnol. 38, 675–678. 10.1038/s41587-020-0546-8. [DOI] [PMC free article] [PubMed] [Google Scholar]
- 39.Hammed A, Matagrin B, Spohn G, Prouillac C, Benoit E, and Lattard V (2013). VKORC1L1, an enzyme rescuing the vitamin K 2, 3-epoxide reductase activity in some extrahepatic tissues during anticoagulation therapy. J. Biol. Chem. 288, 28733–28742. 10.1074/jbc.M113.457119. [DOI] [PMC free article] [PubMed] [Google Scholar]
- 40.Westhofen P, Watzka M, Marinova M, Hass M, Kirfel G, Müller J, Bevans CG, Müller CR, and Oldenburg J (2011). Human vitamin K 2, 3-epoxide reductase complex subunit 1-like 1 (VKORC1L1) mediates vitamin K-dependent intracellular antioxidant function. J. Biol. Chem. 286, 15085–15094. 10.1074/jbc.M110.210971. [DOI] [PMC free article] [PubMed] [Google Scholar]
- 41.Chiasakul T, Redd R, Patell R, Khan AM, McCarthy EP, Neuberg D, and Zwicker JI (2021). Overall survival with warfarin vs. low-molecular-weight heparin in cancer-associated thrombosis. J. Thromb. Haemost. 19, 2825–2834. 10.1111/jth.15519. [DOI] [PMC free article] [PubMed] [Google Scholar]
- 42.Chiasakul T, and Zwicker JI (2021). The impact of warfarin on overall survival in cancer patients. Thromb. Res. 213, S113–S119. 10.1016/j.thromres.2021.11.004. [DOI] [PMC free article] [PubMed] [Google Scholar]
- 43.Tang Z, Kang B, Li C, Chen T, and Zhang Z (2019). GEPIA2: an enhanced web server for large-scale expression profiling and interactive analysis. Nucleic Acids Res. 47, W556–W560. 10.1093/nar/gkz430. [DOI] [PMC free article] [PubMed] [Google Scholar]
- 44.Badgley MA, Kremer DM, Maurer HC, DelGiorno KE, Lee H-J, Purohit V, Sagalovskiy IR, Ma A, Kapilian J, Firl CE, et al. (2020). Cysteine depletion induces pancreatic tumor ferroptosis in mice. Science 368, 85–89. 10.1126/science.aaw9872. [DOI] [PMC free article] [PubMed] [Google Scholar]
- 45.Li J, Byrne KT, Yan F, Yamazoe T, Chen Z, Baslan T, Richman LP, Lin JH, Sun YH, Rech AJ, et al. (2018). Tumor cell-intrinsic factors underlie heterogeneity of immune cell infiltration and response to immunotherapy. Immunity 49, 178–193. 10.1016/j.immuni.2018.06.006. [DOI] [PMC free article] [PubMed] [Google Scholar]
- 46.Birsoy K, Wang T, Chen WW, Freinkman E, Abu-Remaileh M, and Sabatini DM (2015). An essential role of the mitochondrial electron transport chain in cell proliferation is to enable aspartate synthesis. Cell 162, 540–551. 10.1016/j.cell.2015.07.016. [DOI] [PMC free article] [PubMed] [Google Scholar]
- 47.Concordet J-P, and Haeussler M (2018). CRISPOR: intuitive guide selection for CRISPR/Cas9 genome editing experiments and screens. Nucleic Acids Res. 46, W242–W245. 10.1093/nar/gky354. [DOI] [PMC free article] [PubMed] [Google Scholar]
- 48.Liu J, Lichtenberg T, Hoadley KA, Poisson LM, Lazar AJ, Cherniack AD, Kovatich AJ, Benz CC, Levine DA, Lee AV, et al. (2018). An integrated TCGA pan-cancer clinical data resource to drive high-quality survival outcome analytics. Cell 173, 400–416. e411. 10.1016/j.cell.2018.02.052. [DOI] [PMC free article] [PubMed] [Google Scholar]
Associated Data
This section collects any data citations, data availability statements, or supplementary materials included in this article.
Supplementary Materials
Data Availability Statement
All data reported in this study are available from the lead contact upon request. Uncropped Western blots and all raw data used to generate graphs are uploaded in Mendeley data (http://doi.org/10.17632/8mxhzbr3v3.1).
This paper does not report the original codes.
Any additional information required to reanalyze the data reported in this paper is available from the lead contact upon request.
